Нейросеть

Применение химических знаний в профессиональной деятельности автомеханика: Анализ и перспективы (Доклад)

Нейросеть для создания доклада Гарантия уникальности Строго по ГОСТу Высочайшее качество Поддержка 24/7

Данный доклад посвящен исследованию ключевой роли химических процессов и веществ в работе автомеханика. Мы рассмотрим широкий спектр химических аспектов, от смазочных материалов и антифризов до коррозии и методов защиты металлических деталей. Целью является демонстрация практической значимости химических знаний для повышения эффективности ремонта, улучшения эксплуатационных характеристик транспортных средств, а также обеспечения безопасности обслуживания. Будет предложен анализ текущих тенденций и будущих направлений развития в области применения химии в автомобилестроении.

Идея:

Доклад направлен на углубление понимания взаимосвязи между химией и профессией автомеханика, подчеркивая важность химических знаний для успешной работы в данной области. Это позволит расширить профессиональные горизонты и повысить качество предоставляемых услуг.

Актуальность:

В современном автомобилестроении химические знания являются неотъемлемой частью профессиональных навыков автомеханика, поскольку все больше компонентов и процессов зависят от понимания химических реакций и свойств веществ. Актуальность доклада обусловлена необходимостью повышения квалификации специалистов, а также общим стремлением к улучшению эксплуатационных характеристик автомобилей и снижению вредного воздействия на окружающую среду.

Оглавление:

Введение

Химические основы работы автомеханика: обзор основных понятий

Смазочные материалы: состав, свойства и применение

Антифризы и охлаждающие жидкости: состав, функции и обслуживание

Коррозия: причины, виды и методы защиты

Химические аспекты работы с топливом и выхлопными газами

Химические вещества в ремонте и обслуживании автомобилей

Заключение

Список литературы

Наименование образовательного учреждения

Доклад

на тему

Применение химических знаний в профессиональной деятельности автомеханика: Анализ и перспективы

Выполнил: ФИО

Руководитель: ФИО

Содержание

  • Введение 1
  • Химические основы работы автомеханика: обзор основных понятий 2
  • Смазочные материалы: состав, свойства и применение 3
  • Антифризы и охлаждающие жидкости: состав, функции и обслуживание 4
  • Коррозия: причины, виды и методы защиты 5
  • Химические аспекты работы с топливом и выхлопными газами 6
  • Химические вещества в ремонте и обслуживании автомобилей 7
  • Заключение 8
  • Список литературы 9

Введение

Содержимое раздела

Вводная часть доклада, устанавливающая контекст и обозначающая ключевые цели исследования. Введение необходимо для ориентации слушателей в теме, определения значимости рассматриваемого вопроса и формулирования основных задач. Будет представлено краткое описание структуры доклада, методологии исследования и ожидаемых результатов. Обсуждаются цели и задачи работы, а также обосновывается актуальность выбранной темы в контексте современного автомобилестроения и профессии автомеханика. Это позволит слушателям сформировать общее представление о предмете изучения и заинтересоваться им.

Химические основы работы автомеханика: обзор основных понятий

Содержимое раздела

Рассмотрение фундаментальных химических понятий, необходимых для понимания процессов, происходящих в автомобиле: химические реакции, свойства веществ, строение атомов и молекул. Особое внимание уделяется ключевым химическим элементам, встречающимся в автомобильных компонентах и рабочих жидкостях. Будут рассмотрены основы химической номенклатуры и классификации веществ, необходимые для понимания маркировок и паспортов материалов. Этот раздел служит основой для последующего анализа конкретных применений химии в работе автомеханика, обеспечивая понимание базовых принципов.

Смазочные материалы: состав, свойства и применение

Содержимое раздела

Детальный анализ различных типов смазочных материалов, используемых в автомобилях: моторные масла, трансмиссионные масла, смазки для подшипников и других узлов. Рассматриваются их химический состав, физические свойства (вязкость, температура вспышки, индекс вязкости), а также влияние присадок на производительность и долговечность. Будет рассмотрено, как правильно выбирать смазочные материалы, учитывая рекомендации производителей автомобилей и условия эксплуатации. Анализируются способы контроля качества смазочных материалов и причины их деградации.

Антифризы и охлаждающие жидкости: состав, функции и обслуживание

Содержимое раздела

Изучение химического состава антифризов и охлаждающих жидкостей, их роли в системе охлаждения двигателя, а также принципов работы. Обсуждается применение различных типов антифризов, включая этиленгликолевые, пропиленгликолевые, и гибридные органические технологии. Рассматриваются методы профилактики коррозии и кавитации в системе охлаждения, а также способы диагностики состояния охлаждающей жидкости. Будут рассмотрены вопросы правильного выбора, замены и утилизации антифризов, с учетом экологических требований и рекомендаций производителей.

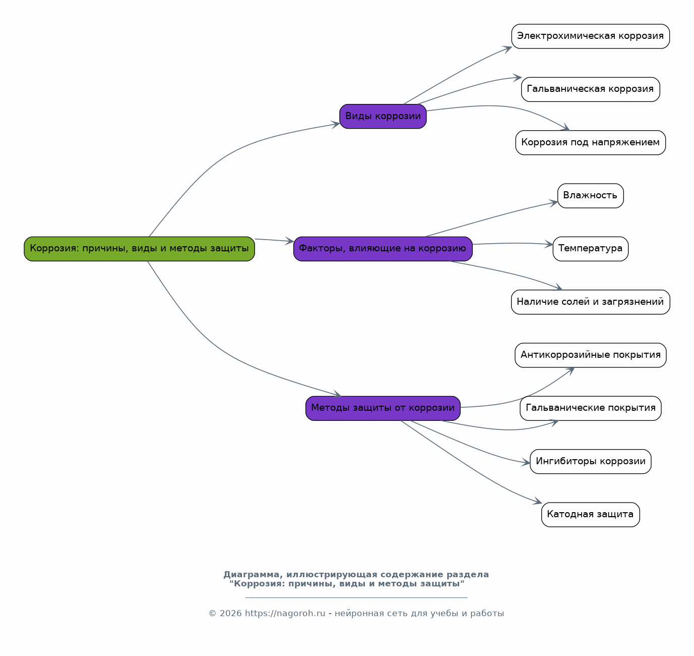
Коррозия: причины, виды и методы защиты

Содержимое раздела

Обзор основных видов коррозии, возникающих в автомобилях, таких как электрохимическая коррозия, гальваническая коррозия и коррозия под напряжением. Анализируются факторы, влияющие на процесс коррозии: влажность, температура, наличие солей и загрязнений. Рассматриваются различные методы защиты от коррозии, включая применение антикоррозийных покрытий, гальванических покрытий, ингибиторов коррозии и катодную защиту. Будет представлен практический опыт борьбы с коррозией и примеры эффективных решений.

Химические аспекты работы с топливом и выхлопными газами

Содержимое раздела

Изучение химического состава топлива и его влияния на работу двигателя, включая процессы горения и образование вредных выбросов. Рассматривается состав выхлопных газов и методы снижения их токсичности: каталитические нейтрализаторы, сажевые фильтры и системы рециркуляции отработавших газов. Анализируются особенности работы современных систем впрыска топлива и их влияние на экологические параметры. Будут рассмотрены химические процессы, происходящие в этих системах, и их влияние на производительность и экологичность автомобилей.

Химические вещества в ремонте и обслуживании автомобилей

Содержимое раздела

Рассмотрение различных химических веществ, используемых в процессе ремонта и обслуживания автомобилей: очистители, обезжириватели, герметики, клеи и другие материалы. Анализируются их химический состав, свойства и области применения, с учетом требований безопасности и охраны окружающей среды. Будут рассмотрены практические примеры использования химических веществ в различных видах ремонта, включая кузовной ремонт, двигателестроение и обслуживание систем автомобиля. Особое внимание уделяется правилам техники безопасности при работе с химическими веществами.

Заключение

Содержимое раздела

Обобщение основных результатов исследования и формулировка выводов, подтверждающих или опровергающих поставленные в начале работы задачи. Краткий обзор рассмотренных аспектов применения химии в работе автомеханика, подчеркивающий их значимость и взаимосвязь. Указываются перспективы дальнейших исследований в данной области, а также возможные направления развития профессиональных навыков автомехаников, связанных с химией. Подчеркивается важность непрерывного обучения и повышения квалификации в области химических знаний.

Список литературы

Содержимое раздела

Перечень использованных источников, включая научные статьи, учебники, справочники и другие материалы, цитируемые в докладе. Список литературы предоставляет возможность для более глубокого изучения темы и проверки достоверности представленной информации. Он должен быть оформлен в соответствии со стандартами библиографического описания. Указание использованных материалов демонстрирует глубину анализа и обоснованность выводов. Корректное оформление списка литературы является важным элементом научной этики.

Получи Такой Доклад

До 90% уникальность
Готовый файл Word
Оформление по ГОСТ
Список источников по ГОСТ
Таблицы и схемы
Презентация

Создать Доклад на любую тему за 5 минут

Создать

#6092337