Нейросеть

Принцип независимости судей в Российской Федерации: Анализ и перспективы (Доклад)

Нейросеть для создания доклада Гарантия уникальности Строго по ГОСТу Высочайшее качество Поддержка 24/7

Данный доклад посвящен всестороннему исследованию принципа независимости судей в современной России. В нем рассматриваются конституционные основы, законодательные рамки и практические аспекты реализации этого принципа. Особое внимание уделяется анализу факторов, влияющих на независимость судей, и их последствиям для отправления правосудия. Цель доклада - оценить текущее состояние дел и предложить пути укрепления гарантий независимости судебной власти.

Идея:

Исследование направлено на выявление ключевых проблем, снижающих эффективность принципа независимости судей в России, и поиск путей их решения. Предлагается комплексный анализ существующих механизмов защиты независимости судей и разработка рекомендаций по их совершенствованию.

Актуальность:

Актуальность исследования обусловлена необходимостью обеспечения эффективной защиты прав и свобод граждан в условиях развития правового государства. Независимость судей является фундаментальным условием справедливого правосудия и доверия общества к судебной системе. Рассмотрение данной темы способствует формированию объективной оценки состояния судебной власти и выработке решений для ее укрепления.

Оглавление:

Введение

Конституционные основы независимости судей в Российской Федерации

Законодательные гарантии независимости судей: анализ и оценка

Факторы, влияющие на независимость судей: вызовы и риски

Роль судебной практики в утверждении принципа независимости

Международные стандарты и сравнительный анализ

Пути укрепления независимости судей: рекомендации и перспективы

Список литературы

Наименование образовательного учреждения

Доклад

на тему

Принцип независимости судей в Российской Федерации: Анализ и перспективы

Выполнил: ФИО

Руководитель: ФИО

Содержание

  • Введение 1
  • Конституционные основы независимости судей в Российской Федерации 2
  • Законодательные гарантии независимости судей: анализ и оценка 3
  • Факторы, влияющие на независимость судей: вызовы и риски 4
  • Роль судебной практики в утверждении принципа независимости 5
  • Международные стандарты и сравнительный анализ 6
  • Пути укрепления независимости судей: рекомендации и перспективы 7
  • Список литературы 8

Введение

Содержимое раздела

В данном разделе будет представлен общий обзор принципа независимости судей как основы справедливого правосудия. Обозначим важность данного принципа для правового государства и раскроем его конституционные основы в Российской Федерации. Также будут сформулированы основные цели и задачи исследования, а также его методологическая база, включая анализ нормативных актов, судебной практики и научной литературы.

Конституционные основы независимости судей в Российской Федерации

Содержимое раздела

В этой главе будет подробно рассмотрена юридическая база, закрепляющая принцип независимости судей в Конституции Российской Федерации и иных законодательных актах. Будет проведен анализ статей Конституции, гарантирующих независимость судей, таких как неприкосновенность судей, правила их отстранения от должности и финансовое обеспечение. Также будут рассмотрены соответствующие федеральные законы и роль Конституционного суда в защите независимости судей.

Законодательные гарантии независимости судей: анализ и оценка

Содержимое раздела

Данный раздел посвящен детальному анализу существующих законодательных гарантий, обеспечивающих независимость судей. Будут рассмотрены такие аспекты, как порядок назначения и освобождения судей, требования к квалификации и стажу работы, а также вопросы дисциплинарной ответственности. Оценка эффективности этих гарантий будет проведена с учетом соответствия международным стандартам и лучшим мировым практикам, а также выявлению проблем в их реализации.

Факторы, влияющие на независимость судей: вызовы и риски

Содержимое раздела

В этой главе будут рассмотрены различные факторы, которые могут подрывать независимость судей в России. К ним относятся влияние исполнительной и законодательной власти, коррупция, давление со стороны средств массовой информации и общественности, а также вопросы финансирования судебной системы. Будет проведен анализ конкретных примеров и случаев, демонстрирующих влияние этих факторов на принятие судебных решений и отправление правосудия.

Роль судебной практики в утверждении принципа независимости

Содержимое раздела

В данном разделе будет проанализирована практика российских судов по вопросам независимости судей. Будут рассмотрены решения Конституционного суда Российской Федерации, Верховного суда и других судов, касающиеся защиты прав судей, вопросов их статуса и полномочий. Оценка судебных прецедентов, сформировавших практику защиты независимости судей, а также ее влияние на соблюдение данного принципа в конкретных делах, будет произведена в данном пункте.

Международные стандарты и сравнительный анализ

Содержимое раздела

В рамках этого раздела будет проведен анализ международных стандартов, касающихся независимости судей, таких как принципы ООН и Совета Европы. Будет осуществлен сравнительный анализ российского законодательства и практики с законодательством и практикой других стран, в частности, европейских государств. Будут выявлены лучшие практики и дана оценка возможности их применения в российской правовой системе.

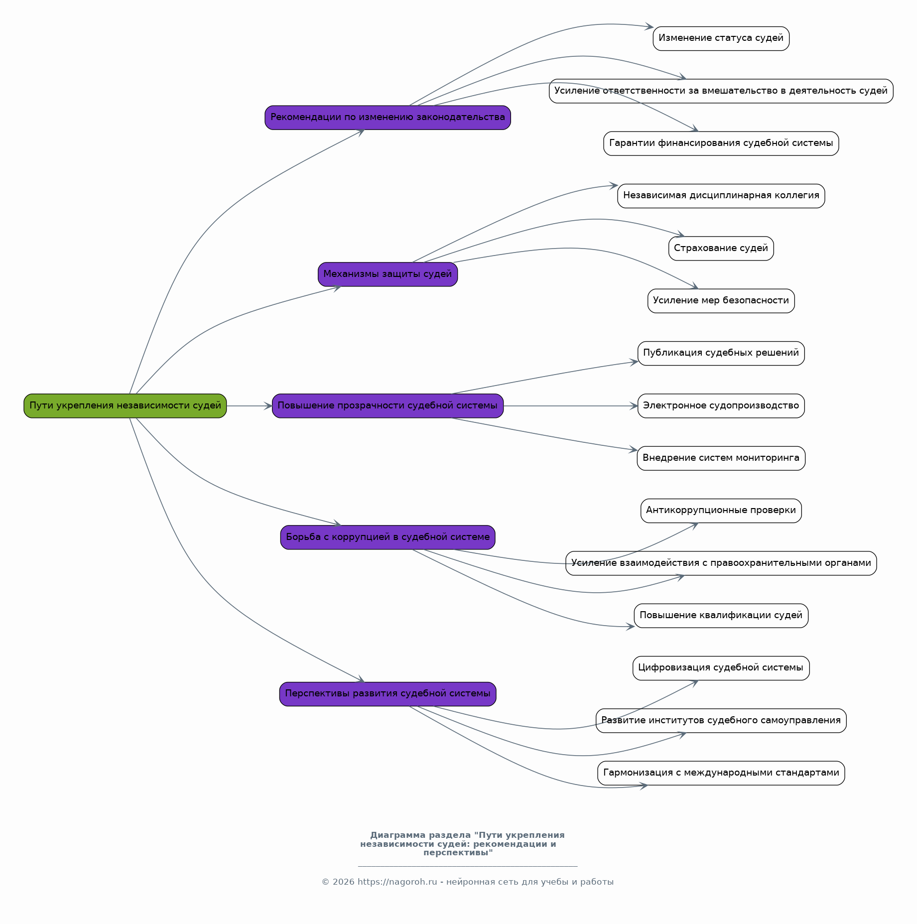
Пути укрепления независимости судей: рекомендации и перспективы

Содержимое раздела

В этой главе будут предложены конкретные рекомендации по укреплению независимости судей в России, основанные на проведенном анализе и выявленных проблемах. Рекомендации будут включать в себя, в частности, возможные изменения в законодательство, механизмы усиления защиты судей, меры по повышению прозрачности судебной системы и борьбе с коррупцией. Будут рассмотрены перспективы развития судебной системы в свете укрепления принципа независимости судей.

Список литературы

Содержимое раздела

В данном разделе будет представлен список использованной литературы, включая нормативные акты, монографии, статьи в научных журналах и другие источники, использованные при написании доклада. Список будет составлен в соответствии с требованиями к оформлению научных работ и обеспечит возможность проверки достоверности изложенной информации и углубленного изучения темы. Раздел будет содержать полный перечень использованных источников.

Получи Такой Доклад

До 90% уникальность
Готовый файл Word
Оформление по ГОСТ
Список источников по ГОСТ
Таблицы и схемы
Презентация

Создать Доклад на любую тему за 5 минут

Создать

#5528543