Нейросеть

Проблема противостояния Востока и Запада в парадигме «столкновения цивилизаций» С. Хантингтона: анализ и перспективы (Доклад)

Нейросеть для создания доклада Гарантия уникальности Строго по ГОСТу Высочайшее качество Поддержка 24/7

Данный доклад посвящен актуальному вопросу взаимоотношений между Востоком и Западом, рассматриваемому через призму концепции столкновения цивилизаций Самюэля Хантингтона. В работе анализируются основные положения теории, ее сильные и слабые стороны, а также исторические и современные примеры, подтверждающие или опровергающие предложенную Хантингтоном модель. Особое внимание уделяется влиянию данной концепции на политические процессы и международные отношения, выявляя ее значение для понимания современных вызовов и конфликтов. Исследование направлено на комплексное осмысление проблемы противостояния, предлагая альтернативные подходы и перспективы.

Идея:

Доклад ставит своей целью критический анализ теории столкновения цивилизаций Хантингтона, выявляя ее методологические предпосылки и практическую применимость. Основной акцент делается на оценке влияния этой концепции на формирование политических взглядов и международные отношения.

Актуальность:

Актуальность исследования обусловлена возрастающей напряженностью между Востоком и Западом в современном мире, что требует глубокого понимания факторов, определяющих эти отношения. Изучение концепции Хантингтона позволяет оценить ее вклад в формирование представлений о конфликтах и сотрудничестве между различными цивилизациями, а также предложить пути для мирного урегулирования.

Оглавление:

Введение

Обзор концепции «столкновения цивилизаций» Самюэля Хантингтона

Исторический контекст: формирование представлений о Востоке и Западе

Анализ современных вызовов и конфликтов в свете теории Хантингтона

Критика и альтернативные подходы к пониманию межцивилизационных отношений

Влияние концепции Хантингтона на политику и международные отношения

Перспективы межцивилизационного взаимодействия в XXI веке

Список литературы

Наименование образовательного учреждения

Доклад

на тему

Проблема противостояния Востока и Запада в парадигме «столкновения цивилизаций» С. Хантингтона: анализ и перспективы

Выполнил: ФИО

Руководитель: ФИО

Содержание

  • Введение 1
  • Обзор концепции «столкновения цивилизаций» Самюэля Хантингтона 2
  • Исторический контекст: формирование представлений о Востоке и Западе 3
  • Анализ современных вызовов и конфликтов в свете теории Хантингтона 4
  • Критика и альтернативные подходы к пониманию межцивилизационных отношений 5
  • Влияние концепции Хантингтона на политику и международные отношения 6
  • Перспективы межцивилизационного взаимодействия в XXI веке 7
  • Список литературы 8

Введение

Содержимое раздела

В вводной части доклада обосновывается актуальность выбранной темы, связанной с изучением концепции столкновения цивилизаций Самюэля Хантингтона в контексте современных международных отношений. Определяются цели и задачи исследования, раскрывается его теоретическая и практическая значимость. Кратко излагается структура доклада, представляются основные понятия и термины, используемые в работе, а также описывается методология исследования, включающая анализ научной литературы, исторических документов и современных политических событий. Обосновывается выбор концепции Хантингтона как ключевой для понимания современных вызовов.

Обзор концепции «столкновения цивилизаций» Самюэля Хантингтона

Содержимое раздела

В данном разделе подробно рассматривается теория столкновения цивилизаций, предложенная С. Хантингтоном. Анализируются основные положения концепции, включая определение цивилизаций, факторы, влияющие на столкновения, и предложенные Хантингтоном сценарии развития международных отношений. Особое внимание уделяется методологическим подходам Хантингтона, его источникам и аргументации. Критически оцениваются сильные и слабые стороны теории, а также ее влияние на научное сообщество и политические круги. Рассматриваются альтернативные точки зрения и критика концепции.

Исторический контекст: формирование представлений о Востоке и Западе

Содержимое раздела

Этот раздел посвящен историческому анализу формирования представлений о Востоке и Западе, предшествовавшему появлению концепции Хантингтона. Рассматриваются основные этапы развития этих представлений, начиная с античности и заканчивая современностью. Анализируется влияние культурных, религиозных и политических факторов на формирование стереотипов и предрассудков. Оценивается роль различных исторических событий, таких как крестовые походы, колонизация и холодная война, в формировании отношений между Востоком и Западом. Подчеркивается важность исторического контекста для понимания концепции столкновения цивилизаций.

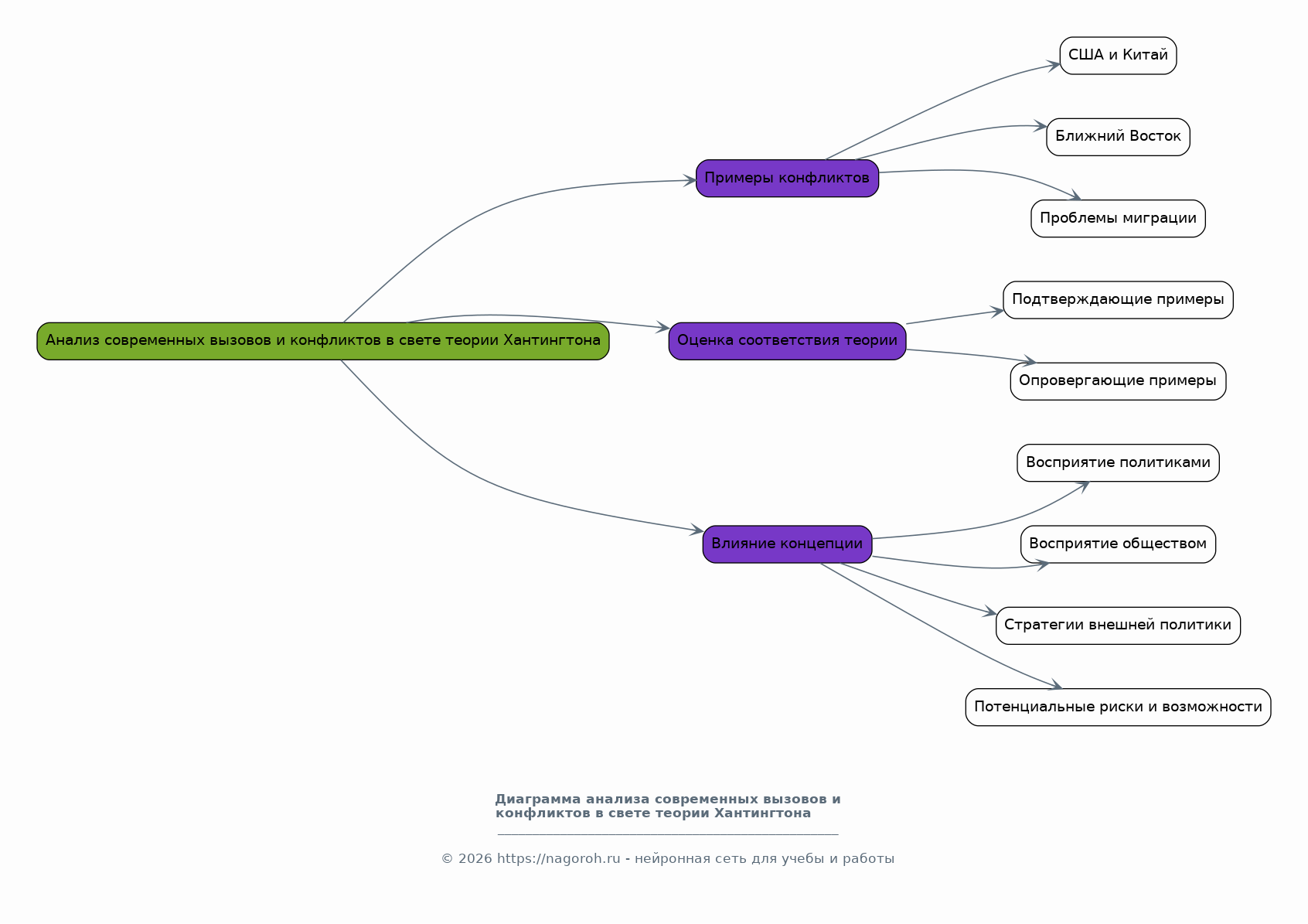
Анализ современных вызовов и конфликтов в свете теории Хантингтона

Содержимое раздела

В данном разделе проводится анализ современных вызовов и конфликтов, рассматриваемых через призму теории Хантингтона. Рассматриваются конкретные примеры, такие как отношения между США и Китаем, конфликты на Ближнем Востоке, и проблемы миграции. Анализируется соответствие реальных событий предсказаниям Хантингтона, выявляются как подтверждающие, так и опровергающие примеры. Оценивается влияние концепции на восприятие этих конфликтов различными политическими субъектами и общественным мнением, а также на разработку стратегий внешней политики. Обсуждаются потенциальные риски и возможности для мира.

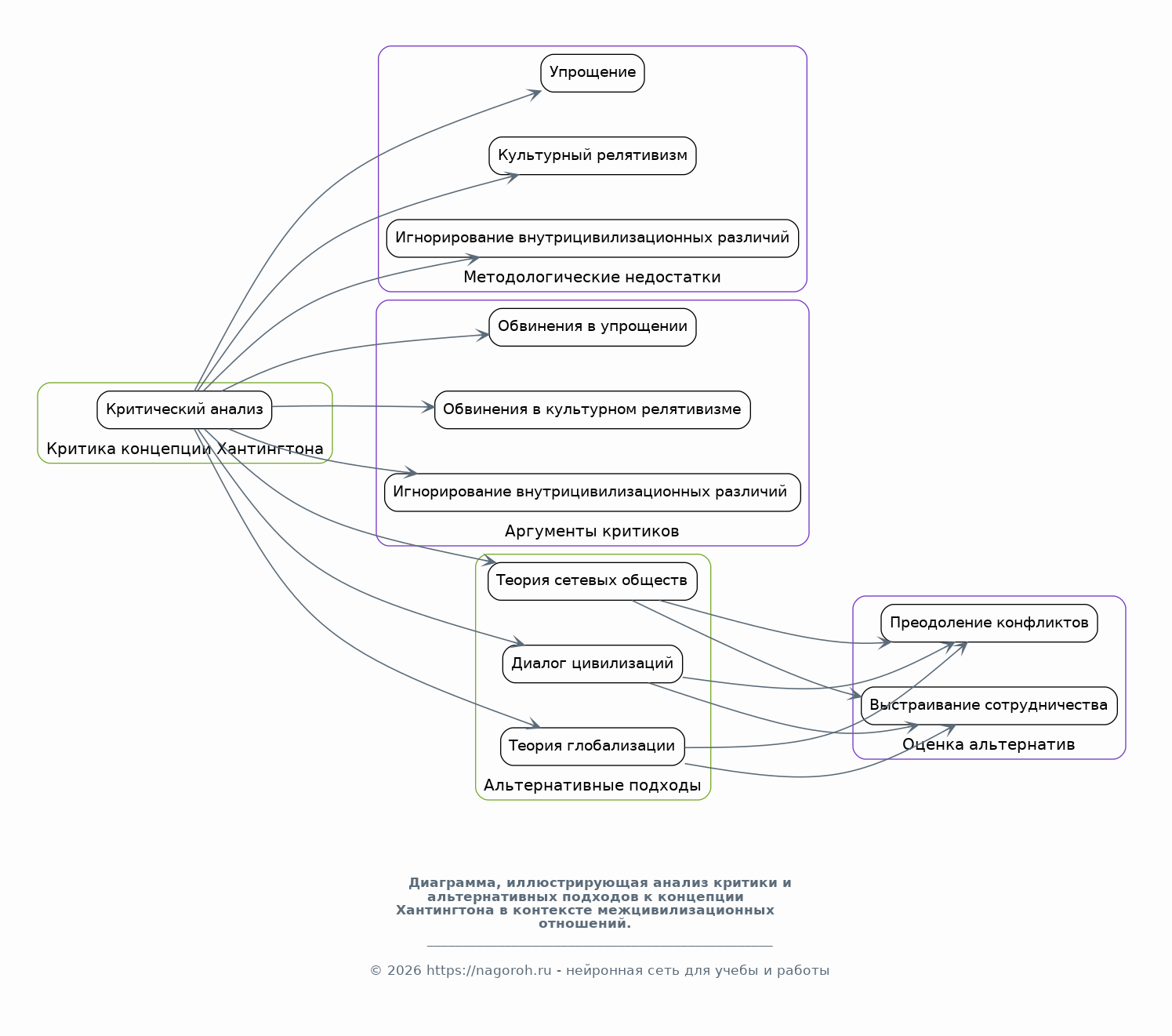
Критика и альтернативные подходы к пониманию межцивилизационных отношений

Содержимое раздела

В этой части доклада представлена критическая оценка концепции Хантингтона, рассматриваются ее методологические недостатки и ограничения. Анализируются основные аргументы критиков теории, включая обвинения в упрощении, культурном релятивизме и игнорировании внутрицивилизационных различий. Предлагаются альтернативные подходы к пониманию межцивилизационных отношений, такие как концепция диалога цивилизаций, теория глобализации и теория сетевых обществ. Оценивается их вклад в преодоление конфликтов и выстраивание конструктивного сотрудничества между различными культурами.

Влияние концепции Хантингтона на политику и международные отношения

Содержимое раздела

В данном разделе рассматривается влияние концепции Хантингтона на формирование политических взглядов, внешнюю политику и стратегическое планирование. Анализируется, как теория столкновения цивилизаций используется для обоснования политических решений и военных действий. Оценивается роль концепции в формировании общественного мнения и медийного дискурса. Исследуется влияние концепции на международные организации и региональные процессы. Подчеркиваются последствия использования теории Хантингтона для поддержания мира и стабильности в мире, а также для предотвращения возможных конфликтов.

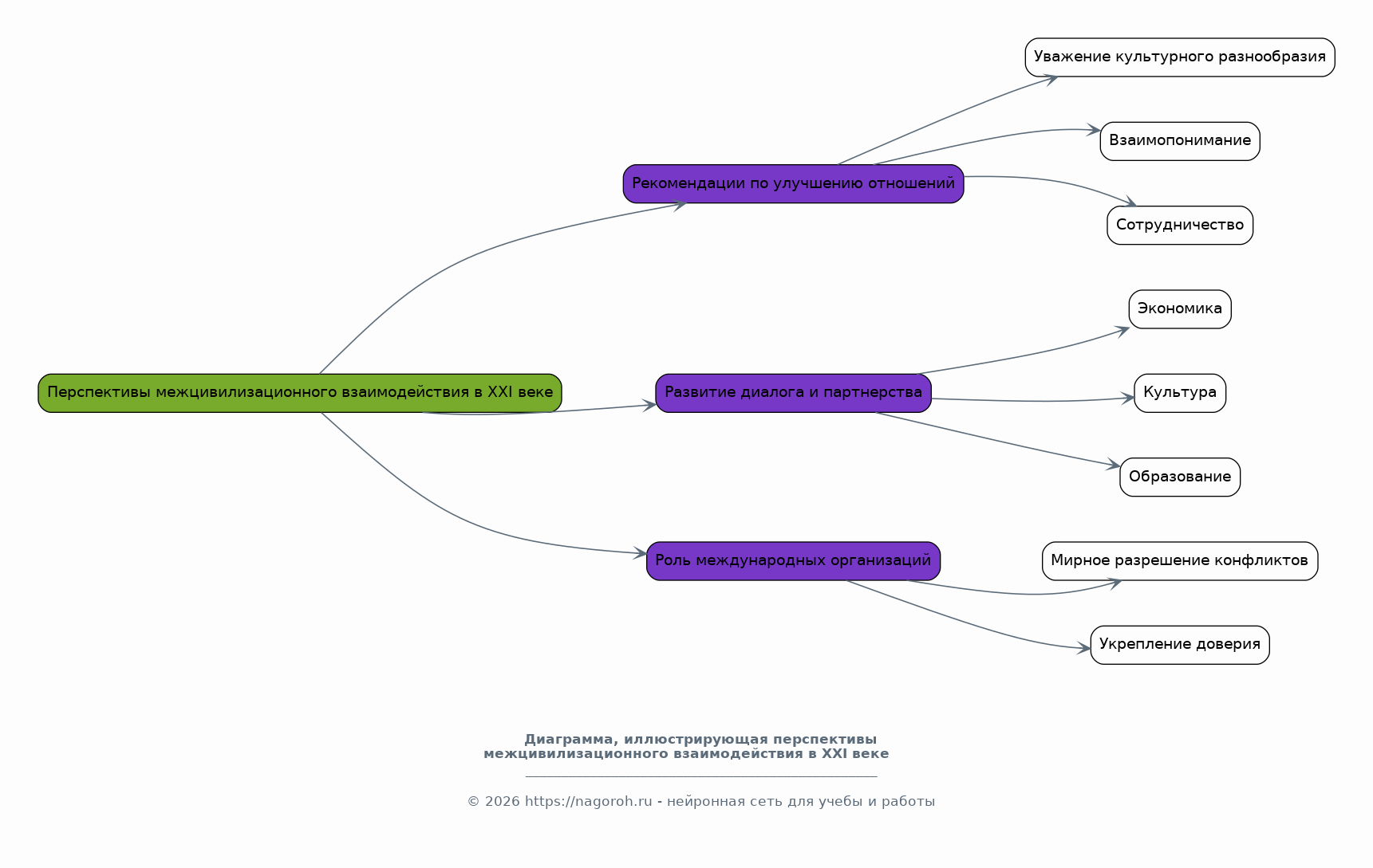
Перспективы межцивилизационного взаимодействия в XXI веке

Содержимое раздела

В заключительном аналитическом разделе рассматриваются перспективы межцивилизационного взаимодействия в XXI веке с учетом анализа теории Хантингтона и критических замечаний. Предлагаются рекомендации по улучшению отношений между Востоком и Западом, основанные на принципах уважения культурного разнообразия, взаимопонимания и сотрудничества. Обсуждаются возможности для развития диалога и партнерства в различных областях, включая экономику, культуру и образование. Оценивается роль международных организаций и гражданского общества в содействии мирному разрешению конфликтов и укреплению доверия между цивилизациями.

Список литературы

Содержимое раздела

В данном разделе представлен список использованной литературы, включающий научные статьи, книги, монографии и другие источники, использованные при подготовке доклада. Список составлен в соответствии с требованиями к оформлению научной работы. В него включены ключевые работы Самюэля Хантингтона, а также работы других авторов, чьи исследования были использованы в процессе анализа. В списке отражены все источники, на которые были сделаны ссылки в тексте доклада.

Получи Такой Доклад

До 90% уникальность
Готовый файл Word
Оформление по ГОСТ
Список источников по ГОСТ
Таблицы и схемы
Презентация

Создать Доклад на любую тему за 5 минут

Создать

#6136809