Нейросеть

Проблема распространения фейковых новостей: Анализ правовых механизмов, роль медиаграмотности и стратегии противодействия в современном информационном пространстве (Доклад)

Нейросеть для создания доклада Гарантия уникальности Строго по ГОСТу Высочайшее качество Поддержка 24/7

Данный доклад посвящен актуальной проблеме распространения фейковых новостей и ее влиянию на общественное сознание. В работе рассматриваются правовые аспекты борьбы с дезинформацией, включая анализ законодательных инициатив и судебной практики. Особое внимание уделяется роли медиаграмотности в формировании критического мышления. Представлены стратегии противодействия фейковым новостям, направленные на повышение информационной гигиены и снижение негативного воздействия на общество.

Идея:

Основная идея доклада заключается в комплексном анализе проблемы распространения фейковых новостей, предлагая практические решения для борьбы с дезинформацией. Предлагается разработка эффективных механизмов правового регулирования и образовательных программ.

Актуальность:

Актуальность исследования обусловлена ростом объемов недостоверной информации и ее влиянием на различные сферы жизни, от политики до экономики. Понимание механизмов распространения фейковых новостей и разработка инструментов противодействия являются критически важными для защиты демократических ценностей и обеспечения информационной безопасности.

Оглавление:

Введение

Теоретические основы формирования и распространения фейковых новостей

Анализ правовых мер противодействия распространению фейковых новостей в различных странах

Роль медиаграмотности в борьбе с фейковыми новостями

Стратегии противодействия фейковым новостям: технические и организационные аспекты

Этические аспекты распространения информации в эпоху фейковых новостей

Влияние фейковых новостей на различные сферы общественной жизни

Заключение

Список литературы

Наименование образовательного учреждения

Доклад

на тему

Проблема распространения фейковых новостей: Анализ правовых механизмов, роль медиаграмотности и стратегии противодействия в современном информационном пространстве

Выполнил: ФИО

Руководитель: ФИО

Содержание

  • Введение 1
  • Теоретические основы формирования и распространения фейковых новостей 2
  • Анализ правовых мер противодействия распространению фейковых новостей в различных странах 3
  • Роль медиаграмотности в борьбе с фейковыми новостями 4
  • Стратегии противодействия фейковым новостям: технические и организационные аспекты 5
  • Этические аспекты распространения информации в эпоху фейковых новостей 6
  • Влияние фейковых новостей на различные сферы общественной жизни 7
  • Заключение 8
  • Список литературы 9

Введение

Содержимое раздела

Введение представляет собой обзор актуальности темы распространения фейковых новостей в современном информационном пространстве. Обсуждается влияние дезинформации на общественное мнение, политические процессы и социальную стабильность. Определяются основные цели и задачи исследования, а также структура доклада и используемые методы анализа. Указываются ключевые понятия и термины, которые будут использоваться в работе, такие как “фейковые новости”, “дезинформация”, “медиаграмотность” и “правовое регулирование”.

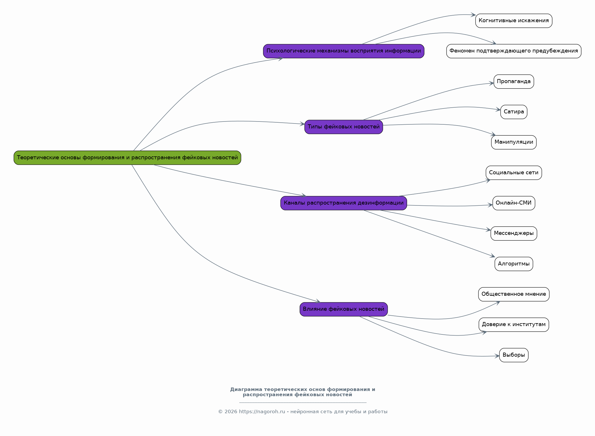
Теоретические основы формирования и распространения фейковых новостей

Содержимое раздела

В данном разделе рассматриваются теоретические аспекты возникновения и распространения фейковых новостей. Анализируются психологические механизмы восприятия информации, когнитивные искажения и феномен подтверждающего предубеждения. Изучаются различные типы фейковых новостей, включая пропаганду, сатиру и манипуляции. Рассматриваются каналы распространения дезинформации, такие как социальные сети, онлайн-СМИ и мессенджеры, а также роль алгоритмов в усилении этого процесса. Обсуждается влияние фейковых новостей на различные аспекты: общественное мнение, доверие к институтам и выборы.

Анализ правовых мер противодействия распространению фейковых новостей в различных странах

Содержимое раздела

Этот раздел посвящен анализу и сравнению правовых мер, применяемых в разных странах для борьбы с распространением фейковых новостей. Рассматриваются различные подходы, включая принятие специальных законов, регулирование деятельности онлайн-платформ и использование инструментов саморегулирования. Анализируется эффективность различных правовых механизмов, выявляются преимущества и недостатки каждого из них. Оценивается влияние правового регулирования на свободу слова и доступ к информации, а также рассматриваются вызовы, связанные с борьбой с трансграничной дезинформацией.

Роль медиаграмотности в борьбе с фейковыми новостями

Содержимое раздела

В этом разделе подчеркивается роль медиаграмотности в противодействии фейковым новостям. Рассматриваются основные компоненты медиаграмотности, такие как критическое мышление, анализ источников информации и проверка фактов. Обсуждаются методы обучения медиаграмотности для различных возрастных групп, включая образовательные программы и онлайн-курсы. Анализируется эффективность медиаграмотности в снижении восприимчивости к дезинформации и повышении уровня информационной гигиены. Приводятся примеры успешных практик и кампаний по повышению медиаграмотности.

Стратегии противодействия фейковым новостям: технические и организационные аспекты

Содержимое раздела

Данный раздел фокусируется на технических и организационных стратегиях для борьбы с фейковыми новостями. Рассматриваются современные технологии, используемые для выявления и блокировки дезинформации, такие как искусственный интеллект и машинное обучение. Обсуждаются методы фактчекинга и верификации информации, включая инструменты и ресурсы, доступные для проверки новостей. Анализируются организационные аспекты противодействия, такие как сотрудничество между государственными органами, медиа и общественными организациями. Предлагаются рекомендации по разработке антифейковых стратегий.

Этические аспекты распространения информации в эпоху фейковых новостей

Содержимое раздела

В этом разделе рассматриваются этические вопросы, связанные с распространением информации в эпоху фейковых новостей. Обсуждаются моральные дилеммы, возникающие в контексте борьбы с дезинформацией, такие как баланс между свободой слова и необходимостью защиты от вредоносных материалов. Анализируются этические кодексы журналистов и медиа-платформ, направленные на предотвращение распространения недостоверной информации. Изучается роль этического регулирования и саморегулирования в формировании доверия к информации и повышении ответственности медиа. Обсуждаются этические нормы журналистики в контексте современных вызовов.

Влияние фейковых новостей на различные сферы общественной жизни

Содержимое раздела

Данный раздел посвящен анализу влияния фейковых новостей на различные сферы общественной жизни. Рассматривается влияние дезинформации на политические процессы, общественное мнение и социальную стабильность. Анализируются риски, связанные с распространением фейковых новостей в области здравоохранения, экономики и образования. Оценивается воздействие фейковых новостей на доверие к институтам власти, медиа и экспертам. Приводятся конкретные примеры и кейсы, иллюстрирующие негативные последствия распространения дезинформации на общество.

Заключение

Содержимое раздела

В заключении обобщаются основные выводы исследования и подчеркивается важность комплексного подхода к борьбе с фейковыми новостями. Подводятся итоги анализа правовых мер, роли медиаграмотности и стратегий противодействия. Формулируются рекомендации для повышения эффективности борьбы с дезинформацией на различных уровнях: от индивидуального до международного. Оцениваются перспективы развития в области борьбы с фейковыми новостями и предлагаются дальнейшие направления для исследований. Подчеркивается необходимость постоянного мониторинга и адаптации стратегий противодействия.

Список литературы

Содержимое раздела

В данном разделе представлен список использованной литературы, включающий научные статьи, монографии, законодательные акты и другие источники. Список литературы организован в соответствии с принятыми академическими стандартами, обеспечивая полную и точную библиографическую информацию. Указываются ссылки на все источники, использованные в докладе, для обеспечения прозрачности и возможности проверки данных. Этот раздел служит важным элементом научной работы, подтверждая авторитетность исследования и позволяя читателям получить доступ к дополнительной информации.

Получи Такой Доклад

До 90% уникальность
Готовый файл Word
Оформление по ГОСТ
Список источников по ГОСТ
Таблицы и схемы
Презентация

Создать Доклад на любую тему за 5 минут

Создать

#5626695