Нейросеть

Профессии в области 3D-печати и прототипирования: обзор и перспективы для начинающих (Доклад)

Нейросеть для создания доклада Гарантия уникальности Строго по ГОСТу Высочайшее качество Поддержка 24/7

Данный доклад посвящен актуальным профессиям в сфере 3D-печати и прототипирования, рассматривая широкий спектр специализаций. Мы сосредоточимся на ключевых направлениях, начиная от проектирования и моделирования изделий до непосредственной печати и постобработки. Особое внимание будет уделено тем профессиям, которые наиболее востребованы на рынке труда и имеют перспективы для начинающих специалистов, делая акцент на необходимых навыках и образовательных траекториях. Этот обзор поможет сориентироваться в мире 3D-технологий и выбрать подходящее направление.

Идея:

Цель доклада — предоставить обзор профессий в области 3D-печати и прототипирования, акцентируя внимание на возможностях для начинающих. Мы стремимся вдохновить молодых специалистов на выбор перспективной карьеры в этой быстро развивающейся отрасли.

Актуальность:

Актуальность доклада обусловлена стремительным развитием 3D-печати и прототипирования в различных отраслях промышленности. Растущая потребность в квалифицированных специалистах делает данную тему крайне значимой для тех, кто ищет возможности для профессионального роста и развития.

Оглавление:

Введение

Проектировщик 3D-моделей

Оператор 3D-принтера

Инженер по прототипированию

Специалист по постобработке изделий

Менеджер 3D-проектов

Образование и карьерные перспективы

Заключение

Список литературы

Наименование образовательного учреждения

Доклад

на тему

Профессии в области 3D-печати и прототипирования: обзор и перспективы для начинающих

Выполнил: ФИО

Руководитель: ФИО

Содержание

  • Введение 1
  • Проектировщик 3D-моделей 2
  • Оператор 3D-принтера 3
  • Инженер по прототипированию 4
  • Специалист по постобработке изделий 5
  • Менеджер 3D-проектов 6
  • Образование и карьерные перспективы 7
  • Заключение 8
  • Список литературы 9

Введение

Содержимое раздела

Вводная часть доклада, устанавливающая контекст и обозначающая сферу деятельности: 3D-печать и прототипирование. Здесь будут представлены основные понятия, используемые в данной области, а также освещены исторический обзор и текущее состояние технологий. Будет подчеркнута важность данных технологий в современном мире и обозначена их роль в различных отраслях промышленности, таких как производство, медицина, архитектура и образование. Данный раздел позволяет слушателям лучше понять дальнейший материал и обозначить ключевые аспекты, которые будут рассмотрены в докладе.

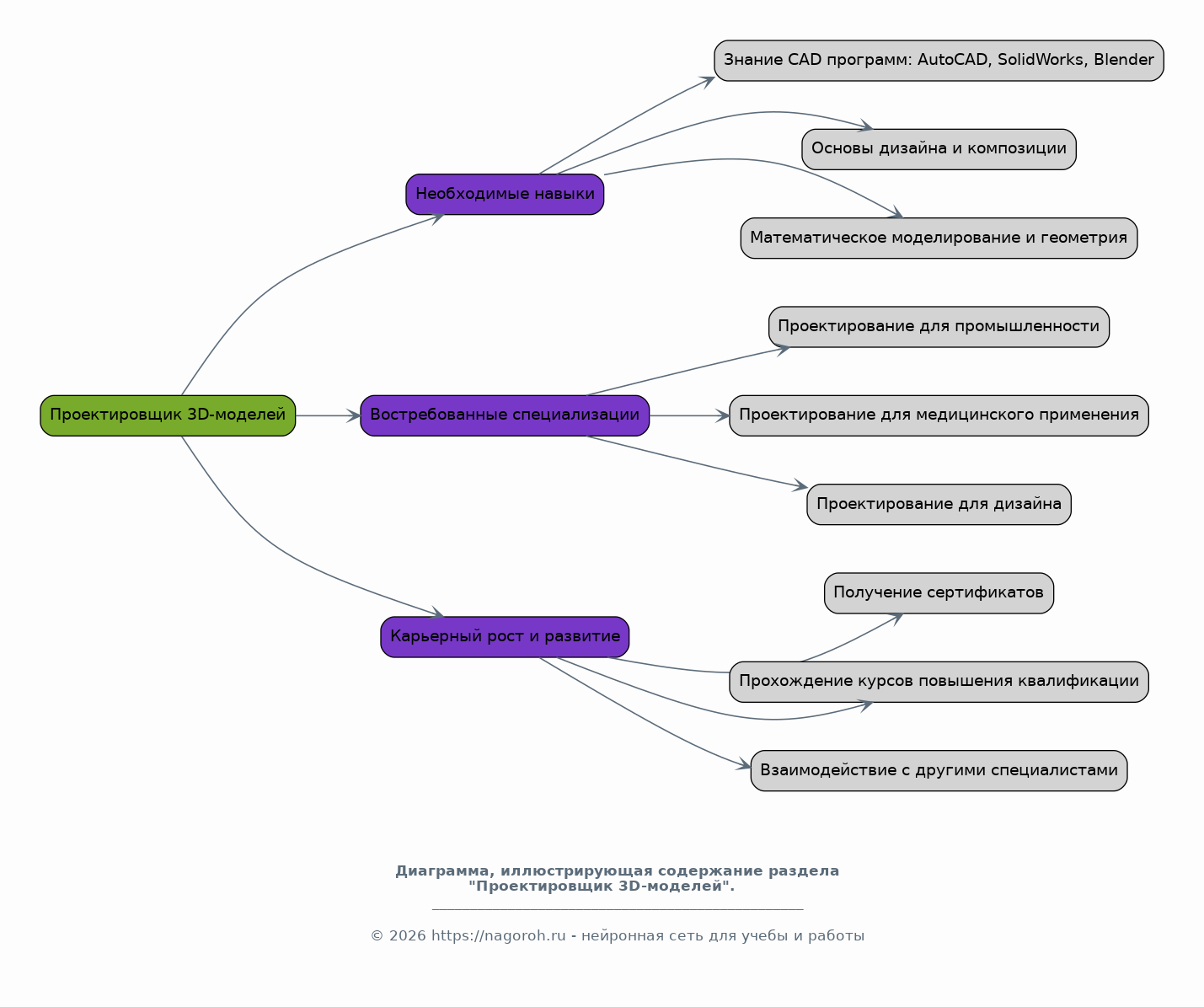
Проектировщик 3D-моделей

Содержимое раздела

Рассмотрение профессии проектировщика 3D-моделей, включая обзор необходимых навыков, таких как знание CAD-программ (AutoCAD, SolidWorks, Blender). Анализ востребованных специализаций в данной области, например, проектирование для промышленности, медицинского применения или дизайна. Обсуждение перспектив карьерного роста и возможностей для профессионального развития, включая получение сертификатов и прохождение курсов повышения квалификации. Акцент будет сделан на роли проектировщика в процессе 3D-печати и его взаимодействии с другими специалистами.

Оператор 3D-принтера

Содержимое раздела

Детальное описание профессии оператора 3D-принтера, включающее обязанности по подготовке к печати, настройке оборудования и контролю процесса. Обсуждение различных типов 3D-принтеров и материалов для печати, а также их преимуществ и недостатков. Рассмотрение вопросов обслуживания оборудования, устранения неполадок и обеспечения качества готовых изделий. Анализ востребованных навыков и компетенций, необходимых для успешной работы в данной сфере, включая техническое образование и опыт работы.

Инженер по прототипированию

Содержимое раздела

Обзор профессии инженера по прототипированию, включая его задачи по созданию и тестированию прототипов. Рассмотрение методов и инструментов, используемых для прототипирования, а также интеграции 3D-печати в процесс разработки продуктов. Анализ роли инженера в команде разработки и его сотрудничества с другими специалистами, такими как дизайнеры и маркетологи. Обсуждение перспектив развития в области прототипирования и возможности применения в различных отраслях промышленности, а также важность постоянного обучения.

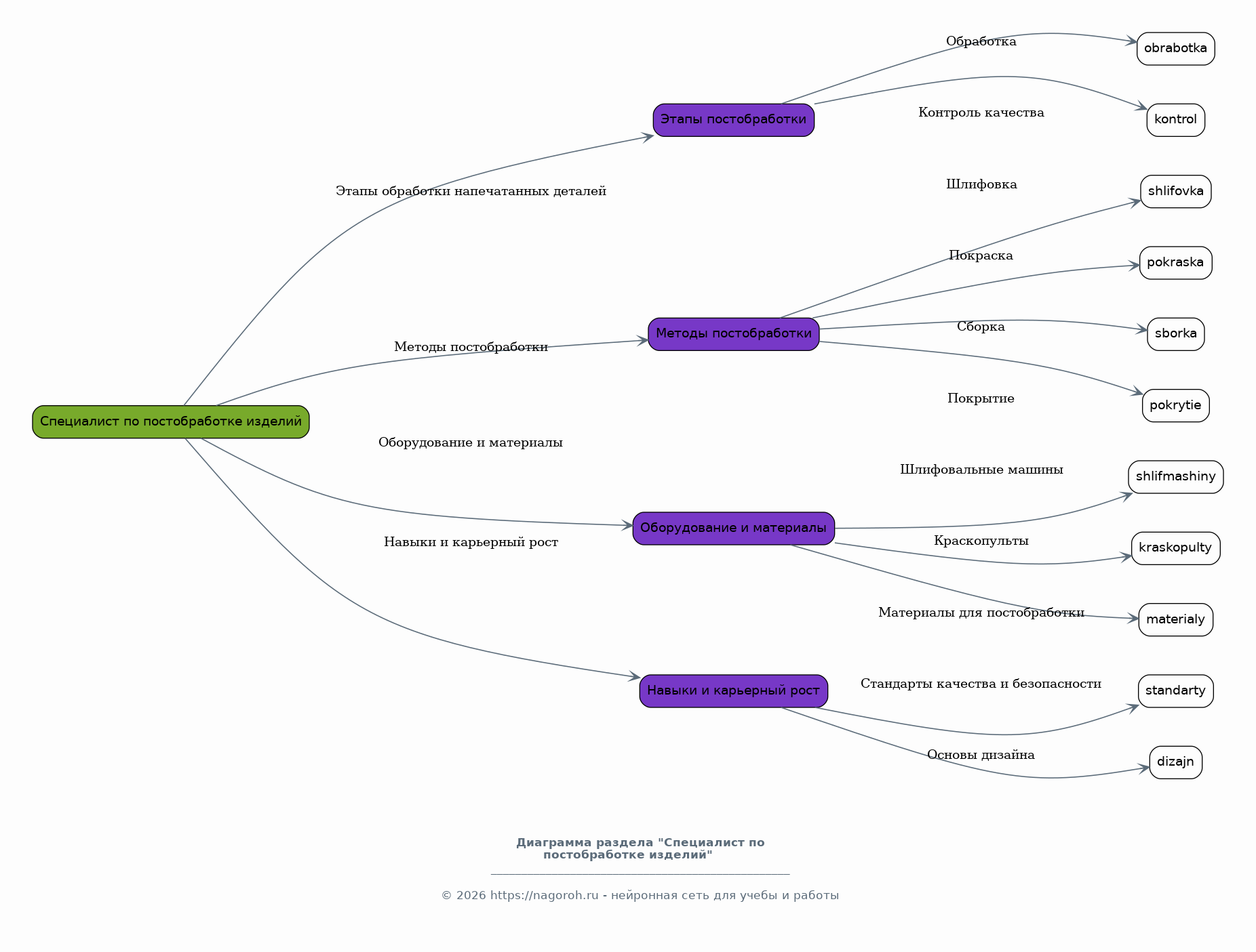
Специалист по постобработке изделий

Содержимое раздела

Изучение профессии специалиста по постобработке изделий, включая этапы обработки напечатанных деталей. Обсуждение различных методов постобработки (шлифовка, покраска, сборка, покрытие) и их влияния на качество и внешний вид изделий. Анализ используемого оборудования и материалов для постобработки, а также соблюдение стандартов качества и безопасности. Рассмотрение востребованных навыков и компетенций, а также возможности карьерного роста и специализации в данной области, в том числе основы дизайна.

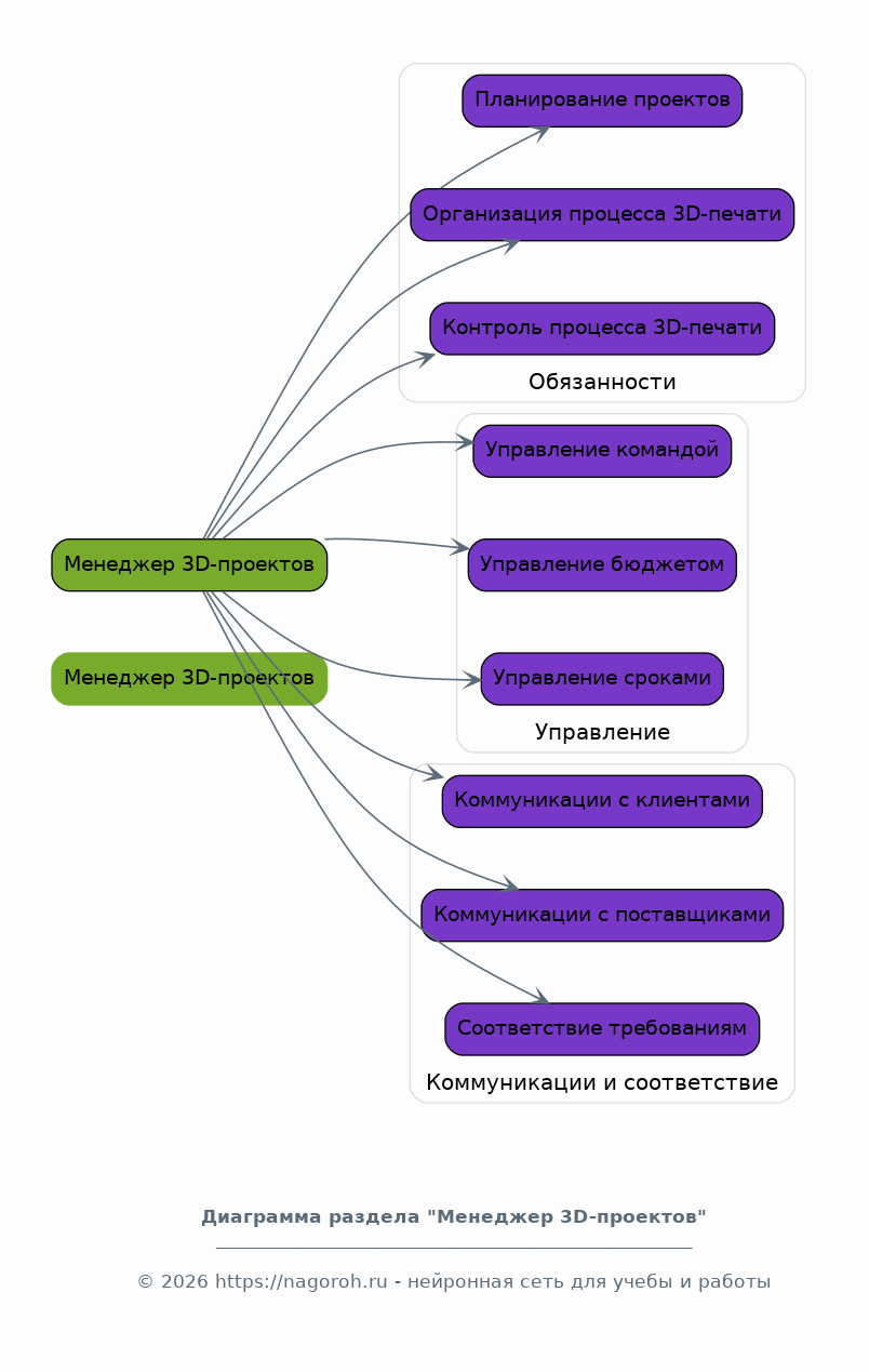
Менеджер 3D-проектов

Содержимое раздела

Описание обязанностей менеджера 3D-проектов, включающих планирование, организацию и контроль процесса 3D-печати. Анализ его роли в управлении командой, бюджетом и сроками проектов. Рассмотрение коммуникаций с клиентами и поставщиками, а также обеспечение соответствия требованиям заказчиков. Обсуждение востребованных навыков, таких как знание основ 3D-печати и прототипирования, управление проектами, коммуникации и решение проблем. Анализ возможностей карьерного роста и перспектив развития в данной сфере.

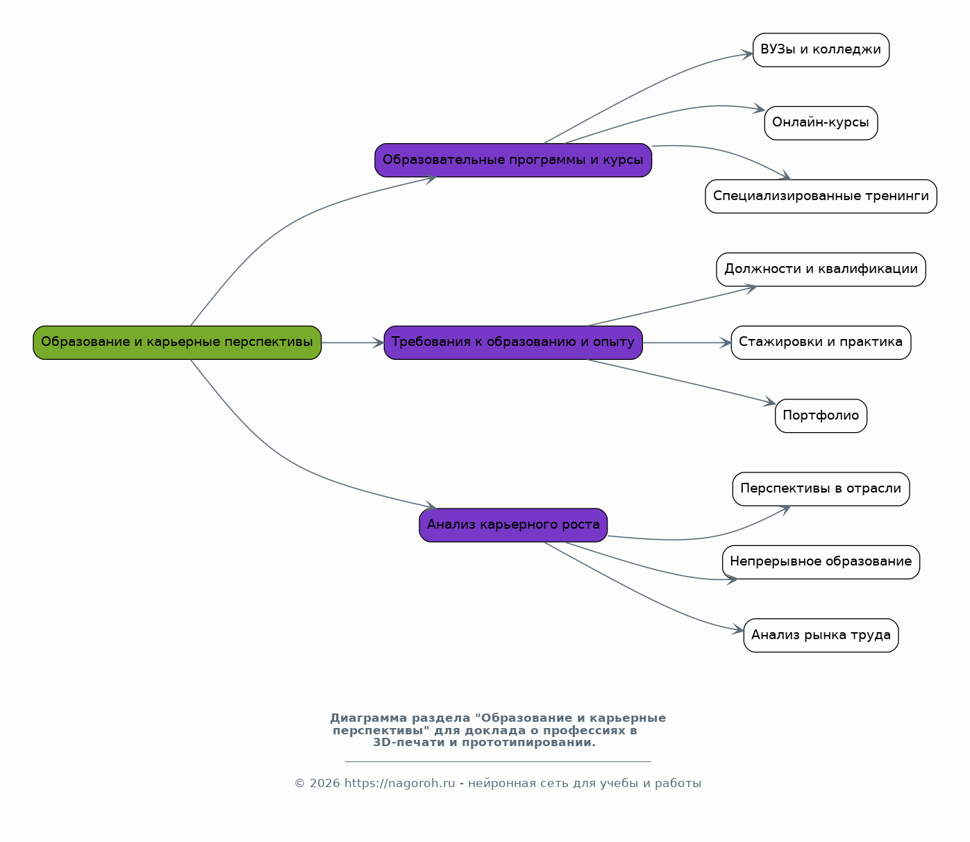
Образование и карьерные перспективы

Содержимое раздела

Обзор образовательных программ и курсов, которые помогут освоить профессии в области 3D-печати и прототипирования. Рассмотрение требований к образованию и опыту работы для разных должностей, а также анализ перспектив карьерного роста. Обсуждение важности непрерывного образования и повышения квалификации, включая сертификации и участие в профессиональных мероприятиях, таких как тематические конференции. Анализ рынка труда и востребованности специалистов в данной сфере.

Заключение

Содержимое раздела

Подведение итогов доклада и обобщение информации о профессиях в области 3D-печати и прототипирования. Определение перспектив развития данной отрасли и ее влияния на различные сферы деятельности. Мотивация слушателей к выбору карьеры в этой области и призыв к постоянному обучению и совершенствованию навыков. Краткий обзор ключевых трендов и инноваций в 3D-технологиях и прототипировании, а также их влияние на будущие профессии..

Список литературы

Содержимое раздела

В данном разделе представлены основные источники информации, использованные при подготовке доклада. Это могут быть научные статьи, книги, обзоры рынка и другие материалы, которые послужили основой для проведенного исследования. Список литературы будет отсортирован по алфавиту и оформлен в соответствии со стандартами библиографического описания. Это необходимо для корректного цитирования и предоставления читателям возможности дополнительно изучить затронутые темы.

Получи Такой Доклад

До 90% уникальность
Готовый файл Word
Оформление по ГОСТ
Список источников по ГОСТ
Таблицы и схемы
Презентация

Создать Доклад на любую тему за 5 минут

Создать

#6096948