Нейросеть

Профессии в области разработки и применения наноматериалов: Обзор, перспективы и образовательные траектории (Доклад)

Нейросеть для создания доклада Гарантия уникальности Строго по ГОСТу Высочайшее качество Поддержка 24/7

Данный доклад представляет собой детальный обзор профессий, связанных с созданием и использованием наноматериалов. Рассмотрены ключевые направления деятельности, включая синтез, характеристику, моделирование и применение наноматериалов в различных отраслях. Особое внимание уделено востребованным специализациям и их роли в инновационном развитии. Анализируются современные тенденции в образовании и подготовке кадров, необходимых для работы в этой динамично развивающейся области науки и техники.

Идея:

Цель доклада – систематизировать знания о профессиях в области наноматериалов и предложить информацию о карьерных перспективах. Это позволит студентам и молодым специалистам лучше ориентироваться в выборе будущей профессии и траектории развития.

Актуальность:

Актуальность обусловлена растущим спросом на специалистов в сфере наноматериалов, что связано с их широким применением в медицине, энергетике, электронике и других областях. Понимание профессиональных аспектов этой области способствует эффективной интеграции молодых специалистов в научные исследования и инновационные проекты.

Оглавление:

Введение

Обзор профессий в области синтеза наноматериалов

Характеризация наноматериалов: Профессиональный взгляд

Моделирование и компьютерное проектирование наноматериалов

Применение наноматериалов в различных отраслях

Образовательные траектории и требования к квалификации

Карьерные перспективы и возможности трудоустройства

Заключение

Список литературы

Наименование образовательного учреждения

Доклад

на тему

Профессии в области разработки и применения наноматериалов: Обзор, перспективы и образовательные траектории

Выполнил: ФИО

Руководитель: ФИО

Содержание

  • Введение 1
  • Обзор профессий в области синтеза наноматериалов 2
  • Характеризация наноматериалов: Профессиональный взгляд 3
  • Моделирование и компьютерное проектирование наноматериалов 4
  • Применение наноматериалов в различных отраслях 5
  • Образовательные траектории и требования к квалификации 6
  • Карьерные перспективы и возможности трудоустройства 7
  • Заключение 8
  • Список литературы 9

Введение

Содержимое раздела

Вводная часть доклада, определяющая тематику и цели исследования. Обсуждается значимость наноматериалов в современном мире и их влияние на различные отрасли промышленности. Представлены основные направления исследования и разработки в области наноматериалов. Акцентируется внимание на перспективах развития и возможных вызовах, связанных с внедрением нанотехнологий. Рассматриваются ключевые определения и понятия, необходимые для понимания последующего материала.

Обзор профессий в области синтеза наноматериалов

Содержимое раздела

Детальное рассмотрение профессий, связанных с синтезом наноматериалов, включая химиков-технологов, специалистов по материаловедению и инженеров-химиков. Описываются конкретные задачи, выполняемые каждым специалистом, методы синтеза наноматериалов, такие как химический осадок, золь-гель метод и другие современные технологии. Анализируются требования к образованию и квалификации, а также карьерные перспективы в данной области, включая возможности работы в научных лабораториях и промышленных предприятиях.

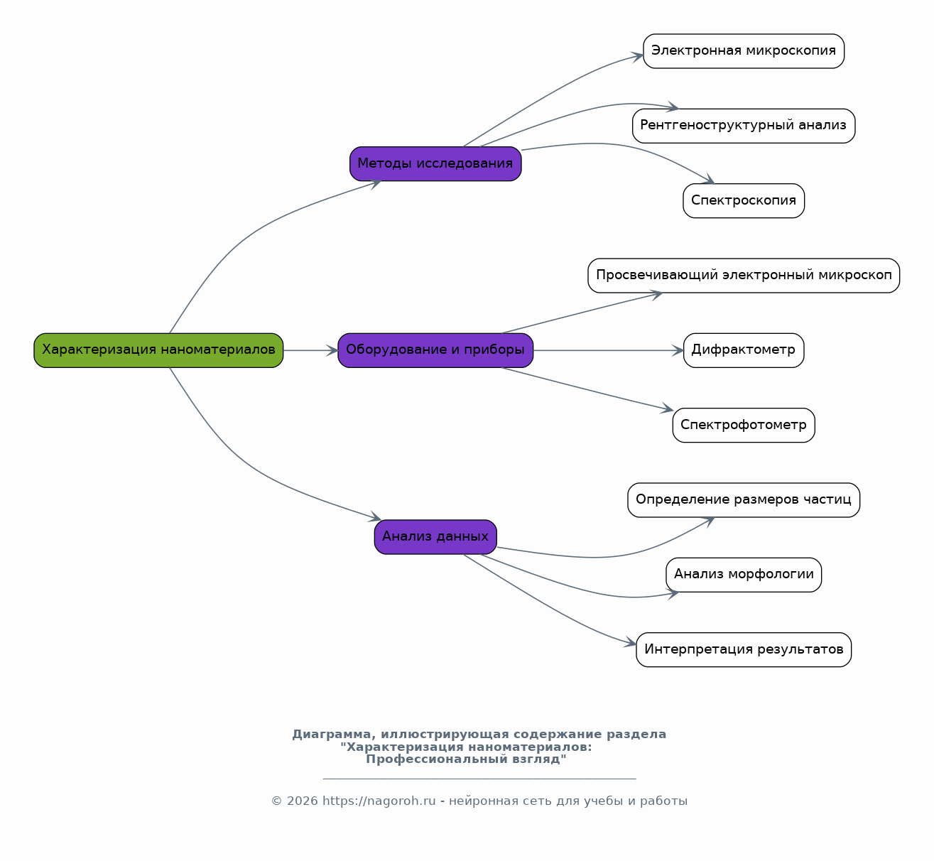
Характеризация наноматериалов: Профессиональный взгляд

Содержимое раздела

Обзор профессий, связанных с характеристикой наноматериалов, таких как специалисты по электронной микроскопии, рентгеноструктурному анализу и спектроскопии. Рассматриваются методы исследования свойств наноматериалов, включая определение размеров частиц, морфологии, кристаллической структуры и оптических свойств. Анализируются используемые приборы и оборудование, а также требования к образованию и навыкам специалистов. Подчеркивается важность анализа данных и интерпретации результатов для понимания свойств наноматериалов.

Моделирование и компьютерное проектирование наноматериалов

Содержимое раздела

Рассмотрение профессий, связанных с моделированием и компьютерным проектированием наноматериалов, включая специалистов по вычислительной химии, физиков-теоретиков и инженеров-программистов. Обсуждаются методы моделирования, такие как молекулярная динамика, квантовая химия и методы конечных элементов. Анализируется роль моделирования в предсказании свойств наноматериалов и оптимизации их характеристик. Рассматриваются образовательные траектории и карьерные перспективы в этой области, включая работу в научных центрах и IT-компаниях.

Применение наноматериалов в различных отраслях

Содержимое раздела

Обзор профессий, связанных с применением наноматериалов в различных отраслях, включая медицину, энергетику, электронику и экологию. Рассматриваются конкретные примеры использования наноматериалов в различных устройствах и технологиях, таких как лекарственные препараты, солнечные батареи, датчики и сенсоры. Анализируются требования к специалистам, работающим в этих областях, включая знания в области химии, физики, инженерии и биологии. Подчеркивается важность междисциплинарного подхода.

Образовательные траектории и требования к квалификации

Содержимое раздела

Анализ образовательных программ и курсов, ориентированных на подготовку специалистов в области наноматериалов. Рассматриваются основные учебные дисциплины, необходимые для успешной карьеры, включая химию, физику, материаловедение, нанотехнологии и инженерные науки. Обсуждаются требования к квалификации, необходимые для трудоустройства, включая наличие ученой степени (магистр, кандидат наук) и опыт работы. Рассматриваются возможности повышения квалификации и переподготовки.

Карьерные перспективы и возможности трудоустройства

Содержимое раздела

Обзор карьерных перспектив для специалистов в области наноматериалов, включая возможности работы в научных лабораториях, университетах, промышленных предприятиях и стартапах. Рассматриваются различные типы должностей, включая исследователей, разработчиков, инженеров, технологов и менеджеров проектов. Анализируются факторы, влияющие на заработную плату, включая уровень образования, опыт работы и специализацию. Подчеркивается важность непрерывного профессионального развития.

Заключение

Содержимое раздела

Краткое резюме основных моментов доклада и заключительные выводы о перспективах профессий в области наноматериалов. Подчеркивается важность развития нанотехнологий для инновационного развития и решения глобальных проблем. Обобщаются основные тренды и вызовы, связанные с подготовкой кадров и применением наноматериалов. Приводятся рекомендации для студентов и молодых специалистов, желающих построить карьеру в этой области.

Список литературы

Содержимое раздела

Содержит перечень использованных источников, включая научные статьи, книги, обзоры и другие материалы, ссылки на которые были представлены в докладе. Формат представления литературы соответствует принятым научным стандартам. Список включает все цитируемые работы, упорядоченные в соответствии со стилем оформления (например, по алфавиту авторов или порядку упоминания). Обеспечивает возможность проверки данных и дальнейшего изучения темы.

Получи Такой Доклад

До 90% уникальность
Готовый файл Word
Оформление по ГОСТ
Список источников по ГОСТ
Таблицы и схемы
Презентация

Создать Доклад на любую тему за 5 минут

Создать

#6094054