Нейросеть

Протонаука Эпохи Возрождения и Раннего Нового времени: вклад Коперника, Галилея и Ньютона (Доклад)

Нейросеть для создания доклада Гарантия уникальности Строго по ГОСТу Высочайшее качество Поддержка 24/7

Данный доклад посвящен изучению ключевых фигур в развитии науки: Николая Коперника, Галилео Галилея и Исаака Ньютона, и их влиянию на формирование современной научной парадигмы. В нем рассматриваются основные научные открытия этих ученых, такие как гелиоцентрическая модель Коперника, телескопические наблюдения Галилея и законы движения Ньютона, а также их вклад в развитие физики и астрономии. Анализируются социально-исторические контексты, в которых происходили эти открытия, и то, как они изменили представления о мире. Рассматривается значение их научных достижений для последующего развития науки.

Идея:

Цель доклада — глубоко проанализировать вклад Коперника, Галилея и Ньютона в становление современной науки. Предлагается раскрыть трансформацию научных представлений и методов исследования, произошедших в эпоху Возрождения и Раннего Нового времени.

Актуальность:

Изучение истории науки позволяет понять эволюцию научных идей и методов, а также оценить вклад отдельных ученых в развитие современной науки. Осознание научных достижений прошлого помогает лучше понимать текущие научные проблемы и перспективы развития.

Оглавление:

Введение

Научная революция: предпосылки и контекст

Николай Коперник и гелиоцентрическая модель

Галилео Галилей: наблюдения и методы

Исаак Ньютон: законы движения и гравитация

Сравнительный анализ: вклад трех ученых

Социально-историческое значение открытий

Заключение

Список литературы

Наименование образовательного учреждения

Доклад

на тему

Протонаука Эпохи Возрождения и Раннего Нового времени: вклад Коперника, Галилея и Ньютона

Выполнил: ФИО

Руководитель: ФИО

Содержание

  • Введение 1
  • Научная революция: предпосылки и контекст 2
  • Николай Коперник и гелиоцентрическая модель 3
  • Галилео Галилей: наблюдения и методы 4
  • Исаак Ньютон: законы движения и гравитация 5
  • Сравнительный анализ: вклад трех ученых 6
  • Социально-историческое значение открытий 7
  • Заключение 8
  • Список литературы 9

Введение

Содержимое раздела

Этот раздел представляет собой введение в тему доклада, где будут обозначены основные цели и задачи исследования, а также его актуальность. Будет представлен краткий обзор исторического контекста эпохи Возрождения и Раннего Нового времени, в котором происходили научные открытия Коперника, Галилея и Ньютона. Обозначится структура доклада и основные вопросы, которые будут рассмотрены в последующих разделах, что позволит слушателям сформировать общее представление о предмете исследования и его значимости для развития науки. Кроме того, будет уделено внимание методологии исследования и использованным источникам.

Научная революция: предпосылки и контекст

Содержимое раздела

В этом разделе будет рассмотрен широкий контекст, в котором происходили научные открытия Коперника, Галилея и Ньютона. Будет проанализирована культурная и интеллектуальная обстановка эпохи Возрождения и Раннего Нового времени, включая влияние гуманизма, реформации и развития книгопечатания. Будут рассмотрены философские и мировоззренческие изменения того времени, которые способствовали пересмотру научных представлений. Также будут изучены основные особенности научных методов и подходов, которые использовались в этот исторический период, и их отличие от средневековых подходов.

Николай Коперник и гелиоцентрическая модель

Содержимое раздела

Данный раздел посвящен анализу вклада Николая Коперника в науку, особенно его гелиоцентрической модели Солнечной системы. Будет рассмотрена его биография, научная деятельность и основные труды, включая «Об обращениях небесных сфер». Подробно будет описана суть гелиоцентрической модели и аргументы, которые приводил Коперник в ее защиту. Будут проанализированы научные и религиозные возражения, с которыми столкнулась его теория, и его влияние на дальнейшее развитие астрономии и науки в целом, показав значение его открытий.

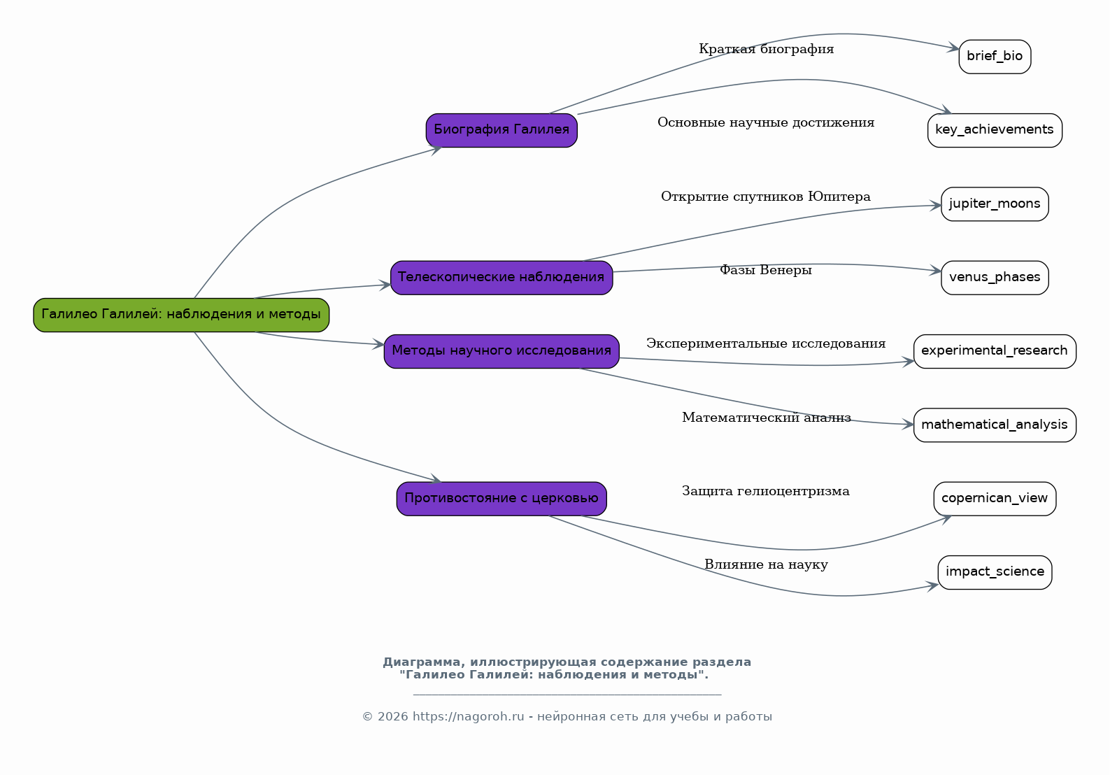
Галилео Галилей: наблюдения и методы

Содержимое раздела

В этом разделе рассматривается вклад Галилео Галилея в развитие науки, его революционные телескопические наблюдения и методы научного исследования. Будет представлена краткая биография Галилея и его основные научные достижения, такие как открытие спутников Юпитера и фаз Венеры. Детально будут проанализированы его методы экспериментального исследования и математического анализа. Будет рассмотрено его противостояние с церковью и его роль в формировании современной научной методологии, а также значение его открытий.

Исаак Ньютон: законы движения и гравитация

Содержимое раздела

Этот раздел посвящен изучению вклада Исаака Ньютона в развитие науки, его законам движения и закону всемирного тяготения. Будет представлена история жизни и научная карьера Ньютона, а также его основные труды, такие как «Математические начала натуральной философии». Подробно будут рассмотрены его законы движения и закон всемирного тяготения, а также их значение для развития физики и астрономии. Будет проанализировано влияние его идей на последующее развитие науки и его роль в научном сообществе.

Сравнительный анализ: вклад трех ученых

Содержимое раздела

В данном разделе будет проведен сравнительный анализ научных достижений Коперника, Галилея и Ньютона. Сопоставим их основные открытия, методы и подходы к научным исследованиям, а также влияние их идей на развитие науки. Будут рассмотрены взаимосвязи между их открытиями, как работа каждого ученого дополняла и развивала идеи предыдущих. Будет проанализировано, как их научные достижения способствовали формированию современной научной парадигмы и изменили представления о мире, а также их вклад в науку.

Социально-историческое значение открытий

Содержимое раздела

Этот раздел посвящен анализу социально-исторического значения научных открытий Коперника, Галилея и Ньютона. Рассмотрим влияние их идей на изменение мировоззрения, развитие образования и науки. Будет проанализировано, как их открытия повлияли на развитие философии, культуры и общественной жизни. Будет рассмотрено противостояние науки и религии, а также роль научных открытий в формировании современного общества и его ценностей, а также их вклад на развитие цивилизации.

Заключение

Содержимое раздела

В заключении будет дан краткий обзор основных выводов, полученных в ходе исследования, и обобщена роль Коперника, Галилея и Ньютона в развитии науки. Будет подчеркнута общая значимость их научных достижений для формирования современной научной парадигмы. Будут отмечены новые направления и вопросы для дальнейших исследований в области истории науки, которые возникли в ходе работы. Также будет дана оценка вклада этих ученых в развитие науки и его влияние на современный мир. В заключении будут подведены итоги.

Список литературы

Содержимое раздела

В этом разделе будет представлен список использованных источников. Он будет включать научные статьи, книги и другие материалы, которые были использованы для написания доклада. Литература будет оформлена в соответствии с принятыми научными стандартами. Список литературы будет разделен на категории (например, книги, статьи, онлайн-ресурсы) для удобства. Это обеспечит прозрачность и позволит читателям проверить достоверность представленной информации.

Получи Такой Доклад

До 90% уникальность
Готовый файл Word
Оформление по ГОСТ
Список источников по ГОСТ
Таблицы и схемы
Презентация

Создать Доклад на любую тему за 5 минут

Создать

#6092899