Нейросеть

Прототипирование: Области применения и его значимость в современной разработке (Доклад)

Нейросеть для создания доклада Гарантия уникальности Строго по ГОСТу Высочайшее качество Поддержка 24/7

Данный доклад посвящен исследованию прототипирования как ключевого этапа разработки продуктов и сервисов. В работе рассматриваются различные сферы применения прототипирования, от разработки программного обеспечения до дизайна пользовательского интерфейса и создания физических прототипов. Особое внимание уделяется анализу практических примеров и кейсов, демонстрирующих эффективность прототипирования для сокращения времени разработки, снижения рисков и улучшения качества конечного продукта. Исследование также включает в себя обзор современных инструментов и методологий прототипирования.

Идея:

Цель доклада — показать важность прототипирования для достижения успеха в современных проектах, а также предоставить практические рекомендации по его эффективному применению. Работа направлена на формирование у слушателей понимания преимуществ прототипирования и мотивацию к использованию этого инструмента в своей профессиональной деятельности.

Актуальность:

В условиях высокой конкуренции и непрерывного развития технологий, прототипирование становится необходимым инструментом для быстрого тестирования идей и адаптации к изменяющимся требованиям рынка. Актуальность исследования также обусловлена необходимостью сокращения затрат на разработку и минимизации рисков провала проектов, что делает прототипирование ключевым фактором успеха.

Оглавление:

Введение

Теоретические основы прототипирования

Прототипирование в разработке программного обеспечения

Прототипирование в дизайне пользовательского интерфейса

Прототипирование в сфере физического дизайна и производства

Инструменты и технологии прототипирования

Практические примеры и кейс-стади

Заключение

Наименование образовательного учреждения

Доклад

на тему

Прототипирование: Области применения и его значимость в современной разработке

Выполнил: ФИО

Руководитель: ФИО

Содержание

  • Введение 1
  • Теоретические основы прототипирования 2
  • Прототипирование в разработке программного обеспечения 3
  • Прототипирование в дизайне пользовательского интерфейса 4
  • Прототипирование в сфере физического дизайна и производства 5
  • Инструменты и технологии прототипирования 6
  • Практические примеры и кейс-стади 7
  • Заключение 8

Введение

Содержимое раздела

Введение в проблематику прототипирования, определение его ключевых понятий и целей. В данном разделе будет представлена общая характеристика прототипирования, его место в жизненном цикле разработки продукта, а также основные преимущества. Будут обозначены цели доклада, включающие обзор областей применения прототипов, анализ методик и инструментов для создания прототипов, а также оценка их вклада в повышение эффективности разработки и снижение рисков на разных этапах разработки. Введение завершится кратким обзором структуры доклада и основных рассматриваемых вопросов.

Теоретические основы прототипирования

Содержимое раздела

Детальное изучение теоретических основ прототипирования. Рассматриваются различные типы прототипов, включая макеты, каркасы, интерактивные прототипы и прототипы высокой точности. Будет проведен анализ преимуществ и недостатков каждого типа, а также рассмотрены области их оптимального применения. Особое внимание будет уделено методологиям прототипирования, таким как Rapid Prototyping, Agile Prototyping и Design Thinking, и их влиянию на процесс разработки. Также будет проведено сравнение прототипирования с другими подходами к разработке, такими как Waterfall и Scrum, и определены условия, при которых прототипирование наиболее эффективно.

Прототипирование в разработке программного обеспечения

Содержимое раздела

Анализ применения прототипирования в разработке программного обеспечения. Рассматриваются различные подходы, включая прототипирование пользовательского интерфейса (UI), прототипирование архитектуры программного обеспечения и прототипирование функциональности. Будут представлены примеры инструментов и технологий, используемых для создания прототипов, таких как Figma, Sketch, Adobe XD и другие. Рассмотрены конкретные кейсы успешного применения прототипирования в проектах разработки программного обеспечения, а также выделены преимущества, такие как раннее выявление проблем, улучшение коммуникации между командами и повышение удовлетворенности пользователей.

Прототипирование в дизайне пользовательского интерфейса

Содержимое раздела

Изучение роли прототипирования в дизайне пользовательского интерфейса (UI/UX). Рассматриваются методы создания прототипов для оценки пользовательского опыта, тестирования взаимодействия и улучшения юзабилити. Будут представлены примеры прототипов, таких как интерактивные макеты, кликабельные прототипы и прототипы высокой точности, а также инструменты, используемые для их создания (Figma, Adobe XD, InVision). Особое внимание уделено анализу влияния прототипирования на повышение удовлетворенности пользователей, улучшение показателей конверсии и снижение затрат на разработку дизайна. Рассматривается важность A/B-тестирования прототипов для оптимизации UI/UX.

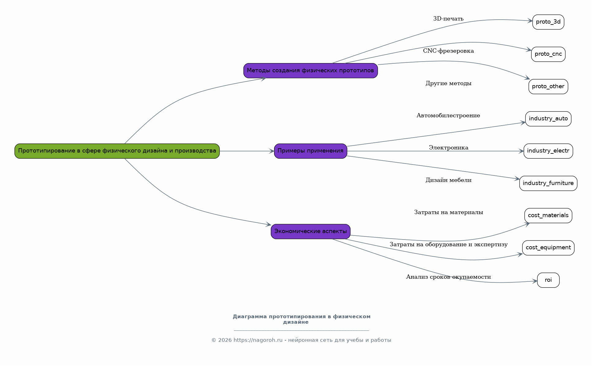
Прототипирование в сфере физического дизайна и производства

Содержимое раздела

Обзор применения прототипирования в физическом дизайне и производстве. Рассматриваются методы создания физических прототипов, включая 3D-печать, CNC-фрезеровку и другие методы быстрого прототипирования. Будут представлены примеры из различных отраслей, таких как автомобилестроение, электроника и дизайн мебели. Рассмотрены преимущества использования физических прототипов для оценки эргономики, испытания конструкций и проверки функциональности. Также будет уделено внимание экономическим аспектам прототипирования в производстве, включая затраты на материалы, оборудование и экспертизу, а также анализ сроков окупаемости.

Инструменты и технологии прототипирования

Содержимое раздела

Обзор современных инструментов и технологий, используемых для прототипирования. Рассматриваются различные типы программного обеспечения, включая инструменты для создания UI/UX прототипов (Figma, Sketch, Adobe XD, InVision), инструменты для разработки интерактивных прототипов и инструменты для 3D-моделирования и 3D-печати. Будут проанализированы функциональные возможности каждого инструмента, их преимущества и недостатки, а также оптимальные сценарии использования. Рассматриваются интеграции инструментов прототипирования с другими этапами разработки, такими как разработка программного обеспечения, дизайн, тестирование и производство. Будет проведен анализ перспективных направлений развития инструментов и технологий прототипирования.

Практические примеры и кейс-стади

Содержимое раздела

Анализ реальных кейсов успешного применения прототипирования. Рассматриваются примеры из различных отраслей, включая разработку программного обеспечения, дизайн пользовательского интерфейса, физический дизайн и производство. Будут представлены конкретные проекты, в которых прототипирование сыграло ключевую роль в достижении успеха, с детальным анализом методологий, инструментов и результатов. Особое внимание уделяется выявлению уроков и лучших практик, которые можно применить в других проектах. Будут рассмотрены метрики успеха, такие как сокращение времени разработки, снижение затрат, улучшение пользовательского опыта и повышение удовлетворенности пользователей.

Заключение

Содержимое раздела

Подведение итогов исследования, обобщение основных выводов и заключений о роли прототипирования в современной разработке. Будет подчеркнута важность прототипирования как эффективного инструмента для снижения рисков, сокращения времени разработки и повышения качества конечного продукта. Будут сформулированы рекомендации по применению прототипирования в различных областях и предложены перспективные направления дальнейших исследований в этой области. Заключение завершится кратким обзором перспектив развития прототипирования и его потенциала для решения будущих задач.

Получи Такой Доклад

До 90% уникальность
Готовый файл Word
Оформление по ГОСТ
Список источников по ГОСТ
Таблицы и схемы
Презентация

Создать Доклад на любую тему за 5 минут

Создать

#5692184