Нейросеть

Психогенетические исследования экстраверсии и интроверсии: генетические и средовые влияния (Доклад)

Нейросеть для создания доклада Гарантия уникальности Строго по ГОСТу Высочайшее качество Поддержка 24/7

Данный доклад представляет собой обзор психогенетических исследований, направленных на изучение природы экстраверсии и интроверсии. В докладе анализируются генетические и средовые факторы, влияющие на формирование этих личностных черт, рассматриваются современные методы исследования, такие как близнецовые и адруптивные исследования. Основное внимание уделяется роли генов и окружающей среды в проявлении экстраверсии и интроверсии, а также их взаимодействию, что позволяет лучше понять индивидуальные различия в поведении и предпочтениях, а также предпосылки к расстройствам. В работе исследуются современные научные данные для формирования более глубокого понимания психогенетики этих черт.

Идея:

Цель доклада — представить обзор современных психогенетических исследований экстраверсии и интроверсии, выявить основные генетические и средовые факторы, влияющие на эти личностные черты. Это поможет лучше понять сложность взаимодействия генов и окружения в формировании индивидуальных различий.

Актуальность:

Изучение психогенетических основ экстраверсии и интроверсии актуально для понимания механизмов формирования личности и предрасположенности к различным психическим состояниям. Результаты этих исследований могут быть полезны в области психологии, психиатрии и образовании для разработки персонализированных подходов к диагностике и терапии.

Оглавление:

Введение

Обзор литературы по экстраверсии и интроверсии

Методы психогенетических исследований

Генетические факторы экстраверсии и интроверсии

Средовые факторы и их влияние

Взаимодействие генов и среды

Клиническое значение и практические применения

Заключение

Список литературы

Наименование образовательного учреждения

Доклад

на тему

Психогенетические исследования экстраверсии и интроверсии: генетические и средовые влияния

Выполнил: ФИО

Руководитель: ФИО

Содержание

  • Введение 1
  • Обзор литературы по экстраверсии и интроверсии 2
  • Методы психогенетических исследований 3
  • Генетические факторы экстраверсии и интроверсии 4
  • Средовые факторы и их влияние 5
  • Взаимодействие генов и среды 6
  • Клиническое значение и практические применения 7
  • Заключение 8
  • Список литературы 9

Введение

Содержимое раздела

В этом разделе будет представлено введение в проблематику психогенетических исследований экстраверсии и интроверсии. Будет обоснована актуальность темы, объяснена важность изучения генетических и средовых влияний на формирование этих личностных черт. Рассмотрены основные определения экстраверсии и интроверсии, а также предпосылки к проведению таких исследований. Обозначены цели и задачи доклада, а также краткий обзор его структуры и содержания.

Обзор литературы по экстраверсии и интроверсии

Содержимое раздела

В данном разделе будет представлен обзор существующих научных исследований по теме экстраверсии и интроверсии. Будут рассмотрены основные теоретические подходы, модели и концепции, связанные с этими личностными чертами, начиная от работ К. Юнга и Ганса Айзенка до современных исследований. Анализируются различные аспекты экстраверсии и интроверсии, включая их связь с другими личностными чертами, когнитивными процессами и психофизиологическими особенностями.

Методы психогенетических исследований

Содержимое раздела

Этот раздел посвящен рассмотрению методов, используемых в психогенетических исследованиях для изучения экстраверсии и интроверсии. Будут рассмотрены такие методы, как близнецовые исследования, исследования приемных детей, молекулярно-генетические исследования (GWAS, секвенирование генома). Будут обсуждены сильные и слабые стороны каждого метода, а также их вклад в понимание генетической и средовой обусловленности экстраверсии и интроверсии. Рассмотрены этические аспекты психогенетических исследований.

Генетические факторы экстраверсии и интроверсии

Содержимое раздела

В этом разделе будет представлен анализ конкретных генетических факторов, связанных с экстраверсией и интроверсией. Будут рассмотрены результаты исследований, выявляющих гены и генетические варианты, которые оказывают влияние на эти личностные черты. Обсуждается роль генов, связанных с нейротрансмиттерными системами (дофамин, серотонин), а также гены, участвующие в регуляции эмоциональных реакций и поведения. Рассмотрены взаимодействия между генами и средой.

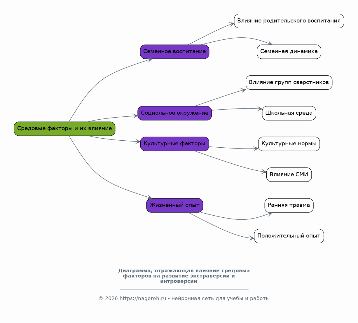
Средовые факторы и их влияние

Содержимое раздела

Этот раздел посвящен влиянию средовых факторов на развитие экстраверсии и интроверсии. Будут рассмотрены различные аспекты окружающей среды, включая семейное воспитание, социальное окружение, культурные факторы и жизненный опыт. Анализируется взаимодействие между генетическими и средовыми факторами в формировании индивидуальных различий в личностных чертах. Обсуждается роль раннего опыта, стресса и других факторов окружающей среды.

Взаимодействие генов и среды

Содержимое раздела

В данном разделе будет проведен анализ взаимодействия генов и среды (GxE) в контексте экстраверсии и интроверсии. Будут рассмотрены различные модели GxE взаимодействия, а также результаты исследований, показывающие, как генетические факторы могут влиять на восприимчивость к средовым воздействиям и наоборот. Будут обсуждены примеры конкретных GxE взаимодействий, связанных с экстраверсией и интроверсией. Рассмотрены методологические сложности в изучении GxE взаимодействий.

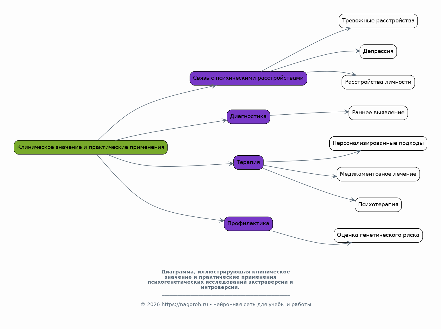
Клиническое значение и практические применения

Содержимое раздела

Этот раздел посвящен клиническому значению психогенетических исследований экстраверсии и интроверсии. Будут рассмотрены связь этих личностных черт с различными психическими расстройствами (например, тревожность, депрессия, расстройства личности). Обсуждаются практические применения результатов психогенетических исследований в области диагностики, терапии и профилактики психических заболеваний. Рассмотрены возможности разработки персонализированных подходов к лечению и реабилитации.

Заключение

Содержимое раздела

В заключении будут подведены итоги проведенного обзора, обобщены основные выводы и результаты, касающиеся психогенетических исследований экстраверсии и интроверсии. Будет подчеркнута важность изучения генетических и средовых факторов для понимания природы этих личностных черт. Будут обозначены перспективы дальнейших исследований, включая новые направления и подходы к изучению этой темы. Обсуждены этические аспекты и социальные последствия.

Список литературы

Содержимое раздела

В данном разделе будет представлен полный список использованных источников, включая научные статьи, книги и другие публикации, на которые были сделаны ссылки в докладе. Список будет оформлен в соответствии с общепринятыми стандартами цитирования (например, APA или MLA). Будет учтено разделение на работы российских и зарубежных авторов. В разделе будет содержаться информация о количестве литературы для полноты охвата темы.

Получи Такой Доклад

До 90% уникальность
Готовый файл Word
Оформление по ГОСТ
Список источников по ГОСТ
Таблицы и схемы
Презентация

Создать Доклад на любую тему за 5 минут

Создать

#5691162