Нейросеть

Психологическое развитие в поздние годы: особенности и вызовы (Доклад)

Нейросеть для создания доклада Гарантия уникальности Строго по ГОСТу Высочайшее качество Поддержка 24/7

Данный доклад посвящён изучению психологических аспектов позднего возраста, рассматривая изменения в когнитивной сфере, эмоциональном состоянии и социальной адаптации пожилых людей. Основное внимание уделяется исследованию влияния биологических изменений, социальных факторов и жизненного опыта на психологическое благополучие в этот период жизни. В докладе будут проанализированы основные теории старения, современные методы психологической поддержки и стратегии, способствующие активному долголетию и улучшению качества жизни пожилых людей. Представленные данные основаны на результатах передовых исследований в области геронтопсихологии.

Идея:

Доклад фокусируется на понимании психологических особенностей пожилых людей, предлагая инструменты для улучшения их жизни. Цель исследования — предоставить практические рекомендации для специалистов и родственников, обеспечивая поддержку в поздние годы.

Актуальность:

Изучение психологического развития в поздние годы приобретает всё большую актуальность в связи с ростом продолжительности жизни и увеличением доли пожилых людей в обществе. Понимание психологических потребностей и проблем пожилых людей необходимо для разработки эффективных программ поддержки и улучшения качества их жизни.

Оглавление:

Введение

Когнитивные изменения в позднем возрасте

Эмоциональная сфера и психологическое благополучие в позднем возрасте

Социальная адаптация и межличностные отношения

Влияние физического здоровья на психологическое состояние

Стратегии активного долголетия и качества жизни

Роль семьи и общества в поддержке пожилых людей

Заключение

Список литературы

Наименование образовательного учреждения

Доклад

на тему

Психологическое развитие в поздние годы: особенности и вызовы

Выполнил: ФИО

Руководитель: ФИО

Содержание

  • Введение 1
  • Когнитивные изменения в позднем возрасте 2
  • Эмоциональная сфера и психологическое благополучие в позднем возрасте 3
  • Социальная адаптация и межличностные отношения 4
  • Влияние физического здоровья на психологическое состояние 5
  • Стратегии активного долголетия и качества жизни 6
  • Роль семьи и общества в поддержке пожилых людей 7
  • Заключение 8
  • Список литературы 9

Введение

Содержимое раздела

Вводный раздел доклада, который задаёт общий контекст исследования психологического развития в позднем возрасте. В данном разделе будут рассмотрены основные термины и понятия, связанные с геронтопсихологией, а также обозначена актуальность данной темы в современном обществе. Будут представлены цели и задачи исследования, а также краткий обзор структуры доклада, чтобы читатель мог ориентироваться в предлагаемом материале. Кроме того, будет выделена важность изучения психологических изменений, происходящих в поздние годы жизни, для улучшения качества жизни пожилых людей и разработки эффективных стратегий поддержки.

Когнитивные изменения в позднем возрасте

Содержимое раздела

Этот раздел детально рассматривает изменения в когнитивных функциях, таких как память, внимание, мышление и речь, которые происходят в позднем возрасте. Будут проанализированы различные теории когнитивного старения, а также современные методы оценки и поддержания когнитивного здоровья. Особое внимание будет уделено различиям между нормальным возрастным изменением когнитивных функций и патологическими состояниями, такими как болезнь Альцгеймера и другие формы деменции. Представлены примеры когнитивных тренировок и других методов, способствующих улучшению когнитивных способностей пожилых людей.

Эмоциональная сфера и психологическое благополучие в позднем возрасте

Содержимое раздела

Данный пункт доклада посвящён изучению эмоциональной сферы пожилых людей, включая изменения в настроении, переживания тревоги и депрессии, а также факторы, влияющие на психологическое благополучие. Будут рассмотрены основные теории эмоционального старения и роль социальных связей в поддержании позитивного эмоционального состояния. Также будут проанализированы методы психологической поддержки, такие как когнитивно-поведенческая терапия и другие подходы, направленные на улучшение эмоционального состояния и снижение проявлений тревоги и депрессии у пожилых людей. Этот раздел также включает стратегии для развития устойчивости и адаптации к изменениям.

Социальная адаптация и межличностные отношения

Содержимое раздела

В данном разделе будет рассмотрена роль социальных связей и межличностных отношений в жизни пожилых людей. Будут проанализированы изменения в социальной роли и статусе, а также влияние одиночества и изоляции на психологическое благополучие. Особое внимание уделяется стратегиям поддержания и развития социальных связей, участию в различных видах деятельности и адаптации к новым жизненным обстоятельствам. Будут рассмотрены примеры программ и инициатив, направленных на повышение социальной активности и поддержку пожилых людей.

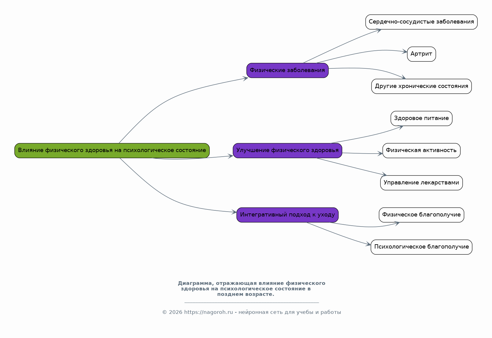
Влияние физического здоровья на психологическое состояние

Содержимое раздела

Этот раздел посвящён изучению взаимосвязи между физическим здоровьем и психологическим состоянием в позднем возрасте. Будут рассмотрены различные заболевания, влияющие на психологическое благополучие, такие как сердечно-сосудистые заболевания, артрит и другие хронические состояния. Особое внимание будет уделено способам улучшения физического здоровья, включая здоровое питание, физическую активность и управление лекарствами, для поддержания психологического здоровья пожилых людей. Будут представлены рекомендации по интегративному подходу к уходу за пожилыми людьми, включающего как физическое, так и психологическое благополучие.

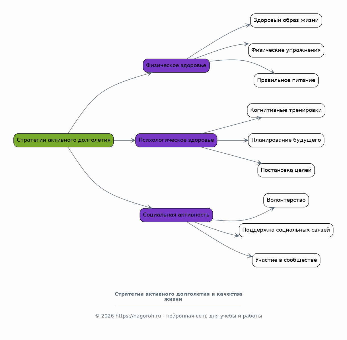
Стратегии активного долголетия и качества жизни

Содержимое раздела

В этом разделе рассматриваются стратегии, способствующие активному долголетию и улучшению качества жизни в позднем возрасте. Будут представлены различные подходы к поддержанию физического и психологического здоровья, включая здоровый образ жизни, когнитивные тренировки и социальную активность. Особое внимание будет уделено важности планирования будущего, постановки целей и поддержания интересов для сохранения активного ума и тела. Также будут рассмотрены практические рекомендации для пожилых людей и их родственников по улучшению качества жизни.

Роль семьи и общества в поддержке пожилых людей

Содержимое раздела

В данном разделе рассматривается роль семьи и общества в поддержке пожилых людей, включая различные аспекты, такие как финансовая поддержка, уход и социальная интеграция. Будут проанализированы различные модели предоставления помощи и ухода, а также вызовы, с которыми сталкиваются пожилые люди и их семьи. Особое внимание будет уделено необходимости развития программ поддержки и социальных служб, направленных на улучшение качества жизни пожилых людей и облегчение бремени ухода для их родственников. Будут обсуждены этические вопросы и лучшие практики в области ухода за пожилыми людьми.

Заключение

Содержимое раздела

В заключении обобщаются основные выводы, полученные в ходе исследования психологического развития в поздние годы. Будут подведены итоги по всем рассмотренным аспектам, включая когнитивные изменения, эмоциональное состояние, социальную адаптацию и влияние физического здоровья. Будут сформулированы основные рекомендации для специалистов и родственников, работающих с пожилыми людьми. Также будут обозначены перспективы дальнейших исследований и важность непрерывного изучения психологических аспектов позднего возраста для улучшения качества жизни пожилых людей.

Список литературы

Содержимое раздела

В данном разделе представлен список использованной литературы, включая публикации в научных журналах, книги и другие источники, использованные при подготовке доклада. Список составлен в соответствии с требованиями к цитированию научных работ, обеспечивая точность и полноту информации об использованных источниках. Включены основные работы, посвященные психологическому развитию в поздние годы, когнитивным изменениям, эмоциональному благополучию и социальным аспектам старения. Список предназначен для предоставления читателям возможности дополнительного изучения темы.

Получи Такой Доклад

До 90% уникальность
Готовый файл Word
Оформление по ГОСТ
Список источников по ГОСТ
Таблицы и схемы
Презентация

Создать Доклад на любую тему за 5 минут

Создать

#5478230