Нейросеть

Психолого-педагогическое сопровождение процесса адаптации обучающихся 1, 5, и 10 классов к обучению в школе (Доклад)

Нейросеть для создания доклада Гарантия уникальности Строго по ГОСТу Высочайшее качество Поддержка 24/7

Данный доклад посвящен актуальной проблеме психолого-педагогического сопровождения адаптационного периода школьников. Рассмотрены ключевые аспекты адаптации учащихся 1, 5 и 10 классов к новым условиям обучения, включая физиологические, психологические и социальные факторы. Представлены эффективные методики и инструменты психолого-педагогической поддержки, направленные на снижение стресса и повышение успеваемости. Особое внимание уделено роли педагогов, психологов и родителей в создании благоприятной образовательной среды и успешной адаптации школьников.

Идея:

Основная идея доклада заключается в разработке комплексного подхода к сопровождению адаптационного периода обучающихся. Цель – предложить практические рекомендации, которые помогут оптимизировать процесс адаптации и предотвратить возможные трудности у школьников в начале учебного года.

Актуальность:

Актуальность исследования обусловлена необходимостью эффективного решения проблем адаптации обучающихся к новым условиям обучения. Неправильно организованная адаптация может привести к снижению успеваемости, проблемам в общении и негативному отношению к школе. Данный доклад представляет собой значимый вклад в область психологии образования, помогая улучшить благополучие учащихся.

Оглавление:

Введение

Теоретические основы адаптации обучающихся

Возрастные особенности адаптации первоклассников

Особенности адаптации учеников 5-х классов

Адаптация старшеклассников (10 класс): вызовы и решения

Методы и технологии психолого-педагогического сопровождения

Роль педагога-психолога и других специалистов в адаптационном процессе

Заключение

Список литературы

Наименование образовательного учреждения

Доклад

на тему

Психолого-педагогическое сопровождение процесса адаптации обучающихся 1, 5, и 10 классов к обучению в школе

Выполнил: ФИО

Руководитель: ФИО

Содержание

  • Введение 1
  • Теоретические основы адаптации обучающихся 2
  • Возрастные особенности адаптации первоклассников 3
  • Особенности адаптации учеников 5-х классов 4
  • Адаптация старшеклассников (10 класс): вызовы и решения 5
  • Методы и технологии психолого-педагогического сопровождения 6
  • Роль педагога-психолога и других специалистов в адаптационном процессе 7
  • Заключение 8
  • Список литературы 9

Введение

Содержимое раздела

В данном разделе рассматривается актуальность темы психолого-педагогического сопровождения адаптации школьников к процессу обучения, обосновывается ее научная и практическая значимость. Анализируются существующие подходы к решению проблем адаптации учащихся 1, 5 и 10 классов. Описываются цели, задачи, объект и предмет исследования, а также методологическая основа и структура доклада. Введение служит отправной точкой для дальнейшего анализа и представления материалов, заявленных в докладе.

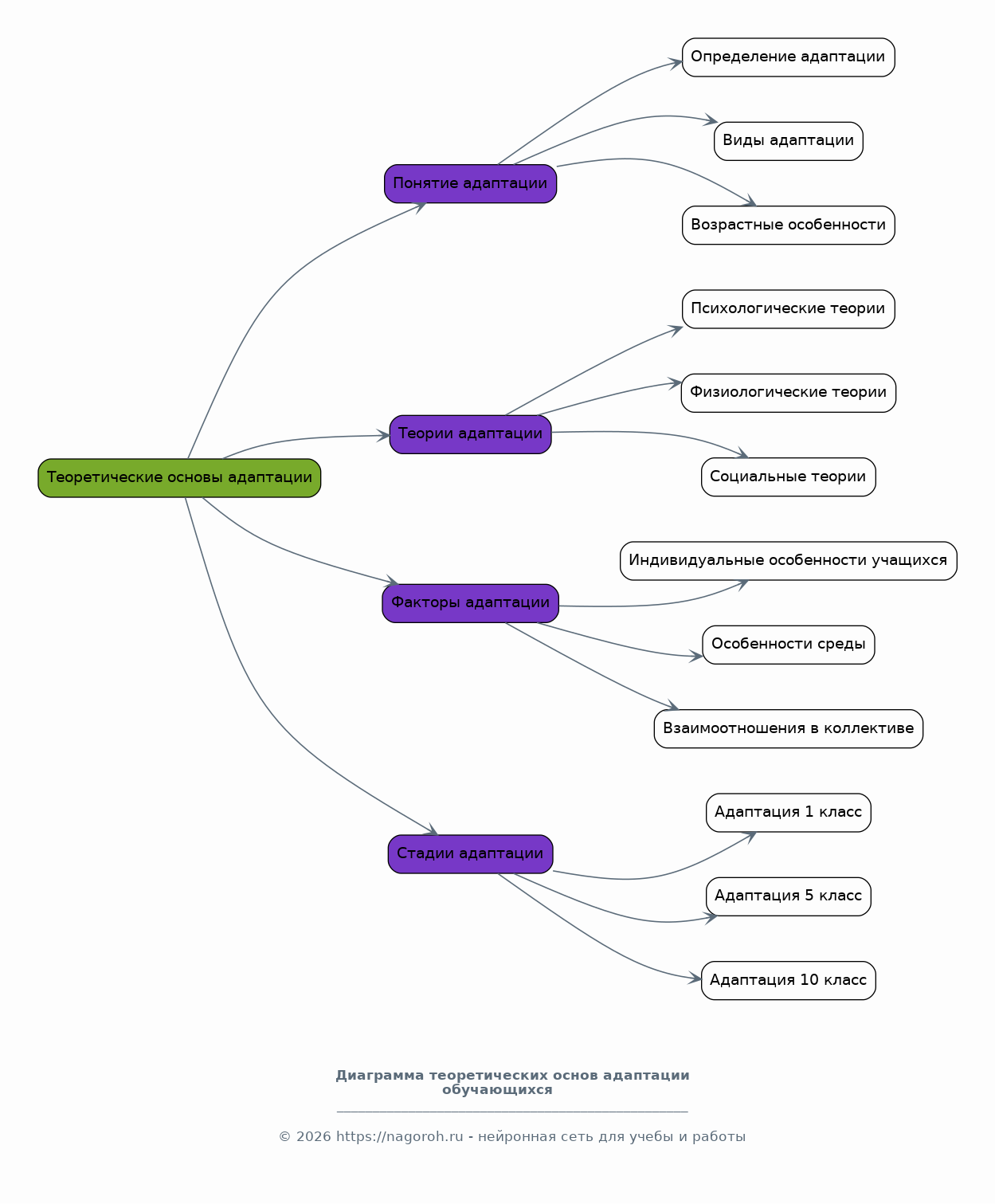
Теоретические основы адаптации обучающихся

Содержимое раздела

В этом пункте будет дан развернутый теоретический обзор понятия адаптации, ее видов и стадий применительно к возрастным особенностям обучающихся 1, 5 и 10 классов. Рассматриваются различные теории адаптации, включая психологические, физиологические и социальные аспекты. Анализируются факторы, влияющие на успешность адаптационного процесса, такие как индивидуальные особенности учащихся, особенности образовательной среды и взаимоотношения в коллективе. Будет рассмотрено влияние кризисов возрастных периодов на процесс адаптации.

Возрастные особенности адаптации первоклассников

Содержимое раздела

В данном разделе будет проанализированы специфические трудности, с которыми сталкиваются первоклассники в процессе адаптации к школе. Рассмотрены особенности физического и психического развития детей 6-7 лет, влияние новых социальных ролей и требований учебной деятельности. Особое внимание уделяется методам диагностики и коррекции адаптационных проблем, а также роли семьи и педагогов в создании комфортной образовательной среды для первоклассника и обеспечения мягкого вхождения в учебный процесс. Будут даны конкретные рекомендации.

Особенности адаптации учеников 5-х классов

Содержимое раздела

В этом разделе будет проводиться анализ адаптационного процесса для учеников, переходящих в среднюю школу. Рассмотрены изменения в учебной нагрузке, новые требования к организации учебной деятельности, а также социальные аспекты перехода в подростковый период. Анализируются психологические особенности пятиклассников, такие как повышенная тревожность, проблемы самооценки и взаимоотношений со сверстниками и педагогами. Будут описаны меры психолого-педагогической поддержки, направленные на облегчение адаптации учащихся.

Адаптация старшеклассников (10 класс): вызовы и решения

Содержимое раздела

В данном разделе рассматриваются особенности адаптации старшеклассников к новым условиям обучения, связанным с подготовкой к ЕГЭ и выбором будущей профессии. Анализируется влияние стресса, учебной нагрузки и социальных ожиданий на психологическое состояние учащихся. Обсуждаются проблемы самоопределения, мотивации к учению и формирования учебных навыков. Будут предложены практические рекомендации по организации психолого-педагогической поддержки старшеклассников, включая профориентацию и работу с тревожностью.

Методы и технологии психолого-педагогического сопровождения

Содержимое раздела

В этом пункте описываются конкретные методы и технологии, применяемые в психолого-педагогическом сопровождении процесса адаптации обучающихся. Рассматриваются диагностические методики (наблюдение, анкетирование, тестирование) для выявления проблем адаптации. Представлены коррекционно-развивающие программы, направленные на снижение тревожности, развитие коммуникативных навыков и повышение самооценки. Описываются методы работы с родителями и педагогами для создания единой стратегии поддержки школьников.

Роль педагога-психолога и других специалистов в адаптационном процессе

Содержимое раздела

Данный раздел посвящен анализу роли педагога-психолога, классного руководителя, социального педагога и других специалистов в организации психолого-педагогического сопровождения процесса адаптации. Рассматриваются функции каждого специалиста, их взаимодействие и координация усилий. Анализируется важность создания команды профессионалов, работающих в тесном сотрудничестве с родителями и администрацией школы. Подчеркивается необходимость повышения квалификации специалистов и внедрения инновационных подходов к сопровождению адаптационного периода.

Заключение

Содержимое раздела

В заключении обобщаются основные выводы исследования, подчеркивается значимость представленных результатов для практики образования. Подводятся итоги по основным направлениям решения проблем адаптации обучающихся 1, 5, 10 классов. Даются рекомендации по дальнейшему исследованию данной проблемы и внедрению эффективных методик психолого-педагогического сопровождения. Подчеркивается важность непрерывного мониторинга и оценки эффективности применяемых мер в рамках адаптационного процесса.

Список литературы

Содержимое раздела

В данном разделе представлен список использованной литературы, включающий научные статьи, монографии и другие источники, послужившие основой для данного исследования. Список оформлен в соответствии с требованиями к цитированию научных работ, с указанием авторов, названий работ, издательств, годов издания и страниц. Список литературы отражает широкий спектр исследований в области психологии образования и педагогики, посвященных проблемам адаптации обучающихся к школе. Список служит доказательством аргументированности исследования.

Получи Такой Доклад

До 90% уникальность
Готовый файл Word
Оформление по ГОСТ
Список источников по ГОСТ
Таблицы и схемы
Презентация

Создать Доклад на любую тему за 5 минут

Создать

#5621839