Нейросеть

Путевые машинные станции железных дорог: Исторический обзор, современное состояние и перспективы развития (Доклад)

Нейросеть для создания доклада Гарантия уникальности Строго по ГОСТу Высочайшее качество Поддержка 24/7

Данный доклад представляет собой всесторонний анализ путевых машинных станций (ПМС) железных дорог, рассматривая их эволюцию от момента появления до настоящего времени. Будет произведен детальный обзор технологических изменений и инноваций, которые претерпели ПМС, определяя их текущее состояние и эффективность. Основной акцент будет сделан на оценке текущего состояния оборудования, применяемых технологий, а также на анализе проблем, с которыми сталкиваются ПМС в современных условиях.. В заключение будут рассмотрены потенциальные направления развития ПМС, включая интеграцию новых технологий и повышение общей эффективности.

Идея:

Цель доклада – предоставить глубокое понимание роли путевых машинных станций в железнодорожной инфраструктуре, выделяя как ключевые исторические аспекты, так и современные технологические тренды.. Основной упор делается на анализ текущего состояния, проблем и перспектив развития ПМС, что позволит сформировать целостное представление о будущем этого важного сегмента.

Актуальность:

Актуальность исследования обусловлена необходимостью поддержания и модернизации железнодорожной инфраструктуры, что напрямую влияет на безопасность и эффективность перевозок.. Рассмотрение перспектив развития ПМС позволит выявить возможности улучшения эксплуатационных характеристик и повышения общей производительности.

Оглавление:

Введение

Исторический обзор развития путевых машинных станций

Современное состояние ПМС: Технологии и оборудование

Организация работы и управление ПМС

Проблемы и вызовы, стоящие перед ПМС

Инновации и перспективные направления развития

Влияние цифровизации на ПМС

Заключение

Список литературы

Наименование образовательного учреждения

Доклад

на тему

Путевые машинные станции железных дорог: Исторический обзор, современное состояние и перспективы развития

Выполнил: ФИО

Руководитель: ФИО

Содержание

  • Введение 1
  • Исторический обзор развития путевых машинных станций 2
  • Современное состояние ПМС: Технологии и оборудование 3
  • Организация работы и управление ПМС 4
  • Проблемы и вызовы, стоящие перед ПМС 5
  • Инновации и перспективные направления развития 6
  • Влияние цифровизации на ПМС 7
  • Заключение 8
  • Список литературы 9

Введение

Содержимое раздела

В разделе "Введение" будет представлен общий обзор темы путевых машинных станций железных дорог, их роли в обеспечении функционирования железнодорожной инфраструктуры. Будет определена актуальность исследования, объяснена важность ПМС для обеспечения безопасности и эффективности перевозок.. Сформулированы цели и задачи доклада, а также структура исследования, что позволит читателям сориентироваться в представленном материале. Представлены основные термины и понятия, необходимые для понимания дальнейшего изложения.

Исторический обзор развития путевых машинных станций

Содержимое раздела

Этот раздел посвящен эволюции ПМС, начиная с момента их возникновения и до сегодняшнего дня.. Будут рассмотрены исторические этапы развития технологий и оборудования, используемого на ПМС, и проанализировано их влияние на повышение эффективности работы. Особое внимание уделяется ключевым изменениям в организации работы ПМС, а также влиянию научно-технического прогресса на развитие. Также будет проведен анализ основных факторов, определявших развитие ПМС на различных этапах истории.

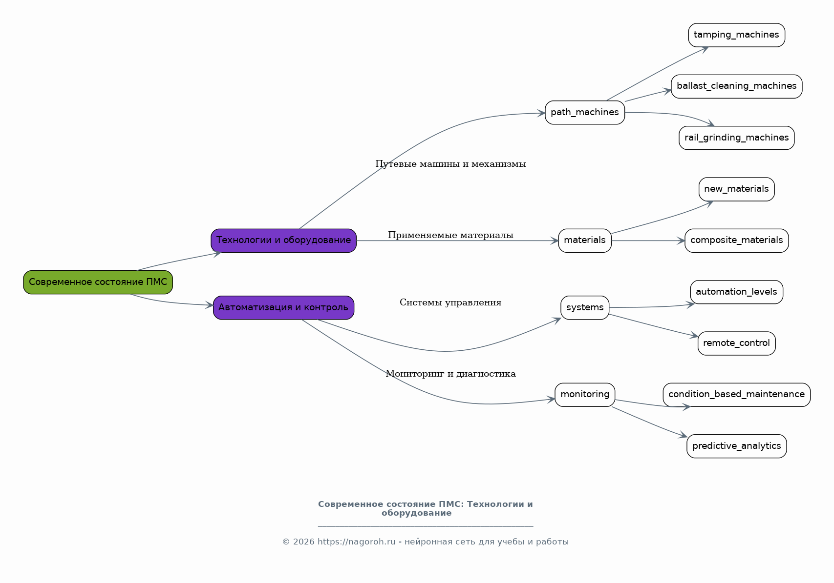
Современное состояние ПМС: Технологии и оборудование

Содержимое раздела

В данном разделе будет проведен детальный анализ современного состояния ПМС, включая обзор используемых технологий, оборудования и актуальных процессов.. Будут рассмотрены различные типы путевых машин и механизмов, применяемых в настоящее время, с акцентом на их технические характеристики и функциональные возможности. Особое внимание будет уделено применяемым материалам, средствам автоматизации и контроля, а также вопросам повышения производительности труда. Будет изучено соотношение современных технологий с эффективностью работы ПМС.

Организация работы и управление ПМС

Содержимое раздела

Раздел посвящен организации работы ПМС, включая анализ структуры управления, планирования и контроля производственных процессов.. Будут рассмотрены принципы эффективного управления персоналом, методы оптимизации рабочих процессов и подходы к обеспечению безопасности труда. Особое внимание будет уделено вопросам логистики, управления ресурсами и планирования технического обслуживания, а также внедрению современных информационных технологий для повышения эффективности управления. Будет проанализирована структура управления ПМС.

Проблемы и вызовы, стоящие перед ПМС

Содержимое раздела

В этом разделе будут рассмотрены основные проблемы и вызовы, с которыми сталкиваются ПМС в современных условиях, включая устаревание оборудования, нехватку квалифицированных кадров и влияние внешних факторов.. Будут проанализированы текущие проблемы, связанные с эксплуатацией и обслуживанием путевых машин, а также влияние экономических и экологических факторов на работу ПМС. Особое внимание будет уделено поиску путей преодоления этих проблем, а также инновационным подходам к решению существующих задач. Анализ проблем, связанных с эксплуатацией оборудования.

Инновации и перспективные направления развития

Содержимое раздела

Раздел посвящен инновационным подходам и перспективным направлениям развития ПМС, включая внедрение новых технологий, автоматизацию процессов и повышение эффективности работы. Будут рассмотрены новейшие разработки в области путевой техники, а также возможности применения искусственного интеллекта и машинного обучения для оптимизации работы ПМС. Особое внимание будет уделено вопросам экологической устойчивости и снижения негативного воздействия на окружающую среду. Будут рассмотрены пути повышения эффективности работы ПМС.

Влияние цифровизации на ПМС

Содержимое раздела

В данном разделе будет проанализировано влияние цифровизации на ПМС, включая внедрение систем автоматизации, IoT-технологий и Big Data.. Будут рассмотрены возможности использования цифровых технологий для оптимизации производственных процессов, повышения безопасности и снижения затрат. Особое внимание будет уделено применению цифровых двойников для моделирования и анализа работы ПМС, а также вопросам кибербезопасности. Будут рассмотрены перспективы цифровизации ПМС.

Заключение

Содержимое раздела

В заключении будут подведены итоги исследования, сформулированы основные выводы и обобщены результаты анализа.. Будут представлены основные тенденции развития ПМС, отмечены новые вызовы и возможности для повышения эффективности. Особое внимание будет уделено перспективам развития ПМС с учетом современных технологических трендов и экологических требований. Будут предложены рекомендации по улучшению работы путевых машинных станций.

Список литературы

Содержимое раздела

В данном разделе будет представлен список использованной литературы, включая научные статьи, книги, нормативные акты и другие источники.. Этот раздел содержит полный перечень источников, использованных в ходе исследования, для подтверждения достоверности информации. Все источники будут оформлены в соответствии с общепринятыми стандартами цитирования, обеспечивая прозрачность и академическую честность. Будет предоставлен полный список использованных источников.

Получи Такой Доклад

До 90% уникальность
Готовый файл Word
Оформление по ГОСТ
Список источников по ГОСТ
Таблицы и схемы
Презентация

Создать Доклад на любую тему за 5 минут

Создать

#5475385