Нейросеть

Распад Советского Союза: Анализ исторических последствий и долгосрочное влияние на Российскую Федерацию (Доклад)

Нейросеть для создания доклада Гарантия уникальности Строго по ГОСТу Высочайшее качество Поддержка 24/7

Данный доклад посвящен глубокому анализу распада СССР, рассматривая ключевые факторы, приведшие к этому событию, и их влияние на современную Россию. Исследование охватывает политические, экономические и социальные аспекты этого исторического перелома, включая трансформацию государственных институтов, изменения в экономике и влияние на повседневную жизнь граждан. Особое внимание уделяется анализу последствий распада для внешней политики России и её роли на мировой арене. В заключение будет представлен прогноз развития событий, основанный на анализе исторических данных и текущих тенденций.

Идея:

Цель доклада — предоставить комплексное понимание причин и последствий распада Советского Союза, анализируя его многогранное влияние. Работа направлена на детальное изучение ключевых событий и процессов, сформировавших современное российское общество и внешнеполитический имидж страны.

Актуальность:

Изучение распада СССР остается актуальным, поскольку его последствия продолжают ощущаться в различных сферах жизни современного общества. Понимание этих исторических процессов необходимо для анализа текущих геополитических вызовов и разработки эффективных стратегий развития, учитывающих уроки прошлого.

Оглавление:

Введение

Предпосылки распада: политические факторы

Экономические причины и кризис советской системы

Социальные последствия и общественные настроения

Роль внешних факторов и геополитические изменения

Формирование новых государств и их взаимоотношения

Влияние распада на современную Россию

Заключение

Список литературы

Наименование образовательного учреждения

Доклад

на тему

Распад Советского Союза: Анализ исторических последствий и долгосрочное влияние на Российскую Федерацию

Выполнил: ФИО

Руководитель: ФИО

Содержание

  • Введение 1
  • Предпосылки распада: политические факторы 2
  • Экономические причины и кризис советской системы 3
  • Социальные последствия и общественные настроения 4
  • Роль внешних факторов и геополитические изменения 5
  • Формирование новых государств и их взаимоотношения 6
  • Влияние распада на современную Россию 7
  • Заключение 8
  • Список литературы 9

Введение

Содержимое раздела

Вводная часть доклада, устанавливающая исторический контекст и основные цели исследования. Здесь будет представлен краткий обзор предпосылок распада СССР, включая политические, экономические и социальные факторы, которые способствовали росту напряженности в советском обществе. Будет обозначена важность изучения этой темы для понимания текущего состояния России и её позиций в мировом сообществе, а также определена структура доклада и основные вопросы, которые будут рассмотрены в ходе исследования.

Предпосылки распада: политические факторы

Содержимое раздела

Этот раздел анализирует политические процессы, приведшие к распаду СССР. Будут рассмотрены ключевые политические фигуры и принимаемые ими решения, такие как политика перестройки и гласности, и их влияние на общественное мнение и государственное управление. Анализируется роль национальных движений и региональных элит в ослаблении центральной власти, а также рассматриваются различные политические идеологии и движения, которые способствовали дезинтеграции Советского Союза. Детальный разбор укажет на причины падения политического режима.

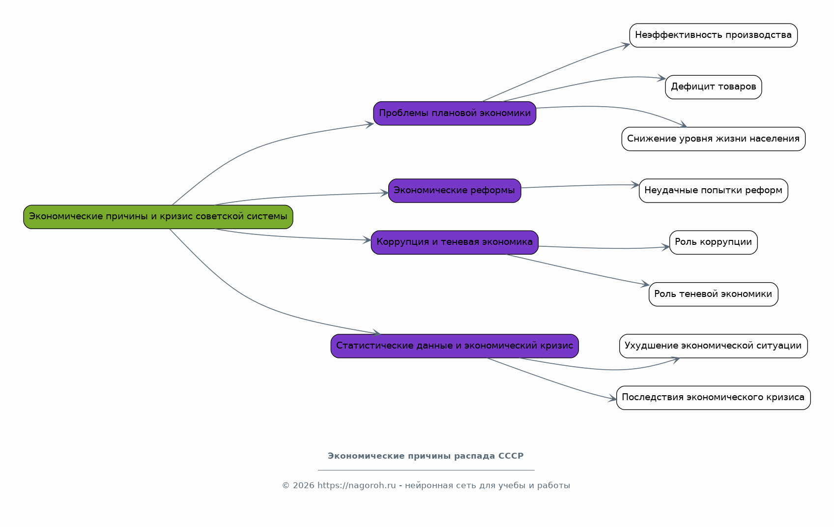
Экономические причины и кризис советской системы

Содержимое раздела

В этом разделе будет проведен анализ экономических факторов, способствовавших распаду СССР. Будут рассмотрены проблемы плановой экономики, включая неэффективность производства, дефицит товаров и снижение уровня жизни населения. Детально анализируются экономические реформы и их неудачные попытки, а также роль коррупции и теневой экономики в подрыве советской системы. Будут представлены статистические данные, показывающие ухудшение экономической ситуации в стране в период перестройки, и раскрыты последствия экономического кризиса.

Социальные последствия и общественные настроения

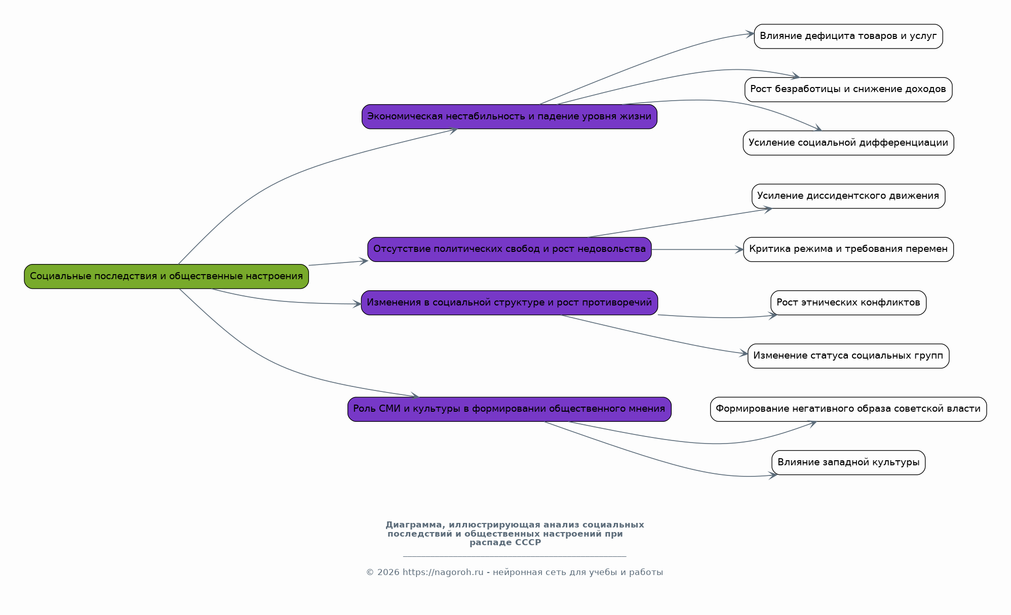
Содержимое раздела

Рассмотрение социальных факторов и общественных настроений, сыгравших ключевую роль в распаде СССР. Анализируется влияние экономической нестабильности, падения уровня жизни и отсутствия политических свобод на общественное сознание. Будут рассмотрены изменения в социальной структуре общества, рост недовольства среди различных социальных групп и усиление межнациональных противоречий. Изучение роли средств массовой информации и культуры в формировании общественного мнения и критическом отношении к советскому режиму.

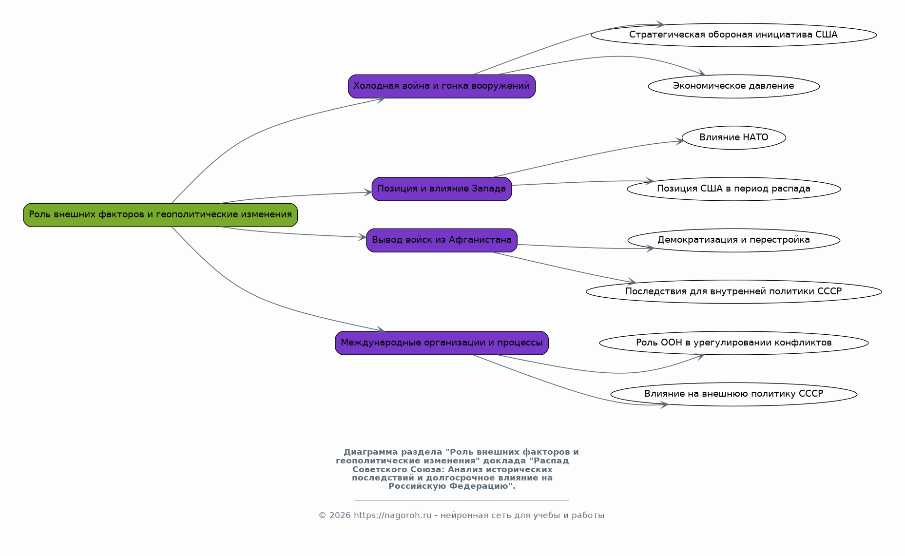
Роль внешних факторов и геополитические изменения

Содержимое раздела

Анализ влияния внешних факторов и изменений в мировой геополитике на распад СССР. Рассмотрение роли холодной войны, гонки вооружений и давления со стороны Запада. Будет проанализирована позиция США и других западных стран по отношению к Советскому Союзу, а также их влияние на ход событий. Изучение последствий вывода советских войск из Афганистана, а также влияние международных организаций на политические процессы в СССР. Исследование роли международных отношений в этом историческом периоде.

Формирование новых государств и их взаимоотношения

Содержимое раздела

Изучение процесса образования новых независимых государств на территории бывшего СССР. Анализ политических, экономических и социальных вызовов, с которыми столкнулись новые страны. Рассмотрение вопросов территориальных споров, этнических конфликтов и экономической интеграции. Анализируется процесс формирования взаимоотношений между новыми государствами, а также их взаимодействие с Россией и мировым сообществом. Будет предложен анализ текущего состояния отношений между бывшими республиками.

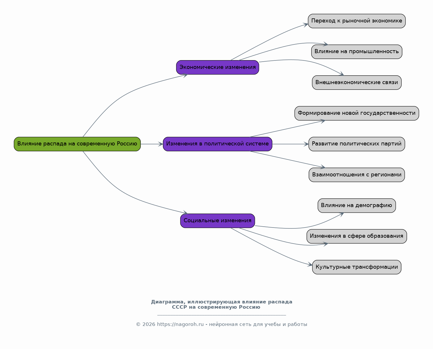
Влияние распада на современную Россию

Содержимое раздела

Оценка долгосрочных последствий распада СССР для России. Анализ изменений в экономике, политической системе и социальной сфере. Рассмотрение вопросов национальной идентичности, внешней политики и роли России на мировой арене. Оценка влияния распада на демографическую ситуацию, культуру и образование. Будет представлен анализ текущих проблем и вызовов, стоящих перед Россией, с учетом уроков прошлого. Каждое изменение будет рассмотрено детально.

Заключение

Содержимое раздела

Обобщение основных результатов исследования и формулировка выводов о причинах и последствиях распада СССР. Подведение итогов по основным политическим, экономическим и социальным изменениям, произошедшим в результате распада. Оценка долгосрочного влияния этого события на развитие России и её место в современном мире. Обсуждение перспектив развития и возможных сценариев будущего. Определение значимости изучения данного вопроса для понимания современной истории и геополитики.

Список литературы

Содержимое раздела

В данном разделе представлен перечень использованных источников, включая книги, статьи, документы и другие материалы, использованные для написания доклада. Источники будут систематизированы в соответствии с принятыми академическими стандартами, чтобы обеспечить их прозрачность. Список будет включать как отечественные, так и зарубежные публикации, посвященные распаду СССР и его последствиям, с целью предоставить полную картину изучаемой темы. Каждый пункт будет содержать всю необходимую информацию для идентификации источника.

Получи Такой Доклад

До 90% уникальность
Готовый файл Word
Оформление по ГОСТ
Список источников по ГОСТ
Таблицы и схемы
Презентация

Создать Доклад на любую тему за 5 минут

Создать

#6102813