Нейросеть

Разговорный стиль речи: лингвистический анализ особенностей и роль в современной коммуникации (Доклад)

Нейросеть для создания доклада Гарантия уникальности Строго по ГОСТу Высочайшее качество Поддержка 24/7

Данный доклад посвящен комплексному изучению разговорного стиля речи, его специфических черт и значимости в процессе общения. В работе анализируются основные характеристики разговорной речи, такие как использование неформальной лексики, упрощенного синтаксиса и выражений эмоциональной окраски. Особое внимание уделяется влиянию разговорного стиля на эффективность коммуникации, учитывая контекст и целевую аудиторию. Исследование направлено на понимание механизмов формирования и функционирования разговорного стиля в различных коммуникативных ситуациях.

Идея:

Основная идея доклада заключается в рассмотрении разговорного стиля как важного компонента современной речевой практики и определении его роли в достижении коммуникативных целей. Будет предложено систематизировать типологию разговорных конструкций для лучшего понимания их значения.

Актуальность:

Актуальность исследования обусловлена широким распространением разговорного стиля в современном обществе и его влиянием на различные сферы жизни, включая образование, бизнес и социальные взаимодействия. Понимание особенностей разговорной речи способствует повышению эффективности коммуникации и предотвращению возможных недопониманий.

Оглавление:

Введение

Определение и основные характеристики разговорного стиля

Лексические особенности разговорного стиля

Грамматические особенности разговорного стиля

Функции разговорного стиля в коммуникации

Разговорный стиль и его вариативность

Преимущества и недостатки разговорного стиля

Заключение

Список литературы

Наименование образовательного учреждения

Доклад

на тему

Разговорный стиль речи: лингвистический анализ особенностей и роль в современной коммуникации

Выполнил: ФИО

Руководитель: ФИО

Содержание

  • Введение 1
  • Определение и основные характеристики разговорного стиля 2
  • Лексические особенности разговорного стиля 3
  • Грамматические особенности разговорного стиля 4
  • Функции разговорного стиля в коммуникации 5
  • Разговорный стиль и его вариативность 6
  • Преимущества и недостатки разговорного стиля 7
  • Заключение 8
  • Список литературы 9

Введение

Содержимое раздела

Вводная часть доклада, представляющая предмет исследования - разговорный стиль речи, его значение в общении и актуальность изучения в современном обществе. Здесь будет обоснована необходимость анализа различных аспектов разговорной речи, включая лексические, грамматические и стилистические особенности. Также будет сформулирована цель работы и обозначены задачи, которые будут решаться в ходе исследования. Будут представлены основные теоретические подходы к изучению разговорного стиля и его отличия от других стилей.

Определение и основные характеристики разговорного стиля

Содержимое раздела

В этом разделе будет дано определение разговорного стиля речи, как особой формы речевого общения, а также будут рассмотрены его ключевые характеристики. Будет проанализировано употребление неформальной лексики, просторечий, жаргонизмов и других языковых единиц, свойственных разговорной речи. Особое внимание будет уделено особенностям синтаксиса, в частности, использованию неполных предложений, пауз и повторов, а также интонационным особенностям. Материал будет подкреплен примерами из повседневной коммуникации.

Лексические особенности разговорного стиля

Содержимое раздела

Данный пункт подробно рассмотрит лексические особенности разговорного стиля речи, включая использование неформальной и разговорной лексики. Будут проанализированы частотные слова и выражения, свойственные повседневной коммуникации, а также их роль в выражении эмоций и установлении контакта. Будет уделено внимание влиянию социокультурных факторов на выбор лексики и ее изменениям во времени. Примеры из реальной жизни помогут проиллюстрировать конкретные случаи употребления.

Грамматические особенности разговорного стиля

Содержимое раздела

В рамках данного раздела будут изучены грамматические особенности разговорного стиля речи. Анализу подвергнутся особенности синтаксиса, такие как использование неполных предложений, упрощенных конструкций и повторов. Будет рассмотрено влияние интонации и пауз на понимание сказанного. Будут представлены примеры разговорных конструкций из различных коммуникативных ситуаций, таких как личные беседы, общение в социальных сетях и т.д. Данный аспект покажет, как форма влияет на содержание.

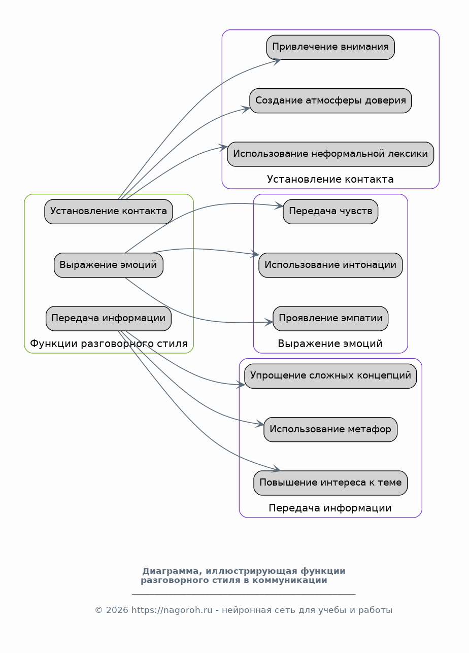
Функции разговорного стиля в коммуникации

Содержимое раздела

Здесь будут рассмотрены основные функции разговорного стиля речи в процессе коммуникации. Анализ покажет, как этот стиль влияет на установление контакта, выражение эмоций и передачу информации. Будет уделено внимание роли разговорного стиля в создании доверительной атмосферы и укреплении социальных связей. Будут рассмотрены примеры успешного использования разговорного стиля в различных ситуациях, а также его возможные недостатки и ограничения, в зависимости от контекста.

Разговорный стиль и его вариативность

Содержимое раздела

В этом разделе будет рассмотрена вариативность разговорного стиля речи в зависимости от различных факторов, таких как возраст, социальный статус, гендер и регион. Будет проанализировано, какие языковые особенности характерны для разных групп говорящих. Будет уделено внимание влиянию современных технологий и медиа на формирование и изменение разговорного стиля. Примеры из разных источников помогут продемонстрировать разнообразие и изменчивость разговорной речи в современном обществе.

Преимущества и недостатки разговорного стиля

Содержимое раздела

Раздел посвящен анализу преимуществ и недостатков использования разговорного стиля речи в различных коммуникативных контекстах. Будут рассмотрены положительные аспекты, такие как создание неформальной атмосферы, установление контакта и повышение взаимопонимания. Будут проанализированы возможные недостатки, такие как неточность, двусмысленность и снижение формальности. Будет определено, в каких ситуациях использование разговорного стиля уместно, а в каких – нежелательно, и почему.

Заключение

Содержимое раздела

В заключении будут подведены итоги исследования разговорного стиля речи, обобщены основные выводы и сформулированы заключительные комментарии. Будет подчеркнута роль разговорного стиля в современной коммуникации. Будут обозначены перспективы дальнейшего изучения данной темы. Будет дана оценка проделанной работе, отмечен вклад в понимание особенностей разговорной речи и ее значения в процессе общения.

Список литературы

Содержимое раздела

Здесь будет представлен список использованной литературы, включающий научные статьи, монографии и другие источники, которые были использованы в процессе исследования. Библиографический список будет оформлен в соответствии со стандартами библиографического описания. Будут указаны основные работы, посвященные изучению разговорного стиля речи, коммуникации и лингвистики. Полный список позволит читателям ознакомиться с теоретической базой исследования.

Получи Такой Доклад

До 90% уникальность
Готовый файл Word
Оформление по ГОСТ
Список источников по ГОСТ
Таблицы и схемы
Презентация

Создать Доклад на любую тему за 5 минут

Создать

#5477889