Нейросеть

Разработка и прототипирование изделий из пластмасс: кейс — декоративные теневые шары (Доклад)

Нейросеть для создания доклада Гарантия уникальности Строго по ГОСТу Высочайшее качество Поддержка 24/7

Доклад посвящен исследованию возможностей применения современных пластмасс для создания декоративных элементов интерьера, а именно — теневых шаров. Работа включает в себя анализ различных видов пластика, выбор оптимального материала для достижения желаемых свойств изделия, разработку конструкции и создание прототипа. Особое внимание уделено технологическим аспектам формовки и обработки пластмасс для получения эстетически привлекательного и функционального продукта. В заключение предлагаются направления для дальнейшего развития проекта и расширения ассортимента изделий.

Идея:

Данный доклад представляет собой практическую разработку прототипа изделия из пластмассы, демонстрирующую возможность создания уникальных декоративных элементов с использованием современных материалов и технологий. Целью является приобретение практического опыта в области проектирования и производства изделий из пластмасс, а также изучение их свойств и возможностей.

Актуальность:

Вопросы разработки и производства изделий из пластмасс остаются актуальными в связи с постоянно растущим спросом на такие материалы в различных отраслях промышленности и быту. Исследование и внедрение новых технологий обработки пластмасс позволяет создавать более качественные, функциональные и эстетически привлекательные продукты, отвечающие современным требованиям рынка.

Оглавление:

Введение

Анализ рынка и выбор концепции изделия

Выбор материала и обоснование свойств

Разработка конструкции и 3D-моделирование

Технология изготовления прототипа

Тестирование и анализ результатов

Экономическое обоснование и перспективы развития

Заключение

Список литературы

Наименование образовательного учреждения

Доклад

на тему

Разработка и прототипирование изделий из пластмасс: кейс — декоративные теневые шары

Выполнил: ФИО

Руководитель: ФИО

Содержание

  • Введение 1
  • Анализ рынка и выбор концепции изделия 2
  • Выбор материала и обоснование свойств 3
  • Разработка конструкции и 3D-моделирование 4
  • Технология изготовления прототипа 5
  • Тестирование и анализ результатов 6
  • Экономическое обоснование и перспективы развития 7
  • Заключение 8
  • Список литературы 9

Введение

Содержимое раздела

В данном разделе доклада будет представлено общее описание проекта, его цели и задачи. Будет рассмотрена актуальность использования пластмасс в современном дизайне и производстве декоративных элементов. Отдельно будет обозначена значимость разработки прототипов для проверки функциональности и соответствия требованиям, а также описана структура доклада и методология проведения работы. Подчеркивается важность инновационного подхода в создании новых продуктов из полимерных материалов.

Анализ рынка и выбор концепции изделия

Содержимое раздела

В этом разделе будет проведен анализ рынка декоративных элементов интерьера, выявлены основные тенденции и потребительские предпочтения. Рассмотрены примеры существующих теневых шаров и их характеристики, определены возможности для создания уникального продукта. Будет обоснован выбор дизайна и функциональных особенностей изделия, учитывая эстетические и практические аспекты. Особый акцент будет сделан на определение целевой аудитории и позиционирование продукта на рынке.

Выбор материала и обоснование свойств

Содержимое раздела

В данном разделе будет представлен анализ различных видов пластмасс, используемых для производства декоративных изделий. Рассмотрены их физико-механические свойства, технологичность обработки, стоимость и экологичность. Будет обоснован выбор оптимального материала для изготовления теневых шаров, учитывая требования к прочности, светопропусканию, термостойкости и внешнему виду. Приведены технические характеристики выбранной пластмассы и ее соответствие заявленным требованиям.

Разработка конструкции и 3D-моделирование

Содержимое раздела

В этой части доклада будет описан процесс разработки конструкции теневого шара, включая определение геометрических параметров, толщины стенок и элементов крепления. Будет представлено 3D-моделирование изделия в специализированном программном обеспечении, с учетом особенностей выбранного материала и технологии формовки. Описаны этапы проектирования и оптимизации модели для обеспечения ее прочности, устойчивости и эстетического вида. Особое внимание уделено созданию удобного и функционального дизайна.

Технология изготовления прототипа

Содержимое раздела

В этом разделе доклада будет детально описана технология изготовления прототипа теневого шара. Включены этапы подготовки материала, формовки изделия (например, вакуумная формовка или 3D-печать), обработки поверхности и постобработки. Рассмотрены используемое оборудование и инструменты, а также соблюдение требований техники безопасности. Будут проанализированы возможные дефекты и способы их устранения. Представлены фотографии процесса изготовления.

Тестирование и анализ результатов

Содержимое раздела

В данном разделе будут представлены результаты тестирования прототипа теневого шара на соответствие заданным требованиям. Проведены испытания на прочность, устойчивость к воздействию света и температуры, а также оценка визуальных характеристик изделия. Будет проведен анализ полученных данных и сделаны выводы об эффективности выбранного материала и технологии изготовления. Предложены рекомендации по улучшению конструкции и качества изделия.

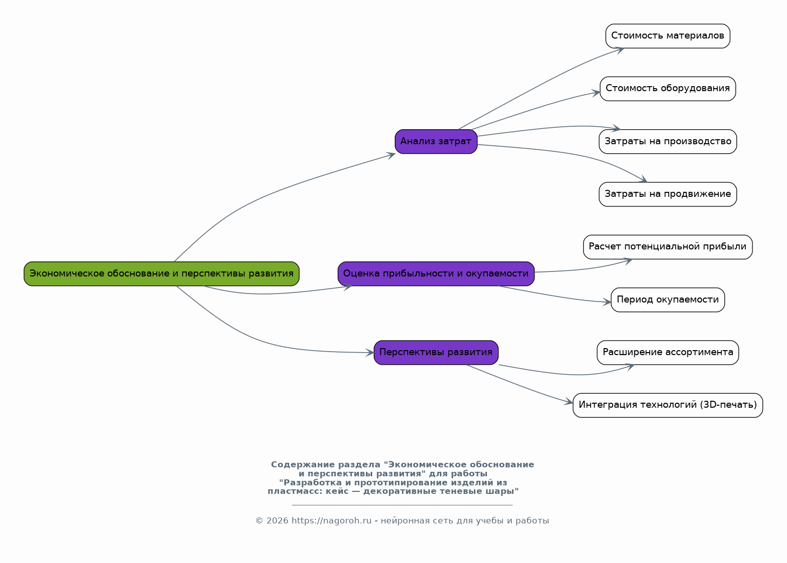
Экономическое обоснование и перспективы развития

Содержимое раздела

В этом разделе будет представлено экономическое обоснование целесообразности производства теневых шаров из пластмассы. Рассчитаны затраты на материалы, оборудование, производство и продвижение изделия. Оценена потенциальная прибыль и период окупаемости проекта. Обсуждены перспективы развития производства и расширения ассортимента изделий, учитывая возможности использования различных видов пластмасс и технологий обработки. Рассмотрена возможность интеграции современных технологий, таких как 3D-печать, в процесс производства.

Заключение

Содержимое раздела

В заключение доклада будут подведены итоги работы, сформулированы основные выводы и рекомендации. Обобщен полученный опыт в области проектирования и производства изделий из пластмасс. Подчеркнута важность дальнейших исследований и разработок для совершенствования технологии изготовления и расширения ассортимента продукции. Предложено продолжить изучение возможностей применения современных пластмасс в других областях дизайна и промышленности.

Список литературы

Содержимое раздела

В данном разделе будет представлен перечень использованных источников информации, включая научные статьи, книги, интернет-ресурсы и техническую документацию. Список литературы оформлен в соответствии с общепринятыми стандартами. Указаны авторы, названия источников, место издания и год публикации. Использование надежных и актуальных источников гарантирует достоверность представленной информации.

Получи Такой Доклад

До 90% уникальность
Готовый файл Word
Оформление по ГОСТ
Список источников по ГОСТ
Таблицы и схемы
Презентация

Создать Доклад на любую тему за 5 минут

Создать

#5468769