Нейросеть

Реактивное движение в природе: анализ принципов и практических проявлений (Доклад)

Нейросеть для создания доклада Гарантия уникальности Строго по ГОСТу Высочайшее качество Поддержка 24/7

В данном докладе представлен всесторонний анализ реактивного движения в биологических системах. Рассматриваются фундаментальные принципы, лежащие в основе этого явления, а также его разнообразные проявления в животном мире. Особое внимание уделяется механизмам, обеспечивающим реактивное движение, и их эволюционному значению. Представлены конкретные примеры организмов, использующих этот тип движения для передвижения в водной и воздушной среде, а также для других целей.

Идея:

Цель доклада – систематизировать знания о реактивном движении в природе, выявив общие закономерности и особенности его реализации в различных биологических системах. Исследование направлено на понимание механизмов адаптации живых организмов к окружающей среде через использование реактивного движения.

Актуальность:

Изучение реактивного движения в природе имеет высокую актуальность для различных областей, включая биомиметику и робототехнику. Понимание принципов, лежащих в основе этого явления, может вдохновить на создание новых технологий и устройств, способных эффективно использовать реактивное движение.

Оглавление:

Введение

Основные принципы реактивного движения

Реактивное движение в водной среде

Реактивное движение в воздушной среде

Механизмы управления и навигации

Эволюционные аспекты реактивного движения

Применение знаний о реактивном движении

Заключение

Список литературы

Наименование образовательного учреждения

Доклад

на тему

Реактивное движение в природе: анализ принципов и практических проявлений

Выполнил: ФИО

Руководитель: ФИО

Содержание

  • Введение 1
  • Основные принципы реактивного движения 2
  • Реактивное движение в водной среде 3
  • Реактивное движение в воздушной среде 4
  • Механизмы управления и навигации 5
  • Эволюционные аспекты реактивного движения 6
  • Применение знаний о реактивном движении 7
  • Заключение 8
  • Список литературы 9

Введение

Содержимое раздела

Введение в тему реактивного движения в природе, его значимость и связь с другими научными дисциплинами. Определяется понятие реактивного движения, рассматриваются его основные характеристики и примеры проявления в природе. Обсуждаются цели и задачи исследования, а также структура доклада и используемые методы анализа и обобщения данных. Подчеркивается важность изучения реактивного движения для понимания механизмов адаптации организмов к окружающей среде и разработки инновационных технологий.

Основные принципы реактивного движения

Содержимое раздела

Детальное рассмотрение физических законов, лежащих в основе реактивного движения, таких как закон сохранения импульса и третий закон Ньютона. Анализируются различные типы реактивных двигателей, используемых в природе, включая струйные, ракетные и другие механизмы. Объясняются механизмы генерации тяги, процессы выброса рабочего тела и факторы, влияющие на эффективность реактивного движения. Рассматриваются различные среды, в которых происходит реактивное движение, и особенности его проявления в воде и воздухе.

Реактивное движение в водной среде

Содержимое раздела

Анализ примеров использования реактивного движения в водной среде, таких как кальмары, медузы и некоторые виды рыб. Обсуждаются особенности строения тела и механизмы движения этих организмов. Рассматриваются преимущества и недостатки реактивного движения в воде, а также факторы, влияющие на его эффективность. Приводятся примеры адаптаций, направленных на повышение скорости, маневренности и других характеристик реактивного движения в водной среде, чтобы понять все преимущества данного механизма.

Реактивное движение в воздушной среде

Содержимое раздела

Исследование примеров реактивного движения в воздушной среде, таких как насекомые и семена растений. Обсуждаются механизмы, обеспечивающие реактивное движение в воздухе, включая процесс выброса семян или реактивную тягу, создаваемую насекомыми. Анализируются особенности аэродинамики, влияющие на эффективность реактивного движения в воздушной среде. Рассматриваются адаптации, позволяющие организмам использовать реактивное движение для распространения, передвижения и других целей, чтобы понять насколько это важно для различных существ.

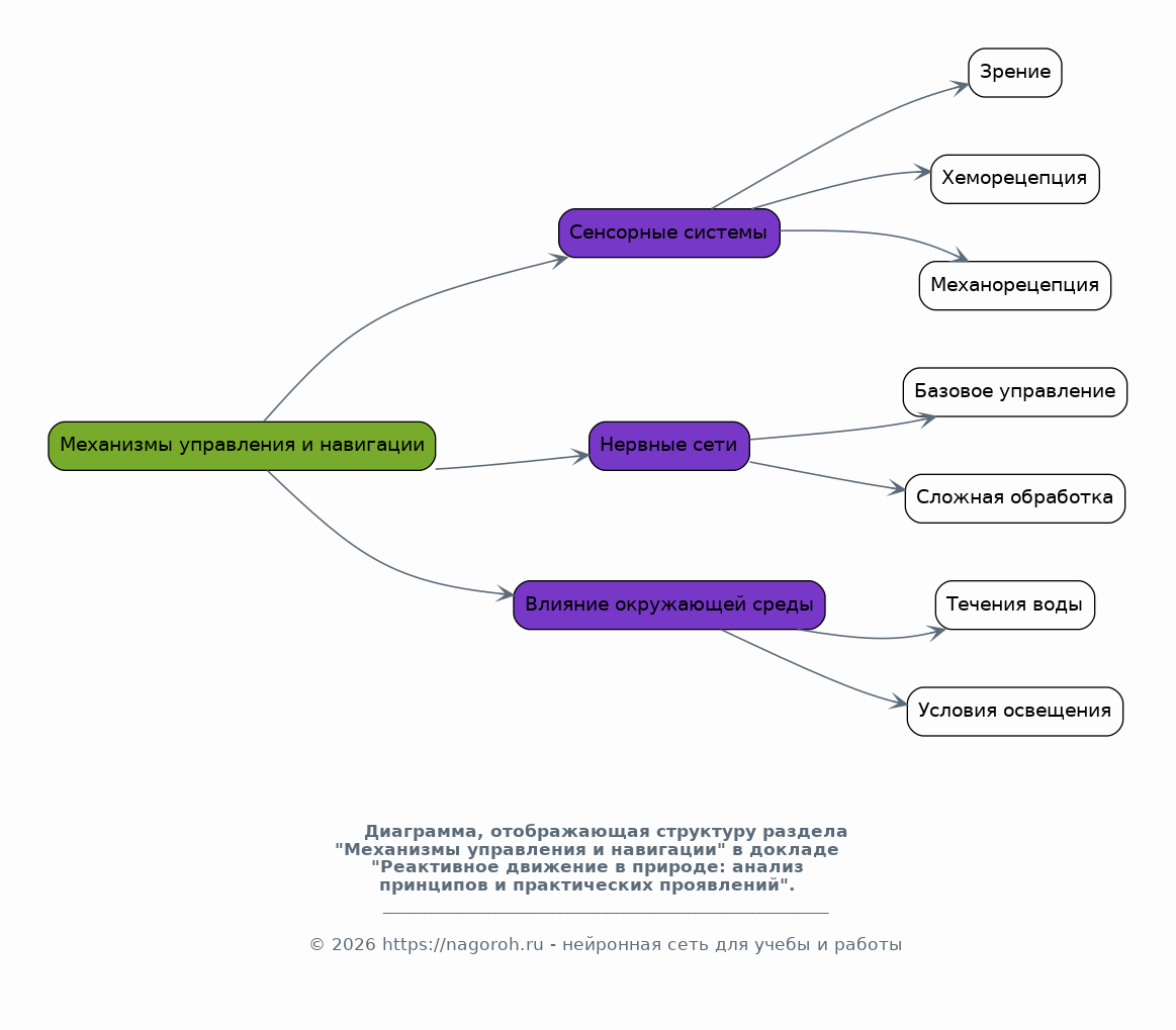
Механизмы управления и навигации

Содержимое раздела

Изучение механизмов управления и навигации, которые используются организмами, использующими реактивное движение. Рассматриваются системы сенсорного восприятия, нервные сети и другие механизмы, обеспечивающие контроль над движением. Анализируются примеры адаптаций, направленных на повышение точности и эффективности навигации. Обсуждается связь между механизмами управления и особенностями окружающей среды, а также как они позволяют организму сохранять вектор движения.

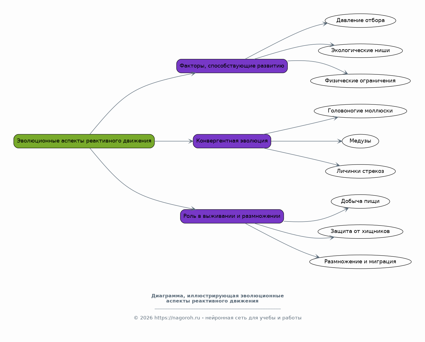
Эволюционные аспекты реактивного движения

Содержимое раздела

Анализ эволюционных аспектов развития реактивного движения в природе. Обсуждаются факторы, способствующие возникновению и развитию реактивного движения в различных биологических системах. Рассматриваются примеры конвергентной эволюции, когда реактивное движение развивалось независимо в разных группах организмов. Изучается роль реактивного движения в выживании и размножении организмов, а также его значение для адаптации к изменяющимся условиям окружающей среды, чтобы понять всю важность эволюции.

Применение знаний о реактивном движении

Содержимое раздела

Практическое применение знаний о реактивном движении в различных областях, включая биомиметику, робототехнику и инженерию. Рассматриваются примеры разработки новых технологий, вдохновленных природными механизмами реактивного движения. Обсуждаются перспективы использования биомиметики для создания более эффективных и экологичных устройств. Изучаются возможности применения реактивного движения для решения различных задач, таких как создание новых видов транспорта или систем доставки.

Заключение

Содержимое раздела

Обобщение основных результатов исследования и формулировка выводов о роли реактивного движения в природе. Подчеркивается важность дальнейшего изучения этой темы, а также перспективы ее применения в различных областях. Обсуждаются возможные направления для будущих исследований. Подводятся итоги работы и ее значение для понимания механизмов адаптации живых организмов и развития инновационных технологий.

Список литературы

Содержимое раздела

Перечень использованных источников, включая научные статьи, книги и другие материалы. Предоставление полной библиографии для обеспечения прозрачности и подтверждения достоверности представленной информации. Указание всех использованных источников в соответствии с принятыми научными стандартами. Список литературы содержит перечень ссылок на использованные научные работы для подтверждения достоверности представленной информации.

Получи Такой Доклад

До 90% уникальность
Готовый файл Word
Оформление по ГОСТ
Список источников по ГОСТ
Таблицы и схемы
Презентация

Создать Доклад на любую тему за 5 минут

Создать

#5537541