Нейросеть

Региональные конфликты в 2025 году: Анализ, прогноз развития и международные последствия (Доклад)

Нейросеть для создания доклада Гарантия уникальности Строго по ГОСТу Высочайшее качество Поддержка 24/7

Данный доклад представляет собой всесторонний анализ текущих региональных конфликтов и прогнозирует их эволюцию на 2025 год. Исследование охватывает широкий спектр факторов, влияющих на конфликты, включая политические, экономические, социальные и экологические аспекты. Основное внимание уделяется выявлению ключевых тенденций, определению новых угроз и оценке потенциального воздействия на мировую стабильность. В работе также предложены сценарии развития конфликтов и рекомендации для международных организаций.

Идея:

Цель доклада — предоставить глубокое понимание динамики региональных конфликтов и их последствий, а также предложить инструменты для урегулирования и предотвращения конфликтов. Основная идея заключается в выявлении причин эскалации и деэскалации, а также в разработке стратегий для эффективного управления рисками.

Актуальность:

Актуальность исследования обусловлена ростом числа и интенсивности региональных конфликтов в современном мире, что создает серьезные вызовы для глобальной безопасности и стабильности. Понимание природы этих конфликтов и прогнозирование их развития имеет решающее значение для разработки эффективных мер по поддержанию мира и предотвращению гуманитарных катастроф.

Оглавление:

Введение

Обзор текущих региональных конфликтов

Основные факторы, влияющие на развитие конфликтов

Прогнозирование развития конфликтов до 2025 года

Роль международных организаций и внешних сил

Влияние на мировую безопасность и стабильность

Рекомендации по урегулированию и предотвращению конфликтов

Заключение

Список литературы

Наименование образовательного учреждения

Доклад

на тему

Региональные конфликты в 2025 году: Анализ, прогноз развития и международные последствия

Выполнил: ФИО

Руководитель: ФИО

Содержание

  • Введение 1
  • Обзор текущих региональных конфликтов 2
  • Основные факторы, влияющие на развитие конфликтов 3
  • Прогнозирование развития конфликтов до 2025 года 4
  • Роль международных организаций и внешних сил 5
  • Влияние на мировую безопасность и стабильность 6
  • Рекомендации по урегулированию и предотвращению конфликтов 7
  • Заключение 8
  • Список литературы 9

Введение

Содержимое раздела

Вводная часть доклада, определяющая актуальность темы региональных конфликтов и обосновывающая необходимость всестороннего анализа. В данном разделе будут рассмотрены основные цели и задачи исследования, методология анализа, используемые источники информации, а также структура доклада. Кроме того, будет дан краткий обзор текущей ситуации в мире, указаны наиболее значимые конфликты и факторы, влияющие на их развитие, что позволит читателю сформировать общее представление о предмете исследования и его значимости.

Обзор текущих региональных конфликтов

Содержимое раздела

Детальный анализ текущих региональных конфликтов, включая их географическое положение, основные стороны конфликта, причины и предпосылки возникновения, а также текущую стадию развития. В этом разделе будут представлены краткие обзоры основных конфликтов, таких как ближневосточные, африканские и азиатские, с указанием ключевых факторов, влияющих на их динамику. Особое внимание будет уделено оценке участия внешних сил и влияния международных организаций на ход конфликтов, что позволит выявить общие закономерности и особенности развития.

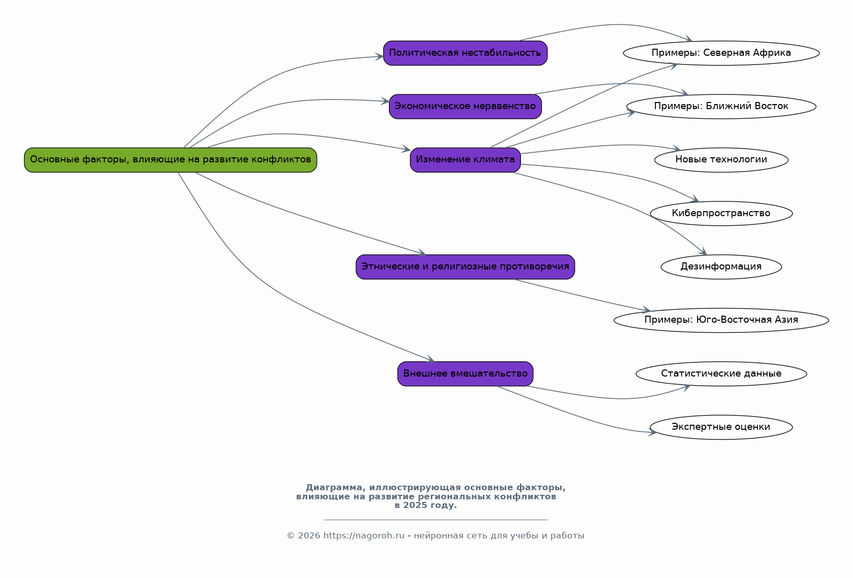
Основные факторы, влияющие на развитие конфликтов

Содержимое раздела

Рассмотрение ключевых факторов, оказывающих влияние на развитие региональных конфликтов, таких как политическая нестабильность, экономическое неравенство, этнические и религиозные противоречия, внешнее вмешательство и изменение климата. В данном разделе будут проанализированы конкретные примеры влияния этих факторов на различные конфликты, с использованием статистических данных и экспертных оценок. Также будет рассмотрено воздействие новых технологий, киберпространства и дезинформации на эскалацию конфликтов, что позволит понять сложность и многогранность проблемы.

Прогнозирование развития конфликтов до 2025 года

Содержимое раздела

Представление прогнозов развития региональных конфликтов на период до 2025 года, основанных на анализе текущих тенденций и факторов. В этом разделе будут рассматриваться различные сценарии развития конфликтов, с учетом возможных изменений во внутренней и внешней политике стран-участников, а также воздействия новых угроз и вызовов. Будут представлены прогнозы по наиболее вероятным сценариям развития, включая возможные эскалации, деэскалации и затяжные конфликты, а также оценка их последствий для региональной и глобальной безопасности.

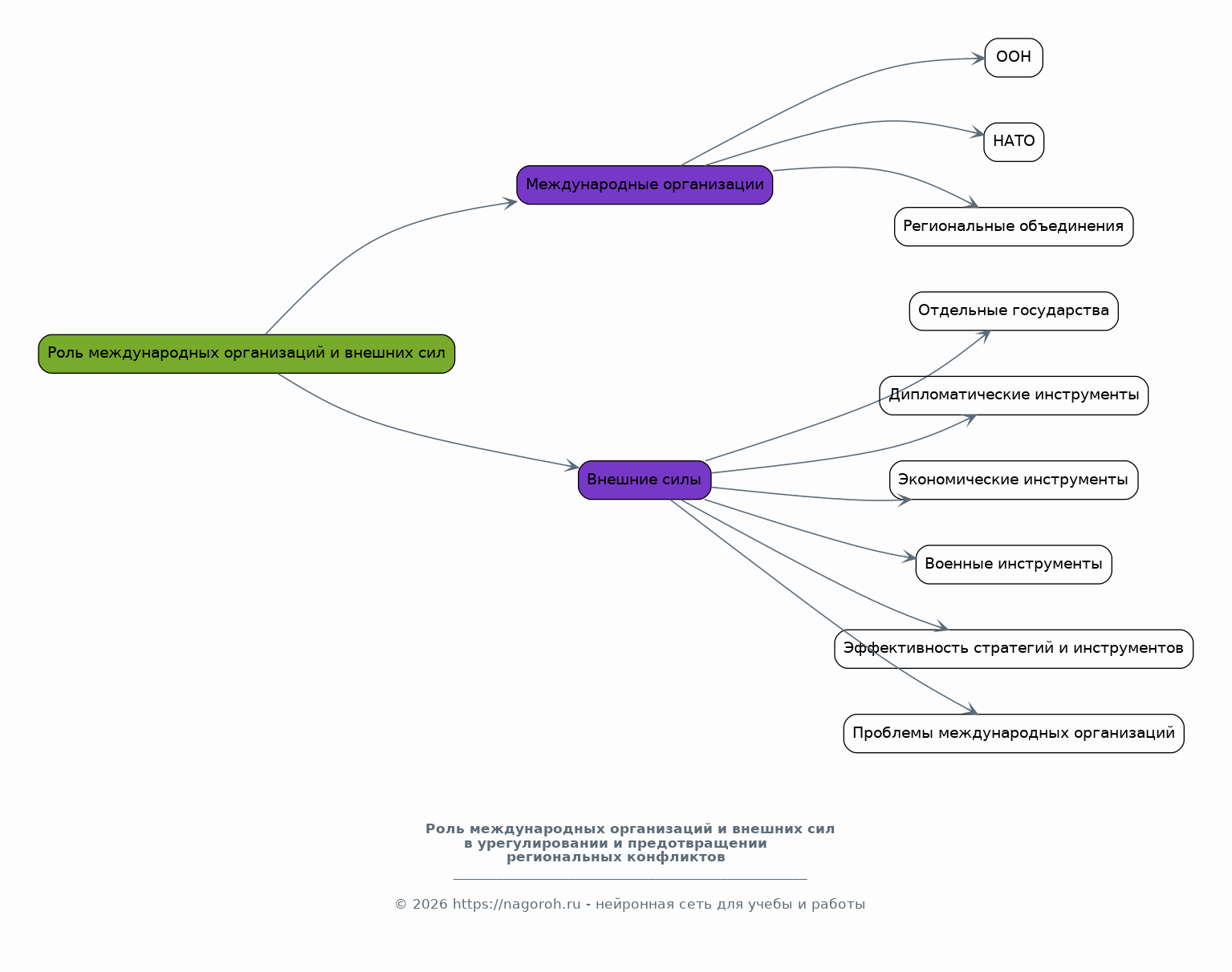
Роль международных организаций и внешних сил

Содержимое раздела

Анализ роли международных организаций и внешних сил в урегулировании и предотвращении региональных конфликтов, включая ООН, НАТО, региональные объединения и отдельные государства. В данном разделе будут рассмотрены различные подходы к урегулированию конфликтов, включая дипломатические, экономические и военные инструменты. Особое внимание будет уделено эффективности различных стратегий и инструментов, а также проблемам, с которыми сталкиваются международные организации при выполнении своих функций в условиях региональных конфликтов, что позволит оценить их вклад в поддержание мира.

Влияние на мировую безопасность и стабильность

Содержимое раздела

Оценка влияния региональных конфликтов на мировую безопасность и стабильность, включая угрозы терроризма, миграционные потоки, гуманитарные кризисы и экономические последствия. В данном разделе будут проанализированы различные аспекты воздействия конфликтов на глобальные процессы, такие как торговля, энергетика и климатические изменения. Будет рассмотрено влияние конфликтов на взаимоотношения между государствами, включая рост напряженности и возможности возникновения новых конфликтов, что позволит понять масштаб и сложность проблемы.

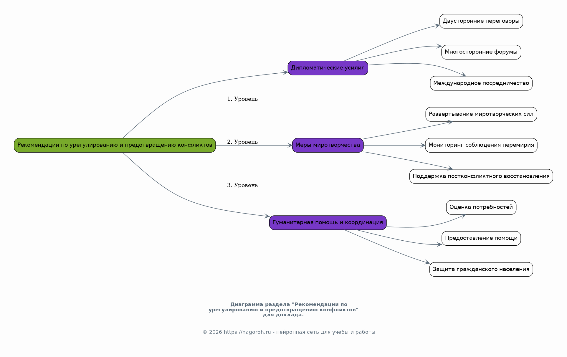
Рекомендации по урегулированию и предотвращению конфликтов

Содержимое раздела

Разработка рекомендаций по урегулированию и предотвращению региональных конфликтов, основанных на анализе факторов, прогнозах и опыте международных организаций. В данном разделе будут предложены конкретные меры для снижения рисков эскалации, улучшения гуманитарной ситуации и содействия мирному урегулированию. Рекомендации будут включать меры в области дипломатии, посредничества, миротворчества, гуманитарной помощи и экономического развития, что позволит использовать различные подходы для решения проблемы.

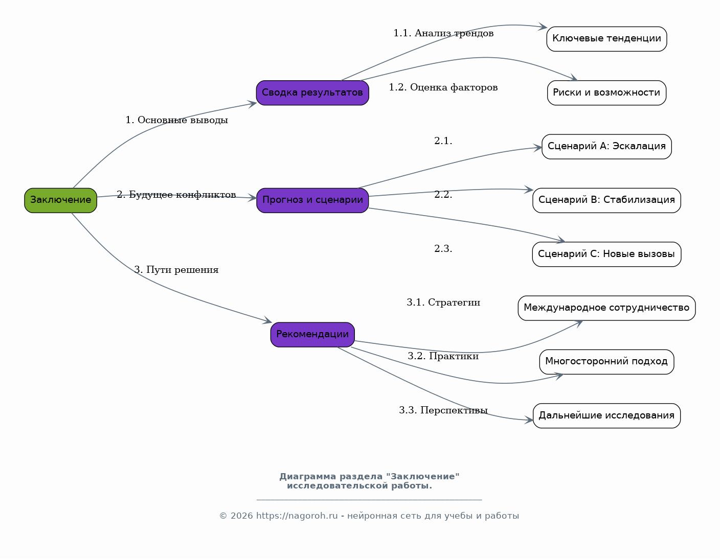
Заключение

Содержимое раздела

Обобщение основных выводов исследования, подчеркивающее ключевые тенденции, риски и возможности в контексте региональных конфликтов. В данном разделе будет представлена краткая сводка основных результатов анализа, прогнозных сценариев и рекомендаций, с акцентом на важность международного сотрудничества и многостороннего подхода к урегулированию конфликтов. Также будут указаны дальнейшие направления исследований и возможности для будущей работы, что позволит оценить вклад исследования в изучение проблемы.

Список литературы

Содержимое раздела

Представление списка использованной литературы, включая научные статьи, монографии, отчеты международных организаций и другие источники, использованные в процессе исследования. В данном разделе будут представлены все источники, использованные при подготовке доклада, в соответствии с принятыми академическими стандартами цитирования. Это позволит читателям получить доступ к дополнительной информации и углубить свои знания по теме региональных конфликтов, а также оценить научную обоснованность исследования.

Получи Такой Доклад

До 90% уникальность
Готовый файл Word
Оформление по ГОСТ
Список источников по ГОСТ
Таблицы и схемы
Презентация

Создать Доклад на любую тему за 5 минут

Создать

#5532729