Нейросеть

Реки России в контексте хозяйственной деятельности: судоходство, гидроэнергетика и рыболовство (Доклад)

Нейросеть для создания доклада Гарантия уникальности Строго по ГОСТу Высочайшее качество Поддержка 24/7

Данный доклад посвящен комплексному анализу рек России и их ключевой роли в экономике страны. Будут рассмотрены основные аспекты использования речных ресурсов, включая судоходство, как важный компонент транспортной инфраструктуры. Особое внимание будет уделено гидроэнергетическому потенциалу рек и его влиянию на энергоснабжение. Кроме того, доклад затронет вопросы рыболовства, его масштабы и экологические последствия, связанные с эксплуатацией речных экосистем.

Идея:

Цель доклада – выявить взаимосвязи между природными особенностями рек России и их хозяйственным значением, а также исследовать современные тенденции и вызовы в области управления речными ресурсами. Основной акцент сделан на оценке эффективности использования рек в различных отраслях экономики.

Актуальность:

Изучение рек России имеет высокую актуальность в связи с необходимостью устойчивого развития и рационального использования природных ресурсов. Понимание роли рек в экономике страны способствует разработке эффективных стратегий управления водными ресурсами и минимизации негативного воздействия на окружающую среду.

Оглавление:

Введение

Географические особенности рек России и их влияние на хозяйственную деятельность

Судоходство на реках России: состояние и перспективы развития

Гидроэнергетика на реках России: потенциал и реализация

Рыболовство в реках России: масштабы, виды рыб и экологические последствия

Взаимосвязь между судоходством, гидроэнергетикой и рыболовством

Проблемы и перспективы развития речного хозяйства России

Заключение

Список литературы

Наименование образовательного учреждения

Доклад

на тему

Реки России в контексте хозяйственной деятельности: судоходство, гидроэнергетика и рыболовство

Выполнил: ФИО

Руководитель: ФИО

Содержание

  • Введение 1
  • Географические особенности рек России и их влияние на хозяйственную деятельность 2
  • Судоходство на реках России: состояние и перспективы развития 3
  • Гидроэнергетика на реках России: потенциал и реализация 4
  • Рыболовство в реках России: масштабы, виды рыб и экологические последствия 5
  • Взаимосвязь между судоходством, гидроэнергетикой и рыболовством 6
  • Проблемы и перспективы развития речного хозяйства России 7
  • Заключение 8
  • Список литературы 9

Введение

Содержимое раздела

Вводная часть доклада, определяющая цели и задачи исследования, а также его методологическую основу. Здесь будет представлен общий обзор речного хозяйства России и его место в национальной экономике. Также будет указана структура доклада, его основные разделы и ключевые вопросы, которые будут рассматриваться в дальнейшем. Важно обосновать актуальность темы и показать значимость исследования для различных областей, таких как экономика, экология и транспорт.

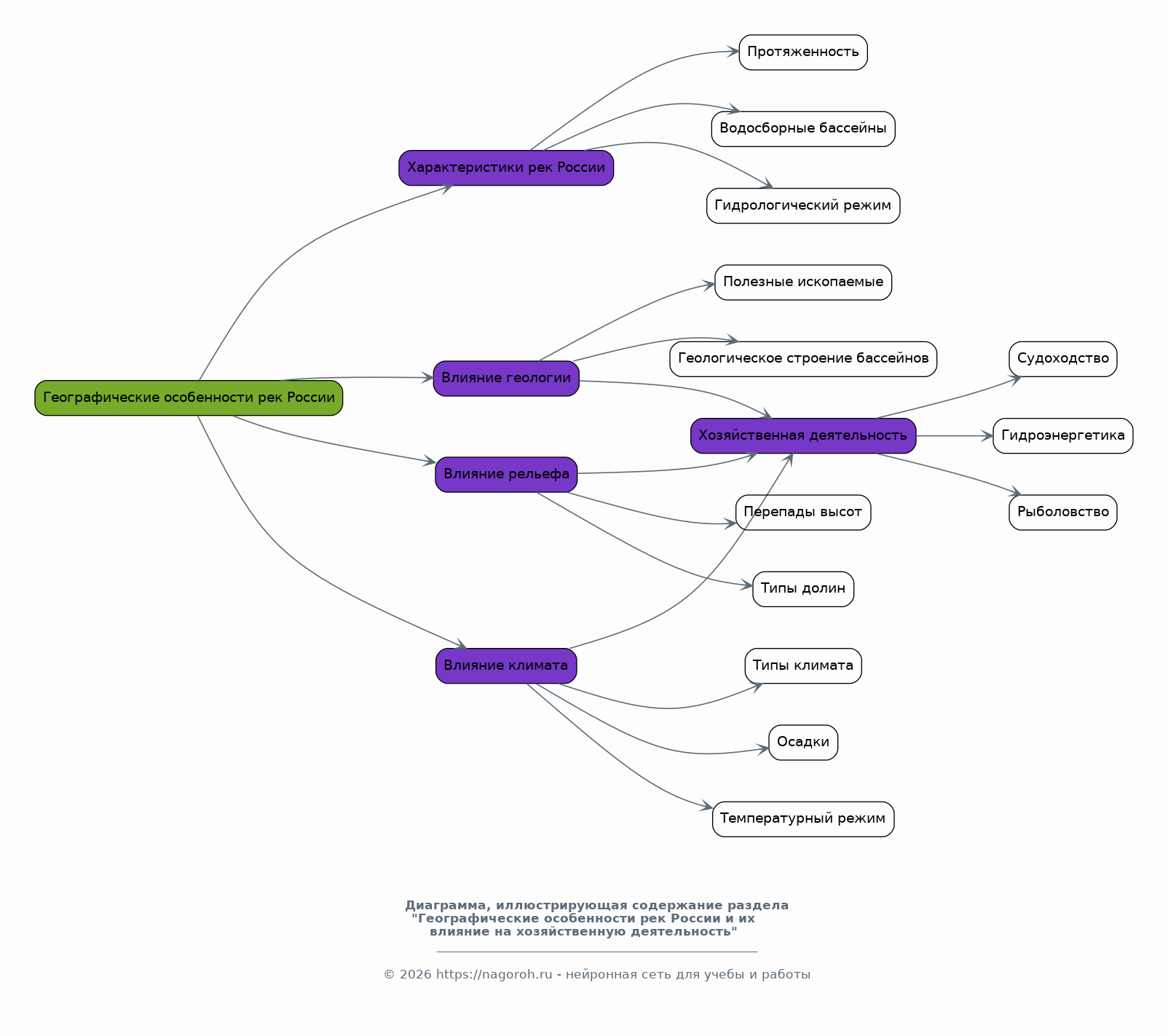
Географические особенности рек России и их влияние на хозяйственную деятельность

Содержимое раздела

Данный раздел посвящен анализу географических характеристик российских рек, включая их протяженность, водосборные бассейны и гидрологический режим. Рассматривается взаимосвязь между природными условиями и возможностями использования рек в различных отраслях хозяйства. Особое внимание уделяется влиянию климата, рельефа и геологического строения на судоходство, гидроэнергетику и рыболовство. Также будут проанализированы основные типы рек и их хозяйственное значение.

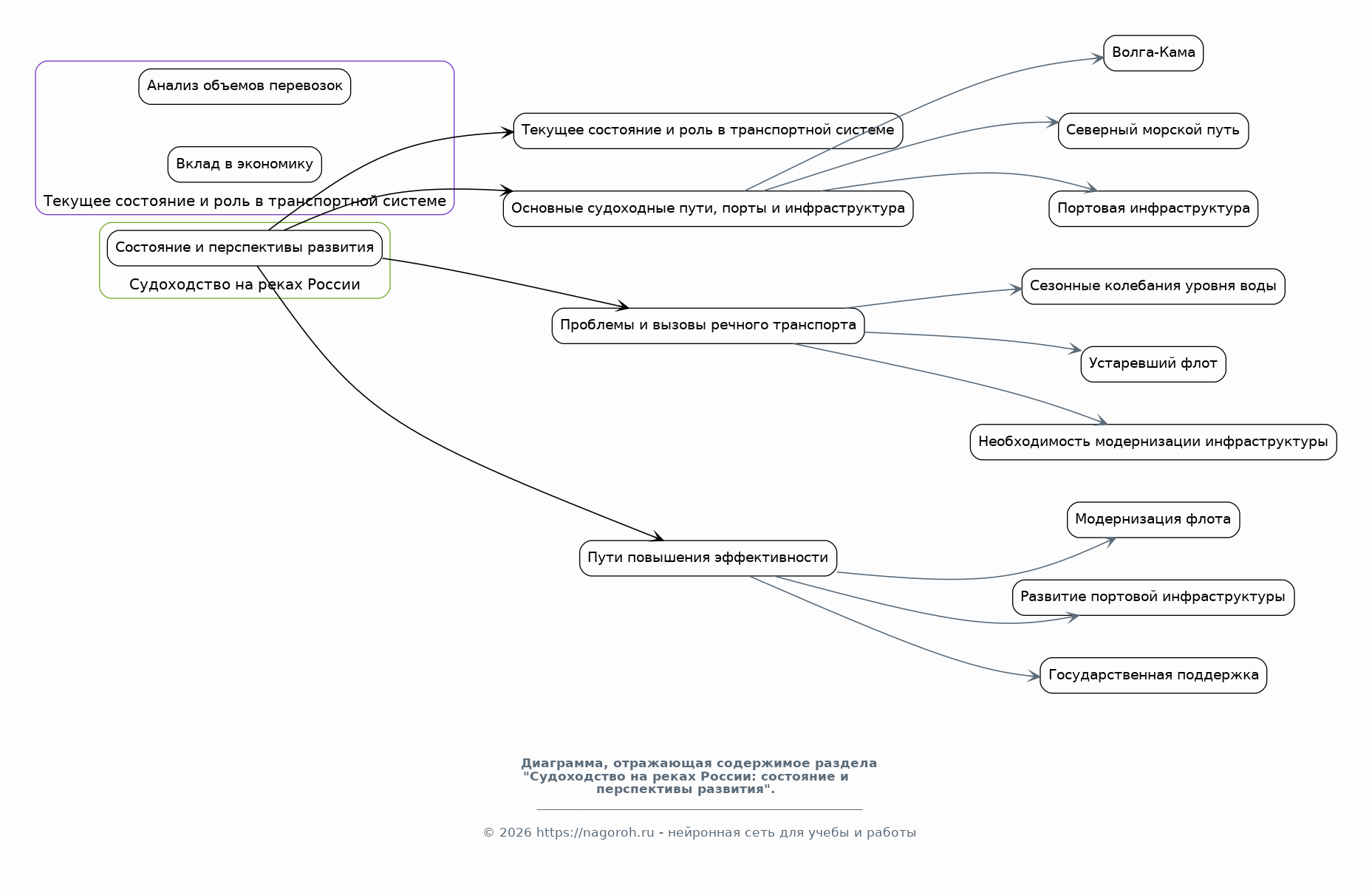
Судоходство на реках России: состояние и перспективы развития

Содержимое раздела

В этом разделе будет рассмотрено текущее состояние речного судоходства в России, включая его роль в транспортной системе страны. Будут проанализированы основные судоходные пути, порты и инфраструктура. Рассматриваются проблемы и вызовы, с которыми сталкивается речной транспорт, такие как сезонные колебания уровня воды, устаревший флот и необходимость модернизации инфраструктуры. Будут предложены пути повышения эффективности и конкурентоспособности судоходства.

Гидроэнергетика на реках России: потенциал и реализация

Содержимое раздела

Этот раздел посвящен анализу гидроэнергетического потенциала российских рек и его использованию. Будут рассмотрены основные гидроэлектростанции (ГЭС), их мощность и вклад в энергетику страны. Анализируется влияние строительства ГЭС на окружающую среду, включая изменение гидрологического режима рек и воздействие на экосистемы. Также будут обсуждены вопросы устойчивого развития гидроэнергетики, включая внедрение новых технологий и экологические аспекты.

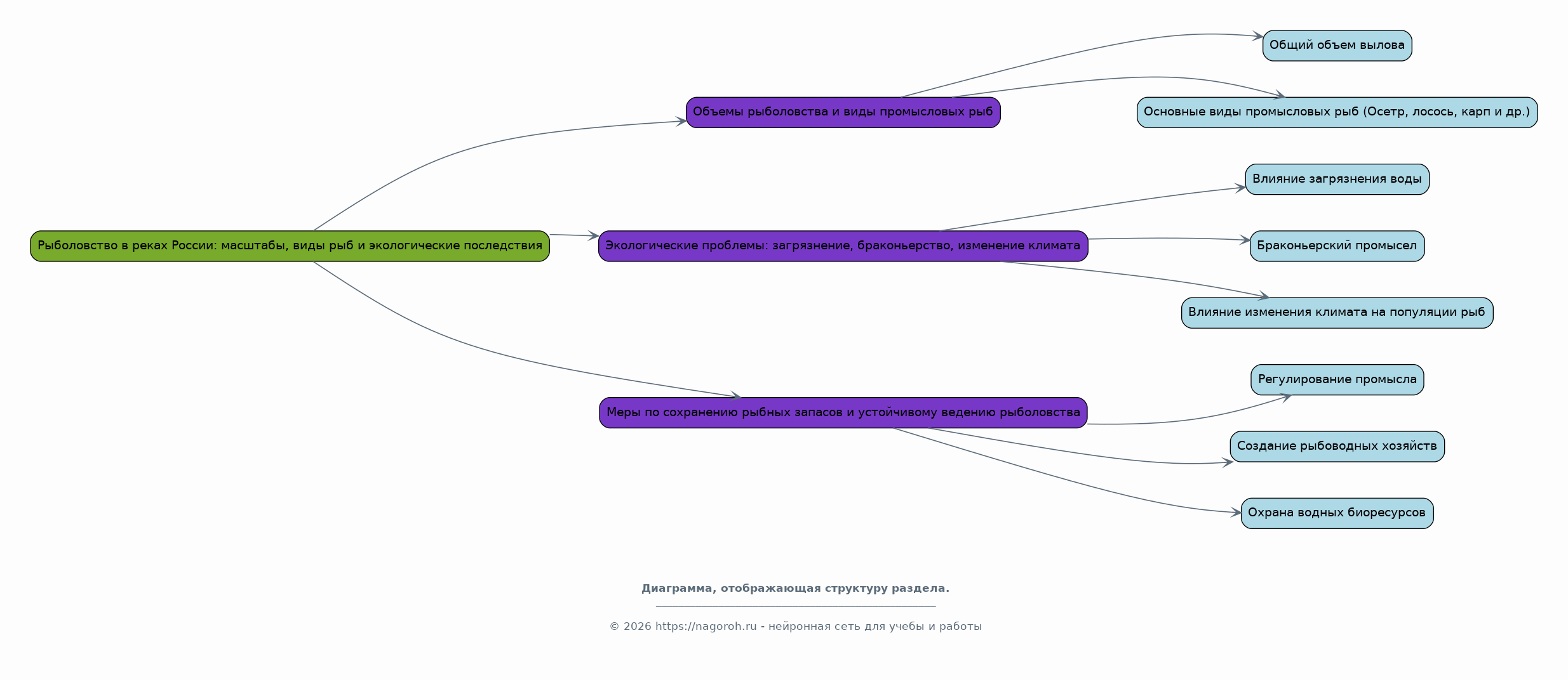
Рыболовство в реках России: масштабы, виды рыб и экологические последствия

Содержимое раздела

В этом разделе будет рассмотрена роль рыболовства в экономике страны, включая его объемы и основные виды промысловых рыб. Будут проанализированы проблемы, связанные с загрязнением рек, браконьерством и изменением климата. Рассматриваются меры по сохранению рыбных запасов и устойчивому ведению рыболовства, включая регулирование промысла, создание рыбоводных хозяйств и охрану водных биоресурсов. Особое внимание уделяется влиянию рыболовства на экосистемы рек.

Взаимосвязь между судоходством, гидроэнергетикой и рыболовством

Содержимое раздела

Этот раздел посвящен анализу взаимосвязей между различными видами хозяйственной деятельности на реках России. Рассматривается влияние судоходства и гидроэнергетики на рыболовство и наоборот. Анализируются конфликты интересов между различными отраслями и предлагаются пути их разрешения. Особое внимание уделяется необходимости комплексного управления речными ресурсами для обеспечения устойчивого развития и минимизации негативного воздействия на окружающую среду. Будут рассмотрены примеры комплексного подхода.

Проблемы и перспективы развития речного хозяйства России

Содержимое раздела

В этом разделе будут проанализированы основные проблемы, с которыми сталкивается речное хозяйство России, включая износ инфраструктуры, экологические проблемы и необходимость модернизации. Рассматриваются перспективы развития различных отраслей речного хозяйства, включая судоходство, гидроэнергетику и рыболовство. Будут предложены рекомендации по повышению эффективности использования речных ресурсов и устойчивому развитию, учитывая современные вызовы, такие как изменение климата и необходимость экологической устойчивости.

Заключение

Содержимое раздела

В заключении будет представлен общий обзор результатов исследования и основные выводы. Будет обобщена информация о роли рек России в экономике и их значении для устойчивого развития страны. Будут подчеркнуты важность рационального использования водных ресурсов и необходимость комплексного подхода к управлению речным хозяйством. Будут сформулированы рекомендации для дальнейших исследований и практических действий, направленных на сохранение речных экосистем и повышение эффективности использования водных ресурсов.

Список литературы

Содержимое раздела

В данном разделе будет представлен список использованных источников, включая научные статьи, монографии, статистические данные и другие материалы, использованные при подготовке доклада. Список будет оформлен в соответствии с требованиями к оформлению научных работ, с указанием авторов, названий, издательств и годов публикации. Список литературы служит для подтверждения достоверности представленной информации и позволяет читателям ознакомиться с другими работами по данной теме.

Получи Такой Доклад

До 90% уникальность
Готовый файл Word
Оформление по ГОСТ
Список источников по ГОСТ
Таблицы и схемы
Презентация

Создать Доклад на любую тему за 5 минут

Создать

#5622666