Нейросеть

Роль Федеральной службы по надзору в сфере образования и науки (Рособрнадзор) в обеспечении качества образования в Российской Федерации (Доклад)

Нейросеть для создания доклада Гарантия уникальности Строго по ГОСТу Высочайшее качество Поддержка 24/7

Данный доклад посвящен анализу деятельности Федеральной службы по надзору в сфере образования и науки (Рособрнадзор) и ее роли в современной системе образования. Основное внимание уделяется функциям Рособрнадзора, таким как контроль качества образования, лицензирование образовательных организаций и аккредитация образовательных программ. Рассматриваются методы и инструменты, используемые службой для обеспечения соответствия образовательных стандартов и повышения эффективности образовательного процесса. Также анализируется влияние Рособрнадзора на динамику развития российской системы образования в целом.

Идея:

Цель данного исследования — выявить ключевые аспекты деятельности Рособрнадзора и оценить его вклад в развитие и совершенствование системы образования в России. Анализ основан на изучении нормативно-правовой базы, данных статистики и экспертных оценок.

Актуальность:

Актуальность исследования обусловлена необходимостью обеспечения высокого качества образования, соответствующего современным требованиям общества и рынка труда. Деятельность Рособрнадзора является критически важной для поддержания и улучшения качества образования, что напрямую влияет на конкурентоспособность страны и благосостояние граждан.

Оглавление:

Введение

История создания и эволюция Рособрнадзора

Основные функции и полномочия Рособрнадзора

Нормативно-правовая база деятельности Рособрнадзора

Методы и инструменты контроля качества образования

Рособрнадзор и международное сотрудничество

Влияние Рособрнадзора на развитие системы образования

Заключение

Список литературы

Наименование образовательного учреждения

Доклад

на тему

Роль Федеральной службы по надзору в сфере образования и науки (Рособрнадзор) в обеспечении качества образования в Российской Федерации

Выполнил: ФИО

Руководитель: ФИО

Содержание

  • Введение 1
  • История создания и эволюция Рособрнадзора 2
  • Основные функции и полномочия Рособрнадзора 3
  • Нормативно-правовая база деятельности Рособрнадзора 4
  • Методы и инструменты контроля качества образования 5
  • Рособрнадзор и международное сотрудничество 6
  • Влияние Рособрнадзора на развитие системы образования 7
  • Заключение 8
  • Список литературы 9

Введение

Содержимое раздела

В данном разделе представлено общее представление о Федеральной службе по надзору в сфере образования и науки (Рособрнадзор) и ее месте в российской системе образования. Определяются цели и задачи исследования, обосновывается актуальность выбранной темы. Описывается структура доклада и основные методы исследования, используемые для анализа деятельности Рособрнадзора. Подчеркивается значимость обеспечения качества образования для развития личности и общества в целом, а также роль Рособрнадзора в этом процессе.

История создания и эволюция Рособрнадзора

Содержимое раздела

Этот раздел посвящен истории создания и развития Рособрнадзора, начиная с момента его основания и до настоящего времени. Анализируются этапы трансформации структуры и функций службы, выявляются основные вехи и события, оказавшие влияние на ее деятельность. Рассматривается изменение нормативно-правовой базы, регулирующей деятельность Рособрнадзора, а также ее влияние на систему образования. Оценивается эволюция подходов к контролю качества образования и надзору в сфере образования и науки.

Основные функции и полномочия Рособрнадзора

Содержимое раздела

В данном разделе подробно рассматриваются основные функции и полномочия Федеральной службы по надзору в сфере образования и науки. Анализируются процессы лицензирования образовательных организаций и аккредитации образовательных программ, выявляются их особенности и механизмы реализации. Рассматриваются формы контроля качества образования, включая проведение проверок, мониторинга и аттестации. Оценивается эффективность выполнения службой своих функций и ее влияние на качество образования в различных типах образовательных организаций.

Нормативно-правовая база деятельности Рособрнадзора

Содержимое раздела

Раздел посвящен анализу нормативно-правовой базы, регулирующей деятельность Рособрнадзора, включая федеральные законы, постановления правительства и ведомственные нормативные акты. Изучается соответствие нормативно-правовой базы международным стандартам и лучшим практикам в области образования. Анализируется влияние изменений в законодательстве на деятельность Рособрнадзора и систему образования в целом. Оценивается эффективность правового регулирования деятельности службы и его роль в обеспечении качества образования.

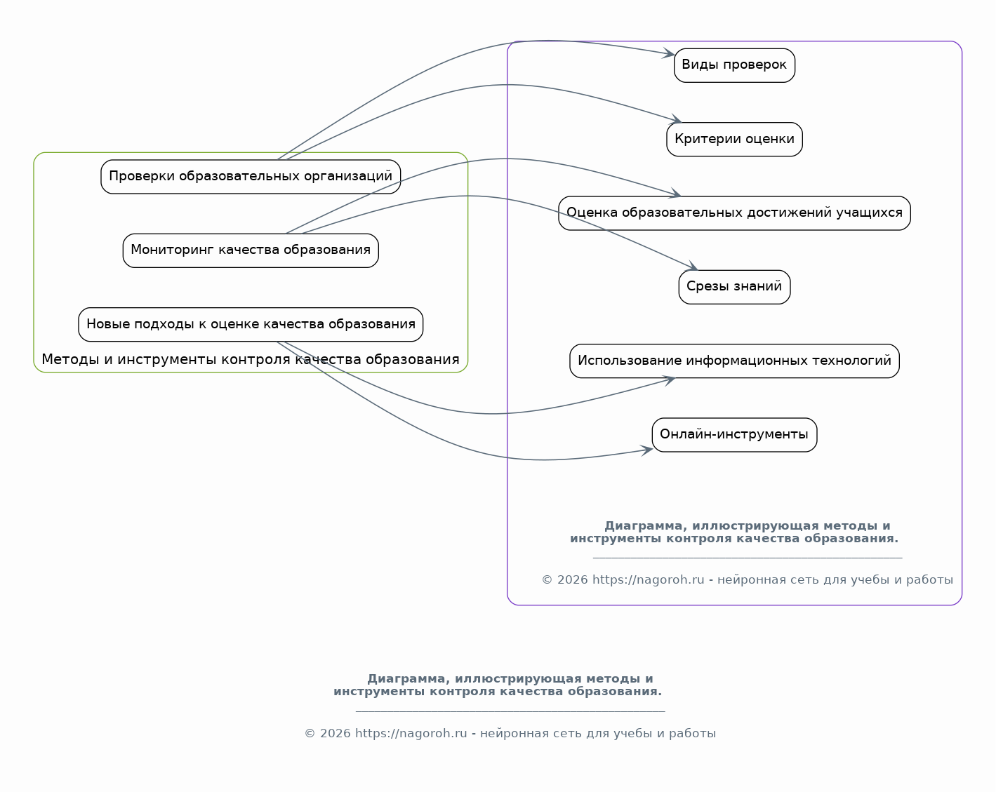
Методы и инструменты контроля качества образования

Содержимое раздела

В данном разделе рассматриваются методы и инструменты, используемые Рособрнадзором для контроля качества образования. Анализируются процедуры проведения проверок образовательных организаций, включая виды проверок и критерии оценки. Изучаются методы мониторинга качества образования, такие как оценка образовательных достижений учащихся и проведение срезов знаний. Рассматриваются новые подходы к оценке качества образования, включая использование информационных технологий и онлайн-инструментов. Оценивается эффективность применяемых методов и инструментов.

Рособрнадзор и международное сотрудничество

Содержимое раздела

Раздел посвящен анализу международного сотрудничества Рособрнадзора в сфере образования. Рассматриваются формы взаимодействия с международными организациями, такими как ЮНЕСКО и другие. Изучаются проекты и программы, реализуемые Рособрнадзором в рамках международного сотрудничества. Анализируется обмен опытом и лучшими практиками в области контроля качества образования между Российской Федерацией и другими странами. Оценивается вклад международного сотрудничества в повышение качества российского образования.

Влияние Рособрнадзора на развитие системы образования

Содержимое раздела

В этом разделе анализируется влияние деятельности Рособрнадзора на различные аспекты развития российской системы образования. Оценивается вклад службы в повышение качества образования, обеспечение соответствия образовательных стандартов и развитие образовательных технологий. Рассматривается влияние Рособрнадзора на образовательные организации различных типов и уровней. Анализируются проблемы и вызовы, с которыми сталкивается Рособрнадзор в своей деятельности, и предлагаются пути их решения для улучшения работы службы.

Заключение

Содержимое раздела

В заключении обобщаются основные выводы, полученные в ходе исследования, и подводятся итоги анализа деятельности Рособрнадзора. Подчеркивается ключевая роль службы в обеспечении качества образования в Российской Федерации. Оцениваются перспективы развития Рособрнадзора и его вклад в совершенствование системы образования. Обозначаются рекомендации по повышению эффективности деятельности Рособрнадзора и улучшению качества образования в целом. Формулируются предложения по дальнейшим исследованиям в данной области.

Список литературы

Содержимое раздела

В данном разделе представлен список использованной литературы, включающий нормативные акты, научные статьи, монографии и другие источники, использованные при подготовке доклада. Список литературы структурирован в соответствии с требованиями к оформлению научных работ. Для каждого источника указаны все необходимые выходные данные для обеспечения возможности его идентификации и цитирования. Список служит основой для подтверждения достоверности информации, представленной в докладе, и демонстрации широты охвата исследуемой темы.

Получи Такой Доклад

До 90% уникальность
Готовый файл Word
Оформление по ГОСТ
Список источников по ГОСТ
Таблицы и схемы
Презентация

Создать Доклад на любую тему за 5 минут

Создать

#6142281