Нейросеть

Роль гражданского общества и политических партий в противодействии терроризму: анализ и перспективы (Доклад)

Нейросеть для создания доклада Гарантия уникальности Строго по ГОСТу Высочайшее качество Поддержка 24/7

Доклад посвящен детальному анализу роли гражданского общества и политических партий в борьбе с терроризмом на современном этапе. Исследование охватывает как теоретические аспекты взаимодействия между государством, гражданским обществом и политическими силами в сфере противодействия террористическим угрозам, так и практические примеры успешного и неуспешного сотрудничества. Особое внимание уделяется анализу факторов, влияющих на эффективность этого взаимодействия, а также выявлению потенциальных направлений для усиления роли гражданского общества и политических партий в предотвращении и пресечении террористической деятельности. В докладе предложены рекомендации по совершенствованию нормативно-правовой базы и развитию механизмов координации усилий в борьбе с терроризмом.

Идея:

Доклад демонстрирует, что эффективное противодействие терроризму невозможно без активного участия гражданского общества и политических партий. Синергия усилий государства, гражданских институтов и политических организаций является ключевым фактором обеспечения национальной безопасности и стабильности.

Актуальность:

Проблема терроризма остается одной из наиболее острых и актуальных в современном мире. Усиление роли гражданского общества и политических партий в противодействии терроризму приобретает особую значимость в условиях роста экстремистских идеологий и увеличения числа террористических актов.

Оглавление:

Введение

Теоретические основы взаимодействия государства и гражданского общества в сфере безопасности

Роль политических партий в противодействии терроризму

Деятельность гражданского общества в сфере противодействия терроризму: международный опыт

Анализ деятельности гражданского общества и политических партий в России по противодействию терроризму

Факторы, влияющие на эффективность взаимодействия государства, гражданского общества и политических партий

Заключение

Список литературы

Наименование образовательного учреждения

Доклад

на тему

Роль гражданского общества и политических партий в противодействии терроризму: анализ и перспективы

Выполнил: ФИО

Руководитель: ФИО

Содержание

  • Введение 1
  • Теоретические основы взаимодействия государства и гражданского общества в сфере безопасности 2
  • Роль политических партий в противодействии терроризму 3
  • Деятельность гражданского общества в сфере противодействия терроризму: международный опыт 4
  • Анализ деятельности гражданского общества и политических партий в России по противодействию терроризму 5
  • Факторы, влияющие на эффективность взаимодействия государства, гражданского общества и политических партий 6
  • Заключение 7
  • Список литературы 8

Введение

Содержимое раздела

В данном разделе будет представлено общее определение терроризма и его основных проявлений в современном мире. Обозначены цели и задачи доклада, а также методологическая основа исследования. Определена актуальность темы, связанная с необходимостью комплексного подхода к противодействию террористической угрозе, в котором важное место отводится гражданскому обществу и политическим партиям. Также будет кратко рассмотрена историческая эволюция взаимоотношений государства и гражданского общества в вопросах безопасности.

Теоретические основы взаимодействия государства и гражданского общества в сфере безопасности

Содержимое раздела

В этом разделе будет проведен анализ теоретических концепций, определяющих роль гражданского общества в обеспечении национальной безопасности. Рассмотрены различные модели взаимодействия государства и гражданских институтов в сфере борьбы с терроризмом. Будут исследованы правовые основы деятельности гражданского общества в сфере противодействия терроризму, а также принципы и механизмы государственно-частного партнерства в этой области. Представлен обзор основных направлений сотрудничества между государством и гражданским обществом.

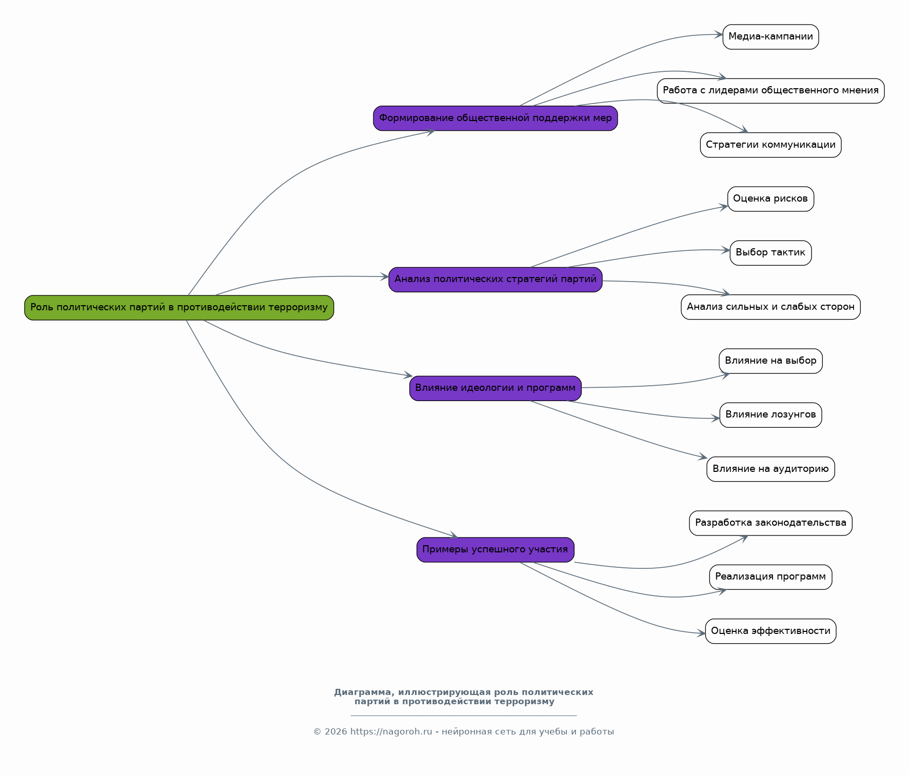
Роль политических партий в противодействии терроризму

Содержимое раздела

В данном разделе будет рассмотрена роль политических партий в формировании общественной поддержки мер по борьбе с терроризмом. Проанализированы политические стратегии различных партий в отношении противодействия террористической угрозе. Исследуется влияние политической идеологии и программных установок партий на их позицию по вопросам борьбы с терроризмом. Рассмотрены примеры успешного участия политических партий в разработке и реализации антитеррористических программ.

Деятельность гражданского общества в сфере противодействия терроризму: международный опыт

Содержимое раздела

В этом разделе будет организован обзор международного опыта в привлечении гражданского общества к борьбе с терроризмом. Представлены успешные модели сотрудничества между государственными органами и некоммерческими организациями в различных странах мира. Рассмотрены примеры реализации проектов и программ, направленных на предотвращение радикализации и противодействие экстремизму. Проанализированы недостатки и преимущества различных подходов.

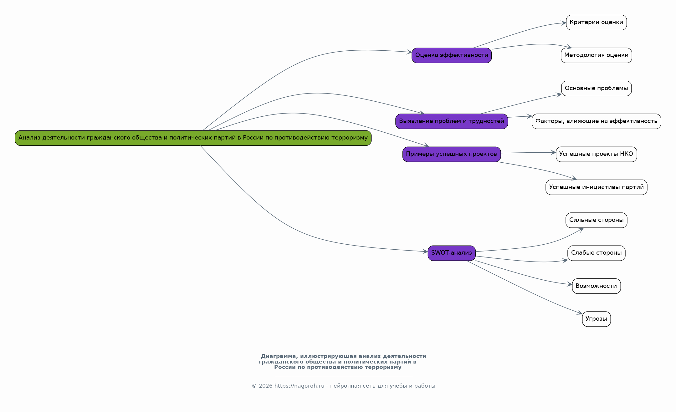
Анализ деятельности гражданского общества и политических партий в России по противодействию терроризму

Содержимое раздела

В данном разделе будет проведен анализ деятельности российских некоммерческих организаций и политических партий в сфере противодействия терроризму. Оценена эффективность их работы, выявлены основные проблемы и трудности. Рассмотрены примеры успешных проектов и инициатив, реализованных гражданским обществом и политическими партиями. Проведен SWOT-анализ деятельности гражданского общества и политических партий в контексте борьбы с терроризмом.

Факторы, влияющие на эффективность взаимодействия государства, гражданского общества и политических партий

Содержимое раздела

В данном разделе будет проведен анализ факторов, определяющих успешность сотрудничества между государством, гражданским обществом и политическими партиями в сфере противодействия терроризму. Рассмотрены политические, экономические, социальные и культурные аспекты этого взаимодействия. Оценены влияние нормативно-правовой базы и институциональной среды на эффективность сотрудничества. Будут проанализированы барьеры и препятствия, мешающие конструктивному диалогу и объединению усилий.

Заключение

Содержимое раздела

В заключении будут обобщены основные результаты исследования и сделаны выводы о роли гражданского общества и политических партий в противодействии терроризму. Предложены рекомендации по совершенствованию нормативно-правовой базы и развитию механизмов координации усилий между государством, гражданскими институтами и политическими организациями. Обозначены перспективы дальнейших исследований в данной области, а также возможные направления для повышения эффективности работы в сфере борьбы с терроризмом. Подчеркнута необходимость комплексного и системного подхода.

Список литературы

Содержимое раздела

В данном разделе будет представлен полный перечень использованных источников, включая нормативно-правовые акты, научные публикации, аналитические отчеты и материалы СМИ. Список литературы оформлен в соответствии с принятыми стандартами библиографического описания. Приведены ссылки на электронные ресурсы и интернет-публикации, использованные при подготовке доклада. Добавлены источники, отражающие международный опыт противодействия терроризму.

Получи Такой Доклад

До 90% уникальность
Готовый файл Word
Оформление по ГОСТ
Список источников по ГОСТ
Таблицы и схемы
Презентация

Создать Доклад на любую тему за 5 минут

Создать

#5476639