Нейросеть

Роль и Миссия России в Концепциях Отечественных Мыслителей: Исторический Анализ и Современные Интерпретации (Доклад)

Нейросеть для создания доклада Гарантия уникальности Строго по ГОСТу Высочайшее качество Поддержка 24/7

Данный доклад представляет собой глубокий анализ представлений о роли и миссии России, сформулированных выдающимися отечественными мыслителями. Исследование охватывает широкий спектр взглядов, начиная от славянофилов и западников XIX века и заканчивая современными философами и общественными деятелями. В работе рассматриваются ключевые идеи, определяющие идентичность России, ее место в мире и ее будущие перспективы. Целью является выявление эволюции этих концепций, их взаимовлияния и их значения для понимания современной России.

Идея:

Основная идея доклада заключается в систематизации и анализе различных подходов к определению роли России, представленных в отечественной философской и общественной мысли. Это позволит выявить основные тенденции и противоречия в формировании представлений о национальной идентичности и ее влиянии на внешнюю и внутреннюю политику.

Актуальность:

Актуальность исследования обусловлена необходимостью осмысления исторического опыта России и его влияния на современность. Понимание представлений о роли и миссии России критически важно для формирования устоявшегося представления о месте страны в современном мире и выработки эффективной стратегии развития.

Оглавление:

Введение

Исторический обзор: Формирование представлений о России (XIX век)

Представления о России в эпоху Серебряного века

Советский период: Переосмысление роли России

Россия в годы перестройки и в постсоветский период

Современные подходы к определению роли и миссии России

Влияние представлений о России на внешнюю и внутреннюю политику

Заключение

Список литературы

Наименование образовательного учреждения

Доклад

на тему

Роль и Миссия России в Концепциях Отечественных Мыслителей: Исторический Анализ и Современные Интерпретации

Выполнил: ФИО

Руководитель: ФИО

Содержание

  • Введение 1
  • Исторический обзор: Формирование представлений о России (XIX век) 2
  • Представления о России в эпоху Серебряного века 3
  • Советский период: Переосмысление роли России 4
  • Россия в годы перестройки и в постсоветский период 5
  • Современные подходы к определению роли и миссии России 6
  • Влияние представлений о России на внешнюю и внутреннюю политику 7
  • Заключение 8
  • Список литературы 9

Введение

Содержимое раздела

Вводная часть доклада, определяющая тематику, цели и задачи исследования. В данном разделе обозначается актуальность изучения представлений о роли и миссии России в контексте современной геополитической обстановки и внутренних вызовов. Определяются основные методологические подходы, используемые в исследовании, включая исторический анализ, сравнительный метод и интерпретацию философских текстов. Также формулируются ключевые вопросы, на которые предстоит ответить в ходе рассмотрения основных разделов доклада, что позволит слушателям сформировать общее представление о структуре и логике изложения материала.

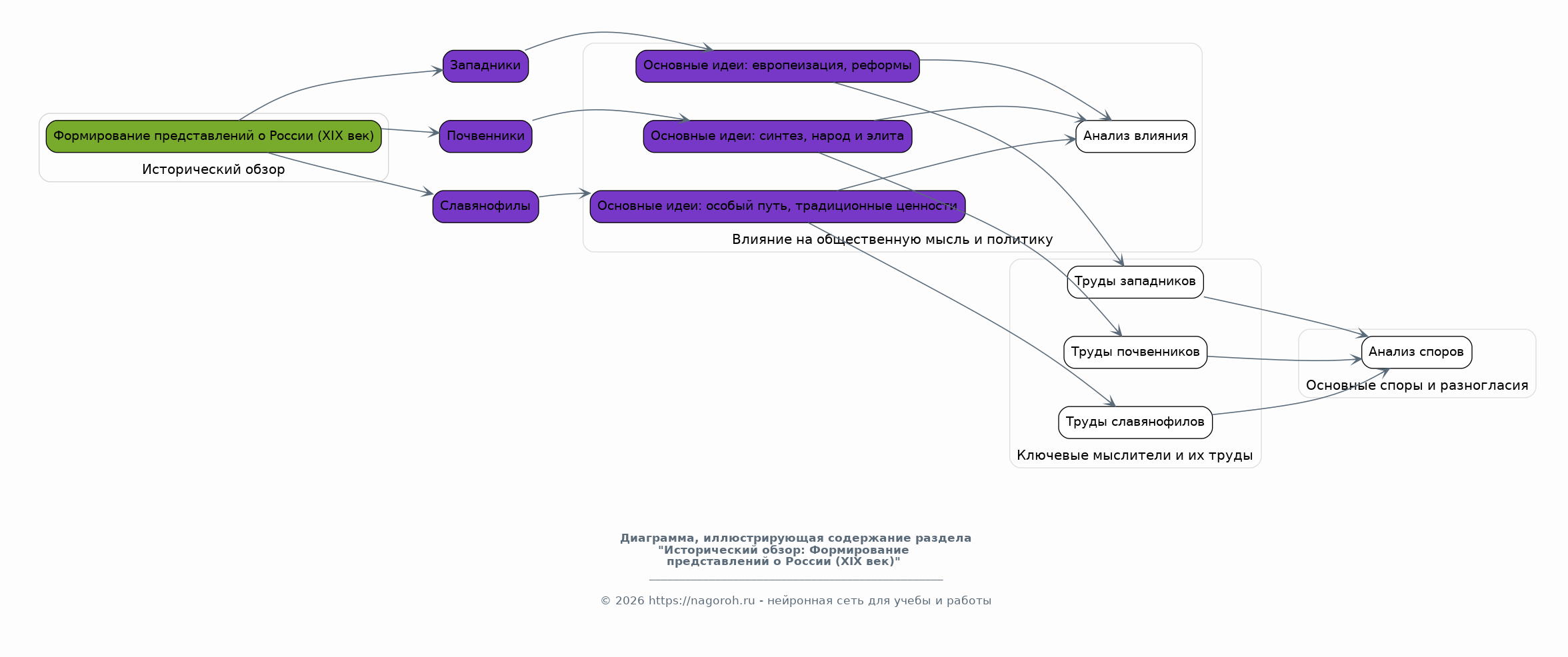
Исторический обзор: Формирование представлений о России (XIX век)

Содержимое раздела

Этот раздел посвящен анализу ключевых концепций, сформировавшихся в XIX веке, включая взгляды славянофилов, западников и почвенников. Рассматриваются основные идеи, касающиеся особого пути России, ее роли как хранителя традиционных ценностей или, напротив, стремления к европейской модели развития. Особое внимание уделяется влиянию этих идей на общественную мысль и политику того времени. Будут проанализированы основные произведения и труды ключевых мыслителей, определивших интеллектуальный ландшафт эпохи, а также выявлены основные споры и разногласия между различными течениями.

Представления о России в эпоху Серебряного века

Содержимое раздела

Анализ представлений о России в период Серебряного века, характеризующийся расцветом русской культуры и философии. Исследуются взгляды религиозных философов, таких как Владимир Соловьев, Николай Бердяев и Сергей Булгаков, на роль России как носителя духовности и моральных ценностей. Рассматривается влияние религиозных и мистических течений на формирование представлений о национальной идентичности и миссии России, а также их вклад в формирование нового взгляда на место России в мировой истории, что окажет влияние на всю дальнейшую философскую мысль.

Советский период: Переосмысление роли России

Содержимое раздела

Изучение изменений в представлениях о роли и миссии России в советский период. Анализируются марксистско-ленинские подходы к пониманию исторической роли России, ее месту в мировой революции и построении социализма. Рассматриваются особенности советской идеологии, ее влияние на культуру, искусство и общественное сознание. Особое внимание уделяется анализу официальной пропаганды и ее влиянию на формирование образа России как лидера мирового пролетариата и защитника угнетенных народов, что позволяет понять роль страны в мировой истории.

Россия в годы перестройки и в постсоветский период

Содержимое раздела

Обзор трансформации представлений о роли России в период перестройки и после распада Советского Союза. Анализируются новые концепции, связанные с демократизацией, рыночными реформами и поиском национальной идентичности в новых условиях. Рассматриваются различные взгляды на место России в мире, ее отношения с Западом и Востоком, а также ее внутреннее развитие. Исследуются изменения в общественном сознании, вызванные сменой политической системы и формированием нового мирового порядка, что дает более полное представление о постсоветской России.

Современные подходы к определению роли и миссии России

Содержимое раздела

Анализ современных концепций, касающихся роли и миссии России в XXI веке. Рассматриваются различные подходы, включая консервативные, либеральные и евразийские, а также их влияние на политику и общественную жизнь. Изучаются взгляды современных мыслителей, политиков и общественных деятелей на место России в современном мире, ее отношения с другими странами и ее внутренние вызовы. Проводится анализ основных тенденций в формировании представлений о национальной идентичности и ее влиянии на будущее России, что необходимо для понимания текущей ситуации.

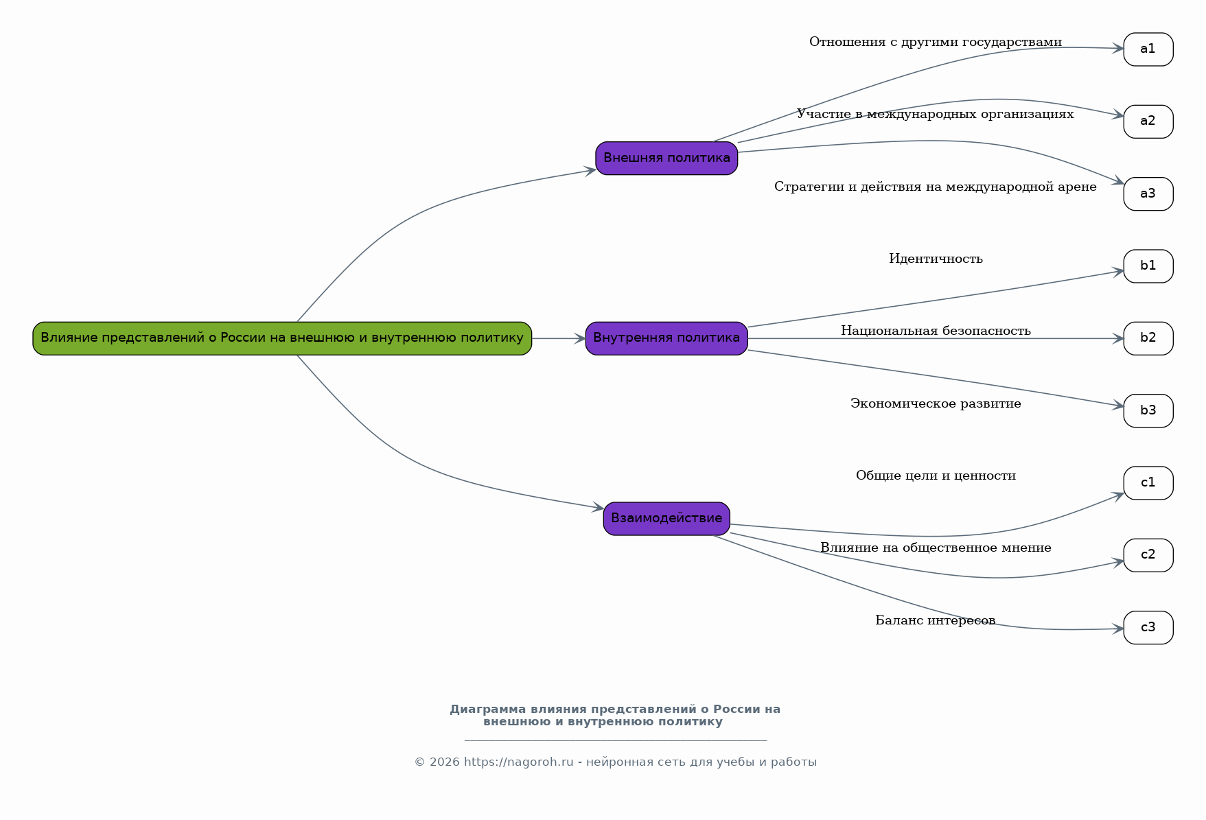
Влияние представлений о России на внешнюю и внутреннюю политику

Содержимое раздела

Этот раздел посвящен анализу влияния различных представлений о роли и миссии России на формирование внешней и внутренней политики страны. Рассматривается, как эти представления используются для обоснования политических решений, стратегий и действий на международной арене. Исследуется, как они влияют на отношения с другими государствами, участие в международных организациях и конфликтах. Анализируется влияние этих представлений на внутреннюю политику, включая вопросы идентичности, национальной безопасности, прав человека и экономического развития, что поможет понять взаимосвязь и взаимовлияние.

Заключение

Содержимое раздела

В заключении обобщаются основные выводы исследования, проводится сравнительный анализ различных подходов к определению роли и миссии России, выявленных в ходе исследования. Подводятся итоги эволюции этих представлений, их взаимосвязи и влияния на современное российское общество и политику. Оценивается значимость различных концепций для формирования национальной идентичности и определения будущего России, а также формулируются перспективы дальнейших исследований в этой области, что дает полное представление о проделанной работе и ее значимости.

Список литературы

Содержимое раздела

В данном разделе представлен список использованной литературы, включающий труды отечественных мыслителей, научные статьи, монографии и другие источники, использованные в процессе исследования. Список организован в соответствии с принятыми академическими стандартами, обеспечивая полноту и точность библиографических данных. Указаны все источники, цитируемые в докладе, для обеспечения прозрачности и подтверждения обоснованности выводов. Рекомендуется вносить источники в алфавитном порядке для облегчения поиска.

Получи Такой Доклад

До 90% уникальность
Готовый файл Word
Оформление по ГОСТ
Список источников по ГОСТ
Таблицы и схемы
Презентация

Создать Доклад на любую тему за 5 минут

Создать

#6116608