Нейросеть

Россия и глобальные техногенные проблемы: роль в решении вызовов цифровой эпохи (Доклад)

Нейросеть для создания доклада Гарантия уникальности Строго по ГОСТу Высочайшее качество Поддержка 24/7

Данный доклад посвящен анализу роли России в решении глобальных техногенных проблем, таких как изменение климата, кибербезопасность и управление данными. Рассматриваются ключевые технологические вызовы цифровой эпохи и стратегии, которые Россия может использовать для участия в их решении. В докладе исследуется влияние технологического прогресса на экономику, общество и геополитику, а также возможности для международного сотрудничества в области технологического развития. Анализируются существующие подходы и предлагаются новые перспективы для укрепления позиций России в глобальном технологическом ландшафте, с учетом этических аспектов и устойчивого развития.

Идея:

Основная идея доклада заключается в оценке потенциала России как участника глобального технологического процесса и формулировании рекомендаций по ее стратегическому позиционированию. Предлагается рассмотреть возможности для инновационного развития и формирования благоприятной среды для технологических проектов, соответствующих национальным интересам и глобальным вызовам.

Актуальность:

Актуальность исследования обусловлена необходимостью анализа текущего состояния и перспектив развития России в условиях цифровой трансформации и обострения глобальных проблем. В условиях меняющегося мирового порядка, определение роли России в решении техногенных вызовов становится критически важным для обеспечения устойчивого развития и национальной безопасности.

Оглавление:

Введение

Глобальные техногенные вызовы и их влияние на мировую систему

Технологический ландшафт цифровой эпохи: основные тренды и инновации

Россия в глобальном технологическом контексте: анализ текущего состояния

Стратегические направления участия России в решении глобальных техногенных проблем

Роль цифровизации в повышении устойчивости и безопасности

Этические аспекты и социальные последствия технологического развития

Заключение

Список литературы

Наименование образовательного учреждения

Доклад

на тему

Россия и глобальные техногенные проблемы: роль в решении вызовов цифровой эпохи

Выполнил: ФИО

Руководитель: ФИО

Содержание

  • Введение 1
  • Глобальные техногенные вызовы и их влияние на мировую систему 2
  • Технологический ландшафт цифровой эпохи: основные тренды и инновации 3
  • Россия в глобальном технологическом контексте: анализ текущего состояния 4
  • Стратегические направления участия России в решении глобальных техногенных проблем 5
  • Роль цифровизации в повышении устойчивости и безопасности 6
  • Этические аспекты и социальные последствия технологического развития 7
  • Заключение 8
  • Список литературы 9

Введение

Содержимое раздела

Введение представляет собой важный раздел, который определяет контекст исследования и формулирует его цели. Мы рассмотрим основные глобальные техногенные проблемы, такие как изменение климата, киберугрозы и дефицит ресурсов, и проанализируем их влияние на различные аспекты мировой экономики и общества. В данном разделе будет представлен обзор текущего состояния технологического развития в России, а также определены ключевые вызовы и возможности для страны в контексте цифровой эпохи. Это поможет понять важность дальнейшего исследования.

Глобальные техногенные вызовы и их влияние на мировую систему

Содержимое раздела

В этом разделе будет проведен глубокий анализ глобальных техногенных проблем, таких как изменение климата, загрязнение окружающей среды, кибербезопасность и продовольственная безопасность. Мы рассмотрим их причины, масштабы и последствия для различных стран и регионов мира. Особое внимание будет уделено тому, как эти проблемы влияют на экономику, социальную сферу и геополитические отношения. Будут проанализированы текущие международные инициативы по решению этих проблем, а также выявлены слабые места и перспективы сотрудничества.

Технологический ландшафт цифровой эпохи: основные тренды и инновации

Содержимое раздела

Этот раздел посвящен анализу ключевых технологических трендов и инноваций, определяющих облик цифровой эпохи. Будут рассмотрены такие области, как искусственный интеллект, большие данные, блокчейн, интернет вещей и квантовые вычисления. Мы проанализируем их потенциальное влияние на различные отрасли экономики и общественной жизни. Особое внимание будет уделено этическим аспектам технологического развития, вопросам кибербезопасности и роли человека в условиях автоматизации. Будут рассмотрены примеры успешных технологических проектов и стартапов.

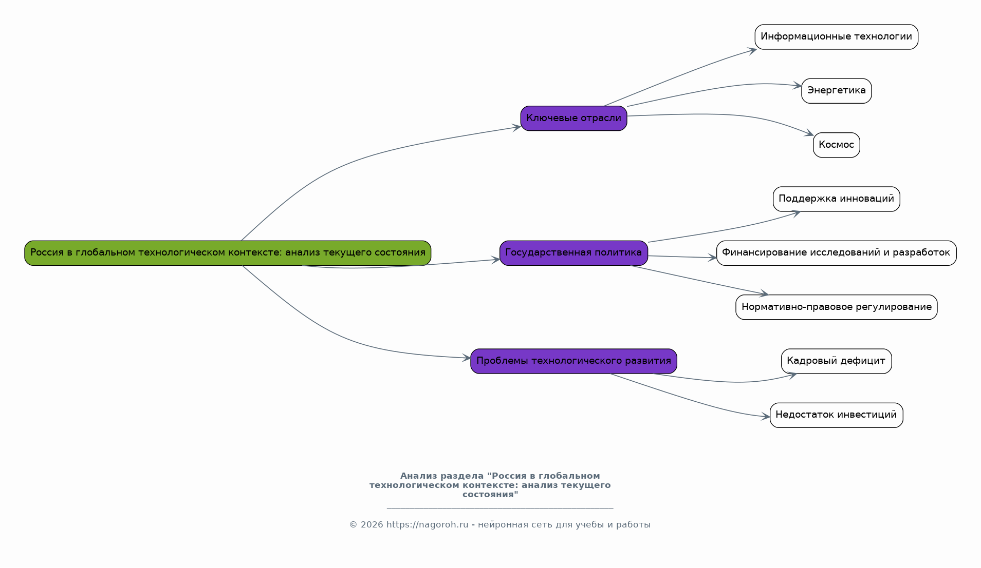
Россия в глобальном технологическом контексте: анализ текущего состояния

Содержимое раздела

В данном разделе будет проведен всесторонний анализ текущего состояния технологического развития в России. Мы рассмотрим ключевые отрасли, в которых Россия обладает конкурентными преимуществами, такие как информационные технологии, энергетика и космос. Будет проанализирована государственная политика в области технологического развития, включая поддержку инноваций, финансирование исследований и разработок, а также нормативно-правовое регулирование. Особое внимание будет уделено проблемам, с которыми сталкивается Россия в области технологического развития, включая кадровый дефицит и недостаток инвестиций.

Стратегические направления участия России в решении глобальных техногенных проблем

Содержимое раздела

В этом разделе будут рассмотрены конкретные направления, в которых Россия может внести вклад в решение глобальных техногенных проблем. Мы проанализируем возможности для международного сотрудничества в области защиты окружающей среды, противодействия киберугрозам и обеспечения устойчивого энергетического развития. Будут предложены рекомендации по формированию национальной стратегии в области технологического развития, учитывающей глобальные вызовы и национальные интересы. Рассмотрим возможности для создания совместных проектов с другими странами и привлечения инвестиций.

Роль цифровизации в повышении устойчивости и безопасности

Содержимое раздела

В этом разделе будет проанализирована роль цифровизации в повышении устойчивости и безопасности России перед лицом глобальных вызовов. Будут рассмотрены возможности использования цифровых технологий для повышения эффективности управления, защиты критической инфраструктуры и обеспечения кибербезопасности. Мы обсудим примеры успешного внедрения цифровых решений в различных отраслях экономики и общественной жизни. Особое внимание будет уделено вопросам защиты персональных данных, киберугрозам и важности формирования цифровой грамотности населения.

Этические аспекты и социальные последствия технологического развития

Содержимое раздела

Этот раздел посвящен этическим аспектам и социальным последствиям технологического развития. Будут рассмотрены вопросы этики искусственного интеллекта, защиты прав человека в цифровом мире и влияния технологий на занятость и социальное неравенство. Мы обсудим необходимость разработки этических кодексов и стандартов для технологических проектов, а также важность обеспечения социальной справедливости. Особое внимание будет уделено формированию ответственного подхода к технологическому развитию, учитывающего интересы общества и окружающей среды.

Заключение

Содержимое раздела

В заключении будут подведены итоги проведенного исследования и сформулированы основные выводы. Мы обобщим результаты анализа роли России в решении глобальных техногенных проблем и предложим практические рекомендации по формированию эффективной стратегии технологического развития. Будут обозначены ключевые направления для дальнейших исследований и перспективы международного сотрудничества. Подчеркнем важность комплексного подхода к решению глобальных вызовов.

Список литературы

Содержимое раздела

В данном разделе представлен список использованной литературы, включающий научные статьи, монографии, отчеты международных организаций и другие источники, использованные в процессе исследования. Список будет организован в соответствии с принятыми академическими стандартами, обеспечивая полную и точную библиографическую информацию о каждом источнике. Каждая запись будет содержать полные данные, необходимые для идентификации и цитирования. Ссылки будут представлены в едином формате.

Получи Такой Доклад

До 90% уникальность
Готовый файл Word
Оформление по ГОСТ
Список источников по ГОСТ
Таблицы и схемы
Презентация

Создать Доклад на любую тему за 5 минут

Создать

#6089403