Нейросеть

Россия как государство-цивилизация: Исторический опыт и современные вызовы (Доклад)

Нейросеть для создания доклада Гарантия уникальности Строго по ГОСТу Высочайшее качество Поддержка 24/7

Доклад исследует уникальные особенности России как государства-цивилизации, анализируя её исторический путь и влияние на мировую политику. Рассматривается роль культурных, религиозных и геополитических факторов в формировании российской идентичности и её взаимодействии с другими культурами. Будут изучены ключевые этапы развития России, от возникновения государственности до современности, и их влияние на формирование цивилизационных ценностей. Особое внимание уделено анализу вызовов, стоящих перед Россией в XXI веке, и перспектив её развития как самостоятельной цивилизационной единицы.

Идея:

Доклад направлен на углубление понимания роли России в мировом сообществе, рассматривая её не только как политическое образование, но и как самобытную цивилизацию. Предлагается анализ цивилизационных основ российской государственности и их влияния на внешнюю и внутреннюю политику.

Актуальность:

Изучение цивилизационной специфики России актуально в условиях глобализации и возрастающей конкуренции между различными цивилизациями. Понимание культурных, исторических и ценностных основ, определяющих российскую идентичность, способствует более глубокому осмыслению международных отношений и прогнозированию дальнейшего развития.

Оглавление:

Введение

Исторические корни российской цивилизации: от Древней Руси до Российской империи

Культурные и религиозные факторы в формировании российской цивилизации

Геополитическое положение России и его влияние на цивилизационное развитие

Советский период: трансформация и эволюция российской цивилизации

Россия в XXI веке: вызовы и перспективы как государства-цивилизации

Взаимодействие России с другими цивилизациями: диалог и сотрудничество

Заключение

Список литературы

Наименование образовательного учреждения

Доклад

на тему

Россия как государство-цивилизация: Исторический опыт и современные вызовы

Выполнил: ФИО

Руководитель: ФИО

Содержание

  • Введение 1
  • Исторические корни российской цивилизации: от Древней Руси до Российской империи 2
  • Культурные и религиозные факторы в формировании российской цивилизации 3
  • Геополитическое положение России и его влияние на цивилизационное развитие 4
  • Советский период: трансформация и эволюция российской цивилизации 5
  • Россия в XXI веке: вызовы и перспективы как государства-цивилизации 6
  • Взаимодействие России с другими цивилизациями: диалог и сотрудничество 7
  • Заключение 8
  • Список литературы 9

Введение

Содержимое раздела

Введение в тему доклада, где будет представлен общий контекст и обоснована актуальность исследования России как государства-цивилизации. Рассматривается важность изучения цивилизационной идентичности в современном мире, особенно в эпоху глобальных перемен и усиления межкультурного взаимодействия. Определяются основные цели, задачи и методология исследования, а также структура доклада и ожидаемые результаты. Подчеркивается необходимость комплексного подхода к анализу, учитывающего исторические, культурные, политические и экономические аспекты.

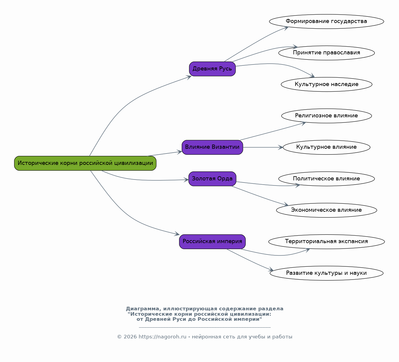
Исторические корни российской цивилизации: от Древней Руси до Российской империи

Содержимое раздела

Анализ исторического пути России, начиная с формирования Древнерусского государства и его влияния на формирование цивилизационных основ. Исследуется процесс становления российской государственности, роль православия, культуры и географического положения в формировании уникальной цивилизационной идентичности. Рассматривается влияние Византии, Золотой Орды и других факторов на развитие российской цивилизации и ее взаимодействие с другими культурами. Особое внимание уделено периоду Российской империи и его значению для формирования российской цивилизационной матрицы.

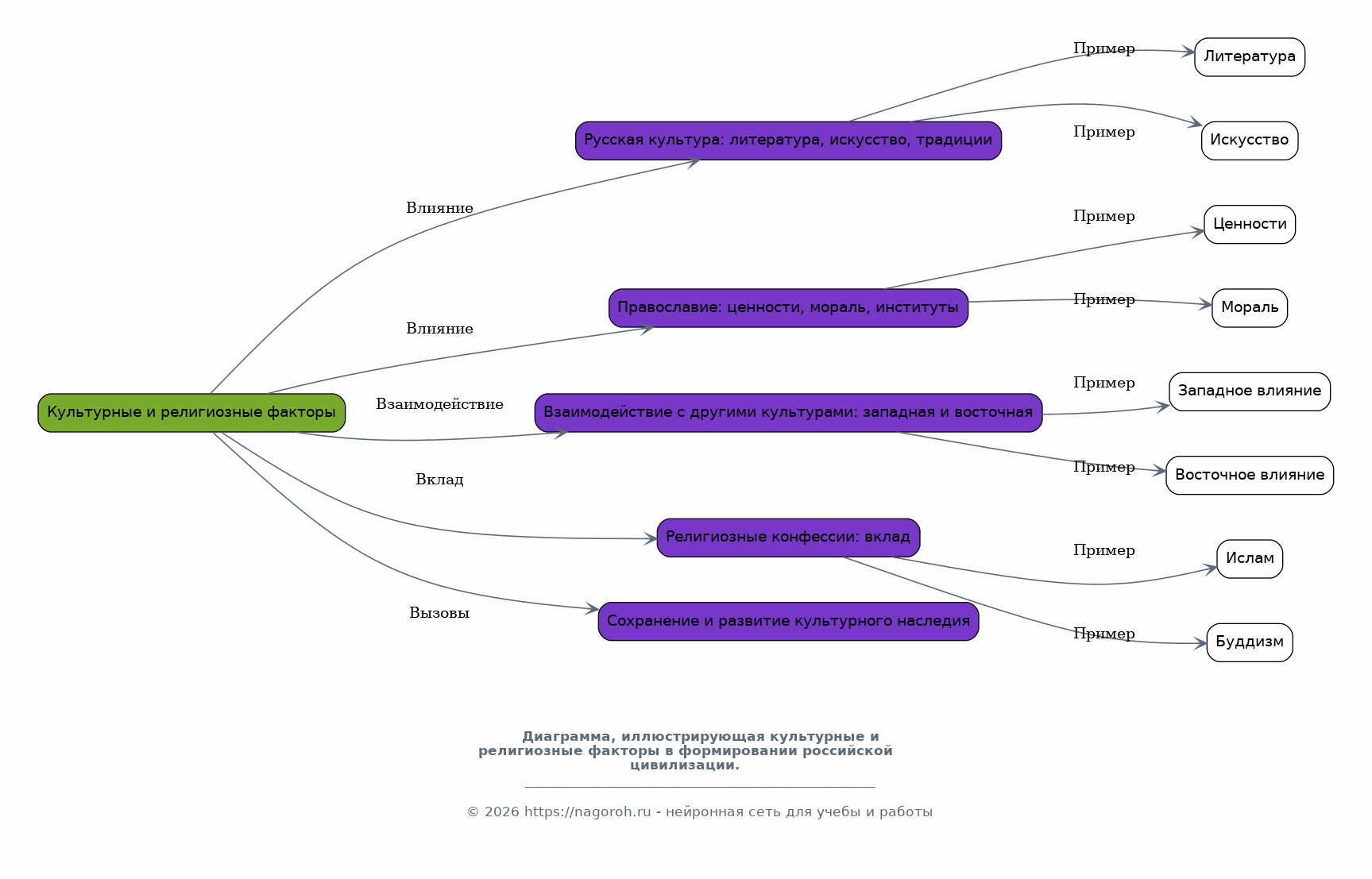
Культурные и религиозные факторы в формировании российской цивилизации

Содержимое раздела

Изучение роли русской культуры, литературы, искусства и традиций в формировании цивилизационной идентичности России. Анализ влияния православия на ценности, мораль и общественные институты. Исследуется взаимодействие русской культуры с другими культурами, особенно западной и восточной, и его влияние на развитие цивилизационных особенностей. Рассматривается роль различных религиозных конфессий и их вклад в формирование российской цивилизации. Анализируются современные вызовы, связанные с сохранением и развитием культурного наследия.

Геополитическое положение России и его влияние на цивилизационное развитие

Содержимое раздела

Анализ географического положения России, его влияние на формирование цивилизационных особенностей и внешнюю политику. Рассматривается роль России как евразийской державы, ее взаимодействие с Западом и Востоком. Изучается влияние геополитических факторов на формирование российской идентичности и ее восприятие в мире. Анализируются современные геополитические вызовы и перспективы России в контексте глобальных изменений. Особое внимание уделяется вопросам безопасности и международным отношениям.

Советский период: трансформация и эволюция российской цивилизации

Содержимое раздела

Рассмотрение советского периода в истории России, его влияния на цивилизационные особенности и идентичность. Анализ идеологических изменений, экономических преобразований и культурных трансформаций, произошедших в советский период. Изучение роли Советского Союза в мировом порядке и его влияния на другие культуры. Рассматриваются последствия советского периода для российской цивилизации и современные вызовы, связанные с осмыслением этого исторического этапа. Анализируются различные взгляды на советское прошлое.

Россия в XXI веке: вызовы и перспективы как государства-цивилизации

Содержимое раздела

Анализ современных вызовов, стоящих перед Россией, включая вопросы внутренней стабильности, экономического развития и международных отношений. Рассматриваются перспективы России как государства-цивилизации в условиях глобализации и усиления конкуренции. Изучаются различные сценарии развития России и их влияние на мировую политику. Анализируются вопросы идентичности, ценностей и будущего российской цивилизации. Особое внимание уделяется развитию науки, технологий и инноваций.

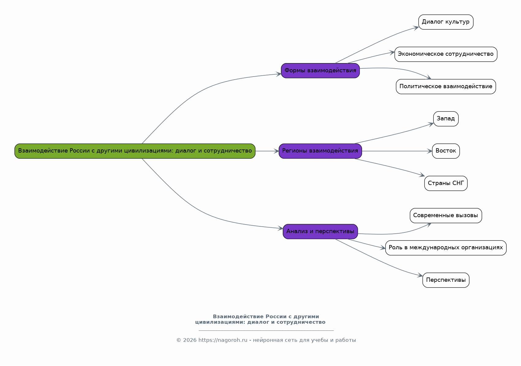
Взаимодействие России с другими цивилизациями: диалог и сотрудничество

Содержимое раздела

Изучение взаимодействия России с другими цивилизациями, включая Запад, Восток и страны СНГ. Анализ диалога культур, сотрудничества в различных областях и возможных противоречий. Рассматриваются различные модели взаимодействия и их влияние на мировую политику. Изучаются вопросы культурного обмена, экономического сотрудничества и политического взаимодействия. Анализируются современные вызовы и перспективы в контексте глобального мира. Особое внимание уделяется роли России в международных организациях.

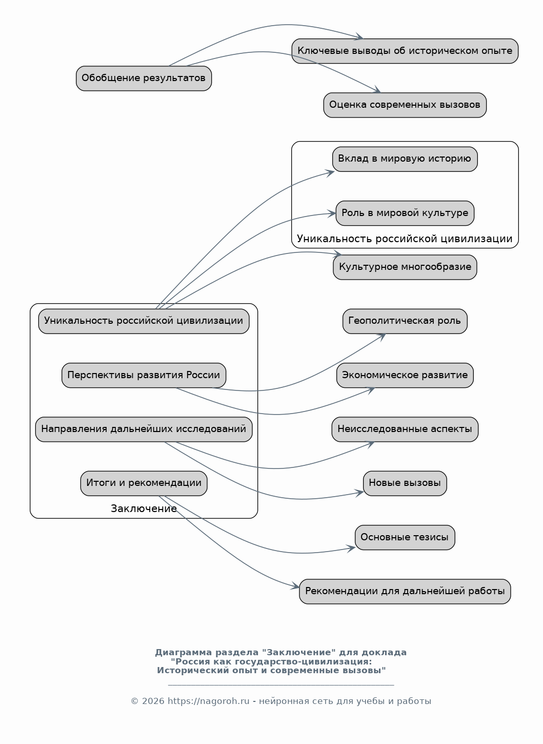
Заключение

Содержимое раздела

Обобщение основных результатов исследования и формулировка выводов о роли России как государства-цивилизации. Подчеркивается уникальность российской цивилизации и ее вклад в мировую историю и культуру. Оцениваются перспективы развития России в XXI веке и ее роль в формировании нового мирового порядка. Определяются основные направления дальнейших исследований и вопросы, требующие дополнительного изучения. Подводятся итоги и даются рекомендации.

Список литературы

Содержимое раздела

Список использованных источников: книги, статьи, научные публикации, интернет-ресурсы, использованные в процессе подготовки доклада. Составление списка в соответствии с требованиями к оформлению научных работ. Указание основных авторов и работ, цитируемых в докладе. Включение как отечественных, так и зарубежных источников, отражающих различные подходы к исследованию темы.

Получи Такой Доклад

До 90% уникальность
Готовый файл Word
Оформление по ГОСТ
Список источников по ГОСТ
Таблицы и схемы
Презентация

Создать Доклад на любую тему за 5 минут

Создать

#6084418