Нейросеть

Россия в годы Первой мировой войны (1914-1918): Война, общество и трансформация (Доклад)

Нейросеть для создания доклада Гарантия уникальности Строго по ГОСТу Высочайшее качество Поддержка 24/7

Данный доклад посвящен ключевому периоду истории России – участию страны в Первой мировой войне. Он анализирует влияние войны на политическую, экономическую и социальную сферы российского общества. Рассматривается роль различных социальных групп, включая крестьянство, рабочий класс и интеллигенцию, в условиях военных действий и революционных потрясений. Также доклад охватывает основные аспекты военных действий, дипломатические маневры и их последствия для Российской империи.

Идея:

Изучить влияние Первой мировой войны на Российскую империю, включая политические, экономические, социальные и культурные изменения, вызванные этим конфликтом. Проанализировать ключевые события, повлиявшие на дальнейшую судьбу России, и оценить их долгосрочные последствия.

Актуальность:

Изучение истории России в период Первой мировой войны имеет важное значение для понимания современных геополитических процессов и социальных тенденций. Анализ этого периода помогает выявить исторические закономерности и ошибки, которые могут быть актуальны и сегодня, предлагая уроки для будущего.

Оглавление:

Введение

Причины и предпосылки участия России в войне

Военные действия и их влияние на фронте

Экономические и социальные последствия войны

Политический кризис и революционные события

Внешняя политика и дипломатия в период войны

Культурное и идеологическое влияние войны

Заключение

Список литературы

Наименование образовательного учреждения

Доклад

на тему

Россия в годы Первой мировой войны (1914-1918): Война, общество и трансформация

Выполнил: ФИО

Руководитель: ФИО

Содержание

  • Введение 1
  • Причины и предпосылки участия России в войне 2
  • Военные действия и их влияние на фронте 3
  • Экономические и социальные последствия войны 4
  • Политический кризис и революционные события 5
  • Внешняя политика и дипломатия в период войны 6
  • Культурное и идеологическое влияние войны 7
  • Заключение 8
  • Список литературы 9

Введение

Содержимое раздела

Введение в тему Первой мировой войны и ее влияние на Россию. Данный раздел предоставит обзор целей исследования, ключевых вопросов и методологии. Будут рассмотрены основные предпосылки участия России в войне и общая социально-политическая обстановка в стране накануне 1914 года. Объясняются основные термины и понятия, необходимые для понимания последующих разделов доклада, что позволит обеспечить целостное восприятие материала.

Причины и предпосылки участия России в войне

Содержимое раздела

Этот раздел посвящен анализу исторических факторов, приведших к вступлению России в Первую мировую войну. Рассматриваются политические амбиции, экономические интересы и внешнеполитические союзы, сыгравшие ключевую роль в принятии решения о войне. Будут исследованы причины обострения напряженности в Европе и на Балканах, а также роль Российской империи в этих событиях. Особое внимание уделяется оценке готовности России к войне и существующим проблемам в вооруженных силах и экономике.

Военные действия и их влияние на фронте

Содержимое раздела

Этот раздел посвящен анализу военных операций и их влиянию на ход войны, рассматриваются основные сражения на Восточном фронте, включая их стратегическое значение и тактические особенности. Оценивается роль различных видов войск и их вклад в боевые действия. Особое внимание уделяется анализу потерь и последствий войны для военнослужащих и мирного населения, а также влиянию военных действий на моральное состояние армии и общества в целом. Также описываются трудности снабжения и материально-технического обеспечения.

Экономические и социальные последствия войны

Содержимое раздела

В разделе изучаются экономические и социальные последствия войны для России. Рассматриваются трансформации в экономике страны, включая изменения в промышленности, сельском хозяйстве и финансах. Анализируется влияние войны на жизнь различных социальных групп, таких как крестьяне, рабочие и интеллигенция. Особое внимание уделяется росту социальной напряженности, протестным настроениям и зарождению революционных идей. Описывается ухудшение условий жизни населения и рост недовольства властью.

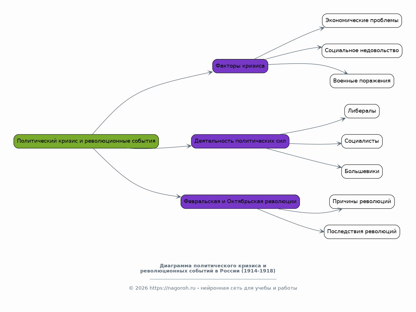
Политический кризис и революционные события

Содержимое раздела

Центральной темой раздела является политический кризис в России в годы войны и его последствия. Анализируются факторы, приведшие к падению монархии и началу революционных преобразований. Рассматривается деятельность различных политических сил, включая либералов, социалистов и большевиков, и их роль в развитии революционных событий. Особое внимание уделяется февральской и октябрьской революциям, их причинам и последствиям для будущего России. Анализируются основные этапы политической борьбы и трансформации власти.

Внешняя политика и дипломатия в период войны

Содержимое раздела

Рассматриваются основные направления внешней политики России в период Первой мировой войны, анализируются дипломатические усилия и международные отношения. Оценивается роль России в формировании союзнических отношений и участие в международных конференциях. Особое внимание уделяется влиянию войны на изменение геополитической карты Европы и мира. Также рассматриваются отношения России с другими странами и их влияние на ход войны и революционных событий.

Культурное и идеологическое влияние войны

Содержимое раздела

В разделе рассматривается влияние Первой мировой войны на культуру и идеологию российского общества. Анализируются изменения в литературе, искусстве, музыке и кинематографе. Оценивается влияние войны на формирование новых идеологических течений и настроений в обществе. Особое внимание уделяется формированию общественного мнения, пропаганде и цензуре. Рассматриваются темы патриотизма, героизма и разочарования, отраженные в культурных произведениях того времени.

Заключение

Содержимое раздела

В заключении обобщаются основные выводы исследования, подводя итоги анализа влияния Первой мировой войны на Россию. Подчеркивается решающая роль войны в трансформации российской государственности, экономики и общества. Оценивается долгосрочное влияние войны на дальнейшее развитие страны. Делаются выводы о значении данного периода для понимания истории России и современных политических процессов. Обобщается роль данного периода для дальнейшей истории.

Список литературы

Содержимое раздела

Этот раздел содержит список использованных источников и литературы, включая научные статьи, монографии и архивные материалы, которые были использованы для написания доклада. В списке будут указаны авторы, названия работ, издательства и год публикации. Список составлен в соответствии с требованиями к цитированию и оформлению научных работ. Наличие данного списка обеспечивает прозрачность исследования и позволяет читателям ознакомиться с использованными источниками.

Получи Такой Доклад

До 90% уникальность
Готовый файл Word
Оформление по ГОСТ
Список источников по ГОСТ
Таблицы и схемы
Презентация

Создать Доклад на любую тему за 5 минут

Создать

#5712918