Нейросеть

Россия в современной геополитике, геоэкономике и геодемографии: комплексный анализ (Доклад)

Нейросеть для создания доклада Гарантия уникальности Строго по ГОСТу Высочайшее качество Поддержка 24/7

Доклад посвящен комплексному анализу положения России на мировой арене с точки зрения геополитики, геоэкономики и геодемографии. Рассматриваются ключевые факторы, определяющие влияние России в мире, ее экономические связи и демографические тенденции. Особое внимание уделяется анализу вызовов и возможностей, стоящих перед Россией в условиях глобальных изменений, а также потенциальным сценариям ее развития. Исследование направлено на выявление основных трендов и перспектив развития России в контексте меняющегося мирового порядка.

Идея:

В докладе рассматривается Россия как многогранный геополитический и геоэкономический субъект, чье положение определяется сложным взаимодействием внутренних и внешних факторов. Цель работы – комплексная оценка текущего состояния и перспектив развития России на мировой карте.

Актуальность:

Актуальность исследования обусловлена возрастающей ролью России в современной мировой политике и экономике, а также необходимостью понимания ее геополитических интересов и стратегий. Изучение демографических процессов в России имеет важное значение для прогнозирования ее будущего и разработки соответствующих мер государственной политики.

Оглавление:

Введение

Геополитическое положение России: исторический контекст и современные вызовы

Геоэкономика России: ресурсы, рынки и интеграционные процессы

Геодемографическая ситуация в России: тенденции и последствия

Влияние санкций на геоэкономическое положение России

Россия и новые центры силы в мировой политике

Заключение

Список литературы

Наименование образовательного учреждения

Доклад

на тему

Россия в современной геополитике, геоэкономике и геодемографии: комплексный анализ

Выполнил: ФИО

Руководитель: ФИО

Содержание

  • Введение 1
  • Геополитическое положение России: исторический контекст и современные вызовы 2
  • Геоэкономика России: ресурсы, рынки и интеграционные процессы 3
  • Геодемографическая ситуация в России: тенденции и последствия 4
  • Влияние санкций на геоэкономическое положение России 5
  • Россия и новые центры силы в мировой политике 6
  • Заключение 7
  • Список литературы 8

Введение

Содержимое раздела

В данном разделе будет представлено обоснование выбора темы доклада, обозначены цели и задачи исследования, а также определены основные методы анализа. Обосновывается актуальность изучения положения России в контексте современной геополитической, геоэкономической и геодемографической ситуации. Будет задан общий вектор работы и обозначены ключевые понятия, используемые в докладе, чтобы обеспечить общее понимание последующего материала. Подчеркивается комплексный подход к рассмотрению темы, охватывающий взаимосвязь различных аспектов развития России.

Геополитическое положение России: исторический контекст и современные вызовы

Содержимое раздела

В данном разделе проанализируется историческое формирование геополитического положения России, её роль в различных международных системах и эволюция внешнеполитических приоритетов. Будут рассмотрены основные геополитические вызовы, с которыми сталкивается Россия в XXI веке, включая конкуренцию с другими мировыми державами, региональные конфликты и вопросы безопасности. Особое внимание будет уделено анализу влияния географического положения России на ее геополитические интересы. Рассмотрены современные стратегии и инструменты внешней политики России.

Геоэкономика России: ресурсы, рынки и интеграционные процессы

Содержимое раздела

В данном разделе будет проведен анализ ресурсной базы России, её роли в мировой экономике и структуры экспорта и импорта. Рассмотрены основные экономические партнеры России и перспективы развития экономических связей с различными регионами мира. Будет дан обзор ключевых интеграционных процессов, в которых участвует Россия, таких как ЕАЭС, БРИКС и ШОС, и оценка их влияния на экономическое развитие страны. Оценивается роль государства в экономике и перспективы диверсификации.

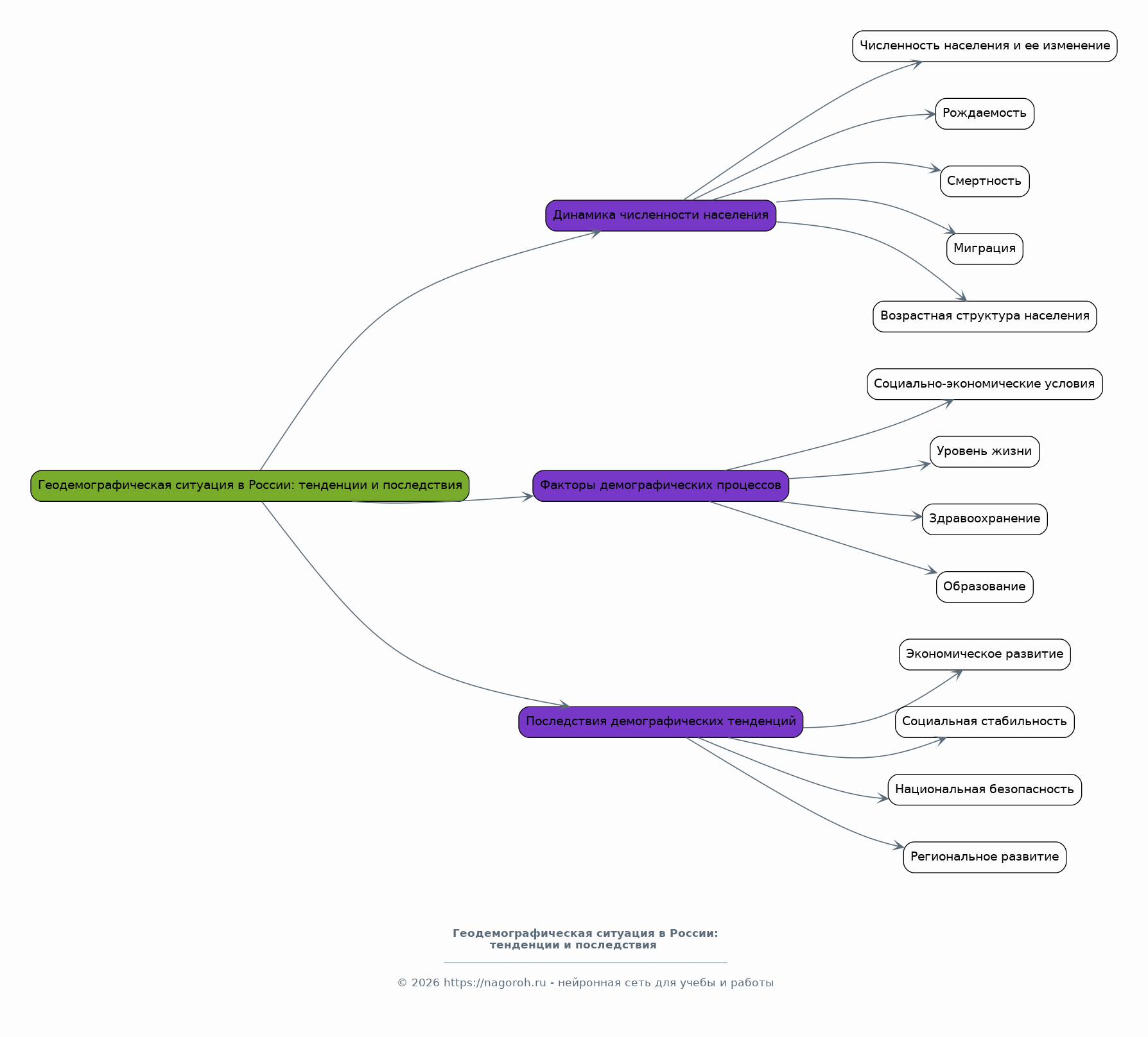
Геодемографическая ситуация в России: тенденции и последствия

Содержимое раздела

В данном разделе будет проанализирована демографическая ситуация в России, включая динамику численности населения, рождаемость, смертность, миграцию и возрастную структуру населения. Рассмотрены основные факторы, влияющие на демографические процессы в России, такие как социально-экономические условия, уровень жизни, здравоохранение и образование. Будет дана оценка последствий демографических тенденций для экономического развития, социальной стабильности и национальной безопасности России. Исследуется влияние демографической ситуации на региональное развитие.

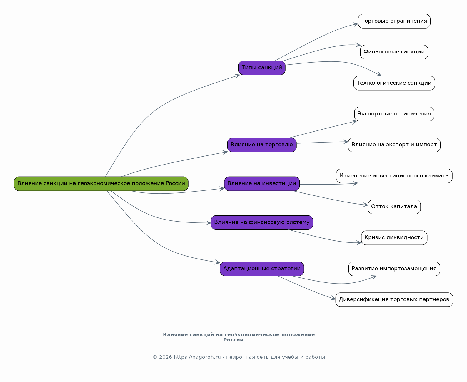
Влияние санкций на геоэкономическое положение России

Содержимое раздела

Данный раздел посвящен анализу влияния международных санкций на экономику России. Рассмотрены различные виды санкций, их основные направления и последствия для различных секторов российской экономики. Будет оценено влияние санкций на торговлю, инвестиции, финансовую систему и технологическое развитие России. Обозначены адаптационные стратегии России в условиях санкционного давления и перспективы преодоления негативных последствий.

Россия и новые центры силы в мировой политике

Содержимое раздела

В этом разделе проанализируется роль России во взаимодействии с другими центрами силы в мировой политике, такими как США, Китай, Европейский Союз и Индия. Рассмотрены основные направления сотрудничества и конкуренции между Россией и этими странами. Будет дана оценка влияния формирования новых центров силы на геополитическую ситуацию в мире и положение России в ней. Обозначены перспективы многополярного мира и роль России в его формировании.

Заключение

Содержимое раздела

В заключительной части доклада будут обобщены основные выводы, сделанные в ходе исследования, и подведены итоги анализа положения России на геополитической, геоэкономической и геодемографической карте мира. Обозначены основные тенденции и перспективы развития России в контексте меняющегося мирового порядка. Представлены рекомендации по укреплению позиций России на мировой арене и решению ключевых проблем, стоящих перед страной. Заключение отражает общее понимание сложной и многогранной позиции России.

Список литературы

Содержимое раздела

В данном разделе будет представлен перечень использованных источников информации, включая научные статьи, монографии, статистические данные, официальные документы и интернет-ресурсы. Список литературы оформлен в соответствии с требованиями ГОСТ. Перечень источников отражает глубину и широту проведенного исследования. Предоставление полного и достоверного списка литературы является важной частью научной работы.

Получи Такой Доклад

До 90% уникальность
Готовый файл Word
Оформление по ГОСТ
Список источников по ГОСТ
Таблицы и схемы
Презентация

Создать Доклад на любую тему за 5 минут

Создать

#5474395