Нейросеть

Российское Мировоззрение в Региональной Перспективе: Анализ и Тенденции (Доклад)

Нейросеть для создания доклада Гарантия уникальности Строго по ГОСТу Высочайшее качество Поддержка 24/7

Данный доклад представляет собой углубленное исследование особенностей российского мировоззрения в различных регионах страны, учитывая социокультурные, экономические и политические факторы. Исследование направлено на выявление общих черт и различий в восприятии мира, ценностях и убеждениях, характерных для жителей разных российских регионов. Особое внимание уделяется влиянию региональной идентичности на формирование мировоззренческих установок и их отражение в общественном сознании, анализируется текущее состояние и прогнозируются возможные тенденции. В докладе используются данные социологических опросов, статистический анализ и качественные методы исследования.

Идея:

Основная идея доклада заключается в комплексном анализе российского мировоззрения с учетом региональных особенностей, что позволяет получить более полную и объективную картину. Цель исследования - выявить ключевые факторы, влияющие на формирование мировоззрения в различных регионах России, и предложить пути для более эффективного межкультурного взаимодействия.

Актуальность:

Актуальность данного исследования обусловлена необходимостью понимания процессов, происходящих в современном российском обществе, а также важностью учета региональных особенностей при разработке стратегий развития. Понимание мировоззренческих различий между регионами способствует укреплению единства страны и повышению эффективности государственного управления на местах.

Оглавление:

Введение

Теоретические основы исследования мировоззрения

Региональные особенности России: социокультурный контекст

Методология исследования: методы и подходы

Анализ российского мировоззрения в региональном контексте

Факторы, влияющие на формирование мировоззрения в регионах

Проблемы и перспективы межрегионального взаимодействия

Заключение

Список литературы

Наименование образовательного учреждения

Доклад

на тему

Российское Мировоззрение в Региональной Перспективе: Анализ и Тенденции

Выполнил: ФИО

Руководитель: ФИО

Содержание

  • Введение 1
  • Теоретические основы исследования мировоззрения 2
  • Региональные особенности России: социокультурный контекст 3
  • Методология исследования: методы и подходы 4
  • Анализ российского мировоззрения в региональном контексте 5
  • Факторы, влияющие на формирование мировоззрения в регионах 6
  • Проблемы и перспективы межрегионального взаимодействия 7
  • Заключение 8
  • Список литературы 9

Введение

Содержимое раздела

В вводной части доклада будет представлен обзор основных понятий и подходов к изучению мировоззрения, а также обоснована актуальность исследования российского мировоззрения в региональном контексте. Будут сформулированы цели и задачи исследования, определена его методология и структура. Кроме того, будет дан краткий обзор существующих исследований в данной области, обозначены пробелы и перспективные направления дальнейшего изучения. Это позволит сформировать общее представление о предмете исследования и его значимости для понимания современных тенденций.

Теоретические основы исследования мировоззрения

Содержимое раздела

В данном разделе будет представлен обзор основных теоретических подходов к изучению мировоззрения, включая философские, социологические и психологические концепции. Будут рассмотрены различные определения мировоззрения, его структура и компоненты, а также взаимосвязь с такими понятиями, как ценности, убеждения и жизненные установки. Особое внимание будет уделено анализу влияния социокультурных факторов на формирование мировоззрения, а также роли религии, образования и средств массовой информации в этом процессе. Будут рассмотрены основные методы исследования мировоззрения.

Региональные особенности России: социокультурный контекст

Содержимое раздела

Этот раздел посвящен анализу социокультурных особенностей различных регионов России, включая их историческое наследие, этнический состав, географическое положение и экономическое развитие. Будут рассмотрены различия в культурных традициях, ценностях и образе жизни, характерные для жителей разных регионов. Особое внимание будет уделено влиянию этих факторов на формирование региональной идентичности и мировоззренческих установок. Анализ включает в себя использование статистических данных, социологических опросов и качественных методов исследования, таких как интервью и фокус-группы.

Методология исследования: методы и подходы

Содержимое раздела

В этом разделе будет представлена методология исследования, включая обоснование выбора методов и подходов, использованных для анализа российского мировоззрения в региональном разрезе. Будут описаны методы сбора данных, такие как социологические опросы, анализ статистических данных и качественные методы, такие как интервью и фокус-группы. Будут также представлены инструменты анализа данных, включая статистические методы и методы контент-анализа. Это позволит обеспечить надежность и валидность результатов исследования, а также точность всех выводов.

Анализ российского мировоззрения в региональном контексте

Содержимое раздела

Данный раздел представляет результаты исследования российского мировоззрения в различных регионах страны, с акцентом на выявление общих черт и различий в восприятии мира, ценностях и убеждениях. Будут представлены данные социологических опросов, статистический анализ и результаты качественных исследований. Особое внимание будет уделено анализу влияния региональной идентичности на формирование мировоззренческих установок и их отражению в общественном сознании, включающем в себя отношение к государству, семье, религии и другим важным аспектам современной жизни, с выделением самых значительных различий между регионами.

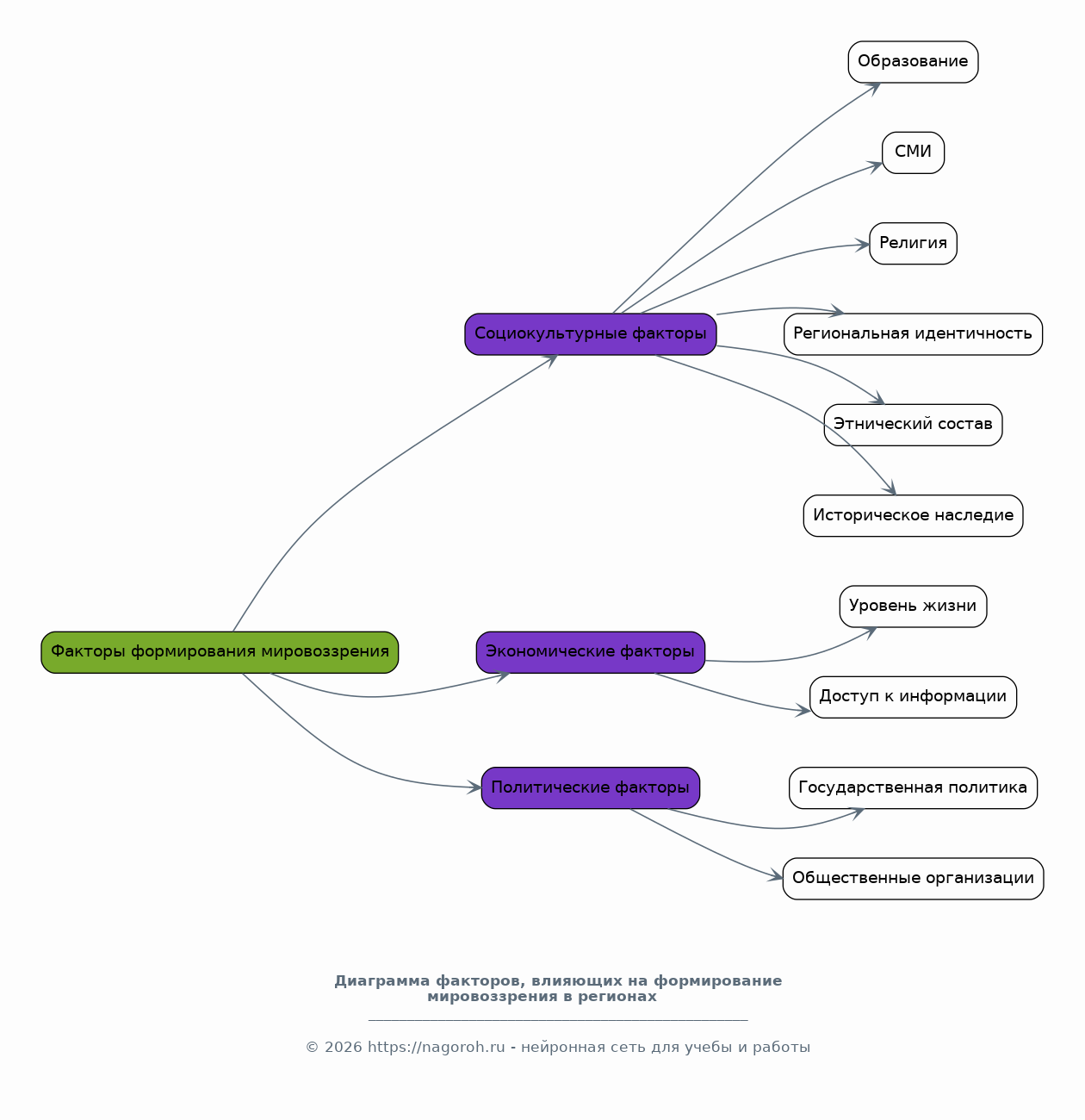
Факторы, влияющие на формирование мировоззрения в регионах

Содержимое раздела

Здесь будут рассмотрены ключевые факторы, влияющие на формирование мировоззрения в различных регионах России, включая социокультурные, экономические и политические аспекты. Будет проанализировано влияние образования, средств массовой информации, религии и других институтов на формирование ценностей и убеждений. Особое внимание будет уделено влиянию региональной идентичности, этнического состава и исторического наследия на мировоззренческие установки. Также будут рассмотрены экономические условия, уровень жизни и доступ к информации, которые влияют на формирование общественного сознания.

Проблемы и перспективы межрегионального взаимодействия

Содержимое раздела

В этом разделе будут рассмотрены проблемы и перспективы межрегионального взаимодействия в контексте различий в мировоззрении, выявленных в ходе исследования. Будут проанализированы возможные барьеры для эффективного взаимодействия между регионами, а также предложены пути их преодоления. Особое внимание будет уделено разработке рекомендаций для органов государственной власти и других заинтересованных сторон по укреплению единства страны, учитывая региональные особенности и культурное многообразие. Будут рассмотрены стратегии и проекты, направленные на расширение диалога между регионами.

Заключение

Содержимое раздела

В заключительной части будут подведены итоги исследования, сформулированы основные выводы и обобщены результаты анализа российского мировоззрения в региональной перспективе. Будут определены ключевые тенденции и закономерности, выявленные в ходе исследования, а также предложены рекомендации для дальнейших исследований в данной области. Будут определены слабые стороны работы и возможные направления для будущих изысканий. Подчеркнута значимость исследования для понимания процессов, происходящих в современном российском обществе, и укрепления единства страны.

Список литературы

Содержимое раздела

В этом разделе будет представлен список использованной литературы, включая научные статьи, монографии, диссертации, статистические данные и другие источники, использованные в ходе исследования. Список будет оформлен в соответствии с требованиями к оформлению научных работ, с указанием авторов, названий, издательств и годов публикации. Это обеспечит прозрачность и подтвердит качество исследования, а также позволит читателям обратиться к оригинальным источникам для более глубокого изучения темы. Все источники будут корректно процитированы.

Получи Такой Доклад

До 90% уникальность
Готовый файл Word
Оформление по ГОСТ
Список источников по ГОСТ
Таблицы и схемы
Презентация

Создать Доклад на любую тему за 5 минут

Создать

#6092035