Нейросеть

Руменотомия в ветеринарии: Методика проведения, показания и послеоперационный уход (Доклад)

Нейросеть для создания доклада Гарантия уникальности Строго по ГОСТу Высочайшее качество Поддержка 24/7

Данный доклад посвящен актуальной теме руменотомии, хирургическому вмешательству, применяемому в ветеринарной практике для лечения заболеваний преджелудков жвачных животных. В работе рассматриваются показания к проведению данной операции, основные этапы ее выполнения, а также послеоперационное ведение пациентов. Особое внимание уделяется профилактике осложнений и обеспечению оптимальных условий для восстановления здоровья животного. Доклад предназначен для студентов ветеринарных факультетов, практикующих ветеринарных врачей и всех, кто интересуется вопросами хирургии крупного рогатого скота и других жвачных.

Идея:

Цель доклада – систематизировать знания о руменотомии, представив информацию в доступной и понятной форме. Предлагается рассмотреть различные аспекты проведения операции, включая предоперационную подготовку, технические особенности и послеоперационный мониторинг.

Актуальность:

Руменотомия является важным методом лечения болезней преджелудков у жвачных, таких как тимпания, травматический ретикулит и инородные тела. Своевременное и грамотное выполнение этой операции позволяет спасать жизни животных, снижать экономические потери и повышать эффективность ведения животноводства.

Оглавление:

Введение

Показания к руменотомии

Предоперационная подготовка

Техника проведения руменотомии

Послеоперационный уход и ведение пациента

Осложнения и их профилактика

Прогноз и результаты

Список литературы

Наименование образовательного учреждения

Доклад

на тему

Руменотомия в ветеринарии: Методика проведения, показания и послеоперационный уход

Выполнил: ФИО

Руководитель: ФИО

Содержание

  • Введение 1
  • Показания к руменотомии 2
  • Предоперационная подготовка 3
  • Техника проведения руменотомии 4
  • Послеоперационный уход и ведение пациента 5
  • Осложнения и их профилактика 6
  • Прогноз и результаты 7
  • Список литературы 8

Введение

Содержимое раздела

В вводной части доклада будет представлена общая информация о преджелудках жвачных животных и наиболее распространенных заболеваниях, требующих хирургического вмешательства. Раскрывается роль руменотомии в ветеринарной практике, ее эволюция и современное значение для сохранения здоровья сельскохозяйственных животных. Будут обозначены цели и задачи доклада, а также его структура, что позволит слушателям ориентироваться в представленном материале. Обозначение аудитории слушателей (студенты, ветеринары, владельцы скота – кто будет получать полезную информацию).

Показания к руменотомии

Содержимое раздела

В данном разделе подробно рассматриваются клинические случаи, при которых показана руменотомия. Будет представлен перечень заболеваний, таких как тимпания, травматический ретикулит, завороты сычуга и наличие инородных тел в преджелудках. Особое внимание будет уделено диагностике, методам обследования, включая клинический осмотр, лабораторные исследования и визуализацию. Рассматриваются дифференциальная диагностика и необходимость принятия решения о проведении руменотомии, с учетом состояния животного и возможных рисков.

Предоперационная подготовка

Содержимое раздела

Этот раздел посвящен подготовке животного к хирургическому вмешательству. Рассматриваются методы оценки общего состояния здоровья животного, включая физикальный осмотр и лабораторные анализы. Подробно описываются процедуры, такие как голодная диета, промывание преджелудков при необходимости, восполнение дефицита жидкости и электролитов. Оцениваются риски оперативного вмешательства, анестезиологическое обеспечение и выбор оптимального метода обезболивания, учитывая вид животного и тяжесть состояния.

Техника проведения руменотомии

Содержимое раздела

В этой части доклада подробно описывается операционная техника. Рассматривается выбор оптимального доступа к рубцу, техника разреза и ушивания тканей. Описываются методы извлечения инородных тел, промывание рубца и ушивание раны. Особое внимание уделяется соблюдению принципов асептики и антисептики для профилактики инфекционных осложнений. Дополнительно рассматриваются варианты модификации техники в зависимости от клинической ситуации и анатомических особенностей.

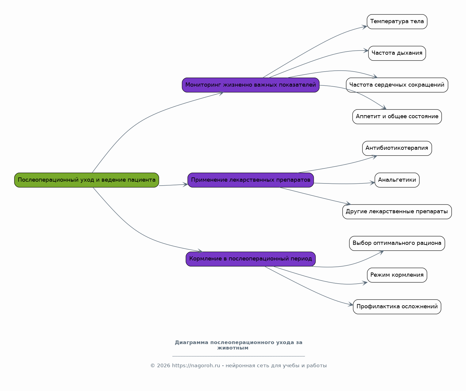
Послеоперационный уход и ведение пациента

Содержимое раздела

В данном разделе рассматриваются аспекты послеоперационного ухода за животным. Описывается мониторинг жизненно важных показателей, включая температуру тела, частоту дыхания и сердечных сокращений, а также оценку аппетита и общего состояния животного. Подробно рассматривается применение антибиотикотерапии, анальгетиков и других лекарственных препаратов. Представлены рекомендации по кормлению животного в послеоперационный период, включая выбор оптимального рациона и режим кормления, а также профилактике послеоперационных осложнений.

Осложнения и их профилактика

Содержимое раздела

В данном разделе рассматриваются возможные осложнения, которые могут возникнуть после руменотомии. Описываются такие состояния, как перитонит, абсцессы, несостоятельность швов, тимпания и другие. Представлены методы профилактики осложнений, включая соблюдение правил асептики и антисептики, использование правильной техники наложения швов и адекватное послеоперационное ведение. Обсуждается важность ранней диагностики осложнений и своевременного лечения.

Прогноз и результаты

Содержимое раздела

В этой части доклада проводится анализ результатов руменотомии, с учетом различных факторов, влияющих на прогноз, таких как тяжесть заболевания, возраст животного и своевременность лечения. Оценивается выживаемость животных после операции и их возврат к нормальной продуктивности. Представлены статистические данные по результатам руменотомии в различных условиях. Будут рассмотрены подходы к повышению эффективности лечения и улучшению результатов.

Список литературы

Содержимое раздела

В данном разделе представлен перечень использованной литературы, включая научные статьи, учебники и руководства по ветеринарной хирургии, посвященные руменотомии. Обеспечивается полное цитирование источников в соответствии с принятыми академическими стандартами. Список литературы служит для подтверждения достоверности представленной информации и предоставляет возможность читателям углубить свои знания по теме. Список включает в себя минимум 10 релевантных источников.

Получи Такой Доклад

До 90% уникальность
Готовый файл Word
Оформление по ГОСТ
Список источников по ГОСТ
Таблицы и схемы
Презентация

Создать Доклад на любую тему за 5 минут

Создать

#5692358