Нейросеть

Русская культура начала XX века: Серебряный век и его значение для современности (Доклад)

Нейросеть для создания доклада Гарантия уникальности Строго по ГОСТу Высочайшее качество Поддержка 24/7

Данный доклад посвящен анализу феномена Серебряного века русской культуры, периода, ознаменовавшегося расцветом искусств и значительными социокультурными трансформациями. Мы рассмотрим ключевые черты этого времени, включая разнообразие художественных направлений, влияние философских идей и общественных настроений на творчество. Особое внимание будет уделено выдающимся деятелям и их вкладу в развитие русской культуры, а также анализу взаимосвязей между искусством, литературой и обществом. Исследование позволит глубже понять истоки современной российской культуры и ее ценностные ориентиры.

Идея:

Доклад стремится представить всесторонний анализ Серебряного века, выявив его ключевые особенности и влияние на последующее развитие русской культуры. Основная идея заключается в демонстрации взаимосвязи между искусством, общественными процессами и формированием национальной идентичности в начале XX века.

Актуальность:

Актуальность исследования определяется непреходящим интересом к вопросам культурного наследия и его влиянию на современное общество. Изучение Серебряного века позволяет лучше понимать истоки культурных кодов России, а также анализировать процессы преемственности и трансформации в искусстве.

Оглавление:

Введение

Исторический контекст и социокультурные предпосылки Серебряного века

Основные направления и течения в искусстве Серебряного века

Литература Серебряного века: поэзия и проза

Живопись и скульптура: новые тенденции и направления

Музыка и театр в эпоху Серебряного века

Философские идеи и религиозные искания Серебряного века

Заключение

Список литературы

Наименование образовательного учреждения

Доклад

на тему

Русская культура начала XX века: Серебряный век и его значение для современности

Выполнил: ФИО

Руководитель: ФИО

Содержание

  • Введение 1
  • Исторический контекст и социокультурные предпосылки Серебряного века 2
  • Основные направления и течения в искусстве Серебряного века 3
  • Литература Серебряного века: поэзия и проза 4
  • Живопись и скульптура: новые тенденции и направления 5
  • Музыка и театр в эпоху Серебряного века 6
  • Философские идеи и религиозные искания Серебряного века 7
  • Заключение 8
  • Список литературы 9

Введение

Содержимое раздела

Вводная часть доклада, определяющая основные цели и задачи исследования. Здесь будет представлен общий обзор Серебряного века как уникального периода в истории русской культуры. Будут обозначены основные направления, которые будут рассматриваться в докладе, а также обоснована актуальность темы исследования для современной гуманитарной науки. Мы также кратко коснемся ключевых исторических событий, повлиявших на формирование культурной среды начала XX века, таких как революционные настроения и Первая мировая война, создавшие контекст для расцвета искусств.

Исторический контекст и социокультурные предпосылки Серебряного века

Содержимое раздела

В этом разделе будет рассмотрена сложная историческая обстановка, которая сформировала почву для культурного взрыва. Мы проанализируем политические и социальные изменения, такие как падение самодержавия, рост революционных движений и влияние модернизации на повседневную жизнь. Особое внимание будет уделено влиянию этих факторов на развитие искусства и литературы. Также будут рассмотрены изменения в образовании и распространении новых идей, которые способствовали формированию интеллектуальной элиты Серебряного века, а также роль новых культурных институтов.

Основные направления и течения в искусстве Серебряного века

Содержимое раздела

Раздел посвящен детальному анализу ключевых художественных направлений, возникших в этот период. Будут рассмотрены такие течения, как символизм, акмеизм, футуризм и другие, с акцентом на их эстетические принципы, характерные черты и представителей. Мы изучим влияние этих направлений на различные виды искусства, включая литературу, живопись, музыку и театр. Особое внимание будет уделено взаимовлиянию различных видов искусства и формированию новых форм художественного выражения, а также выявлению общих черт и различий между ними.

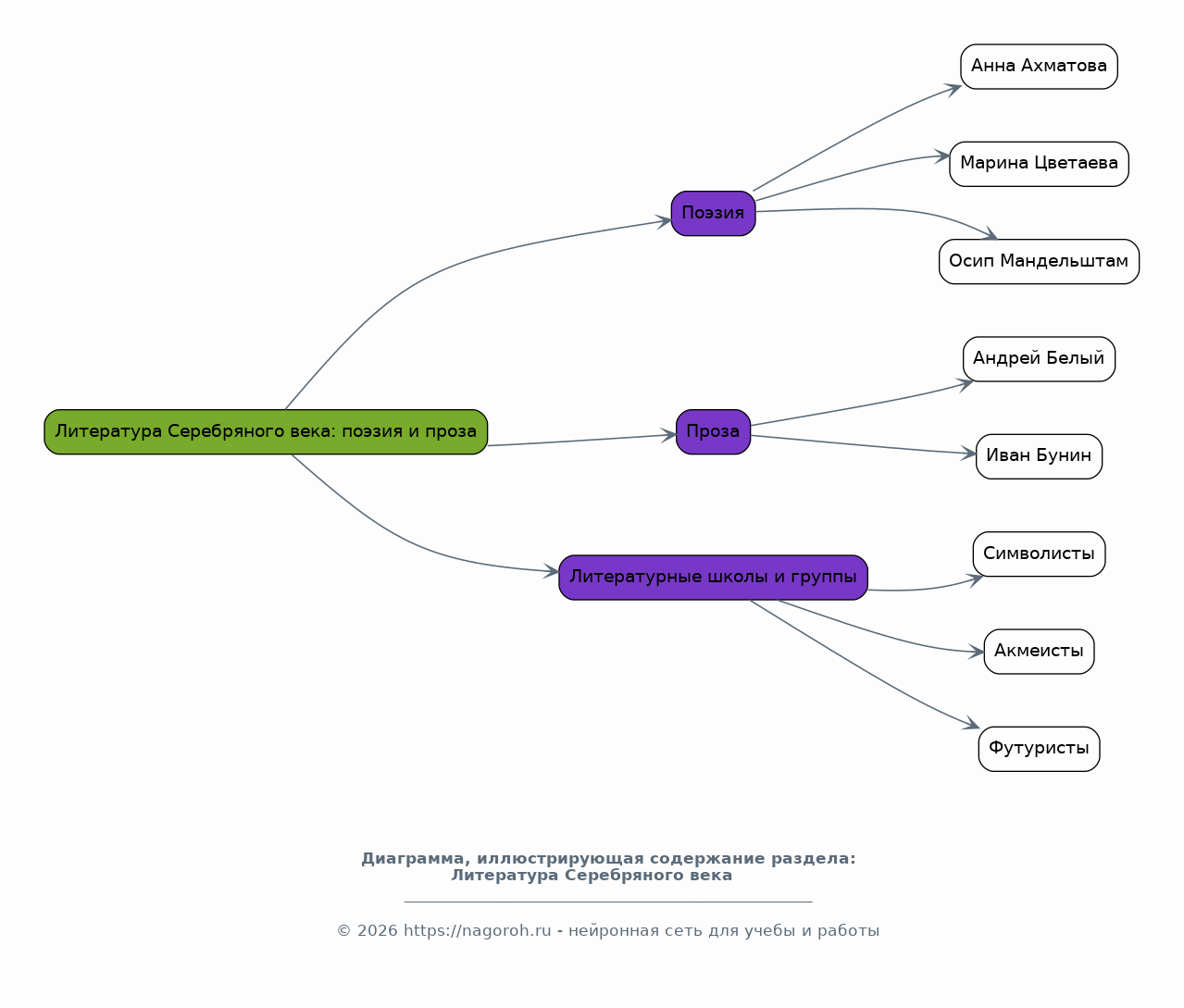
Литература Серебряного века: поэзия и проза

Содержимое раздела

Этот раздел сосредоточится на анализе литературного наследия Серебряного века, включая поэзию и прозу. Мы рассмотрим творчество ведущих поэтов и писателей того времени, таких как Анна Ахматова, Марина Цветаева, Осип Мандельштам, Андрей Белый, и многие другие. Будет проведен анализ их произведений с точки зрения стиля, тематики и идейного содержания. Также будут рассмотрены различные литературные школы и группы, такие как символисты, акмеисты и футуристы, и их вклад в развитие русской литературы. Изучим основные темы, волновавшие писателей и поэтов того времени.

Живопись и скульптура: новые тенденции и направления

Содержимое раздела

Раздел посвящен развитию изобразительного искусства в эпоху Серебряного века. Будут проанализированы основные направления и течения в живописи, такие как символизм, модерн, авангард, их влияние и взаимосвязи. Мы изучим творчество выдающихся художников, включая Михаила Врубеля, Казимира Малевича, Василия Кандинского и других, анализируя их произведения с точки зрения стиля, техники и идейного содержания. Будет также рассмотрена роль скульптуры и ее вклад в формирование культурного ландшафта того времени, а также влияние изобразительного искусства на другие виды искусства.

Музыка и театр в эпоху Серебряного века

Содержимое раздела

В этом разделе будет рассмотрено развитие музыкального искусства и театра в эпоху Серебряного века. Мы изучим основные музыкальные направления, включая композиторские школы и новые формы музыкального выражения. Будет проанализировано творчество выдающихся композиторов того времени, таких как Сергей Рахманинов, Александр Скрябин, Игорь Стравинский, и их вклад в развитие русской музыки. Также будет рассмотрена роль театра в культурной жизни эпохи. Мы изучим ключевые театральные постановки, инновации в драматургии и режиссуре, а также влияние театра на общественное сознание.

Философские идеи и религиозные искания Серебряного века

Содержимое раздела

Этот раздел посвящен анализу философских и религиозных исканий, оказавших значительное влияние на культуру Серебряного века. Мы рассмотрим основные философские течения, такие как идеализм, экзистенциализм, религиозный мистицизм, а также их влияние на творчество художников, писателей и мыслителей того времени. Будут изучены взгляды ключевых философов и мыслителей, таких как Николай Бердяев, Сергей Булгаков, Василий Розанов и другие. Также будет рассмотрена роль религиозных идей в формировании культурных ценностей эпохи, а также значение духовных исканий в развитии искусства.

Заключение

Содержимое раздела

В заключении будет дан обобщающий анализ основных аспектов Серебряного века. Будут подведены итоги исследования и сформулированы основные выводы о значении этого периода в истории русской культуры. Мы подчеркнем вклад выдающихся деятелей культуры в развитие искусства и литературы, а также оценим влияние Серебряного века на последующие поколения. Особое внимание будет уделено взаимосвязи между искусством, обществом и историческим контекстом. Будет подчеркнута непреходящая ценность наследия Серебряного века для современной культуры и искусства.

Список литературы

Содержимое раздела

В этом разделе будет представлен список использованной литературы, включая основные источники и исследования, использованные при подготовке доклада. Список будет включать как академические публикации, так и другие релевантные материалы, которые помогли в раскрытии темы. Список будет структурирован в соответствии с принятыми научными стандартами, что обеспечит корректное цитирование и позволит читателям ознакомиться с использованными источниками для дальнейшего изучения темы. В списке будут представлены книги, статьи, архивы и другие источники.

Получи Такой Доклад

До 90% уникальность
Готовый файл Word
Оформление по ГОСТ
Список источников по ГОСТ
Таблицы и схемы
Презентация

Создать Доклад на любую тему за 5 минут

Создать

#5715642