Нейросеть

Самовосстанавливающийся бетон: Инновационные технологии и перспективы в строительной индустрии (Доклад)

Нейросеть для создания доклада Гарантия уникальности Строго по ГОСТу Высочайшее качество Поддержка 24/7

Данный доклад посвящен изучению самовосстанавливающегося бетона, представляющего собой революционный материал в строительстве. Он исследует механизмы самовосстановления, методы производства и применение в различных строительных конструкциях. В докладе также рассматриваются преимущества использования самовосстанавливающегося бетона, такие как увеличение долговечности сооружений и снижение затрат на эксплуатацию и ремонт. Будут проанализированы текущие исследования и перспективные направления развития данной технологии.

Идея:

Идея доклада заключается в демонстрации инновационного подхода к созданию строительных материалов, способных самостоятельно устранять повреждения. Это позволит значительно увеличить срок службы зданий и сооружений, а также решить проблему дорогостоящего ремонта.

Актуальность:

Актуальность исследования обусловлена необходимостью повышения долговечности и снижения эксплуатационных расходов в строительной отрасли. Самовосстанавливающийся бетон представляет собой перспективное решение для обеспечения устойчивости и безопасности строительных объектов в условиях меняющихся климатических условий и агрессивных воздействий окружающей среды.

Оглавление:

Введение

Механизмы самовосстановления бетона: обзор существующих технологий

Материалы и методы производства самовосстанавливающегося бетона

Физико-механические свойства самовосстанавливающегося бетона

Применение самовосстанавливающегося бетона в строительстве

Экономическая эффективность и экологические аспекты самовосстанавливающегося бетона

Проблемы и перспективы развития самовосстанавливающегося бетона

Заключение

Список литературы

Наименование образовательного учреждения

Доклад

на тему

Самовосстанавливающийся бетон: Инновационные технологии и перспективы в строительной индустрии

Выполнил: ФИО

Руководитель: ФИО

Содержание

  • Введение 1
  • Механизмы самовосстановления бетона: обзор существующих технологий 2
  • Материалы и методы производства самовосстанавливающегося бетона 3
  • Физико-механические свойства самовосстанавливающегося бетона 4
  • Применение самовосстанавливающегося бетона в строительстве 5
  • Экономическая эффективность и экологические аспекты самовосстанавливающегося бетона 6
  • Проблемы и перспективы развития самовосстанавливающегося бетона 7
  • Заключение 8
  • Список литературы 9

Введение

Содержимое раздела

Введение представляет собой обзор темы самовосстанавливающегося бетона, его значимости в современном строительстве, а также краткий обзор истории развития этой технологии. В разделе будет рассмотрена проблема традиционных строительных материалов и необходимость разработки новых, более долговечных и устойчивых решений. Будут обозначены основные цели и задачи доклада, а также его структура и методология исследования. Этот раздел призван заинтересовать слушателей и подготовить их к восприятию более детальной информации о самовосстанавливающемся бетоне.

Механизмы самовосстановления бетона: обзор существующих технологий

Содержимое раздела

Этот раздел посвящен детальному изучению различных механизмов самовосстановления бетона. Будут рассмотрены основные типы самовосстанавливающегося бетона, включая материалы на основе бактерий, микрокапсул и других добавок. Подробно будут описаны принципы работы каждого механизма, его преимущества и недостатки, а также области применения. Будет произведен анализ эффективности различных технологий самовосстановления и их влияния на свойства бетона. Основной целью раздела является предоставление глубокого понимания принципов работы самовосстанавливающегося бетона.

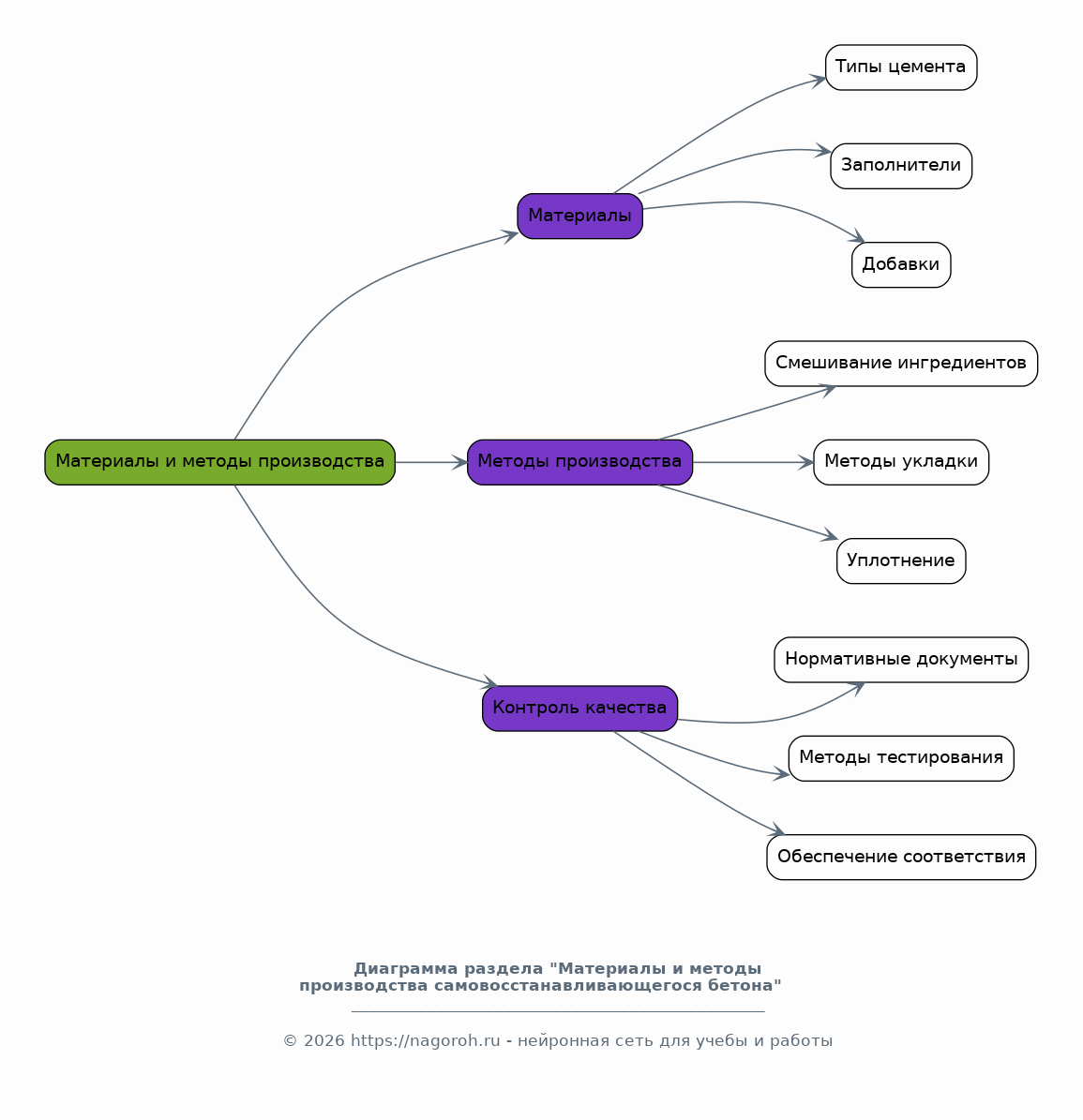
Материалы и методы производства самовосстанавливающегося бетона

Содержимое раздела

В этом разделе будет представлен обзор материалов, используемых при производстве самовосстанавливающегося бетона, включая типы цемента, заполнителей и добавок. Будут рассмотрены различные методы производства самовосстанавливающегося бетона, такие как смешивание ингредиентов, методы укладки и уплотнения. Будут проанализированы технологические особенности производства самовосстанавливающегося бетона с использованием различных механизмов самовосстановления, таких как бактерии, капсулы и другие. Особое внимание будет уделено вопросам контроля качества и обеспечения соответствия требованиям нормативных документов.

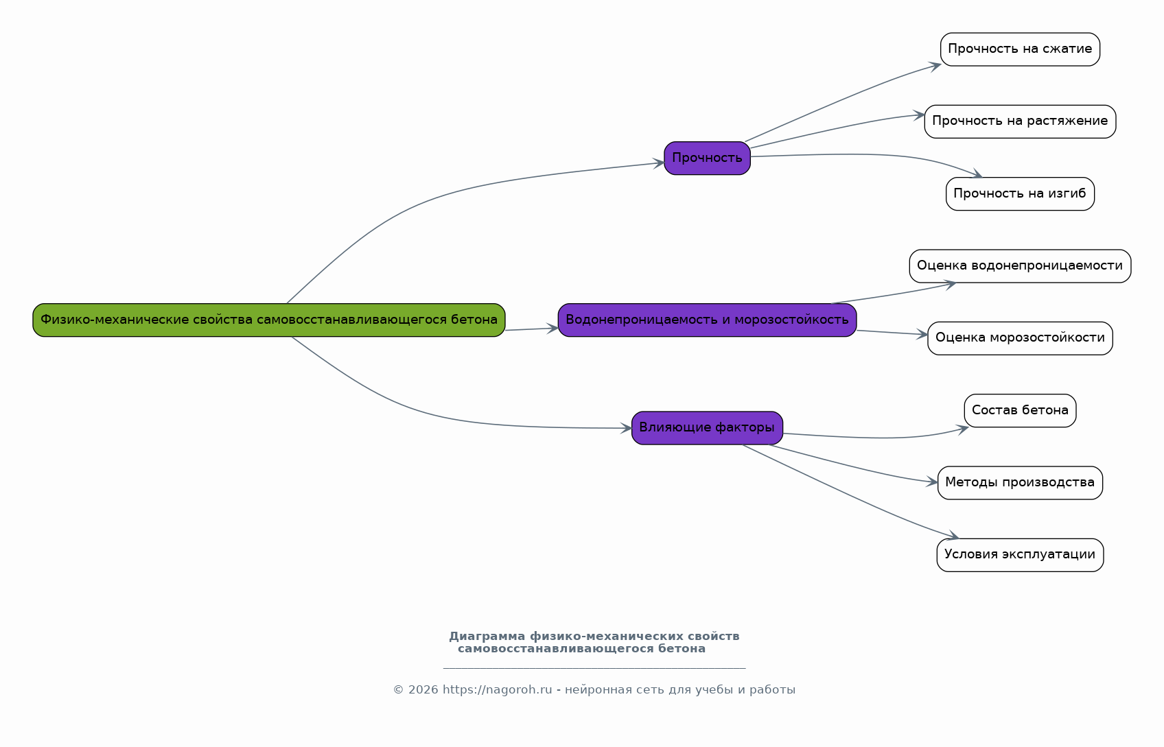
Физико-механические свойства самовосстанавливающегося бетона

Содержимое раздела

Раздел посвящен исследованию физико-механических свойств самовосстанавливающегося бетона. Будут рассмотрены прочность на сжатие, растяжение, изгиб, а также другие важные характеристики, такие как водонепроницаемость и морозостойкость. Будет проанализировано влияние различных факторов, таких как состав, методы производства и условия эксплуатации, на свойства бетона. Будут представлены результаты экспериментальных исследований и сравнение свойств самовосстанавливающегося бетона с традиционными строительными материалами. Цель - показать эффективность и преимущества нового материала.

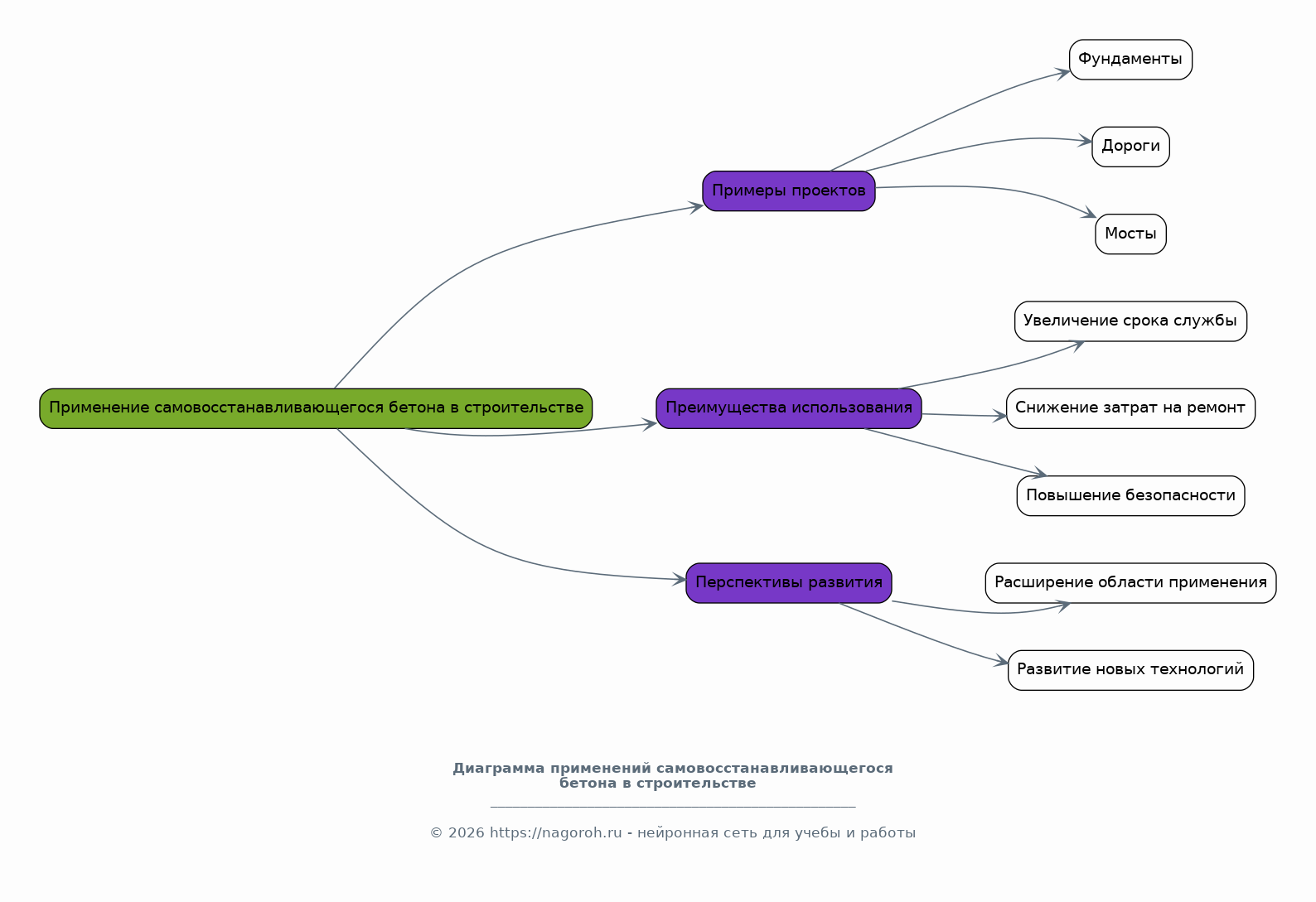
Применение самовосстанавливающегося бетона в строительстве

Содержимое раздела

В этом разделе будет рассмотрен широкий спектр применений самовосстанавливающегося бетона в строительстве. Будут представлены примеры использования этого материала в различных типах конструкций, включая фундаменты, дороги, мосты и другие сооружения. Будут проанализированы преимущества использования самовосстанавливающегося бетона в каждом конкретном случае, такие как увеличение срока службы, снижение затрат на ремонт и повышение безопасности. Будут рассмотрены примеры успешных проектов и перспективы расширения области применения данной технологии в будущем.

Экономическая эффективность и экологические аспекты самовосстанавливающегося бетона

Содержимое раздела

В данном разделе будет проведен анализ экономической эффективности использования самовосстанавливающегося бетона. Будут рассмотрены затраты на производство, эксплуатацию и ремонт конструкций, изготовленных из данного материала, а также их сравнение с традиционными материалами. Будут проанализированы экологические аспекты производства и применения самовосстанавливающегося бетона, включая снижение выбросов углекислого газа и использование экологически чистых материалов. Целью раздела является демонстрация экономической и экологической целесообразности использования данной технологии.

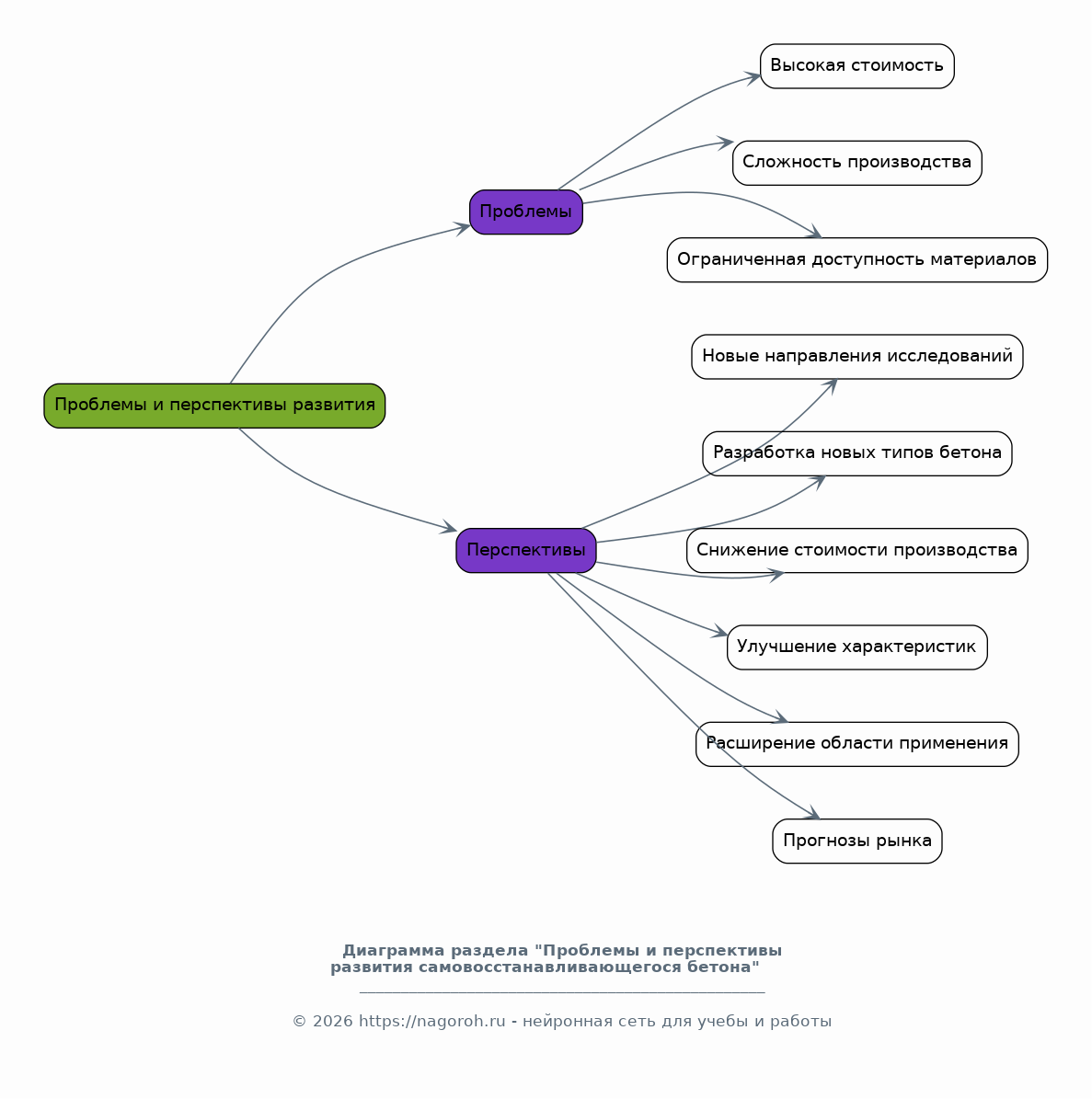
Проблемы и перспективы развития самовосстанавливающегося бетона

Содержимое раздела

В этом разделе будут рассмотрены основные проблемы, связанные с разработкой и применением самовосстанавливающегося бетона, такие как высокая стоимость, сложность производства и ограниченная доступность материалов. Будут проанализированы перспективы развития данной технологии, включая новые направления исследований и разработки новых типов самовосстанавливающегося бетона. Будут рассмотрены возможности снижения стоимости производства, улучшения эксплуатационных характеристик и расширения области применения данного материала. Будут представлены прогнозы развития рынка самовосстанавливающегося бетона в будущем.

Заключение

Содержимое раздела

В заключении будут подведены итоги исследования и сформулированы основные выводы по теме самовосстанавливающегося бетона. Будет подчеркнута важность и перспективность данной технологии для развития строительной отрасли. Будут обозначены основные направления дальнейших исследований и разработок в области самовосстанавливающегося бетона, направленные на улучшение его характеристик и расширение области применения. Будет выражена уверенность в том, что самовосстанавливающийся бетон станет одним из ключевых строительных материалов будущего.

Список литературы

Содержимое раздела

В данном разделе будет представлен список использованных источников информации, включая научные статьи, книги, патенты и другие публикации, на основе которых было проведено исследование. Список будет оформлен в соответствии с требованиями к цитированию и оформлению научных работ. Указание всех использованных источников обеспечит прозрачность и достоверность проведенного исследования. Список литературы позволит читателям ознакомиться с дополнительной информацией по теме и углубить свои знания.

Получи Такой Доклад

До 90% уникальность
Готовый файл Word
Оформление по ГОСТ
Список источников по ГОСТ
Таблицы и схемы
Презентация

Создать Доклад на любую тему за 5 минут

Создать

#5709601