Нейросеть

Семейное право в эпоху цифровизации: вызовы и перспективы (Доклад)

Нейросеть для создания доклада Гарантия уникальности Строго по ГОСТу Высочайшее качество Поддержка 24/7

Данный доклад исследует трансформацию семейного права в контексте стремительного развития информационных технологий. Акцент делается на влиянии цифровых инструментов на брачно-семейные отношения, включая заключения и расторжения браков, вопросы воспитания детей и раздела имущества. Анализируются новые формы взаимодействия между членами семьи, возникающие благодаря интернету и социальным сетям. Также рассматриваются юридические аспекты, связанные с онлайн-мошенничеством и защитой персональных данных в семейных спорах.

Идея:

Цель доклада – выявить основные тенденции и проблемы, возникающие в семейном праве под влиянием цифровизации, и предложить пути их решения. Акцент делается на необходимости адаптации законодательства к новым реалиям, обеспечивая баланс между защитой прав и свобод граждан и эффективным регулированием отношений.

Актуальность:

Актуальность исследования обусловлена необходимостью правового регулирования отношений в условиях цифровой трансформации. Стремительное развитие технологий требует переосмысления устоявшихся подходов к семейному праву, чтобы обеспечить защиту прав и интересов всех участников семейных отношений, особенно уязвимых групп населения.

Оглавление:

Введение

Влияние цифровых технологий на брачно-семейные отношения

Правовые аспекты использования цифровых данных в семейных спорах

Цифровизация и вопросы воспитания детей

Правовое регулирование онлайн-мошенничества в семейных отношениях

Защита персональных данных в семейных правоотношениях

Судебная практика по семейным спорам в цифровую эпоху

Заключение

Список литературы

Наименование образовательного учреждения

Доклад

на тему

Семейное право в эпоху цифровизации: вызовы и перспективы

Выполнил: ФИО

Руководитель: ФИО

Содержание

  • Введение 1
  • Влияние цифровых технологий на брачно-семейные отношения 2
  • Правовые аспекты использования цифровых данных в семейных спорах 3
  • Цифровизация и вопросы воспитания детей 4
  • Правовое регулирование онлайн-мошенничества в семейных отношениях 5
  • Защита персональных данных в семейных правоотношениях 6
  • Судебная практика по семейным спорам в цифровую эпоху 7
  • Заключение 8
  • Список литературы 9

Введение

Содержимое раздела

Вводная часть доклада, представляющая предмет исследования - семейное право в условиях современных технологий. Объясняется актуальность темы, подчеркивается ее общественная значимость, и обозначаются цели и задачи исследования. Рассматривается эволюция семейного права в цифровую эпоху, что позволяет понять контекст, в котором будут рассмотрены конкретные вопросы, требующие особого внимания со стороны законодателя и правоприменителей. Определяются основные понятия, связанные с цифровизацией семейных отношений и раскрывается структура доклада.

Влияние цифровых технологий на брачно-семейные отношения

Содержимое раздела

Рассматривается непосредственное влияние цифровых технологий на формирование, функционирование и прекращение брачно-семейных отношений. Анализируются использование онлайн-платформ для знакомств и заключения браков, а также юридические последствия таких действий. Изучаются новые формы коммуникации между супругами и родителями, такие как социальные сети, мессенджеры и видеосвязь, а также их влияние на отношения в семье. Рассматриваются вопросы, связанные с контролем за детьми в сети, кибербуллингом и другими рисками, возникающими в цифровом пространстве.

Правовые аспекты использования цифровых данных в семейных спорах

Содержимое раздела

В данном разделе рассматриваются возможности и ограничения использования цифровых данных в качестве доказательств в семейных спорах. Анализируются проблемы, связанные с аутентификацией электронных документов, защитой персональных данных и конфиденциальностью информации. Рассматриваются вопросы, касающиеся допустимости использования переписки в мессенджерах, записей телефонных разговоров, данных с камер видеонаблюдения и других электронных следов. Обсуждаются существующие правовые нормы и практика их применения, а также необходимость совершенствования законодательства.

Цифровизация и вопросы воспитания детей

Содержимое раздела

Исследуется влияние цифровых технологий на воспитание детей, включая использование гаджетов, социальные сети и онлайн-образование. Анализируются риски, связанные с чрезмерным использованием интернета, кибербуллингом, онлайн-хищничеством и зависимостью от игр. Рассматриваются способы защиты детей от негативного влияния цифровой среды, включая разработку образовательных программ и инструментов родительского контроля. Обсуждается ответственность родителей и образовательных учреждений за формирование безопасной цифровой среды для детей.

Правовое регулирование онлайн-мошенничества в семейных отношениях

Содержимое раздела

Анализируются различные виды онлайн-мошенничества, затрагивающие семейные отношения, такие как мошенничество при заключении браков, кража личных данных и вымогательство. Рассматриваются методы борьбы с онлайн-мошенничеством и защиты жертв. Изучаются правовые инструменты, используемые для привлечения мошенников к ответственности, а также меры профилактики. Обсуждаются вопросы, связанные с возмещением ущерба и защитой пострадавших.

Защита персональных данных в семейных правоотношениях

Содержимое раздела

Рассматриваются вопросы защиты персональных данных в контексте семейных правоотношений, включая сбор, обработку и хранение информации о членах семьи. Анализируются требования российского законодательства в области защиты персональных данных, в частности, Федеральный закон № 152-ФЗ. Обсуждаются проблемы, связанные с утечками персональных данных, неправомерным доступом к информации и использованием данных в корыстных целях. Предлагаются рекомендации по обеспечению защиты персональных данных в семейных отношениях.

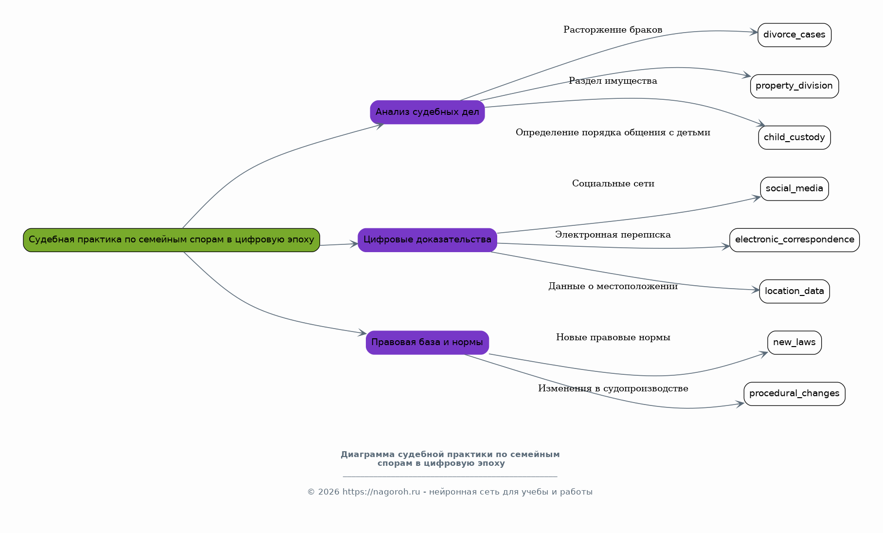
Судебная практика по семейным спорам в цифровую эпоху

Содержимое раздела

Анализируется судебная практика по семейным спорам, возникающим в условиях цифровизации, с акцентом на использование цифровых доказательств и применение новых правовых норм. Изучаются конкретные примеры судебных дел, касающихся расторжения браков, раздела имущества, определения порядка общения с детьми и др. Выявляются основные тенденции в судебной практике, оценивается эффективность применяемых правовых инструментов и даются рекомендации по улучшению судебной защиты прав и интересов участников семейных отношений. Оценивается влияние цифровизации на процедуру судопроизводства.

Заключение

Содержимое раздела

Подводятся итоги проведенного исследования, обобщаются основные выводы и предлагаются рекомендации по совершенствованию законодательства и правоприменительной практики в области семейного права. Оценивается перспективы развития семейного права в условиях цифровизации и обозначаются направления дальнейших исследований. Подчеркивается важность адаптации правовых норм к новым реалиям, обеспечения защиты прав и интересов всех участников семейных отношений и обеспечения баланса между развитием технологий и сохранением традиционных ценностей.

Список литературы

Содержимое раздела

В данном разделе представлен перечень использованных источников, включая нормативные правовые акты, монографии, статьи в научных журналах, материалы судебной практики и другие источники. Список литературы формируется в соответствии с требованиями к оформлению научных работ и служит для подтверждения достоверности изложенной информации. Указываются основные труды, посвященные теме исследования, что позволяет читателю получить более полное представление о предмете. Это важный элемент научной работы, подтверждающий ее качество и обоснованность.

Получи Такой Доклад

До 90% уникальность
Готовый файл Word
Оформление по ГОСТ
Список источников по ГОСТ
Таблицы и схемы
Презентация

Создать Доклад на любую тему за 5 минут

Создать

#6100243