Нейросеть

Сестринский уход и реабилитация пациентов с патологиями желудочно-кишечного тракта: современные аспекты и перспективы (Доклад)

Нейросеть для создания доклада Гарантия уникальности Строго по ГОСТу Высочайшее качество Поддержка 24/7

Данный доклад посвящен актуальным вопросам сестринского ухода и реабилитации пациентов с заболеваниями желудочно-кишечного тракта (ЖКТ). Рассматриваются современные подходы к организации ухода, включая применение инновационных технологий и протоколов. Особое внимание уделяется роли медицинской сестры в обеспечении комплексной реабилитации, направленной на улучшение качества жизни пациентов и профилактику осложнений. В докладе также анализируются этические аспекты ухода и взаимодействия с пациентами и их семьями.

Идея:

Цель доклада — представить систематизированный обзор современных подходов к сестринскому уходу и реабилитации пациентов с заболеваниями ЖКТ, подчеркнув значимость роли медицинской сестры в процессе восстановления. Предлагается рассмотреть возможности оптимизации сестринского процесса и повышения эффективности реабилитационных мероприятий.

Актуальность:

Актуальность темы обусловлена ростом заболеваемости болезнями ЖКТ и необходимостью совершенствования подходов к уходу за данной категорией пациентов. Реализация современных принципов сестринского ухода и реабилитации способствует улучшению результатов лечения и снижению нагрузки на систему здравоохранения.

Оглавление:

Введение

Обзор заболеваний желудочно-кишечного тракта и их диагностика

Принципы сестринского ухода за пациентами с заболеваниями ЖКТ

Роль медицинской сестры в медикаментозной терапии

Особенности питания и диетотерапия при заболеваниях ЖКТ

Реабилитация пациентов после заболеваний и операций на ЖКТ

Психологическая и социальная поддержка пациентов и их семей

Список литературы

Наименование образовательного учреждения

Доклад

на тему

Сестринский уход и реабилитация пациентов с патологиями желудочно-кишечного тракта: современные аспекты и перспективы

Выполнил: ФИО

Руководитель: ФИО

Содержание

  • Введение 1
  • Обзор заболеваний желудочно-кишечного тракта и их диагностика 2
  • Принципы сестринского ухода за пациентами с заболеваниями ЖКТ 3
  • Роль медицинской сестры в медикаментозной терапии 4
  • Особенности питания и диетотерапия при заболеваниях ЖКТ 5
  • Реабилитация пациентов после заболеваний и операций на ЖКТ 6
  • Психологическая и социальная поддержка пациентов и их семей 7
  • Список литературы 8

Введение

Содержимое раздела

Введение представляет собой обзор актуальности проблемы заболеваний желудочно-кишечного тракта и важности организации эффективного сестринского ухода. Определяются цели и задачи доклада, а также ключевые понятия, используемые в работе. Подчеркивается роль медицинской сестры в мультидисциплинарной команде, обеспечивающей комплексный уход за пациентами с заболеваниями ЖКТ. Обозначаются основные направления исследования и структура доклада, ориентируя на дальнейшее раскрытие темы.

Обзор заболеваний желудочно-кишечного тракта и их диагностика

Содержимое раздела

Данный раздел посвящен обзору наиболее распространенных заболеваний желудочно-кишечного тракта, включая гастрит, язвенную болезнь, колиты и другие патологии. Рассматриваются особенности диагностики данных заболеваний с акцентом на роль медицинской сестры в подготовке пациентов к диагностическим процедурам и интерпретации полученных результатов. Анализируются современные методы диагностики, такие как эндоскопия, биопсия и визуализационные исследования, с указанием на сестринские вмешательства. Обсуждаются этические аспекты диагностики и информирования пациентов о результатах обследования.

Принципы сестринского ухода за пациентами с заболеваниями ЖКТ

Содержимое раздела

Этот раздел фокусируется на ключевых принципах сестринского ухода за пациентами, страдающими заболеваниями желудочно-кишечного тракта. Рассматриваются аспекты оценки состояния пациента, планирования ухода, реализации вмешательств и оценки результатов. Подробно описываются сестринские вмешательства, направленные на облегчение симптомов, профилактику осложнений и поддержку пациентов в процессе лечения. Анализируются особенности ухода при различных заболеваниях и состояниях, например, при кровотечениях, непроходимости кишечника и после операций на ЖКТ.

Роль медицинской сестры в медикаментозной терапии

Содержимое раздела

В данном разделе рассматривается роль медицинской сестры в проведении медикаментозной терапии у пациентов с заболеваниями ЖКТ. Обсуждаются принципы безопасного введения лекарственных препаратов, включая пероральные, внутривенные, внутримышечные и другие способы введения. Рассматриваются особенности контроля эффективности и безопасности лекарственной терапии, а также выявление и устранение побочных эффектов. Акцент делается на обучение пациентов правилам приема лекарств и важности соблюдения режима лечения.

Особенности питания и диетотерапия при заболеваниях ЖКТ

Содержимое раздела

Раздел посвящен особенностям питания и диетотерапии у пациентов с заболеваниями желудочно-кишечного тракта. Рассматриваются принципы составления индивидуальных диет, учитывающих особенности заболевания, состояние пациента и его пищевые предпочтения. Обсуждаются роли медицинской сестры в обучении пациентов правилам питания, контроле соблюдения диеты и оценке ее эффективности. Анализируются различные типы диет, применяемых при заболеваниях ЖКТ, и их влияние на течение болезни.

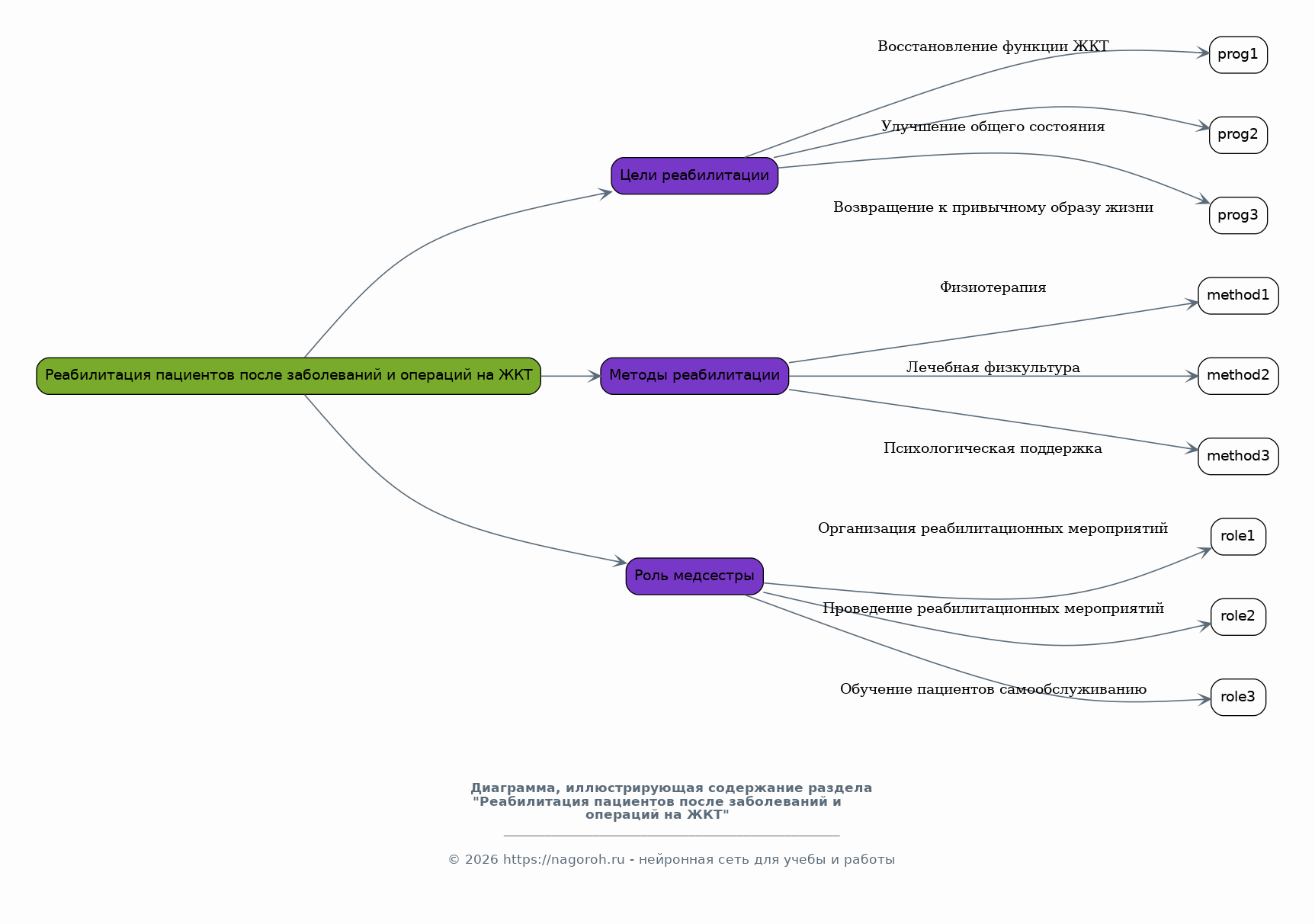
Реабилитация пациентов после заболеваний и операций на ЖКТ

Содержимое раздела

В этом разделе анализируются вопросы реабилитации пациентов, перенесших заболевания или операции на желудочно-кишечном тракте. Обсуждаются основные цели реабилитации, включая восстановление функции ЖКТ, улучшение общего состояния и возвращение к привычному образу жизни. Рассматриваются различные методы реабилитации, такие как физиотерапия, лечебная физкультура и психологическая поддержка. Акцентируется роль медицинской сестры в организации и проведении реабилитационных мероприятий, а также в обучении пациентов самообслуживанию.

Психологическая и социальная поддержка пациентов и их семей

Содержимое раздела

Этот раздел посвящен вопросам психологической и социальной поддержки пациентов с заболеваниями желудочно-кишечного тракта и их семей. Обсуждаются психологические аспекты жизни с хроническими заболеваниями и методы преодоления стресса, тревожности и депрессии. Рассматриваются роли медицинской сестры в предоставлении психологической поддержки, консультировании и направлении к специалистам. Анализируются вопросы социальной адаптации пациентов, включая поддержку со стороны общественных организаций и групп взаимопомощи.

Список литературы

Содержимое раздела

В разделе представлен список использованной литературы, включающий научные статьи, учебники и другие источники, послужившие основой для подготовки доклада. Список литературы организован в соответствии с принятыми стандартами цитирования. Приведены полные данные о каждом источнике, включая авторов, названия, издательства и годы публикации. Данный раздел обеспечивает возможность для дальнейшего изучения темы и подтверждает достоверность представленной информации.

Получи Такой Доклад

До 90% уникальность
Готовый файл Word
Оформление по ГОСТ
Список источников по ГОСТ
Таблицы и схемы
Презентация

Создать Доклад на любую тему за 5 минут

Создать

#6116480