Нейросеть

Символическая и культурная политика Российской Федерации: Современные вызовы и перспективы развития (Доклад)

Нейросеть для создания доклада Гарантия уникальности Строго по ГОСТу Высочайшее качество Поддержка 24/7

Данный доклад посвящен анализу символической и культурной политики Российской Федерации в контексте современных геополитических и социокультурных трансформаций. В рамках исследования рассматриваются основные направления государственной политики в области культуры, искусства и исторической памяти, а также их влияние на формирование идентичности и общественного сознания. Особое внимание уделяется анализу инструментов и механизмов, используемых для реализации культурной политики, включая финансирование, законодательство и медиа-ресурсы. Будут рассмотрены ключевые вызовы и перспективы, стоящие перед Россией в области культурной политики, включая вопросы сохранения культурного наследия, развития креативных индустрий и взаимодействия с международным сообществом.

Идея:

Основная идея доклада заключается в комплексном анализе символической и культурной политики России, выявляя ее сильные и слабые стороны. Доклад нацелен на предоставление аналитической основы для понимания текущих тенденций и прогнозирования будущих изменений в этой важной сфере.

Актуальность:

Актуальность исследования обусловлена возрастающей ролью культурной политики в формировании как внутренней, так и внешней политики Российской Федерации. Понимание и анализ динамики культурных процессов необходимы для прогнозирования и эффективного управления развитием страны в условиях глобальных вызовов.

Оглавление:

Введение

Теоретические основы символической и культурной политики

Исторический контекст развития культурной политики в России

Основные направления и инструменты современной культурной политики РФ

Влияние культурной политики на формирование идентичности

Культурная политика и международное сотрудничество

Вызовы и перспективы развития культурной политики

Заключение

Список литературы

Наименование образовательного учреждения

Доклад

на тему

Символическая и культурная политика Российской Федерации: Современные вызовы и перспективы развития

Выполнил: ФИО

Руководитель: ФИО

Содержание

  • Введение 1
  • Теоретические основы символической и культурной политики 2
  • Исторический контекст развития культурной политики в России 3
  • Основные направления и инструменты современной культурной политики РФ 4
  • Влияние культурной политики на формирование идентичности 5
  • Культурная политика и международное сотрудничество 6
  • Вызовы и перспективы развития культурной политики 7
  • Заключение 8
  • Список литературы 9

Введение

Содержимое раздела

В вводной части доклада рассматриваются основные понятия и определения, связанные с символической и культурной политикой. Подробно анализируется методология исследования, включая используемые методы сбора и анализа данных — от обзора литературы и анализа документов до кейс-стади. Обосновывается актуальность выбранной темы и формулируются основные исследовательские вопросы, на которые предстоит ответить в ходе работы. Вводная часть также включает краткий обзор структуры доклада, раскрывающий логику дальнейшего изложения материала и его ключевые разделы.

Теоретические основы символической и культурной политики

Содержимое раздела

В этом разделе доклада будут представлены теоретические подходы, используемые для анализа культурной политики. Рассмотрены концепции символического капитала, культурной гегемонии, мягкой силы, а также их применение в контексте российской культурной политики. Особое внимание уделено анализу влияния различных теоретических школ, таких как критическая теория, постструктурализм и культурные исследования, на понимание механизмов формирования культурных ценностей и идентичности. Будут проанализированы основные теории, объясняющие взаимосвязь между культурой, властью и обществом в современном мире.

Исторический контекст развития культурной политики в России

Содержимое раздела

В данном разделе будет проанализирован исторический контекст формирования культурной политики в России. Будут рассмотрены основные этапы развития культурной политики, начиная с имперского периода и заканчивая современностью, с акцентом на ключевые события и трансформации. Анализируются различные подходы к формированию культурной идентичности, включая роль государства, церкви и интеллигенции на разных исторических этапах. Особое внимание уделяется влиянию идеологических факторов на культурное развитие и формированию культурных стандартов в различные исторические периоды.

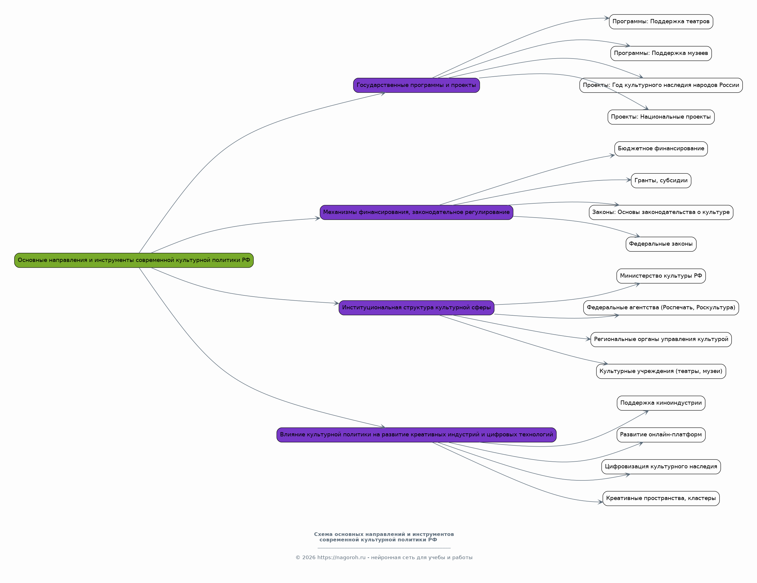
Основные направления и инструменты современной культурной политики РФ

Содержимое раздела

В этом разделе будет проведен детальный анализ основных направлений и инструментов современной культурной политики Российской Федерации. Рассматриваются ключевые государственные программы и проекты в сфере культуры, искусства, образования и сохранения наследия. Будут проанализированы механизмы финансирования, законодательное регулирование и институциональная структура культурной сферы, включая работу Министерства культуры и других профильных ведомств. Особое внимание уделяется анализу влияния культурной политики на развитие креативных индустрий и цифровых технологий.

Влияние культурной политики на формирование идентичности

Содержимое раздела

Раздел посвящен анализу влияния культурной политики на формирование национальной и региональной идентичности в России. Будут рассмотрены подходы к конструированию идентичности через культурные артефакты, символы и нарративы. Исследуется роль таких институтов, как музеи, театры, кино и СМИ, в формировании общего представления о прошлом и настоящем страны. Будут проанализированы существующие противоречия и вызовы, связанные с формированием идентичности в многонациональном государстве, а также влияние глобализации и культурной интеграции.

Культурная политика и международное сотрудничество

Содержимое раздела

В данном разделе будет проанализировано влияние культурной политики на международное сотрудничество и культурный обмен России. Будут рассмотрены основные формы и направления международного культурного взаимодействия, включая участие в международных фестивалях, выставках и культурных программах. Анализируется роль культурной дипломатии в продвижении национальных интересов и формировании положительного имиджа страны на международной арене. Особое внимание уделяется анализу вызовов и возможностей, связанных с культурным сотрудничеством в условиях современных геополитических реалий.

Вызовы и перспективы развития культурной политики

Содержимое раздела

В этом разделе будут рассмотрены ключевые вызовы и перспективы развития культурной политики Российской Федерации. Анализируются существующие проблемы, такие как финансирование, бюрократия, цензура и свобода творчества. Будут предложены рекомендации по совершенствованию культурной политики, включая оптимизацию институциональной структуры, повышение эффективности финансирования и поддержку креативных индустрий. Особое внимание будет уделено поиску баланса между государственным регулированием и свободой творчества в условиях динамично меняющейся социокультурной среды.

Заключение

Содержимое раздела

В заключительной части доклада подводятся итоги проведенного исследования и формулируются основные выводы. Обобщаются результаты анализа, дается оценка эффективности текущей культурной политики и ее влияния на различные аспекты общественной жизни. Определяются перспективные направления развития культурной политики, включая возможные стратегии и механизмы для достижения поставленных целей. Предлагаются рекомендации, направленные на повышение эффективности культурной политики и дальнейшее развитие культурной среды в России в условиях современных вызовов.

Список литературы

Содержимое раздела

Данный раздел содержит полный перечень использованной литературы, включая книги, статьи, нормативные акты и другие источники, использованные при написании доклада. Список литературы организован в соответствии с принятыми академическими стандартами, обеспечивая полную информацию об используемых источниках. В списке представлены как отечественные, так и зарубежные публикации, отражающие широкий спектр подходов и точек зрения по рассматриваемой проблематике. Включение всех использованных источников обеспечивает прозрачность и подтверждает исследовательскую обоснованность работы.

Получи Такой Доклад

До 90% уникальность
Готовый файл Word
Оформление по ГОСТ
Список источников по ГОСТ
Таблицы и схемы
Презентация

Создать Доклад на любую тему за 5 минут

Создать

#6107519