Нейросеть

Синдром Дауна: этиология, клинические проявления и современные терапевтические стратегии (Доклад)

Нейросеть для создания доклада Гарантия уникальности Строго по ГОСТу Высочайшее качество Поддержка 24/7

Данный доклад представляет собой всестороннее исследование синдрома Дауна, фокусируясь на его генетических корнях, разнообразных клинических проявлениях и инновационных подходах к лечению. Рассматриваются цитогенетические механизмы, лежащие в основе трисомии 21, а также широкий спектр сопутствующих состояний, влияющих на качество жизни пациентов. Особое внимание уделяется современным терапевтическим методам, включая медикаментозные подходы, реабилитационные программы и образовательные стратегии, направленные на улучшение когнитивных способностей и социальной адаптации. В заключение проводится анализ перспектив и направлений дальнейших исследований в этой области.

Идея:

Цель данного доклада — предоставить глубокое понимание синдрома Дауна и его комплексного воздействия на организм человека, а также подчеркнуть важность мультидисциплинарного подхода к оказанию помощи. Доклад нацелен на освещение последних достижений в области лечения и реабилитации, способствуя улучшению качества жизни людей с синдромом Дауна и их семей.

Актуальность:

Актуальность исследования обусловлена ростом понимания генетических основ заболеваний и необходимостью разработки эффективных терапевтических стратегий. Синдром Дауна является одной из наиболее распространенных хромосомных аномалий, и углубленное изучение его механизмов и методов лечения имеет важное значение для клинической практики и улучшения здоровья населения.

Оглавление:

Введение

Этиология синдрома Дауна: генетические механизмы

Клинические проявления и диагностика

Сопутствующие заболевания и медицинское наблюдение

Когнитивное развитие и образовательные стратегии

Физиотерапия, трудотерапия и реабилитация

Современные подходы к лечению и перспективы

Заключение

Список литературы

Наименование образовательного учреждения

Доклад

на тему

Синдром Дауна: этиология, клинические проявления и современные терапевтические стратегии

Выполнил: ФИО

Руководитель: ФИО

Содержание

  • Введение 1
  • Этиология синдрома Дауна: генетические механизмы 2
  • Клинические проявления и диагностика 3
  • Сопутствующие заболевания и медицинское наблюдение 4
  • Когнитивное развитие и образовательные стратегии 5
  • Физиотерапия, трудотерапия и реабилитация 6
  • Современные подходы к лечению и перспективы 7
  • Заключение 8
  • Список литературы 9

Введение

Содержимое раздела

Введение в данный доклад посвящено представлению синдрома Дауна как генетического заболевания, обусловленного трисомией по 21 хромосоме. Будет рассмотрена история изучения данного состояния, его распространенность в различных популяциях и социальное значение проблемы. Также будет определена цель данного доклада – обеспечить всесторонний обзор этиологии, клинических проявлений и современных подходов к лечению синдрома Дауна, а также обозначить основные разделы, которые будут обсуждаться, и ожидаемые результаты исследования. Это позволит слушателям получить общее представление о структуре доклада и его ключевых аспектах.

Этиология синдрома Дауна: генетические механизмы

Содержимое раздела

Этот раздел подробно рассматривает генетические механизмы, лежащие в основе синдрома Дауна, включая хромосомные аномалии, такие как трисомия 21. Будут изучены различные типы хромосомных нарушений, такие как свободная трисомия, транслокации и мозаицизм, а также их вклад в развитие заболевания. Особое внимание будет уделено факторам риска, таким как возраст матери, генетическая предрасположенность и другие факторы, влияющие на вероятность возникновения синдрома Дауна. Будут представлены современные научные данные о механизмах нерасхождения хромосом и их влиянии на формирование генома человека.

Клинические проявления и диагностика

Содержимое раздела

В данном разделе будет представлен подробный обзор клинических проявлений синдрома Дауна, включая физические особенности, когнитивные нарушения и сопутствующие заболевания. Особое внимание будет уделено рассмотрению влияния синдрома Дауна на различные системы органов, такие как сердечно-сосудистая, дыхательная, пищеварительная и нервная системы. Будут рассмотрены методы диагностики, включая пренатальные скрининговые тесты, инвазивные методы диагностики (амниоцентез, биопсия хориона) и послеродовые диагностические процедуры. Будут представлены современные подходы к диагностике и раннему выявлению сопутствующих заболеваний.

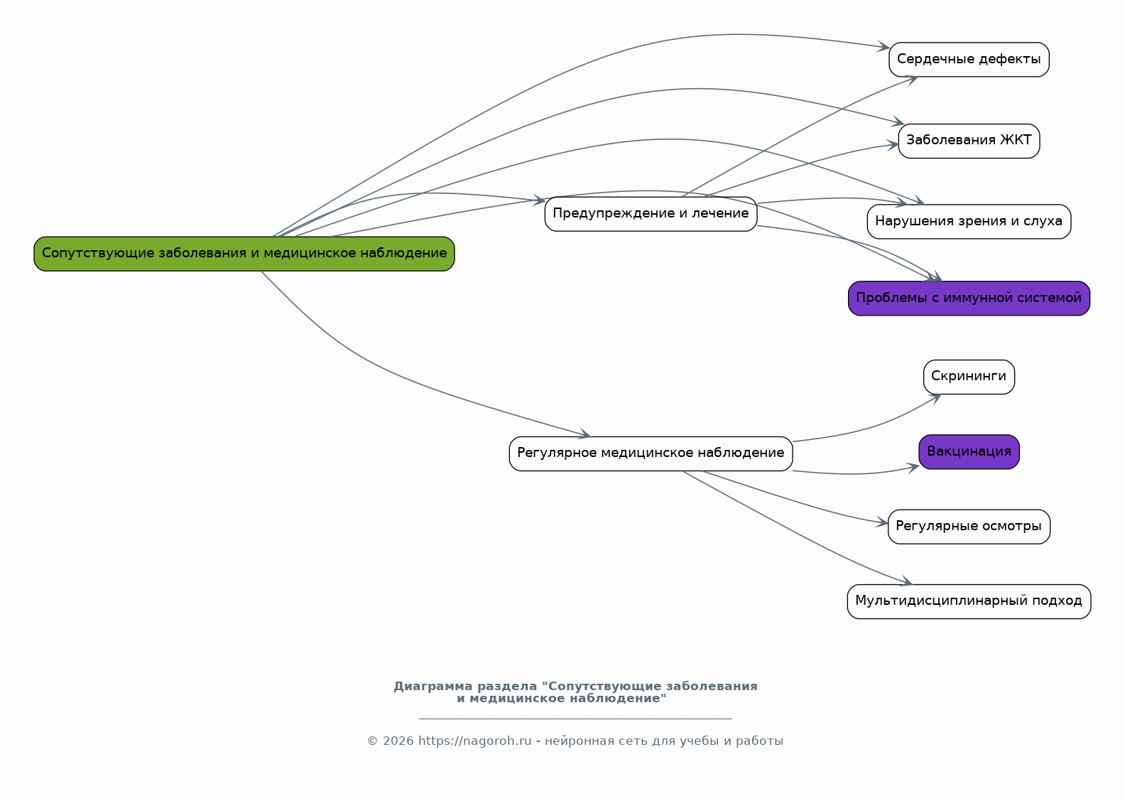
Сопутствующие заболевания и медицинское наблюдение

Содержимое раздела

Этот раздел посвящен рассмотрению сопутствующих заболеваний, часто встречающихся у людей с синдромом Дауна, включая сердечные дефекты, заболевания ЖКТ, нарушения зрения и слуха, проблемы с иммунной системой. Будут описаны меры профилактики и лечения этих состояний, а также важность регулярного медицинского наблюдения и специализированной помощи. Будут рассмотрены современные рекомендации по медицинскому наблюдению, включая скрининги, вакцинацию и регулярные осмотры у различных специалистов. Будет объяснена важность мультидисциплинарного подхода к лечению и уходу за пациентами с синдромом Дауна.

Когнитивное развитие и образовательные стратегии

Содержимое раздела

В этой части доклада будет рассмотрено когнитивное развитие людей с синдромом Дауна, включая особенности обучения, памяти и речи. Будут представлены различные образовательные стратегии, направленные на улучшение когнитивных способностей и социальной адаптации. Подробно будут рассмотрены специальные образовательные программы, включающие раннее вмешательство, индивидуализированные учебные планы и методы, основанные на доказательствах. Будет уделено внимание важности поддержки семьи и создания благоприятной среды для развития ребенка и успешной интеграции в общество.

Физиотерапия, трудотерапия и реабилитация

Содержимое раздела

Данный раздел посвящен физиотерапии, трудотерапии и другим реабилитационным методам, используемым для улучшения физического развития, моторики и независимости людей с синдромом Дауна. Подробно будут рассмотрены различные виды физиотерапии, включая упражнения на координацию, равновесие и силу, а также методы стимуляции двигательной активности. Будет изучена роль трудотерапии в развитии навыков самообслуживания, социальных навыков и подготовки к трудовой деятельности. Особое внимание будет уделено программам ранней реабилитации и важности интеграции реабилитационных мероприятий в повседневную жизнь.

Современные подходы к лечению и перспективы

Содержимое раздела

В этом разделе будут рассмотрены современные методы лечения синдрома Дауна, включая фармакологические подходы, направленные на улучшение когнитивных функций и лечение сопутствующих заболеваний. Будут проанализированы новые терапевтические стратегии, такие как использование нейропротекторов, антиоксидантов и других препаратов. Особое внимание будет уделено текущим исследованиям и перспективам, включая генную терапию и другие инновационные подходы. Будет сделана попытка оценить будущие направления исследований и их потенциальное влияние на качество жизни людей с синдромом Дауна.

Заключение

Содержимое раздела

В заключении будет представлен общий обзор основных аспектов синдрома Дауна, рассмотренных в докладе, подведены итоги и сделаны выводы насчет этиологии, клинических проявлений, методов диагностики и стратегий лечения. Будет подчеркнута важность мультидисциплинарного подхода к оказанию помощи людям с синдромом Дауна и их семьям, а также необходимость дальнейших исследований для улучшения диагностики и лечения. Будут освещены перспективы дальнейших исследований и разработок в области, направленных на повышение качества жизни пациентов и интеграцию их в общество.

Список литературы

Содержимое раздела

Данный раздел содержит перечень использованных источников, включая научные статьи, книги, обзоры и другие публикации, на которые были сделаны ссылки в докладе. Библиографическое описание будет соответствовать общепринятым стандартам цитирования, обеспечивая возможность проверки и дальнейшего изучения информации. Список литературы будет представлен в алфавитном порядке, что облегчит поиск и использование представленных источников, для более глубокого понимания представленной информации.

Получи Такой Доклад

До 90% уникальность
Готовый файл Word
Оформление по ГОСТ
Список источников по ГОСТ
Таблицы и схемы
Презентация

Создать Доклад на любую тему за 5 минут

Создать

#5476572