Нейросеть

Синтаксис русского языка для учеников 5 класса: Основы и применение (Доклад)

Нейросеть для создания доклада Гарантия уникальности Строго по ГОСТу Высочайшее качество Поддержка 24/7

Данный доклад представляет собой структурированное изложение основ синтаксиса русского языка, адаптированное для учащихся пятого класса. В нём рассматриваются главные понятия синтаксиса, такие как предложение, словосочетание, главные и второстепенные члены предложения, а также типы предложений по цели высказывания и интонации. Материал изложен в доступной форме с использованием примеров, что позволяет школьникам лучше понять и усвоить сложные грамматические правила. Цель доклада – сформировать у учащихся прочные знания и умения, необходимые для грамотной устной и письменной речи.

Идея:

Доклад направлен на систематизацию знаний учащихся о синтаксисе, обеспечивая прочную основу для дальнейшего изучения русского языка. Он поможет школьникам научиться анализировать предложения и словосочетания, а также правильно строить собственные высказывания.

Актуальность:

Изучение синтаксиса является ключевым элементом в формировании грамотной речи и развитии языковых компетенций у школьников. Понимание основ синтаксиса необходимо для успешного выполнения школьных заданий, написания сочинений и изложений, а также для эффективной коммуникации в повседневной жизни.

Оглавление:

Введение

Предложение: основные понятия

Словосочетание: структура и типы

Главные члены предложения: подлежащее и сказуемое

Второстепенные члены предложения: дополнение, определение, обстоятельство

Синтаксический разбор предложения

Практическое применение синтаксиса

Список литературы

Наименование образовательного учреждения

Доклад

на тему

Синтаксис русского языка для учеников 5 класса: Основы и применение

Выполнил: ФИО

Руководитель: ФИО

Содержание

  • Введение 1
  • Предложение: основные понятия 2
  • Словосочетание: структура и типы 3
  • Главные члены предложения: подлежащее и сказуемое 4
  • Второстепенные члены предложения: дополнение, определение, обстоятельство 5
  • Синтаксический разбор предложения 6
  • Практическое применение синтаксиса 7
  • Список литературы 8

Введение

Содержимое раздела

В этом разделе мы познакомимся с основами синтаксиса русского языка, который является одним из важнейших разделов лингвистики. Мы рассмотрим, что такое синтаксис и почему он так важен для понимания языка. Узнаем основные понятия, такие как предложение и словосочетание, и поймем их роль в построении грамотной речи. Этот раздел станет фундаментом для дальнейшего изучения, предоставляя базовые знания о том, как устроены предложения и как правильно строить высказывания, чтобы быть понятым.

Предложение: основные понятия

Содержимое раздела

Здесь мы углубимся в понятие предложения, разбирая его структуру и основные характеристики. Мы рассмотрим, что такое предложение, какие бывают предложения по цели высказывания и интонации, а также как правильно определять границы предложения в тексте. Понимание этих аспектов поможет вам научиться различать разные типы предложений и правильно применять их в своей речи. Мы также рассмотрим, какие знаки препинания используются в конце предложений и для чего они нужны, чтобы избежать путаницы.

Словосочетание: структура и типы

Содержимое раздела

В этом разделе мы изучим словосочетание как базовую единицу синтаксиса, которая состоит из двух и более слов, связанных по смыслу и грамматически. Мы рассмотрим структуру словосочетания, выделяя главное и зависимое слово, и научимся правильно устанавливать связь между ними. Также будут рассмотрены различные типы словосочетаний, в зависимости от того, какое слово является главным: именные, глагольные и наречные. Это поможет вам лучше понимать, как слова взаимодействуют друг с другом в предложении.

Главные члены предложения: подлежащее и сказуемое

Содержимое раздела

Теперь мы перейдём к главным членам предложения: подлежащему и сказуемому, которые составляют грамматическую основу любого предложения. Мы определим, что такое подлежащее, как его найти в предложении и какие слова могут быть подлежащими. Затем разберем сказуемое, узнаем, что оно выражает и какие бывают типы сказуемых. Понимание главных членов предложения необходимо для правильного анализа структуры предложения и понимания смысла высказывания, что является фундаментом для понимания языка.

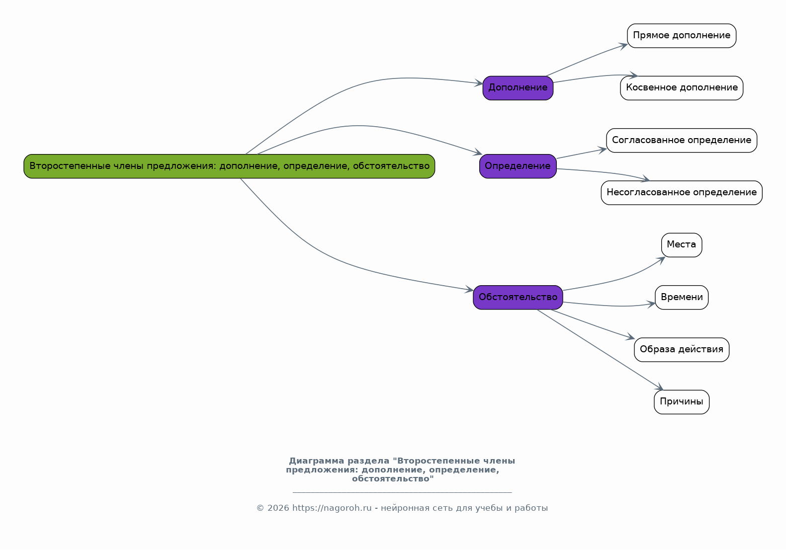
Второстепенные члены предложения: дополнение, определение, обстоятельство

Содержимое раздела

Этот раздел посвящен второстепенным членам предложения, которые дополняют и поясняют главные члены, делая речь более точной и выразительной. Мы рассмотрим дополнение, определение и обстоятельство, изучим их функции и способы выражения. Вы узнаете, как находить второстепенные члены предложения, задавая к ним соответствующие вопросы, что поможет вам анализировать тексты и строить собственные предложения, делая их более полными и понятными для читателя и слушателя.

Синтаксический разбор предложения

Содержимое раздела

В этом разделе мы научимся выполнять синтаксический разбор предложения, который является ключевым навыком для понимания структуры языка. Мы рассмотрим порядок разбора, начиная с определения грамматической основы и заканчивая характеристикой второстепенных членов предложения. Вы узнаете, как обозначать члены предложения графически и какие вопросы задавать к каждому члену. Практика синтаксического разбора поможет вам развить логическое мышление и способность анализировать текст, что критически важно в учебе, а также в саморазвитии.

Практическое применение синтаксиса

Содержимое раздела

Здесь мы перейдем к практическому применению полученных знаний. Разберем примеры предложений и словосочетаний, выполним упражнения на определение членов предложения и построение собственных высказываний. Мы рассмотрим типичные ошибки в синтаксисе и способы их исправления. Практическая работа поможет закрепить теоретические знания и развить навыки грамотного письма и устной речи. Вы научитесь применять синтаксические правила на практике, что значительно улучшит вашу языковую компетенцию.

Список литературы

Содержимое раздела

В списке литературы представлены основные учебники и пособия, которые использовались при подготовке доклада. Эти материалы помогут вам углубить свои знания по синтаксису русского языка. Здесь вы найдете названия учебников, авторов, издательства и год издания. Рекомендуемая литература для дополнительного изучения: учебники русского языка для 5 класса, справочники по русскому языку и материалы из онлайн-ресурсов, которые могут быть полезны для более глубокого погружения в тему.

Получи Такой Доклад

До 90% уникальность
Готовый файл Word
Оформление по ГОСТ
Список источников по ГОСТ
Таблицы и схемы
Презентация

Создать Доклад на любую тему за 5 минут

Создать

#6090929