Нейросеть

Система боевой готовности Вооруженных сил США и оценка текущего состояния стратегических сил (Доклад)

Нейросеть для создания доклада Гарантия уникальности Строго по ГОСТу Высочайшее качество Поддержка 24/7

Данный доклад посвящен всестороннему исследованию системы боевой готовности Вооруженных сил США, анализу ее ключевых компонентов и механизмов функционирования. Особое внимание уделяется оценке текущего состояния стратегических сил, включая ядерный арсенал, средства доставки и системы управления. В рамках исследования будет рассмотрено влияние современных геополитических вызовов и технологических достижений на боеспособность американской армии и ее способность эффективно реагировать на возникающие угрозы. Основной задачей является предоставление полной картины о состоянии вооруженных сил США в контексте современных угроз, а также определение перспектив их развития.

Идея:

Доклад направлен на углубленный анализ системы боевой готовности ВС США, выявление ключевых проблем и перспектив. Исследование позволит сформировать целостное представление о состоянии стратегических сил США и их роли в обеспечении национальной безопасности.

Актуальность:

В условиях нарастающей геополитической напряженности и развития новых видов вооружений, изучение боевой готовности ВС США приобретает особую актуальность. Понимание структуры и принципов функционирования данной системы критически важно для оценки глобального баланса сил и прогнозирования возможных угроз.

Оглавление:

Введение

Структура и компоненты системы боевой готовности ВС США

Состояние и характеристики стратегических сил США

Оценка текущей боевой готовности различных видов войск

Влияние геополитических вызовов на боевую готовность

Технологические достижения и их влияние на стратегические силы

Перспективы развития и модернизации ВС США

Заключение

Список литературы

Наименование образовательного учреждения

Доклад

на тему

Система боевой готовности Вооруженных сил США и оценка текущего состояния стратегических сил

Выполнил: ФИО

Руководитель: ФИО

Содержание

  • Введение 1
  • Структура и компоненты системы боевой готовности ВС США 2
  • Состояние и характеристики стратегических сил США 3
  • Оценка текущей боевой готовности различных видов войск 4
  • Влияние геополитических вызовов на боевую готовность 5
  • Технологические достижения и их влияние на стратегические силы 6
  • Перспективы развития и модернизации ВС США 7
  • Заключение 8
  • Список литературы 9

Введение

Содержимое раздела

Вводный раздел служит для определения основных целей и задач исследования, а также для обоснования его актуальности в контексте современных вызовов. Будут представлены основные понятия и термины, используемые в докладе, а также описана структура работы. Введение также включает краткий обзор истории развития системы боевой готовности ВС США и ее эволюции в условиях меняющихся геополитических реалий. Это необходимо для формирования общего понимания читателями, о какой системе идет речь и как она развивалась.

Структура и компоненты системы боевой готовности ВС США

Содержимое раздела

В данном разделе будет подробно рассмотрена организационная структура системы боевой готовности, включая различные виды войск и командований. Анализируются основные компоненты, такие как система оценки готовности, система подготовки личного состава и система материально-технического обеспечения. Особое внимание будет уделено роли каждого компонента в обеспечении боеспособности и оперативной готовности. Также будет предоставлен анализ взаимосвязей между различными элементами системы и их влиянию на общую эффективность.

Состояние и характеристики стратегических сил США

Содержимое раздела

Этот раздел посвящен детальному анализу состояния стратегических сил США, включая ядерный арсенал, средства доставки (баллистические ракеты, стратегические бомбардировщики, подводные лодки) и системы управления. Будут рассмотрены текущие программы модернизации и обновления стратегических сил, а также их технические характеристики и потенциальные возможности. Особое внимание уделяется анализу ядерной триады США и ее роли в поддержании стратегического баланса, а также анализу угроз и вызовов со стороны других стран.

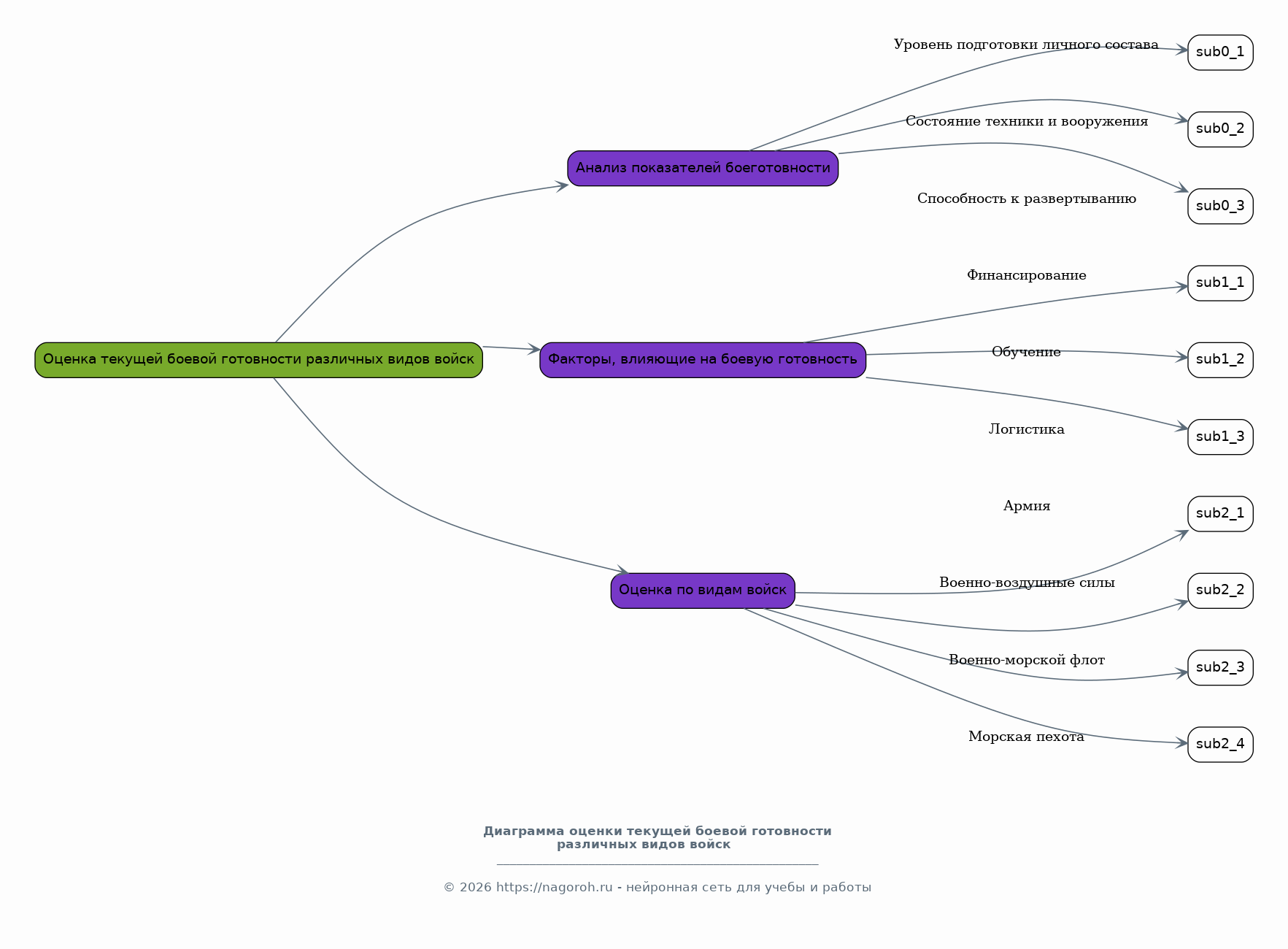
Оценка текущей боевой готовности различных видов войск

Содержимое раздела

В данном разделе будет произведена оценка текущей боевой готовности различных видов войск ВС США, таких как армия, военно-воздушные силы, военно-морской флот и морская пехота. Будут проанализированы основные показатели боеготовности, включая уровень подготовки личного состава, состояние техники и вооружения, а также способность к быстрому развертыванию сил и средств. Особое внимание уделено способности войск к выполнению различных задач в условиях современных конфликтов и потенциальных угроз. Рассматриваются факторы, влияющие на боевую готовность, такие как финансирование, обучение и логистика.

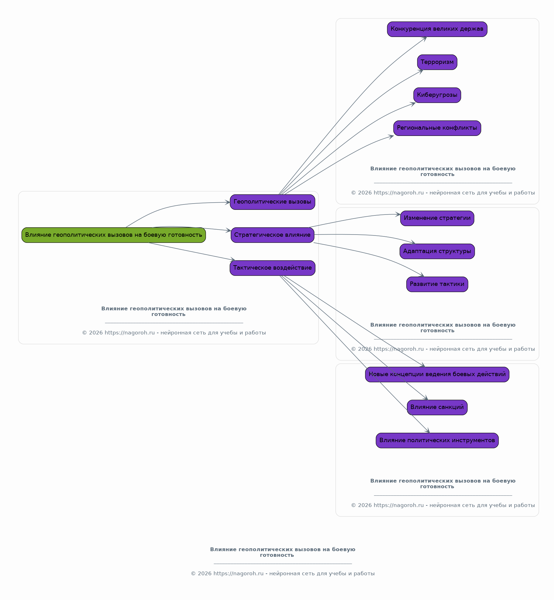
Влияние геополитических вызовов на боевую готовность

Содержимое раздела

Будет проведен анализ влияния современных геополитических вызовов, таких как усиление конкуренции со стороны других великих держав, терроризм, киберугрозы и региональные конфликты, на боевую готовность ВС США. Рассматривается, как эти вызовы влияют на стратегию, структуру и тактику американской армии. Особое внимание уделяется анализу адаптации ВС США к новым угрозам и разработке новых концепций ведения боевых действий. Также будет рассмотрено влияние санкций и других политических инструментов на боевую готовность.

Технологические достижения и их влияние на стратегические силы

Содержимое раздела

В данном разделе рассматривается влияние современных технологических достижений, таких как искусственный интеллект, беспилотные системы, гиперзвуковое оружие и кибервойна, на стратегические силы США. Анализируется, как эти технологии меняют характер вооруженных конфликтов и влияют на боеспособность. Особое внимание уделяется перспективам развития вооружений и их влиянию на стратегический баланс и глобальную безопасность. Будут рассмотрены текущие разработки и инновации в военном секторе, а также их потенциальные последствия.

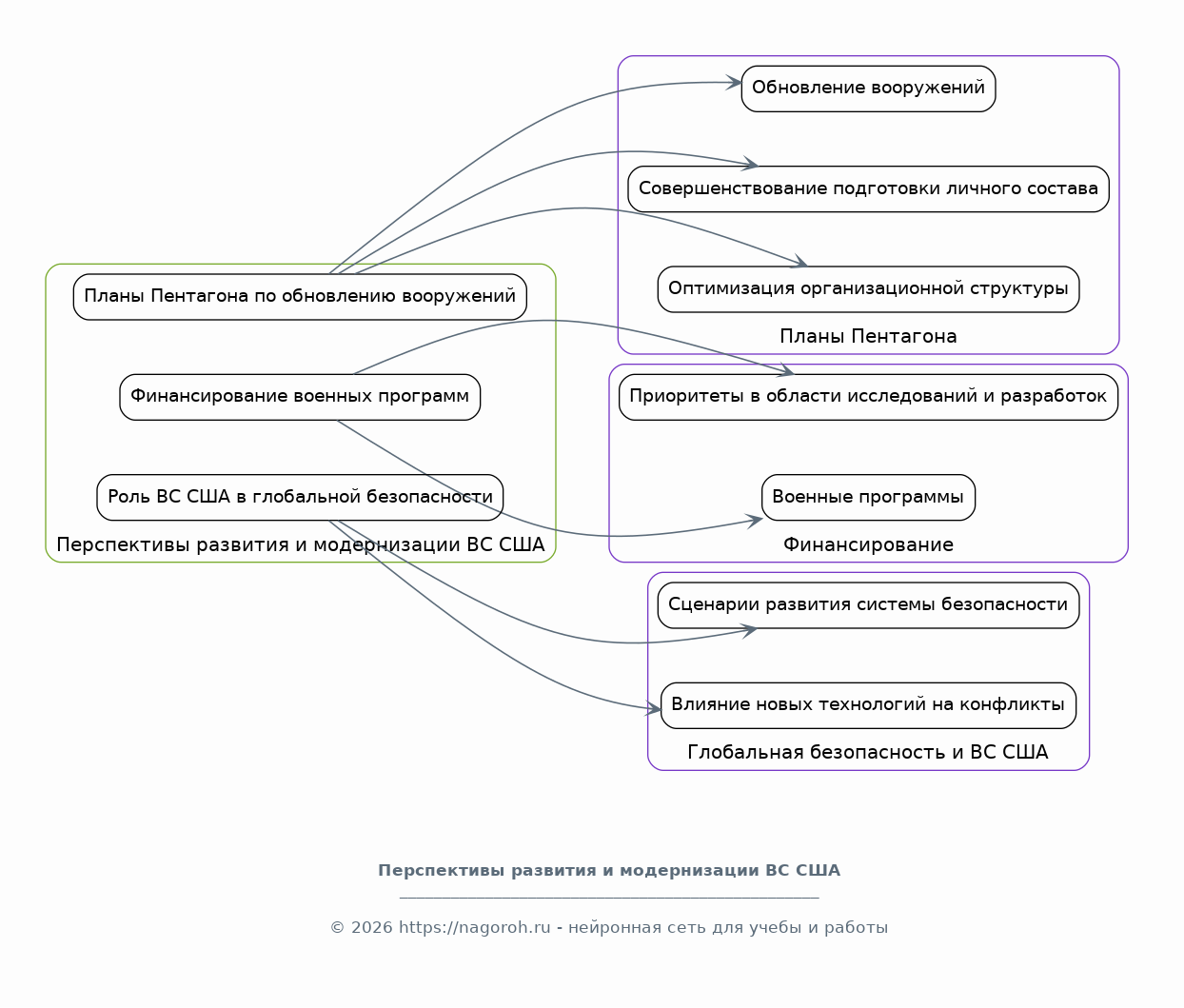
Перспективы развития и модернизации ВС США

Содержимое раздела

В этом разделе будут рассмотрены перспективы развития и модернизации Вооруженных сил США на ближайшее и долгосрочное будущее. Анализируются планы Пентагона по обновлению вооружений, совершенствованию системы подготовки личного состава и оптимизации организационной структуры. Особое внимание уделяется финансированию военных программ и приоритетам в области исследований и разработок. Будут рассмотрены возможные сценарии развития глобальной системы безопасности и роль в них ВС США. Также будет дан прогноз о влиянии новых технологий на будущие военные конфликты.

Заключение

Содержимое раздела

В заключении будут подведены итоги исследования, обобщены основные выводы и сформулированы рекомендации. Будет дана общая оценка текущего состояния системы боевой готовности ВС США и перспектив ее развития. Рассматриваются основные вызовы и угрозы, стоящие перед американской армией, и предлагаются возможные пути их решения. Заключение также включает краткий обзор ключевых тенденций в области обороны и безопасности, а также их влияние на глобальный баланс сил и стабильность.

Список литературы

Содержимое раздела

В данном разделе представлен список использованных источников, включая научные статьи, книги, официальные документы и другие материалы, использованные для подготовки доклада. Список литературы организован в соответствии с принятыми академическими стандартами и включает полную библиографическую информацию о каждом источнике. Это необходимо для подтверждения достоверности информации и обеспечения возможности для дальнейшего изучения темы. В списке будут указаны все источники, использованные при подготовке доклада, для обеспечения прозрачности и точности.

Получи Такой Доклад

До 90% уникальность
Готовый файл Word
Оформление по ГОСТ
Список источников по ГОСТ
Таблицы и схемы
Презентация

Создать Доклад на любую тему за 5 минут

Создать

#5711436