Нейросеть

Системная модель мировоззрения: Человек, семья, общество, государство, страна – междисциплинарный анализ (Доклад)

Нейросеть для создания доклада Гарантия уникальности Строго по ГОСТу Высочайшее качество Поддержка 24/7

Данный доклад представляет собой комплексное исследование, направленное на анализ системной модели мировоззрения в контексте взаимодействия человека, семьи, общества, государства и страны. В ходе исследования будут рассмотрены ключевые факторы, формирующие мировоззрение личности на каждом из этих уровней, а также выявлены взаимосвязи и взаимозависимости между ними. Цель работы — построить целостную картину, отражающую эволюцию и трансформацию мировоззрения в современном мире, с учетом различных социокультурных и политических влияний. Представленный анализ позволит понять роль каждого элемента в формировании общей картины восприятия мира.

Идея:

Предлагается рассмотреть мировоззрение как сложную систему, состоящую из взаимосвязанных элементов, влияющих друг на друга. Этот системный подход позволит выявить закономерности и механизмы, лежащие в основе формирования и развития мировоззренческих установок.

Актуальность:

Изучение системной модели мировоззрения актуально в условиях глобализации и усиления взаимозависимости между различными общественными институтами. Понимание этих процессов необходимо для эффективного решения социальных проблем, улучшения коммуникации и укрепления стабильности в современном мире.

Оглавление:

Введение

Человек: основы формирования мировоззрения

Семья: роль в формировании мировоззренческих установок

Общество: влияние социокультурной среды

Государство: политические и идеологические факторы

Страна: национальная идентичность и глобальные вызовы

Взаимосвязи между элементами системной модели

Заключение

Список литературы

Наименование образовательного учреждения

Доклад

на тему

Системная модель мировоззрения: Человек, семья, общество, государство, страна – междисциплинарный анализ

Выполнил: ФИО

Руководитель: ФИО

Содержание

  • Введение 1
  • Человек: основы формирования мировоззрения 2
  • Семья: роль в формировании мировоззренческих установок 3
  • Общество: влияние социокультурной среды 4
  • Государство: политические и идеологические факторы 5
  • Страна: национальная идентичность и глобальные вызовы 6
  • Взаимосвязи между элементами системной модели 7
  • Заключение 8
  • Список литературы 9

Введение

Содержимое раздела

Введение в исследование системной модели мировоззрения начинается с определения ключевых понятий и терминов, используемых в работе. Будет представлен обзор существующих подходов к изучению мировоззрения, включая философские, социологические и психологические аспекты. Определяются цели и задачи исследования, обосновывается его актуальность и практическая значимость для понимания сложных социальных процессов. Также будет обозначена структура доклада и основные этапы анализа системной модели.

Человек: основы формирования мировоззрения

Содержимое раздела

Рассматриваются факторы, влияющие на формирование мировоззрения личности на индивидуальном уровне. Анализируются роль воспитания, образования, личного опыта и ценностных ориентаций в формировании картины мира. Особое внимание уделяется влиянию психологических механизмов, таких как восприятие, мышление и эмоции, на формирование мировоззренческих установок. Ключевым аспектом является рассмотрение взаимодействия между биологическими, психологическими и социальными факторами, определяющими мировоззрение.

Семья: роль в формировании мировоззренческих установок

Содержимое раздела

Исследуется влияние семьи как первичного социального института на формирование мировоззрения. Анализируются семейные ценности, традиции и способы воспитания, передающиеся от поколения к поколению. Рассматривается роль семейных отношений, включая взаимоотношения между родителями и детьми, в формировании базовых представлений о мире. Будет рассмотрено, как семейная среда влияет на развитие социальных навыков, моральных принципов и жизненных ориентиров человека, а также как меняется эта роль в современном обществе.

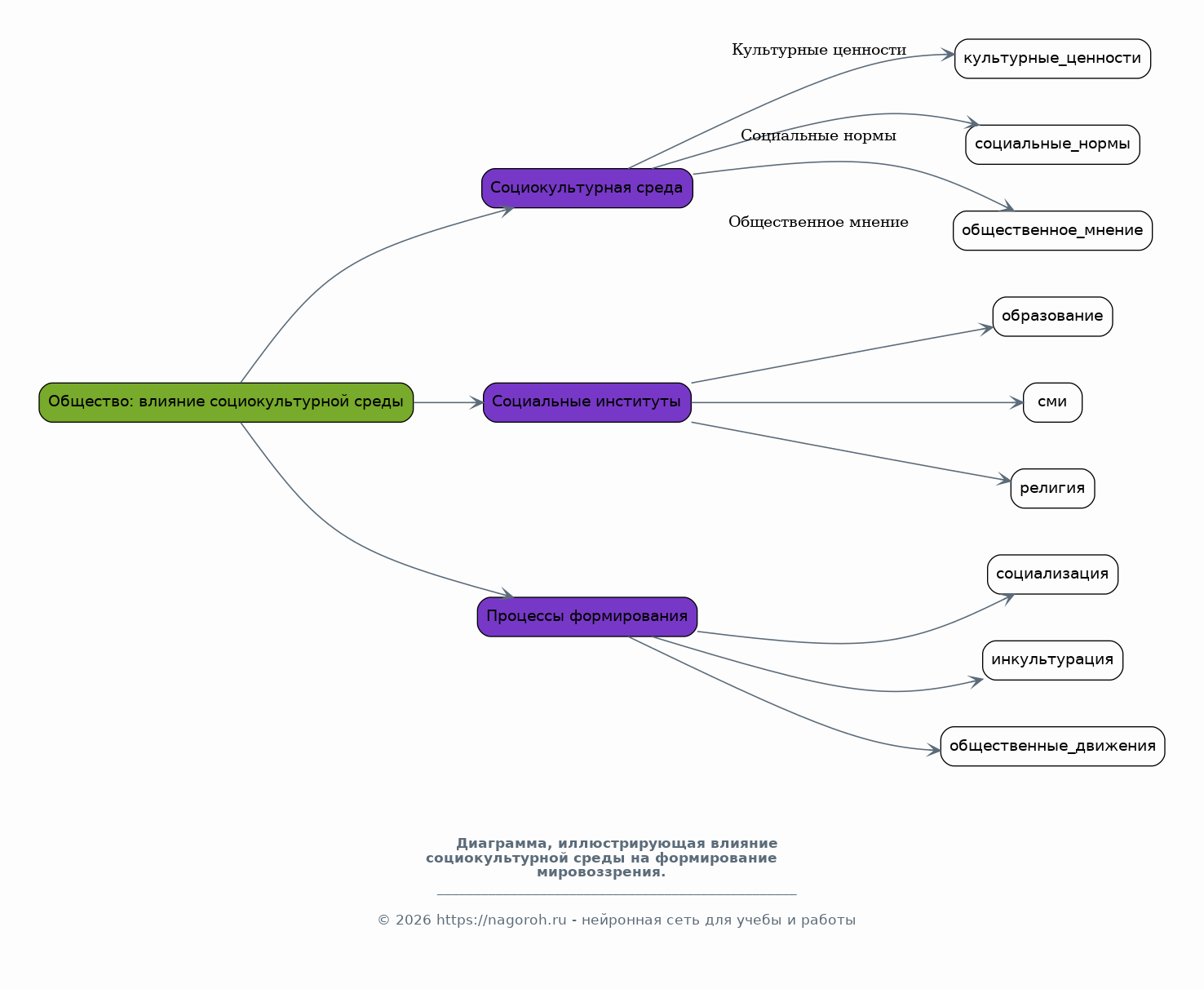
Общество: влияние социокультурной среды

Содержимое раздела

Изучается роль общества в формировании мировоззрения, включая культурные ценности, социальные нормы и общественное мнение. Анализируется влияние различных социальных институтов, таких как образование, средства массовой информации и религия, на формирование взглядов и убеждений. Рассматриваются процессы социализации и инкультурации, а также роль общественных движений и организаций в формировании мировоззренческих позиций граждан. Также будет рассмотрено, как общество формирует общие ценности и влияет на индивидуальное восприятие мира.

Государство: политические и идеологические факторы

Содержимое раздела

Анализируется влияние государства на формирование мировоззрения граждан, включая политическую идеологию, государственную политику и систему образования. Рассматривается роль государственных институтов в формировании патриотизма, гражданской идентичности и национальной идеи. Изучается влияние средств массовой информации, контролируемых государством, на формирование общественного мнения и мировоззренческих установок. Также будет проанализировано, как политические процессы и государственная пропаганда влияют на восприятие мира.

Страна: национальная идентичность и глобальные вызовы

Содержимое раздела

Исследуется роль страны как фактора, формирующего мировоззрение граждан, включая национальную идентичность, культуру и историю. Анализируется влияние глобализации, международных отношений и геополитических факторов на формирование мировоззренческих установок. Рассматриваются вызовы, стоящие перед страной в современном мире, и их влияние на восприятие мира. Будет рассмотрено, как национальные интересы и ценности взаимодействуют с глобальными тенденциями и влияют на формирование мировоззрения.

Взаимосвязи между элементами системной модели

Содержимое раздела

Проводится анализ взаимосвязей и взаимозависимостей между человеком, семьей, обществом, государством и страной в формировании мировоззрения. Рассматривается, как изменения на одном уровне влияют на другие уровни и формируют общую картину мира. Будут раскрыты механизмы обратной связи и динамика развития мировоззрения в различных социальных и исторических контекстах. Также будет исследовано влияние глобальных трендов и изменений в обществе на формирование мировоззренческих установок.

Заключение

Содержимое раздела

Обобщаются основные выводы исследования, подчеркивается значимость системного подхода к изучению мировоззрения. Оценивается вклад работы в понимание процессов формирования и трансформации мировоззренческих установок в современном мире. Обсуждаются перспективы дальнейших исследований в данной области и предлагаются рекомендации для практического применения полученных результатов. Подводятся итоги исследования и делаются выводы о влиянии различных факторов на формирование мировоззрения.

Список литературы

Содержимое раздела

Представлен список использованных источников, включая научные статьи, монографии и другие материалы, цитируемые в докладе. Список составлен в соответствии с требованиями к оформлению научной литературы. Указаны все источники, использованные при написании работы, для подтверждения достоверности информации и уважения к авторским правам. Список литературы содержит полные данные о каждом источнике, чтобы читатели могли легко найти и использовать их для дальнейшего изучения темы.

Получи Такой Доклад

До 90% уникальность
Готовый файл Word
Оформление по ГОСТ
Список источников по ГОСТ
Таблицы и схемы
Презентация

Создать Доклад на любую тему за 5 минут

Создать

#6087959