Нейросеть

Сказание о князьях Владимирских как источник идеологии царской власти: исторический контекст и политическое значение (Доклад)

Нейросеть для создания доклада Гарантия уникальности Строго по ГОСТу Высочайшее качество Поддержка 24/7

Данный доклад посвящен анализу "Сказания о князьях Владимирских" как ключевого источника формирования идеологии царской власти в Московском государстве. В работе рассматриваются исторические условия создания сказания, его авторство и основные идеи, отраженные в тексте. Особое внимание уделяется тому, как "Сказание" легитимизировало власть московских князей, представляя их наследниками византийских императоров и связывая с династическими преемственностью. Исследование показывает, как нарратив сказания использовался для обоснования территориальных притязаний и утверждения самодержавия.

Идея:

Основная идея доклада заключается в выявлении механизмов, посредством которых "Сказание о князьях Владимирских" формировало и укрепляло идеологию царской власти. Анализ текста позволит понять, как происходило конструирование образа правителя и обоснование его божественного происхождения.

Актуальность:

Актуальность исследования обусловлена необходимостью понимания истоков российской государственности и идеологических оснований власти. Изучение "Сказания" позволяет глубже осознать преемственность политических традиций и механизмы формирования исторической памяти в России.

Оглавление:

Введение

Исторический контекст создания "Сказания о князьях Владимирских"

Авторство и структура "Сказания"

Основные идеи и темы "Сказания"

"Сказание" и легитимация власти московских князей

Влияние "Сказания" на формирование идеологии царской власти

"Сказание" в контексте европейской политической мысли

Заключение

Список литературы

Наименование образовательного учреждения

Доклад

на тему

Сказание о князьях Владимирских как источник идеологии царской власти: исторический контекст и политическое значение

Выполнил: ФИО

Руководитель: ФИО

Содержание

  • Введение 1
  • Исторический контекст создания "Сказания о князьях Владимирских" 2
  • Авторство и структура "Сказания" 3
  • Основные идеи и темы "Сказания" 4
  • "Сказание" и легитимация власти московских князей 5
  • Влияние "Сказания" на формирование идеологии царской власти 6
  • "Сказание" в контексте европейской политической мысли 7
  • Заключение 8
  • Список литературы 9

Введение

Содержимое раздела

Вводный раздел презентации обозначит цели и задачи исследования, обосновывая выбор "Сказания о князьях Владимирских" в качестве объекта анализа. Будет представлена история изучения сказания, основные подходы к его интерпретации, а также методологическая основа исследования — анализ нарратива, исторического контекста и политического значения текста. Вводная часть подчеркнет значимость работы для понимания механизмов формирования идеологии власти и актуальности данной темы в современном контексте. Будет обозначена структура доклада и основные этапы анализа, которые будут рассмотрены в следующих разделах.

Исторический контекст создания "Сказания о князьях Владимирских"

Содержимое раздела

Раздел посвящен анализу исторической обстановки, в которой было создано "Сказание". Будет рассмотрена политическая ситуация в Московском государстве в период его написания, включая процесс централизации власти и борьбу с другими претендентами на престол. Анализ социально-экономических условий, культурных влияний и идеологических предпосылок, которые способствовали появлению текста, также будет частью этого пункта. Важно понять, какие факторы влияли на создание сказания и формирование его основного содержания, включая взаимоотношения с Византией и другими государствами.

Авторство и структура "Сказания"

Содержимое раздела

В данном разделе будет проведен анализ авторства и структуры "Сказания о князьях Владимирских". Рассмотрятся различные версии о предполагаемых авторах текста, а также будет проанализирована внутренняя структура сказания, выделяя основные части и их взаимосвязь. Это позволит понять, как автор выстраивал повествование, какие приемы использовал для достижения своих целей, и какие смысловые акценты расставлял в своем произведении. Будет проведена оценка влияния различных литературных источников и исторических событий на формирование текста.

Основные идеи и темы "Сказания"

Содержимое раздела

Раздел посвящен детальному анализу основных идей и тем, представленных в тексте "Сказания о князьях Владимирских". Будут рассмотрены ключевые образы, символы и мотивы, которые использовались для обоснования власти московских князей. Будет проанализирована концепция преемственности власти от Владимира Святого и византийских императоров, подчеркивающая легитимность правителей. Также будет рассмотрено представление о Москве как о "новом Риме" и ее роли в христианском мире, а также его связь с политическими амбициями того времени.

"Сказание" и легитимация власти московских князей

Содержимое раздела

В данном разделе будет проанализировано, каким образом "Сказание о князьях Владимирских" использовалось для легитимации власти московских князей. Рассмотрится, как текст обосновывал претензии на верховную власть, представляя московских правителей наследниками великих князей киевских и византийских императоров. Будет исследовано, как сказание конструировало образ идеального правителя и формировало представление о сакральном характере власти монарха. Особое внимание будет уделено политическому значению сказания в контексте борьбы за власть и укрепления централизованного государства.

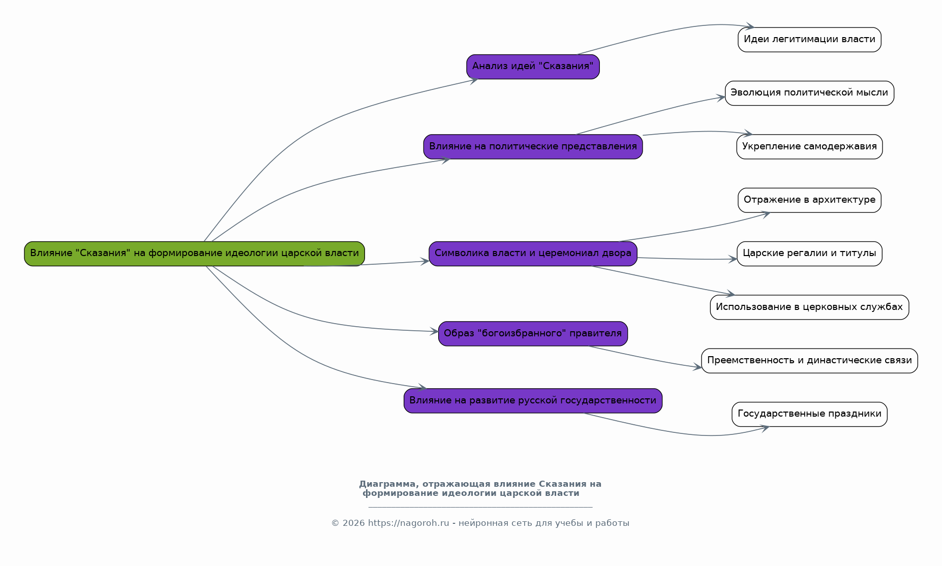
Влияние "Сказания" на формирование идеологии царской власти

Содержимое раздела

Этот раздел будет посвящен анализу влияния "Сказания о князьях Владимирских" на формирование идеологии царской власти в Московском государстве. Рассмотрится, как идеи сказания повлияли на политические представления, символику власти и церемониал двора. Будет проанализировано, как сказание способствовало созданию образа "богоизбранного" правителя и обоснованию его самодержавных прав. Также будет рассмотрено, как сказание повлияло на дальнейшее развитие русской государственности и формирование национальной идентичности.

"Сказание" в контексте европейской политической мысли

Содержимое раздела

Раздел посвящен анализу "Сказания о князьях Владимирских" в контексте европейской политической мысли XIV-XVI веков. Будет проведено сравнение идей сказания с концепциями власти, распространенными в других странах, таких как Священная Римская империя, Франция и Англия. Рассмотрят влияние различных политических теорий и философий на формирование идеи о легитимности власти в Московском государстве. Будут выявлены общие черты и отличия в подходах к обоснованию власти, а также подчеркнута уникальность русской идеологии.

Заключение

Содержимое раздела

В заключении будут подведены итоги исследования, обобщены основные выводы и подтверждена ключевая роль "Сказания о князьях Владимирских" в формировании идеологии царской власти. Будет подчеркнута значимость данного текста как инструмента легитимации власти и обоснования политических амбиций московских князей. В заключении будет предложена оценка влияния сказания на дальнейшее развитие русской государственности и формирование национальной идентичности, а также обозначены перспективы дальнейших исследований в этой области.

Список литературы

Содержимое раздела

В данный раздел будет включен список использованной литературы, который включает как научные статьи и монографии, так и источники, такие как летописи и другие исторические документы, использованные в процессе исследования. Список будет содержать полные библиографические данные каждого источника, включая авторов, названия, издательства и год издания. Важно отметить, что включение полного списка поможет читателям ознакомиться с источниками, использованными в работе, и проверит достоверность проведенного анализа. Список может быть отсортирован по алфавиту.

Получи Такой Доклад

До 90% уникальность
Готовый файл Word
Оформление по ГОСТ
Список источников по ГОСТ
Таблицы и схемы
Презентация

Создать Доклад на любую тему за 5 минут

Создать

#6106153