Нейросеть

Смутное время в истории России: анализ причин, основных событий и долгосрочных последствий для российского государства (Доклад)

Нейросеть для создания доклада Гарантия уникальности Строго по ГОСТу Высочайшее качество Поддержка 24/7

Данный доклад посвящен периоду Смутного времени в истории России, охватывающему начало XVII века. В нем рассматриваются ключевые факторы, приведшие к политическому кризису, социальным волнениям и иностранной интервенции. Особое внимание уделяется анализу основных событий, таких как правление Бориса Годунова, Лжедмитриев, восстание под предводительством Ивана Болотникова и освобождение Москвы от польских интервентов. Исследование также включает в себя изучение последствий Смутного времени, таких как укрепление центральной власти Романовых, изменения в социальной структуре и влияние на формирование российской идентичности.

Идея:

Основная идея доклада заключается в комплексном анализе Смутного времени, его причин, ключевых событий и долгосрочных последствий. Доклад призван показать, как этот период повлиял на дальнейшее развитие Российского государства.

Актуальность:

Изучение Смутного времени сохраняет актуальность в современной исторической науке, поскольку позволяет лучше понять сложные процессы формирования российской государственности. Анализ политических кризисов, социальных потрясений и иностранного вмешательства предоставляет ценные уроки для осмысления современных вызовов и угроз.

Оглавление:

Введение

Предпосылки Смутного времени: политические, экономические и социальные факторы

Основные этапы Смутного времени: от Бориса Годунова до воцарения Романовых

Самозванцы и борьба за власть: Лжедмитрий I, Лжедмитрий II и их роль в событиях Смуты

Иностранная интервенция и ее влияние на ход Смутного времени: Польша, Швеция и другие

Социальные движения и народное сопротивление: восстания, ополчения и роль различных социальных групп

Последствия Смутного времени: политические, экономические и социальные изменения в России

Заключение

Список литературы

Наименование образовательного учреждения

Доклад

на тему

Смутное время в истории России: анализ причин, основных событий и долгосрочных последствий для российского государства

Выполнил: ФИО

Руководитель: ФИО

Содержание

  • Введение 1
  • Предпосылки Смутного времени: политические, экономические и социальные факторы 2
  • Основные этапы Смутного времени: от Бориса Годунова до воцарения Романовых 3
  • Самозванцы и борьба за власть: Лжедмитрий I, Лжедмитрий II и их роль в событиях Смуты 4
  • Иностранная интервенция и ее влияние на ход Смутного времени: Польша, Швеция и другие 5
  • Социальные движения и народное сопротивление: восстания, ополчения и роль различных социальных групп 6
  • Последствия Смутного времени: политические, экономические и социальные изменения в России 7
  • Заключение 8
  • Список литературы 9

Введение

Содержимое раздела

Введение представляет собой обзор предпосылок и целей исследования, посвященного Смутному времени в истории России. В этой части будет кратко изложена историческая обстановка накануне Смуты, включая смерть Ивана Грозного и династический кризис. Будут обозначены основные вопросы, которые будут рассмотрены в докладе, такие как причины, ход событий и последствия Смутного времени для Российской государственности. Введение также содержит обоснование актуальности темы и краткий обзор использованных источников и методологии исследования.

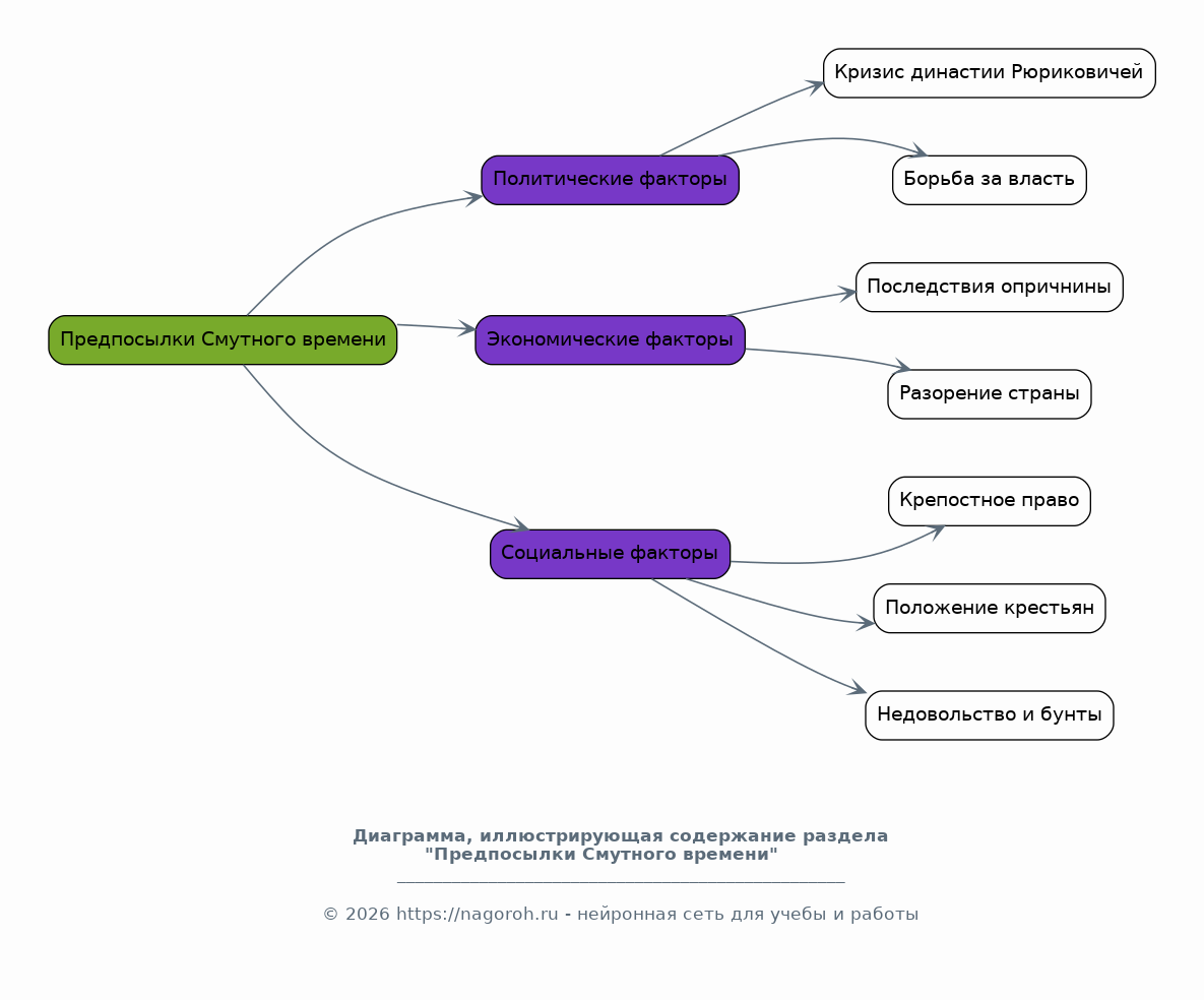
Предпосылки Смутного времени: политические, экономические и социальные факторы

Содержимое раздела

Этот раздел посвящен анализу долгосрочных и краткосрочных причин, приведших к Смутному времени. Будут рассмотрены политические факторы, такие как кризис династии Рюриковичей и борьба за власть. Экономические факторы включают в себя последствия опричнины, разорение страны в результате войн и неурожаев. Социальные факторы включают в себя крепостное право, положение крестьян и различные социальные группы, которые привели к недовольству и бунтам. В заключение будет сделан вывод о взаимосвязи этих факторов и их влиянии на дестабилизацию государства.

Основные этапы Смутного времени: от Бориса Годунова до воцарения Романовых

Содержимое раздела

В данном разделе будет представлен подробный анализ основных этапов Смутного времени. Начиная с правления Бориса Годунова и его деятельности в условиях нарастающего кризиса. Далее, будут рассмотрены Лжедмитрии, их роль в дестабилизации государства, и основные события того времени. Важное внимание будет уделено иностранной интервенции, в частности, польской и шведской интервенции, а также их влиянию на внутреннюю политику России. Завершит раздел анализ событий, приведших к избранию Михаила Романова на царство и окончанию Смутного времени.

Самозванцы и борьба за власть: Лжедмитрий I, Лжедмитрий II и их роль в событиях Смуты

Содержимое раздела

Этот раздел посвящен ключевым фигурам Смутного времени: Лжедмитрию I и Лжедмитрию II, и их влиянию. Будет проанализировано происхождение и деятельность каждого из самозванцев, включая их политические цели и методы их достижения. Рассмотрение роли самозванцев в дестабилизации государства, включая их поддержку различных социальных групп и использование иностранных сил. Особое внимание будет уделено последствиям появления самозванцев для развития политического и социального кризиса в России. В заключение будет сделан вывод о значении самозванчества в контексте Смутного времени.

Иностранная интервенция и ее влияние на ход Смутного времени: Польша, Швеция и другие

Содержимое раздела

В данном разделе будет проведен анализ иностранной интервенции в период Смутного времени. Будет рассмотрена роль Польши, Швеции и других государств в дестабилизации и захвате российских территорий. Будут изучены цели и стратегии интервентов, такие как территориальные претензии, политическое влияние и экономические интересы. Анализ военных действий, таких как осада Москвы и другие ключевые сражения, а также их влияние на ход Смутного времени. Также будет рассмотрено влияние интервенций на внутреннюю политику и социальную структуру России.

Социальные движения и народное сопротивление: восстания, ополчения и роль различных социальных групп

Содержимое раздела

Этот раздел посвящен анализу социальных движений и народного сопротивления в период Смутного времени. Будут рассмотрены различные восстания и народные выступления, такие как восстание Ивана Болотникова, и их причины. Будет проанализирована роль ополчений, включая Первое и Второе ополчения, в освобождении страны от интервентов. Особое внимание будет уделено роли различных социальных групп, таких как крестьяне, казаки, дворяне и духовенство, в борьбе против Смуты. В заключение будет сделан вывод о влиянии народного сопротивления на ход Смутного времени и формирование российской государственности.

Последствия Смутного времени: политические, экономические и социальные изменения в России

Содержимое раздела

Этот раздел посвящен анализу последствий Смутного времени для России. Будут рассмотрены политические изменения, такие как укрепление центральной власти, избрание новой династии Романовых и изменения в государственных институтах. Экономические последствия будут включать в себя разорение страны, восстановление экономики и изменения в социальной структуре. Будут проанализированы социальные изменения, такие как усиление крепостного права и изменение положения различных социальных групп. В заключение будет сделан вывод о долгосрочном влиянии Смутного времени на развитие России.

Заключение

Содержимое раздела

В заключении будут подведены основные итоги исследования, посвященного Смутному времени в истории России. Будут обобщены основные выводы о причинах, ходе событий и последствиях Смуты для российского государства. Будет подчеркнута важность этого периода в формировании российской государственности и национальной идентичности. Также будут обозначены основные вопросы, которые остаются открытыми для дальнейшего изучения в контексте Смутного времени. В заключение будет дана оценка влияния Смутного времени на долгосрочное развитие России.

Список литературы

Содержимое раздела

В данном разделе представлен список использованной литературы, на основе которой было проведено исследование. Список включает в себя основные научные работы, монографии, статьи и другие источники, которые были использованы в процессе исследования Смутного времени. Будут указаны как отечественные, так и зарубежные публикации, посвященные данной теме. Список литературы будет организован в соответствии с принятыми академическими стандартами, обеспечивая полную и точную информацию об источниках. Этот раздел будет полезен для дальнейшего изучения темы.

Получи Такой Доклад

До 90% уникальность
Готовый файл Word
Оформление по ГОСТ
Список источников по ГОСТ
Таблицы и схемы
Презентация

Создать Доклад на любую тему за 5 минут

Создать

#5537068