Нейросеть

Социальная стратификация Московской Руси в XV-XVI веках: Удельные князья и бояре в контексте государственных преобразований (Доклад)

Нейросеть для создания доклада Гарантия уникальности Строго по ГОСТу Высочайшее качество Поддержка 24/7

Данный доклад посвящен анализу социальной структуры Московской Руси в период с XV по XVI век, уделяя особое внимание роли удельных князей и боярства в формировании государственного аппарата и политической системы. В исследовании рассматриваются процессы централизации власти, влияние социальных групп на принятие политических решений и трансформации в землевладении. Особое внимание уделяется анализу взаимоотношений между московскими великими князьями, удельными князьями и боярами, а также последствиям этих взаимодействий для укрепления самодержавия. Работа также включает в себя изучение повседневной жизни, привилегий и обязанностей различных слоев населения, что позволяет более полно понять социальную динамику того времени.

Идея:

Цель доклада – выявление ключевых факторов, определивших эволюцию социальной системы Московской Руси и ее влияние на развитие государства. Основная идея заключается в комплексном анализе социальной стратификации, политических процессов и экономических аспектов, формировавших структуру общества.

Актуальность:

Изучение социальной структуры Московской Руси имеет большое значение для понимания исторических корней российской государственности и общественных отношений. Актуальность исследования обусловлена необходимостью анализа исторических прецедентов, влияющих на современные общественно-политические процессы и формирование национальной идентичности.

Оглавление:

Введение

Политический ландшафт Московской Руси XV века: удельные князья и их роль

Боярство в социальной иерархии: состав, привилегии и обязанности

Взаимодействие удельных князей и боярства: политические и социальные аспекты

Экономические основы социальной структуры: землевладение и крестьянство

Влияние политических реформ на социальную структуру

Повседневная жизнь и культура социальных групп

Заключение

Список литературы

Наименование образовательного учреждения

Доклад

на тему

Социальная стратификация Московской Руси в XV-XVI веках: Удельные князья и бояре в контексте государственных преобразований

Выполнил: ФИО

Руководитель: ФИО

Содержание

  • Введение 1
  • Политический ландшафт Московской Руси XV века: удельные князья и их роль 2
  • Боярство в социальной иерархии: состав, привилегии и обязанности 3
  • Взаимодействие удельных князей и боярства: политические и социальные аспекты 4
  • Экономические основы социальной структуры: землевладение и крестьянство 5
  • Влияние политических реформ на социальную структуру 6
  • Повседневная жизнь и культура социальных групп 7
  • Заключение 8
  • Список литературы 9

Введение

Содержимое раздела

Введение в проблематику социальной структуры Московской Руси XV-XVI веков. Обозначение основных целей и задач исследования. Краткий обзор историографии вопроса, включая анализ основных научных подходов и дискуссионных моментов. Определение ключевых понятий: «удельные князья», «бояре», «социальная стратификация», «централизация власти». Объяснение методологии исследования и использованных источников, а также обзор структуры доклада.

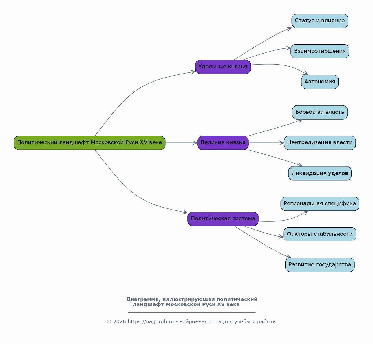
Политический ландшафт Московской Руси XV века: удельные князья и их роль

Содержимое раздела

Анализ политической системы Московской Руси в период XV века, с акцентом на роль и влияние удельных князей. Рассмотрение их статуса, взаимоотношений с великими князьями и степени автономии. Изучение процессов ликвидации уделов и централизации власти, включая причины и последствия этих процессов. Анализ политических амбиций удельных князей и их участия в борьбе за власть, а также их влияние на политическую стабильность и развитие государства. Исследование влияния удельных князей на экономику и культуру регионов.

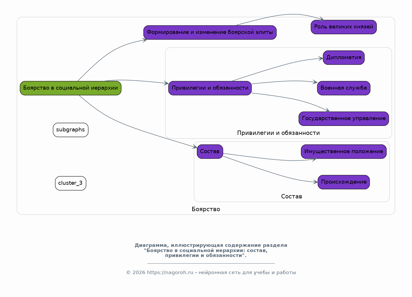
Боярство в социальной иерархии: состав, привилегии и обязанности

Содержимое раздела

Детальное исследование социального статуса боярства в XV-XVI веках. Анализ состава боярского сословия, включая происхождение, имущественное положение и систему землевладения. Изучение привилегий и обязанностей бояр, их роли в государственном управлении, военной службе и дипломатии. Рассмотрение механизмов формирования и изменения боярской элиты, включая роль великих князей в назначении и пожаловании боярскими чинами. Анализ экономических интересов боярства и его влияния на политику.

Взаимодействие удельных князей и боярства: политические и социальные аспекты

Содержимое раздела

Анализ взаимоотношений между удельными князьями и боярством, включая их взаимодействие в политической сфере и конфликты интересов. Исследование механизмов влияния боярства на удельных князей и наоборот. Изучение участия удельных князей и бояр в формировании государственных институтов и принятии решений. Рассмотрение влияния социальных связей, брачных союзов и экономических интересов на отношения между этими группами. Оценка роли этих взаимоотношений в процессе централизации власти.

Экономические основы социальной структуры: землевладение и крестьянство

Содержимое раздела

Изучение системы землевладения в Московской Руси XV-XVI веков и ее влияния на социальную структуру. Анализ различных форм землевладения (вотчины, поместья) и их роли в экономике. Исследование положения крестьянства, включая его правовой статус, повинности и социальные трансформации. Рассмотрение взаимосвязей между землевладением, крестьянским трудом и формированием социальных групп. Анализ влияния экономических факторов на социальную мобильность и социальные конфликты.

Влияние политических реформ на социальную структуру

Содержимое раздела

Рассмотрение влияния политических реформ на социальную структуру Московской Руси. Анализ деятельности Ивана III и Ивана IV (Грозного) по централизации власти и укреплению самодержавия. Изучение последствий реформ для удельных князей и боярства, включая изменение их статуса и привилегий. Исследование формирования новых социальных институтов, таких как приказы и Земские соборы, и их влияния на социальную стратификацию. Оценка долгосрочных последствий реформ для развития российского общества.

Повседневная жизнь и культура социальных групп

Содержимое раздела

Анализ повседневной жизни и культуры различных социальных групп Московской Руси XV-XVI веков. Изучение обычаев, традиций, образа жизни и ценностей удельных князей, бояр и других слоев населения. Рассмотрение влияния социальных различий на формирование культурных особенностей. Анализ роли религии и церкви в жизни общества. Исследование архитектуры, литературы и искусства как отражения социальной структуры и менталитета того времени.

Заключение

Содержимое раздела

Обобщение основных результатов исследования и формулировка выводов. Подведение итогов анализа социальной структуры Московской Руси в XV-XVI веках. Оценка роли удельных князей и боярства в формировании Российского государства. Определение основных тенденций развития социальной системы и их влияния на исторический процесс. Обсуждение перспектив дальнейшего изучения данной темы и ее значения для понимания истории России. Подчеркивание значимости проведенного исследования.

Список литературы

Содержимое раздела

Перечисление использованных источников, включая научные статьи, монографии, архивные материалы и другие релевантные публикации. Форматирование списка литературы в соответствии с общепринятыми научными стандартами. Разделение списка на категории, такие как основные источники, монографии и статьи. Указание полных библиографических данных для каждой работы. Обеспечение единообразия в оформлении списка литературы, в соответствии с требованиями для научной работы.

Получи Такой Доклад

До 90% уникальность
Готовый файл Word
Оформление по ГОСТ
Список источников по ГОСТ
Таблицы и схемы
Презентация

Создать Доклад на любую тему за 5 минут

Создать

#6136482