Нейросеть

Социально-экономическое Развитие Северо-Западного Федерального Округа в 2024 Году: Анализ, Тенденции и Перспективы (Доклад)

Нейросеть для создания доклада Гарантия уникальности Строго по ГОСТу Высочайшее качество Поддержка 24/7

Данный доклад представляет собой всесторонний анализ социально-экономического положения Северо-Западного федерального округа (СЗФО) в текущем году. Он охватывает ключевые аспекты, определяющие экономическое здоровье региона, включая промышленное производство, торговлю, инвестиции, рынок труда и демографические показатели. Анализируются основные вызовы и возможности, стоящие перед округом, с акцентом на выявление тенденций и перспектив дальнейшего развития. В докладе также рассматривается влияние глобальных и национальных факторов на экономику СЗФО, а также предлагаются рекомендации для улучшения социально-экономических показателей региона.

Идея:

Основная идея доклада заключается в предоставлении глубокого и объективного анализа социально-экономической ситуации в Северо-Западном федеральном округе. Цель состоит в выявлении ключевых драйверов роста и потенциальных точек риска, что может быть полезно для принятия обоснованных управленческих решений.

Актуальность:

Актуальность данного исследования обусловлена необходимостью понимания текущего состояния и перспектив развития СЗФО в условиях быстро меняющейся экономической среды. Представленный анализ может стать ценным инструментом для региональных органов власти, бизнес-сообщества и академических кругов при разработке стратегий и принятии решений.

Оглавление:

Введение

Макроэкономические показатели СЗФО: Обзор и анализ

Промышленность и производство: Структура и тенденции

Торговля и инвестиции: Объем, структура и динамика

Рынок труда и социальное развитие

Перспективы развития: Вызовы и возможности

Государственное регулирование и экономическая политика

Заключение

Список литературы

Наименование образовательного учреждения

Доклад

на тему

Социально-экономическое Развитие Северо-Западного Федерального Округа в 2024 Году: Анализ, Тенденции и Перспективы

Выполнил: ФИО

Руководитель: ФИО

Содержание

  • Введение 1
  • Макроэкономические показатели СЗФО: Обзор и анализ 2
  • Промышленность и производство: Структура и тенденции 3
  • Торговля и инвестиции: Объем, структура и динамика 4
  • Рынок труда и социальное развитие 5
  • Перспективы развития: Вызовы и возможности 6
  • Государственное регулирование и экономическая политика 7
  • Заключение 8
  • Список литературы 9

Введение

Содержимое раздела

Этот раздел служит введением в общий контекст исследования. Он определяет основные цели, задачи и методологию анализа социально-экономического положения Северо-Западного федерального округа в 2024 году. Вводная часть также содержит краткий обзор структуры доклада, обозначая ключевые темы, которые будут рассмотрены в последующих разделах. Кроме того, введение устанавливает основные понятия и термины, необходимые для понимания анализа, а также обозначит актуальность и значимость данного исследования для различных заинтересованных сторон.

Макроэкономические показатели СЗФО: Обзор и анализ

Содержимое раздела

Этот раздел посвящен комплексному анализу ключевых макроэкономических показателей Северо-Западного федерального округа. Будет рассмотрен динамика валового регионального продукта (ВРП), анализированы тенденции промышленного производства и объемы инвестиций. Особое внимание уделяется анализу инфляции, уровню безработицы, динамике доходов населения и показателям торгового баланса. Этот анализ позволит оценить общее экономическое здоровье округа и выявить основные факторы, влияющие на его развитие, а также сравнить показатели с другими регионами Российской Федерации.

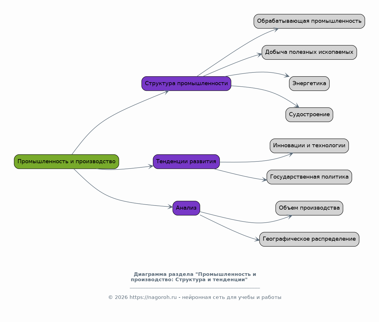
Промышленность и производство: Структура и тенденции

Содержимое раздела

В данном разделе будет проведен детальный анализ структуры промышленности Северо-Западного федерального округа. Будут рассмотрены ключевые отрасли, определяющие экономику региона, такие как обрабатывающая промышленность, добыча полезных ископаемых, энергетика и судостроение. Оценивается объем производства, динамика выпуска продукции и её географическое распределение. Рассматриваются текущие тенденции и перспективы развития промышленности, включая инновации, технологические изменения и влияние государственной политики на отрасль, будут проанализированы успешные кейсы и проблемные зоны.

Торговля и инвестиции: Объем, структура и динамика

Содержимое раздела

Этот раздел посвящен анализу торговых отношений и инвестиционной деятельности в Северо-Западном федеральном округе. Будет рассмотрен объем внешней и внутренней торговли, а также структура товарооборота с акцентом на ключевых торговых партнеров. Проанализированы объемы и структура инвестиций, включая прямые иностранные инвестиции (ПИИ) и государственные капиталовложения. Рассматривается влияние инвестиций на экономическое развитие региона, а также факторы, стимулирующие или ограничивающие инвестиционную активность, и оценивается роль СЗФО в общей инвестиционной привлекательности Российской Федерации.

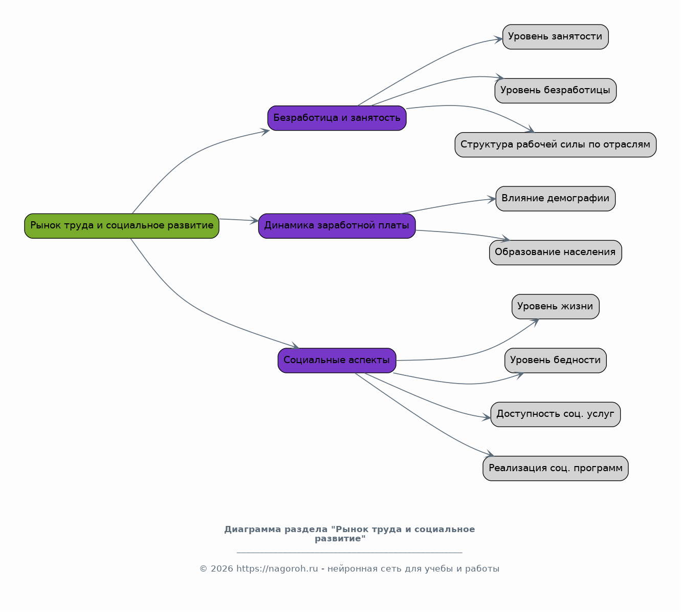
Рынок труда и социальное развитие

Содержимое раздела

В этом разделе будет представлен анализ ситуации на рынке труда в Северо-Западном федеральном округе. Будут рассмотрены уровень занятости, безработицы, структура рабочей силы по отраслям и профессиям, а также динамика заработной платы. Анализируется влияние демографических факторов и образовательного уровня населения на рынок труда. Особое внимание уделяется социальным аспектам, включая уровень жизни, бедность, доступность социальных услуг и реализацию социальных программ, а также анализируется влияние этих факторов на экономическое развитие региона.

Перспективы развития: Вызовы и возможности

Содержимое раздела

В этом разделе будут проанализированы основные вызовы и возможности, стоящие перед Северо-Западным федеральным округом в долгосрочной перспективе. Будут рассмотрены факторы, влияющие на экономическое развитие, включая глобальные тренды, национальную политику, технологические изменения и геополитическую ситуацию. Анализируются ключевые секторы экономики, которые могут стать драйверами роста, и определяются потенциальные риски, которые могут препятствовать развитию. Предлагаются рекомендации по обеспечению устойчивого и сбалансированного развития СЗФО.

Государственное регулирование и экономическая политика

Содержимое раздела

Этот раздел посвящен анализу роли государственного регулирования и экономической политики в развитии Северо-Западного федерального округа. Будут рассмотрены основные инструменты и меры, используемые для стимулирования экономического роста, поддержки малого и среднего бизнеса, привлечения инвестиций и развития инфраструктуры. Анализируется эффективность действующих программ и стратегий, а также их соответствие долгосрочным целям развития региона. Оценивается влияние федеральных и региональных инициатив на различные секторы экономики и предлагаются рекомендации по совершенствованию экономической политики.

Заключение

Содержимое раздела

В заключении суммируются основные выводы, полученные в ходе исследования социально-экономического положения Северо-Западного федерального округа. Обобщаются ключевые тенденции, выявленные в ходе анализа, и оцениваются перспективы развития региона. Акцентируется внимание на наиболее значимых вызовах и возможностях, стоящих перед округом, и предлагаются конкретные рекомендации для региональных органов власти и других заинтересованных сторон. В заключении также подчеркивается важность дальнейших исследований в данной области.

Список литературы

Содержимое раздела

Этот раздел содержит полный список использованной литературы, включая научные статьи, книги, официальные документы, статистические данные и другие источники, которые были использованы при подготовке доклада. Литература представлена в соответствии с принятыми академическими стандартами цитирования. Список позволяет читателям ознакомиться с исходными источниками и проверить информацию, представленную в докладе, а также более глубоко изучить интересующие их аспекты.

Получи Такой Доклад

До 90% уникальность
Готовый файл Word
Оформление по ГОСТ
Список источников по ГОСТ
Таблицы и схемы
Презентация

Создать Доклад на любую тему за 5 минут

Создать

#6142435