Нейросеть

Социально-педагогическая помощь лицам с ограниченными возможностями: теоретические основы, практические аспекты и перспективы развития (Доклад)

Нейросеть для создания доклада Гарантия уникальности Строго по ГОСТу Высочайшее качество Поддержка 24/7

Данный доклад посвящен всестороннему анализу социально-педагогической помощи лицам с ограниченными возможностями. В работе рассматриваются ключевые теоретические концепции и подходы к оказанию поддержки, включая инклюзивное образование, реабилитацию и социальную адаптацию. Особое внимание уделяется практическим аспектам, таким как разработка и реализация индивидуальных образовательных программ, взаимодействие с семьями и организациями, предоставляющими социальные услуги. Также анализируются современные тенденции и вызовы в области социально-педагогической помощи, а также перспективы дальнейшего развития и совершенствования данной сферы.

Идея:

Основная идея доклада заключается в комплексном рассмотрении социально-педагогической помощи лицам с ограниченными возможностями, объединяя теоретические основы и практический опыт. Цель исследования – выявление наиболее эффективных стратегий и методов поддержки для улучшения качества жизни и интеграции людей с ограниченными возможностями в общество.

Актуальность:

Актуальность исследования обусловлена растущей потребностью в эффективных и доступных системах социально-педагогической помощи для лиц с ограниченными возможностями. В современном мире наблюдается увеличение числа людей с различными формами инвалидности, что требует разработки и реализации комплексных мер поддержки. Рассмотрение данного вопроса способствует повышению информированности специалистов и общественности о проблемах и потребностях данной категории населения.

Оглавление:

Введение

Теоретические основы социально-педагогической помощи

Правовые и нормативные аспекты предоставления помощи

Психологические особенности лиц с ограниченными возможностями

Методы и технологии социально-педагогической работы

Взаимодействие с семьей и социальным окружением

Практические аспекты организации социально-педагогической помощи

Заключение

Список литературы

Наименование образовательного учреждения

Доклад

на тему

Социально-педагогическая помощь лицам с ограниченными возможностями: теоретические основы, практические аспекты и перспективы развития

Выполнил: ФИО

Руководитель: ФИО

Содержание

  • Введение 1
  • Теоретические основы социально-педагогической помощи 2
  • Правовые и нормативные аспекты предоставления помощи 3
  • Психологические особенности лиц с ограниченными возможностями 4
  • Методы и технологии социально-педагогической работы 5
  • Взаимодействие с семьей и социальным окружением 6
  • Практические аспекты организации социально-педагогической помощи 7
  • Заключение 8
  • Список литературы 9

Введение

Содержимое раздела

В данном разделе будет представлен общий обзор темы социально-педагогической помощи лицам с ограниченными возможностями, обоснована актуальность исследования и определены его цели и задачи. Будут раскрыты основные понятия и термины, используемые в работе, такие как «лицо с ограниченными возможностями», «социально-педагогическая помощь», «инклюзия» и другие. Также будет представлен краткий обзор истории развития социально-педагогической помощи и ее значение в современном обществе, а также обозначены основные проблемы и вызовы, стоящие перед специалистами в этой области.

Теоретические основы социально-педагогической помощи

Содержимое раздела

В этом разделе будет рассмотрен теоретический фундамент социально-педагогической помощи лицам с ограниченными возможностями. Будут проанализированы основные концепции и подходы, такие как гуманистическая педагогика, системный подход, личностно-ориентированное обучение и другие. Особое внимание будет уделено роли социальных институтов, включая семью, образовательные учреждения и общественные организации, в оказании поддержки. Также будут рассмотрены этические принципы и ценности, определяющие гуманное отношение к лицам с ограниченными возможностями, и их влияние на процесс оказания помощи.

Правовые и нормативные аспекты предоставления помощи

Содержимое раздела

Раздел посвящен анализу законодательной базы, регулирующей предоставление социально-педагогической помощи лицам с ограниченными возможностями. Будут рассмотрены основные нормативные акты, такие как законы об образовании, социальной защите, правах инвалидов, а также международные конвенции и декларации. Особое внимание будет уделено анализу прав и обязанностей лиц с ограниченными возможностями, а также ответственности государственных органов и социальных служб за обеспечение этих прав. Будут рассмотрены механизмы реализации законодательства и контроля за его соблюдением.

Психологические особенности лиц с ограниченными возможностями

Содержимое раздела

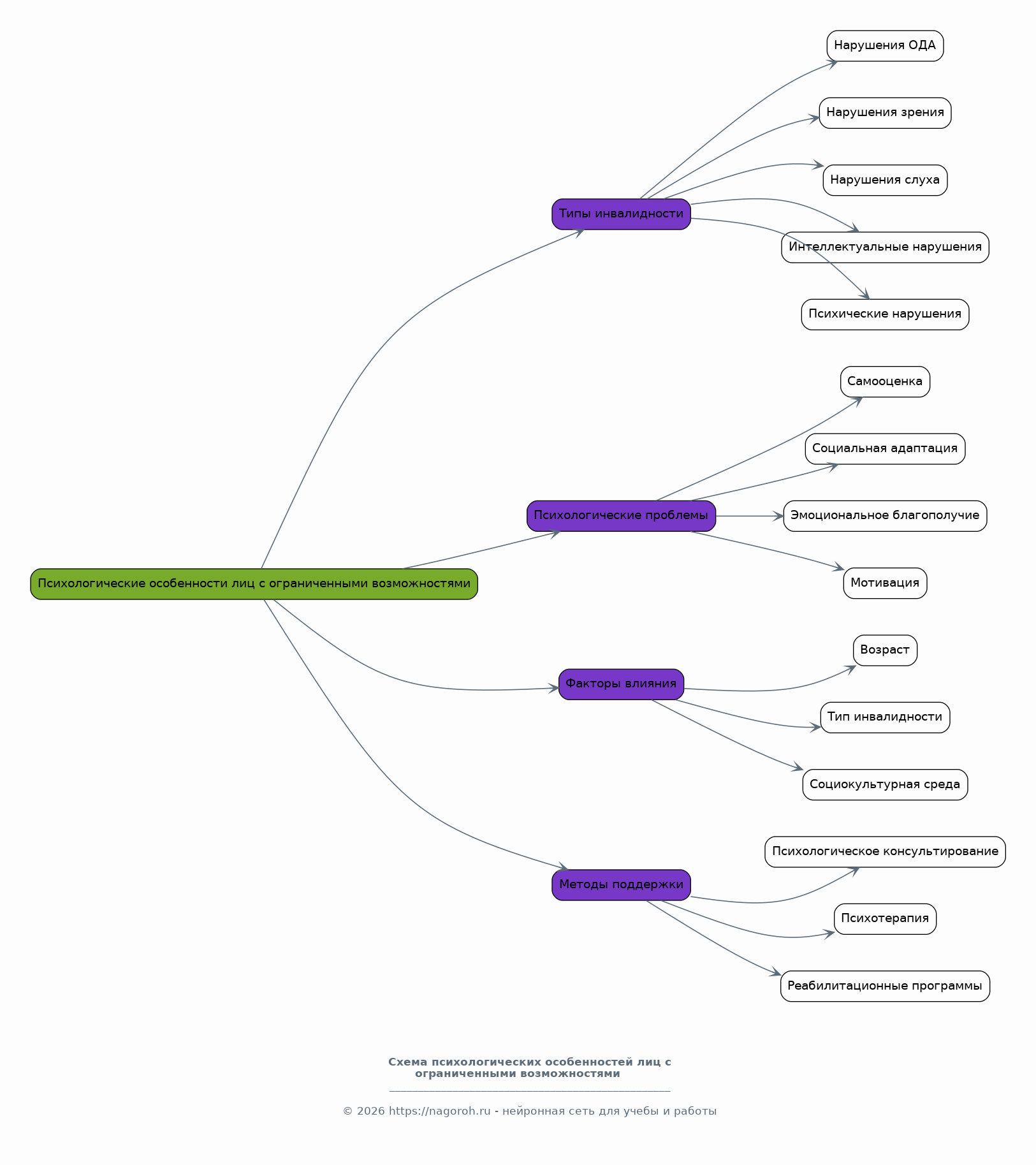
Этот раздел будет посвящен изучению психологических особенностей людей с различными видами инвалидности, включая нарушения опорно-двигательного аппарата, зрения, слуха, интеллекта и психического здоровья. Будут рассмотрены основные психологические проблемы, с которыми сталкиваются лица с ограниченными возможностями, такие как самооценка, социальная адаптация, эмоциональное благополучие и мотивация. Особое внимание будет уделено влиянию различных факторов, таких как возраст, тип инвалидности, социокультурная среда, на психологическое состояние человека. Будут рассмотрены методы психологической поддержки и реабилитации.

Методы и технологии социально-педагогической работы

Содержимое раздела

В данном разделе будут представлены различные методы и технологии, используемые в социально-педагогической работе с лицами с ограниченными возможностями. Будут рассмотрены методы индивидуальной и групповой работы, включая консультации, тренинги, образовательные программы и реабилитационные мероприятия. Особое внимание будет уделено использованию современных технологий, таких как информационно-коммуникационные технологии, дистанционное обучение и адаптивная техника, для повышения эффективности учебного процесса и социальной адаптации. Будут проанализированы примеры успешного применения различных методов и технологий в практике.

Взаимодействие с семьей и социальным окружением

Содержимое раздела

Раздел посвящен вопросам взаимодействия с семьей и социальным окружением лиц с ограниченными возможностями. Будут рассмотрены различные аспекты работы с родителями и другими членами семьи, включая консультации, психологическую поддержку, обучение и организацию совместной деятельности. Особое внимание будет уделено роли социальных служб, образовательных учреждений и общественных организаций в создании поддерживающей среды для людей с ограниченными возможностями. Будут рассмотрены вопросы информированности, толерантности и формирования позитивного отношения к лицам с инвалидностью в обществе, а также методы предотвращения дискриминации.

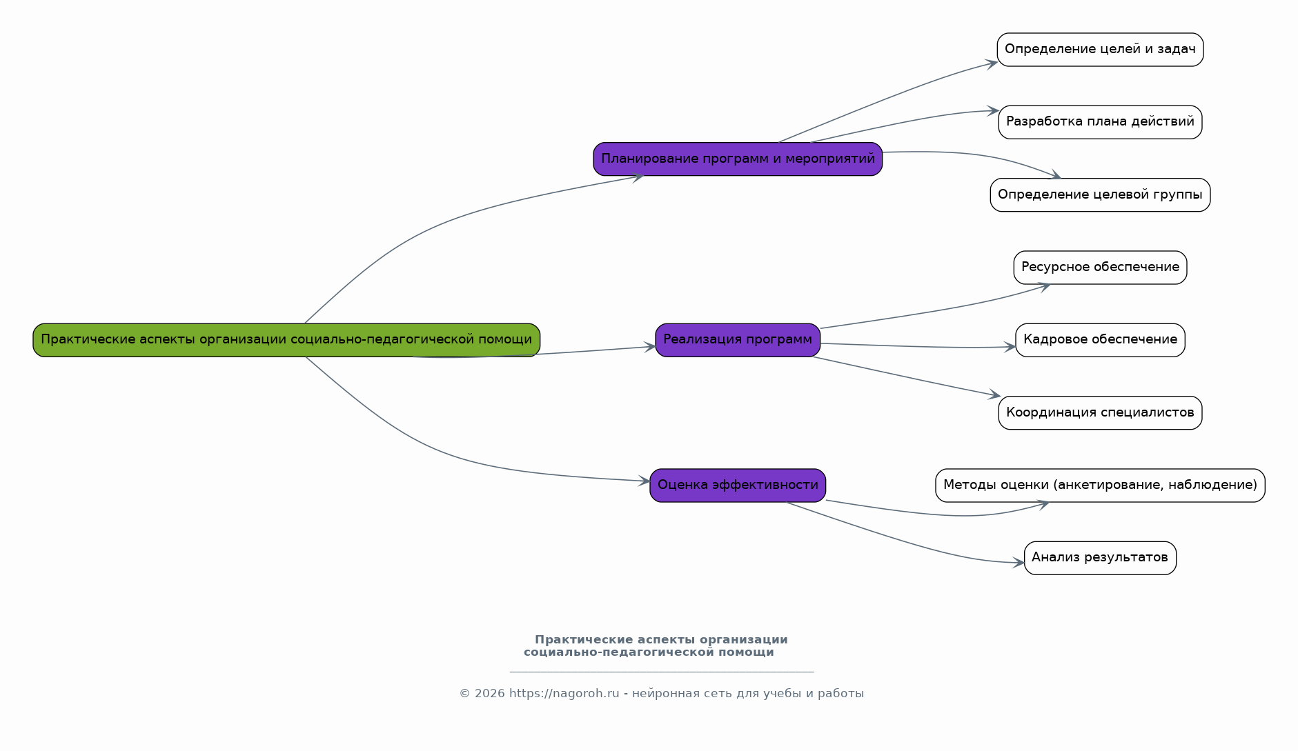
Практические аспекты организации социально-педагогической помощи

Содержимое раздела

В этом разделе будет представлен обзор практических аспектов организации социально-педагогической помощи лицам с ограниченными возможностями, включая планирование, реализацию и оценку эффективности различных программ и мероприятий. Будут рассмотрены вопросы ресурсного обеспечения, кадрового обеспечения и координации деятельности различных специалистов, участвующих в оказании помощи. Особое внимание будет уделено вопросам индивидуального подхода, адаптации образовательной среды и созданию инклюзивных условий. Будут проанализированы лучшие практики и примеры успешной реализации социально-педагогических проектов.

Заключение

Содержимое раздела

В заключении будут подведены итоги исследования, обобщены основные выводы и сформулированы рекомендации по совершенствованию социально-педагогической помощи лицам с ограниченными возможностями. Будут обозначены перспективы дальнейших исследований в данной области и предложены направления для развития практической деятельности. Будет подчеркнута важность комплексного подхода к решению проблем, связанных с интеграцией людей с ограниченными возможностями в общество, и необходимость постоянного совершенствования систем поддержки и реабилитации. Также будет отмечена роль специалистов и общества в целом в создании комфортной и поддерживающей среды.

Список литературы

Содержимое раздела

Этот раздел содержит список использованной литературы, включающий научные статьи, монографии, учебники, нормативные документы и другие источники информации, которые были использованы при написании доклада. Список литературы будет представлен в соответствии с требованиями к оформлению научных работ, с указанием авторов, названий, издательств, годов издания и страниц. Список будет структурирован в алфавитном порядке или в соответствии с другими принятыми стандартами оформления. Наличие полного и актуального списка литературы подчеркивает научную обоснованность и глубину проведенного исследования.

Получи Такой Доклад

До 90% уникальность
Готовый файл Word
Оформление по ГОСТ
Список источников по ГОСТ
Таблицы и схемы
Презентация

Создать Доклад на любую тему за 5 минут

Создать

#6099762