Нейросеть

Социально-психологические аспекты и проблемы деловых взаимоотношений: анализ и перспективы (Доклад)

Нейросеть для создания доклада Гарантия уникальности Строго по ГОСТу Высочайшее качество Поддержка 24/7

Данный доклад фокусируется на изучении социально-психологических проблем, возникающих в процессе делового взаимодействия. Рассматриваются ключевые факторы, влияющие на эффективность коммуникации, формирование команд, а также управление конфликтами в рабочей среде. Анализируются основные психологические механизмы, лежащие в основе поведения участников деловых отношений, такие как мотивация, восприятие и принятие решений. Цель исследования – выявление способов улучшения взаимопонимания и повышения продуктивности в деловой сфере, с учетом современных вызовов и тенденций.

Идея:

Доклад направлен на углубление понимания психологических аспектов, определяющих успех деловых отношений, предлагая теоретические подходы и практические рекомендации для улучшения взаимодействия. Особое внимание уделяется влиянию социальных факторов и индивидуальных особенностей на формирование эффективных рабочих команд и достижение поставленных целей.

Актуальность:

Изучение социально-психологических проблем деловых отношений актуально в современном мире, где эффективность коммуникации и командной работы играют решающую роль. Понимание этих аспектов позволяет организациям повышать производительность, снижать конфликты и улучшать общую атмосферу в коллективе, обеспечивая успешное достижение бизнес-целей.

Оглавление:

Введение

Социально-психологические факторы деловых отношений

Коммуникация в деловой среде: проблемы и решения

Конфликты в деловых отношениях: причины и способы урегулирования

Психология командной работы и лидерства

Влияние организационной культуры на деловые отношения

Методы исследования социально-психологических аспектов деловых отношений

Заключение

Список литературы

Наименование образовательного учреждения

Доклад

на тему

Социально-психологические аспекты и проблемы деловых взаимоотношений: анализ и перспективы

Выполнил: ФИО

Руководитель: ФИО

Содержание

  • Введение 1
  • Социально-психологические факторы деловых отношений 2
  • Коммуникация в деловой среде: проблемы и решения 3
  • Конфликты в деловых отношениях: причины и способы урегулирования 4
  • Психология командной работы и лидерства 5
  • Влияние организационной культуры на деловые отношения 6
  • Методы исследования социально-психологических аспектов деловых отношений 7
  • Заключение 8
  • Список литературы 9

Введение

Содержимое раздела

В данном разделе рассматриваются цели и задачи исследования социально-психологических проблем в деловых отношениях, обосновывается актуальность выбранной темы. Представляются основные понятия и термины, используемые в работе, и обозначаются ключевые вопросы, на которые предстоит ответить. Описывается структура доклада и методы исследования, применяемые для анализа данных. Также вводится краткий обзор существующих исследований в данной области, указывается значимость работы для практической деятельности.

Социально-психологические факторы деловых отношений

Содержимое раздела

В этом разделе анализируются основные социально-психологические факторы, оказывающие влияние на формирование и развитие деловых отношений. Рассматривается влияние социальных ролей, норм и ценностей на поведение участников делового взаимодействия. Изучается роль психологических особенностей личности, таких как типы темперамента и характера, в формировании стиля общения и принятия решений. Особое внимание уделяется влиянию групповой динамики и лидерства на эффективность работы в команде и достижение общих целей.

Коммуникация в деловой среде: проблемы и решения

Содержимое раздела

Этот раздел посвящен анализу проблем коммуникации в деловой среде и поиску эффективных решений. Рассматриваются различные типы коммуникационных барьеров, такие как информационный шум, психологические защиты и различия в восприятии информации участниками. Анализируются стратегии эффективного общения, включая навыки активного слушания, умение задавать вопросы и предоставлять обратную связь. Рассматриваются современные инструменты коммуникации и их влияние на деловые отношения.

Конфликты в деловых отношениях: причины и способы урегулирования

Содержимое раздела

В данном разделе рассматриваются причины возникновения конфликтов в деловых отношениях и методы их урегулирования. Анализируются различные типы конфликтов: межличностные, внутригрупповые и межгрупповые, выявляются факторы, способствующие их возникновению. Представлены стратегии управления конфликтами, включая методы переговоров, посредничества и медиации, а также роль эмоционального интеллекта в разрешении конфликтных ситуаций. Рассматриваются практические примеры урегулирования конфликтов.

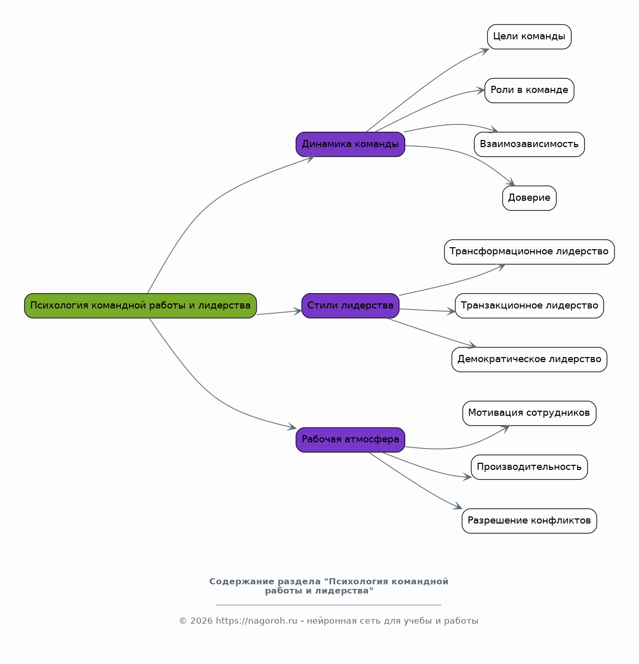
Психология командной работы и лидерства

Содержимое раздела

Этот раздел посвящен изучению психологии командной работы и роли лидерства в достижении успеха в деловых отношениях. Анализируются факторы, влияющие на формирование эффективной команды, такие как цели, роли, взаимозависимость и доверие. Рассматриваются различные стили лидерства и их влияние на мотивацию и производительность сотрудников. Изучаются методы оценки и развития лидерских качеств, а также способы создания благоприятной рабочей атмосферы.

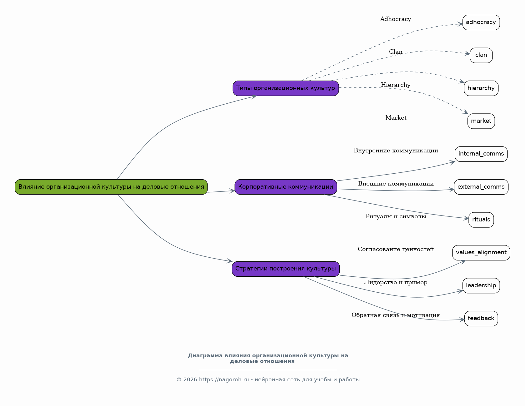
Влияние организационной культуры на деловые отношения

Содержимое раздела

В этом разделе рассматривается влияние организационной культуры на формирование и развитие деловых отношений. Анализируются различные типы организационных культур и их влияние на ценности, нормы и поведение сотрудников. Изучается роль корпоративных коммуникаций, ритуалов и символов в формировании лояльности и вовлеченности сотрудников. Рассматриваются стратегии построения позитивной организационной культуры, способствующей эффективному взаимодействию и достижению общих целей.

Методы исследования социально-психологических аспектов деловых отношений

Содержимое раздела

Этот раздел посвящен обзору методов исследования, применяемых для анализа социально-психологических аспектов деловых отношений. Рассматриваются различные подходы, такие как анкетирование, интервью, наблюдение и анализ документов. Описываются методы статистической обработки данных и интерпретации результатов исследований. Анализируются преимущества и недостатки каждого метода, а также выбор наиболее подходящего метода для конкретной исследовательской задачи. Рассматривается этика проведения исследований.

Заключение

Содержимое раздела

В заключении обобщаются основные выводы, полученные в ходе исследования социально-психологических проблем деловых отношений, и формулируются рекомендации. Подводятся итоги анализа ключевых факторов, влияющих на успех делового взаимодействия, таких как коммуникация, конфликты, командная работа и организационная культура. Оценивается значимость работы для практической деятельности и обозначаются перспективы дальнейших исследований в данной области. Предлагаются пути улучшения деловых отношений.

Список литературы

Содержимое раздела

Данный раздел содержит полный перечень использованных в докладе источников – научных статей, монографий, учебников и других публикаций, соответствующих требованиям к оформлению библиографии. В списке представлены ссылки на все цитируемые работы в формате, соответствующем принятым стандартам. Список организован в алфавитном порядке по фамилиям авторов или по названию работы (если автор не указан). Это обеспечивает прозрачность исследования.

Получи Такой Доклад

До 90% уникальность
Готовый файл Word
Оформление по ГОСТ
Список источников по ГОСТ
Таблицы и схемы
Презентация

Создать Доклад на любую тему за 5 минут

Создать

#6087771