Нейросеть

Социальный Конструктивизм: Теоретические основы и концепции П. Бергера и Т. Лукмана (Доклад)

Нейросеть для создания доклада Гарантия уникальности Строго по ГОСТу Высочайшее качество Поддержка 24/7

Данный доклад посвящен анализу фундаментальной теории социального конструктивизма, разработанной Питером Бергером и Томасом Лукманом. В нём будет рассмотрен процесс конструирования реальности через взаимодействие индивидов и институтов. Особое внимание уделяется ключевым понятиям, таким как объективация, интернализация и экстернализация. Подробно анализируется структура социального порядка и его влияние на формирование субъективной реальности.

Идея:

Доклад стремится раскрыть суть социального конструктивизма как влиятельной теоретической перспективы в социологии. Основная идея заключается в демонстрации того, как социальные структуры и культурные нормы формируют наше понимание мира.

Актуальность:

Теория социального конструктивизма остается актуальной для понимания социокультурных процессов в современном мире. Она предлагает ценные инструменты для анализа социальных изменений, идентичности и власти.

Оглавление:

Введение

Биография и научное наследие П. Бергера и Т. Лукмана

Основные понятия социального конструктивизма

Социальное конструирование реальности: Три этапа

Социальные институты и их роль в конструировании реальности

Критика и альтернативные подходы к социальному конструктивизму

Влияние теории на современные исследования

Заключение

Список литературы

Наименование образовательного учреждения

Доклад

на тему

Социальный Конструктивизм: Теоретические основы и концепции П. Бергера и Т. Лукмана

Выполнил: ФИО

Руководитель: ФИО

Содержание

  • Введение 1
  • Биография и научное наследие П. Бергера и Т. Лукмана 2
  • Основные понятия социального конструктивизма 3
  • Социальное конструирование реальности: Три этапа 4
  • Социальные институты и их роль в конструировании реальности 5
  • Критика и альтернативные подходы к социальному конструктивизму 6
  • Влияние теории на современные исследования 7
  • Заключение 8
  • Список литературы 9

Введение

Содержимое раздела

Вводная часть доклада, устанавливающая контекст и цели исследования социального конструктивизма. Будут определены основные понятия и термины, необходимые для понимания теории П. Бергера и Т. Лукмана, а также изложена проблематика исследования. Представлена актуальность выбранной темы в контексте современных социальных реалий, обозначены ключевые вопросы, которые будут рассмотрены в докладе, и определена методология анализа. Такой подход позволит слушателям лучше понять суть социального конструктивизма.

Биография и научное наследие П. Бергера и Т. Лукмана

Содержимое раздела

Данный раздел посвящен биографиям Питера Бергера и Томаса Лукмана, рассматриваются основные этапы их научной карьеры и вклад в развитие социологической мысли. Будут проанализированы ключевые работы, предшествовавшие появлению основного труда "Социальное конструирование реальности", выявлены источники вдохновения и влияние различных научных школ на формирование их взглядов. Также будут рассмотрены их основные научные интересы и достижения, а также влияние их идей на современную социологию и другие дисциплины, что поможет глубже понять контекст их работы.

Основные понятия социального конструктивизма

Содержимое раздела

Этот раздел посвящен детальному рассмотрению ключевых понятий, составляющих основу теории социального конструктивизма. Будут рассмотрены такие понятия, как объективация, экстернализация, интернализация, социализация и институционализация. Каждое понятие будет проанализировано с точки зрения его роли в процессе конструирования реальности. Будут приведены примеры, иллюстрирующие эти процессы в действии, а также будет рассмотрено, как они влияют на формирование социальных институтов и индивидуального сознания. Это поможет лучше понять суть теории.

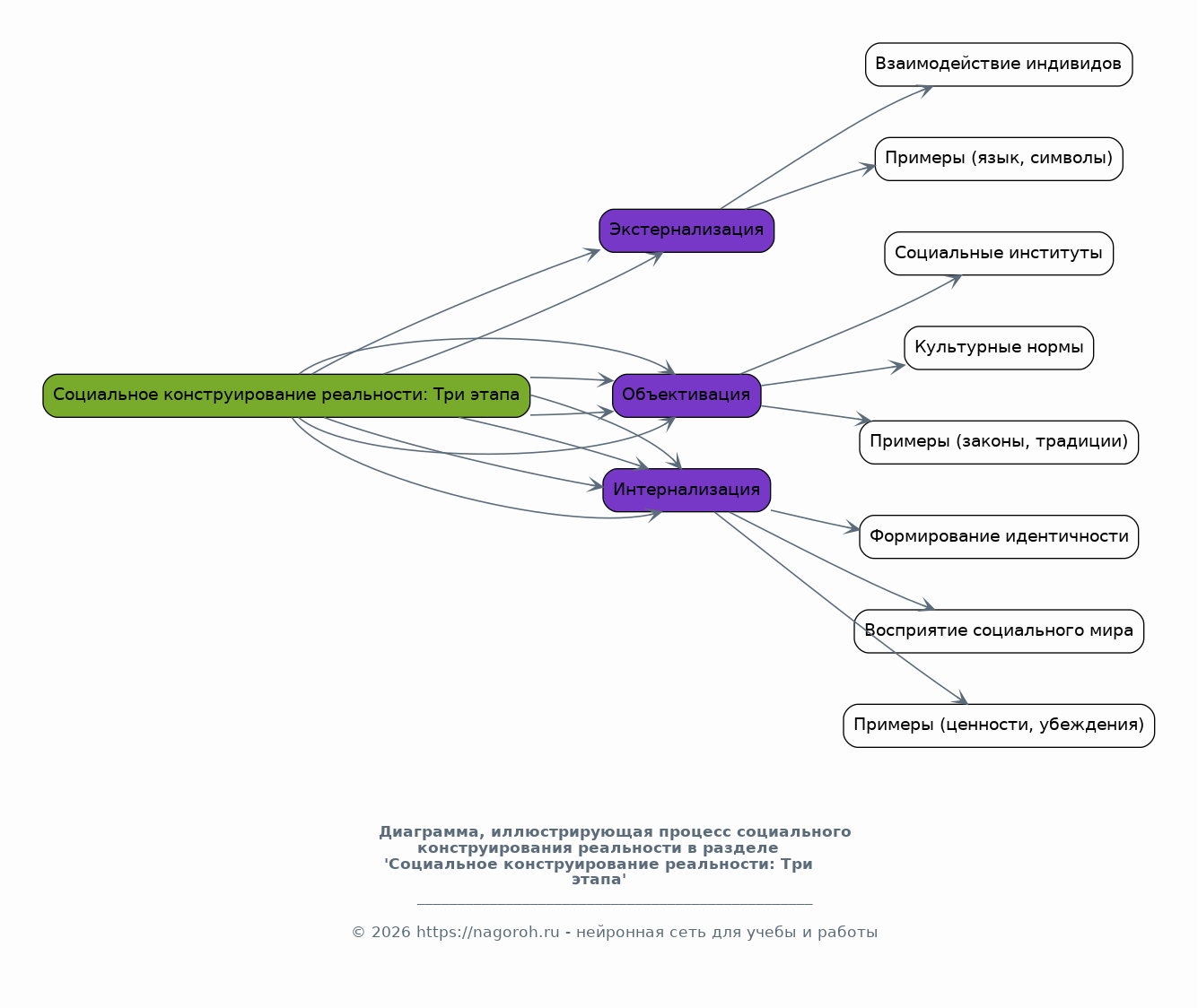
Социальное конструирование реальности: Три этапа

Содержимое раздела

В этом разделе будет подробно рассмотрен процесс социального конструирования реальности, описанный Бергером и Лукманом. Будет проанализирована последовательность этапов: экстернализация, объективация и интернализация, раскрыты механизмы, лежащие в основе каждого этапа. Уделено внимание взаимодействию между индивидами и обществом на каждом этапе, а также влиянию социальных институтов и культурных норм на этот процесс. Будут приведены примеры, иллюстрирующие, как люди совместно создают и поддерживают социальную реальность, формируя среду, в которой они живут.

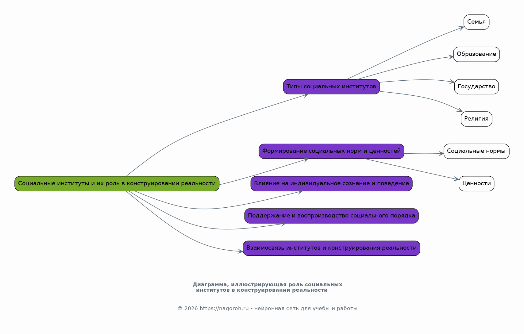
Социальные институты и их роль в конструировании реальности

Содержимое раздела

Этот раздел посвящен анализу роли социальных институтов в процессе конструирования реальности. Будут рассмотрены основные типы социальных институтов, такие как семья, образование, государство и религия. Анализируется, как эти институты формируют социальные нормы, ценности и представления, оказывающие влияние на индивидуальное сознание и поведение. Будет показано, как институты поддерживают и воспроизводят социальный порядок, а также рассматриваются примеры их воздействия на различные аспекты социальной жизни. Также будет рассмотрена взаимосвязь между институтами и конструированием реальности.

Критика и альтернативные подходы к социальному конструктивизму

Содержимое раздела

В этом разделе будет представлен критический анализ теории социального конструктивизма П. Бергера и Т. Лукмана. Будут рассмотрены основные положения критиков, включая аргументы против чрезмерного акцента на социальном конструировании, и предложены альтернативные подходы. Будут проанализированы ограничения теории и вопросы, оставшиеся открытыми, а также рассмотрены альтернативные теоретические перспективы, предлагающие другие способы понимания социальных процессов и реалий. Понимание критики позволит выявить слабые стороны и оценить вклад теории в социологию.

Влияние теории на современные исследования

Содержимое раздела

Раздел посвящен анализу влияния теории социального конструктивизма на современные социологические исследования и другие дисциплины. Будут рассмотрены примеры применения данной теории в различных областях, включая социологию, антропологию, политологию и психологию. Анализируется, как концепции Бергера и Лукмана используются для изучения социальных проблем, гендерных отношений, идентичности и культуры. Кроме того, будет показано, как идеи социального конструктивизма применяются в современной исследовательской практике при изучении разных социальных явлений.

Заключение

Содержимое раздела

В заключении будут подведены итоги исследования, обобщены основные положения теории социального конструктивизма Бергера и Лукмана. Будет подчеркнута важность их концепций для понимания социальных процессов и формирования реальности. Указана роль теории в современных социальных исследованиях. Будут сформулированы выводы о значении теории и её перспективах для развития социологической мысли. Будет показано, как теория может быть применена для анализа актуальных социальных проблем и вызовов современности.

Список литературы

Содержимое раздела

В данном разделе представлен список использованной литературы, включая основные работы П. Бергера и Т. Лукмана, а также другие источники, использованные при подготовке доклада. Здесь приведены полные библиографические данные, соответствующие академическим стандартам. Список включает как оригинальные публикации авторов, так и статьи и монографии, которые были использованы для анализа и комментирования их теории. Это позволяет читателям получить доступ к информации, необходимой для дальнейшего самостоятельного изучения темы.

Получи Такой Доклад

До 90% уникальность
Готовый файл Word
Оформление по ГОСТ
Список источников по ГОСТ
Таблицы и схемы
Презентация

Создать Доклад на любую тему за 5 минут

Создать

#5533232