Нейросеть

Софья Лысенкова: Инновации в педагогике и трансформация школьного образования (Доклад)

Нейросеть для создания доклада Гарантия уникальности Строго по ГОСТу Высочайшее качество Поддержка 24/7

Данный доклад посвящен анализу педагогической деятельности Софьи Николаевны Лысенковой, выдающегося советского педагога-новатора. Рассматривается ее вклад в развитие методики начального обучения и реализации инновационных подходов в образовательном процессе. Особое внимание уделяется анализу ее системы "перспективных линий" и ее влиянию на формирование учебной мотивации у школьников. В работе также анализируется эволюция взглядов Лысенковой на роль учителя и ученика в образовательном процессе, а также значение ее деятельности для современной педагогической науки и практики.

Идея:

Доклад направлен на исследование новаторских методов Софьи Лысенковой в образовании, демонстрируя ее вклад в развитие педагогики и методики преподавания. Основной идеей является анализ ее педагогических принципов и их влияние на повышение эффективности обучения.

Актуальность:

Изучение педагогического наследия С.Н. Лысенковой актуально в контексте поиска эффективных методов повышения качества образования, формирования у учащихся устойчивого интереса к учению. Опыт Лысенковой предлагает ценные идеи для современной педагогической практики, особенно в области начального образования, и может быть полезен для учителей и методистов.

Оглавление:

Введение

Биография и педагогическое кредо Софьи Лысенковой

Методика "перспективных линий" в образовательном процессе

Роль учителя в системе Лысенковой: лидерство и сотрудничество

Влияние Лысенковой на развитие начального образования

Практическое применение и адаптация системы Лысенковой в современных условиях

Критика и анализ педагогической системы Лысенковой

Список литературы

Наименование образовательного учреждения

Доклад

на тему

Софья Лысенкова: Инновации в педагогике и трансформация школьного образования

Выполнил: ФИО

Руководитель: ФИО

Содержание

  • Введение 1
  • Биография и педагогическое кредо Софьи Лысенковой 2
  • Методика "перспективных линий" в образовательном процессе 3
  • Роль учителя в системе Лысенковой: лидерство и сотрудничество 4
  • Влияние Лысенковой на развитие начального образования 5
  • Практическое применение и адаптация системы Лысенковой в современных условиях 6
  • Критика и анализ педагогической системы Лысенковой 7
  • Список литературы 8

Введение

Содержимое раздела

Вводная часть доклада, представляющая Софью Николаевну Лысенкову и обозначающая контекст ее педагогической деятельности. Здесь обозначается актуальность изучения ее опыта в современном образовательном пространстве, демонстрируя текущую проблему и способы её решения. Обозначаются основные вопросы, рассматриваемые в докладе, его цели и задачи. Описываются цели, задачи исследования, обозначается исследовательская методология, структура работы и ее значимость для педагогической науки и практики. Акцентируется внимание на ценности наследия С.Н. Лысенковой для современной школы.

Биография и педагогическое кредо Софьи Лысенковой

Содержимое раздела

В данном разделе рассматривается жизненный путь Софьи Николаевны, ключевые этапы ее профессионального становления и формирование ее педагогических убеждений. Анализируется влияние среды (семьи, коллег, общественных деятелей) на формирование ее мировоззрения и педагогических принципов. Особое внимание уделяется ее отношению к детям, учителю и процессу обучения. Раскрываются основы ее педагогической философии, ее главный подход к обучению и воспитанию школьников, анализируется влияние ее взглядов на практику обучения.

Методика "перспективных линий" в образовательном процессе

Содержимое раздела

Данный раздел посвящен детальному анализу методики "перспективных линий", разработанной С.Н. Лысенковой. Рассматриваются принципы построения учебного материала, обеспечивающие достижение поставленных целей. Анализируется организация образовательного процесса, включая планирование, методы и приемы обучения, используемые Лысенковой. Оценивается эффективность данной методики в формировании у учащихся фундаментальных знаний, умений и навыков, а также в развитии их познавательной активности. Рассматриваются инструменты Лысенковой для мотивации.

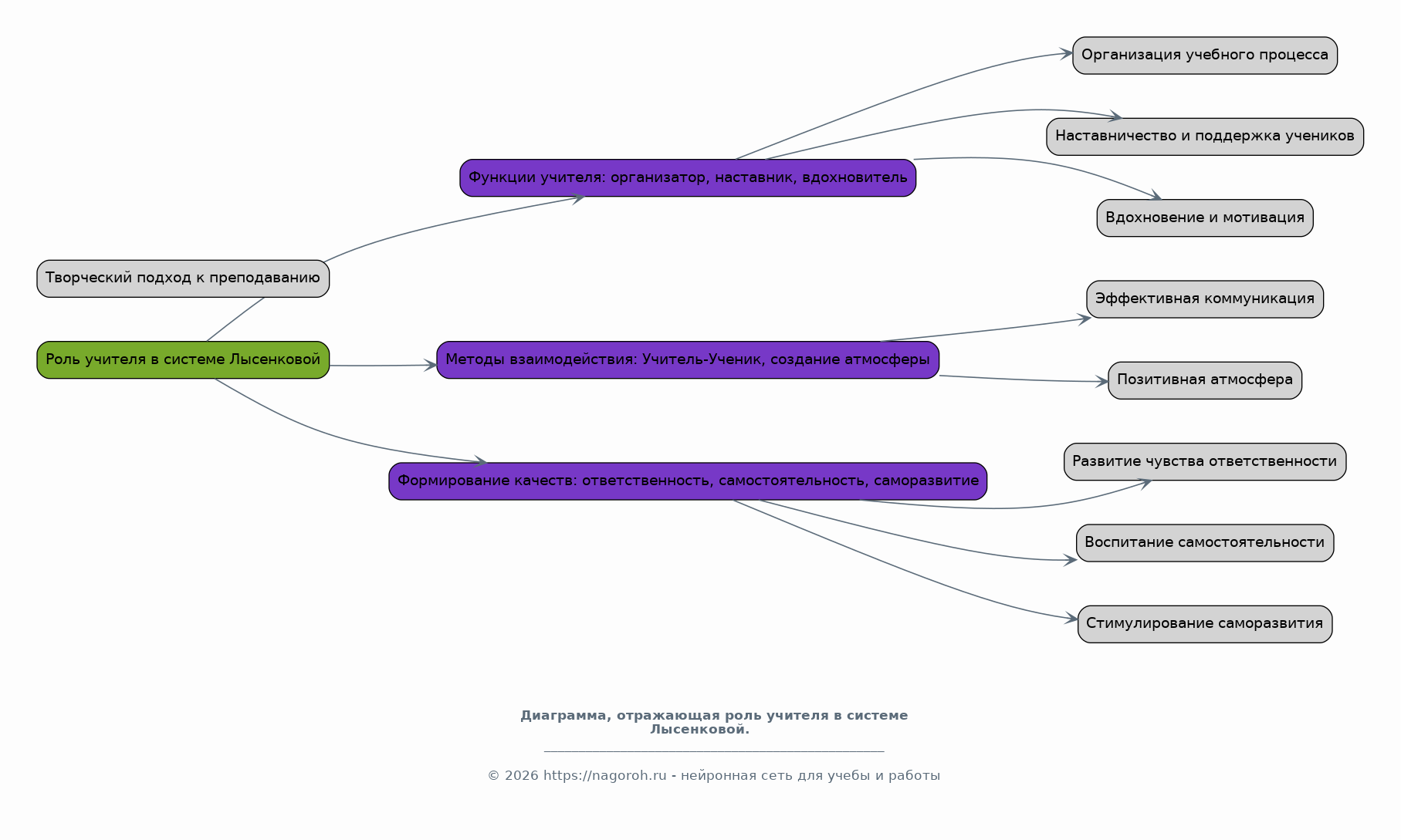
Роль учителя в системе Лысенковой: лидерство и сотрудничество

Содержимое раздела

В этом разделе анализируется роль учителя в системе образования, предложенной Софьей Лысенковой. Рассматриваются функции учителя как организатора учебного процесса, наставника и вдохновителя. Подробно описываются методы выстраивания взаимодействия между учителем и учеником, а также важность создания благоприятной атмосферы в классе. Анализируется роль учителя в формировании у школьников чувства ответственности, самостоятельности и стремления к саморазвитию. Подчеркивается необходимость творческого подхода к преподаванию.

Влияние Лысенковой на развитие начального образования

Содержимое раздела

Этот раздел посвящен анализу влияния педагогических идей Софьи Николаевны Лысенковой на развитие начального образования в СССР и за его пределами. Рассматривается распространение ее опыта, внедрение ее методик в практику работы школ. Анализируется критика и признание ее системы, оценивается ее вклад в совершенствование учебных программ и методов обучения. Оценивается роль Лысенковой в формировании инновационной педагогической среды и ее влияние на последующие поколения педагогов и исследователей в области образования.

Практическое применение и адаптация системы Лысенковой в современных условиях

Содержимое раздела

В данном разделе рассматриваются возможности применения и адаптации педагогической системы Софьи Лысенковой в современных условиях, учитывая изменения в содержании образования и требования к нему. Анализируются конкретные примеры использования ее методик в современной образовательной практике, в том числе в начальной школе. Оцениваются трудности и перспективы адаптации ее подходов к новым образовательным стандартам и технологиям. Обсуждаются пути сохранения и развития наследия Лысенковой в контексте современных вызовов и тенденций в образовании.

Критика и анализ педагогической системы Лысенковой

Содержимое раздела

Раздел посвящен критическому анализу педагогической системы Лысенковой, включая оценку ее сильных и слабых сторон. Рассматриваются различные точки зрения на ее методики, включая критические замечания и альтернативные подходы, а также неоднозначные оценки, связанные с внедрением и использованием. Анализируются проблемные аспекты и возможные ограничения, связанные с применением ее системы в различных условиях и с разными категориями учащихся. Оценивается актуальность и значимость критики в контексте развития педагогической науки.

Список литературы

Содержимое раздела

Заключительная часть доклада, содержащая перечень использованных источников, включая научные работы, учебные пособия, статьи и другие материалы, цитируемые в исследовании. Список литературы формируется в соответствии с требованиями к оформлению научных работ, с указанием авторов, названий, издательств, годов издания и страниц. В этот раздел включаются все источники, использованные при подготовке доклада, обеспечивая тем самым прозрачность и обоснованность представленных результатов исследования. Важно соблюдение всех требований.

Получи Такой Доклад

До 90% уникальность
Готовый файл Word
Оформление по ГОСТ
Список источников по ГОСТ
Таблицы и схемы
Презентация

Создать Доклад на любую тему за 5 минут

Создать

#6096639