Нейросеть

Солидарность, единство и стабильность российского общества: цивилизационный анализ и перспективы (Доклад)

Нейросеть для создания доклада Гарантия уникальности Строго по ГОСТу Высочайшее качество Поддержка 24/7

Данный доклад представляет собой комплексное исследование, направленное на анализ феноменов солидарности, единства и стабильности в контексте российского общества. В работе осуществляется цивилизационный подход, позволяющий выявить глубинные основания и факторы, влияющие на эти социальные процессы. Особое внимание уделяется историческим, культурным и политическим аспектам, формирующим специфику российского опыта. Представлены ключевые вызовы и возможности для укрепления солидарности, единства и поддержания стабильности в современной России.

Идея:

Основная идея доклада заключается в выявлении ключевых механизмов формирования и поддержания солидарности, единства и стабильности в российском обществе, учитывая его цивилизационное своеобразие. Анализ направлен на разработку рекомендаций по укреплению этих важных социальных ценностей.

Актуальность:

Актуальность исследования обусловлена необходимостью понимания факторов, влияющих на устойчивость и развитие российского общества в условиях современных вызовов. Осознание роли солидарности, единства и стабильности имеет критическое значение для обеспечения национальной безопасности и благополучия граждан.

Оглавление:

Введение

Исторические корни российской солидарности и единства

Культурные факторы формирования идентичности и солидарности

Политические институты и механизмы консолидации общества

Социально-экономические аспекты солидарности и стабильности

Влияние внешних факторов на солидарность и единство

Перспективы развития солидарности и стабильности в России

Заключение

Список литературы

Наименование образовательного учреждения

Доклад

на тему

Солидарность, единство и стабильность российского общества: цивилизационный анализ и перспективы

Выполнил: ФИО

Руководитель: ФИО

Содержание

  • Введение 1
  • Исторические корни российской солидарности и единства 2
  • Культурные факторы формирования идентичности и солидарности 3
  • Политические институты и механизмы консолидации общества 4
  • Социально-экономические аспекты солидарности и стабильности 5
  • Влияние внешних факторов на солидарность и единство 6
  • Перспективы развития солидарности и стабильности в России 7
  • Заключение 8
  • Список литературы 9

Введение

Содержимое раздела

Вводная часть доклада, определяющая актуальность исследования солидарности, единства и стабильности российского общества в цивилизационном контексте. Здесь будут обозначены основные цели и задачи работы, а также представлена методология исследования, включающая анализ исторических, социологических и политологических подходов. Раскрывается роль цивилизационного измерения в понимании специфики данных социальных явлений, обосновывается значимость исследования для понимания текущих социальных и политических процессов в России.

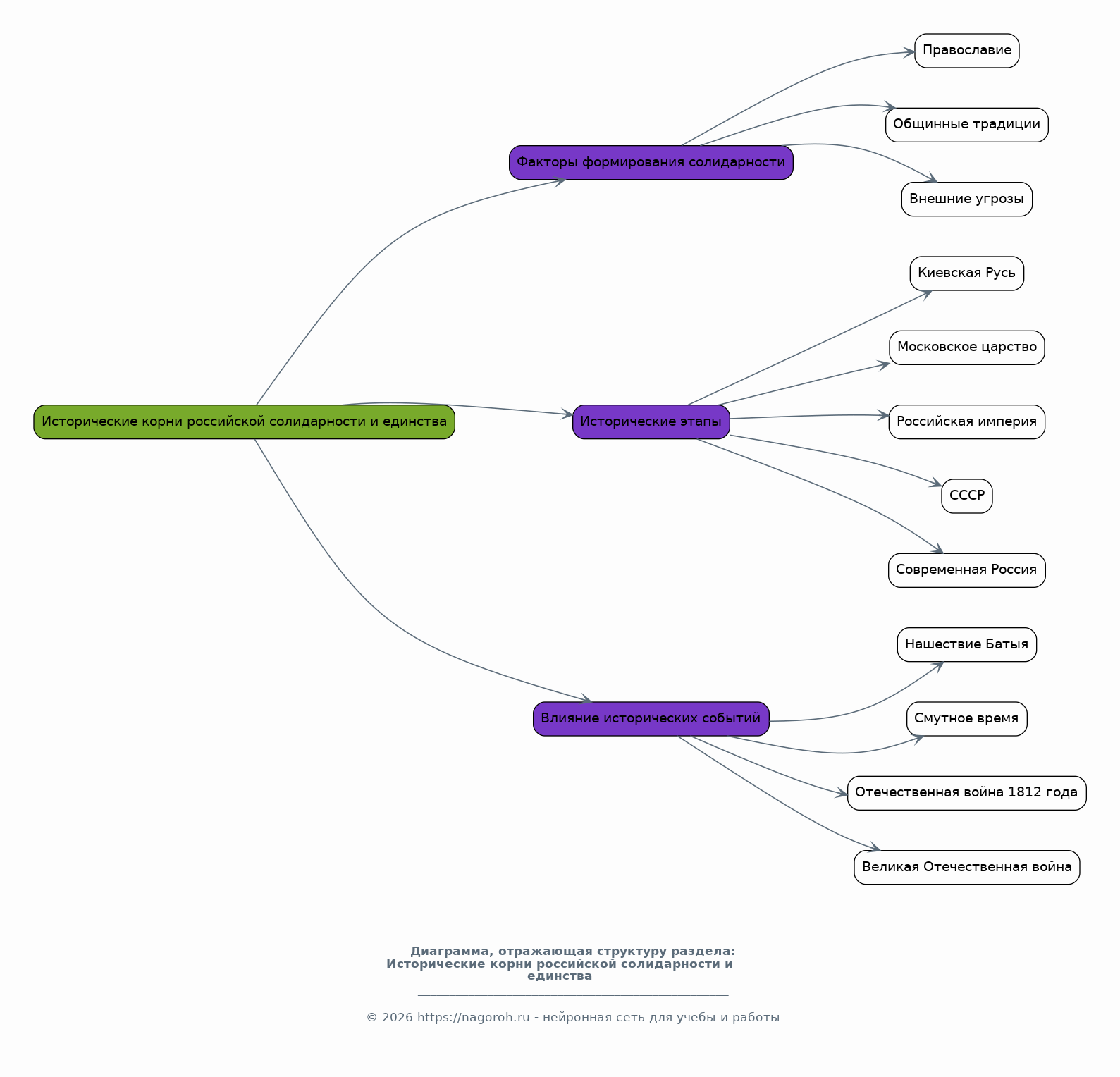
Исторические корни российской солидарности и единства

Содержимое раздела

Данный раздел посвящен анализу исторического опыта формирования солидарности и единства в российском обществе. Исследуются различные этапы истории России, от Киевской Руси до современности, выявляются основные факторы, влиявшие на эти процессы. Рассматриваются роль православия, общинных традиций, а также внешних угроз в формировании чувства общности и сплоченности российского народа. Анализируется влияние различных исторических событий на динамику солидарности и единства.

Культурные факторы формирования идентичности и солидарности

Содержимое раздела

В этом разделе анализируется влияние культуры на формирование идентичности и солидарности в российском обществе. Рассматриваются особенности национальной культуры, литературы, искусства, которые способствуют формированию чувства сопричастности и общности. Анализируется роль языка, общих ценностей и традиций в укреплении единства. Особое внимание уделяется выявлению культурных кодов, способствующих поддержанию социальной стабильности и формированию позитивного образа “мы”.

Политические институты и механизмы консолидации общества

Содержимое раздела

Этот раздел посвящен анализу роли политических институтов и механизмов в формировании и поддержании солидарности и единства в российском обществе. Рассматриваются различные политические системы и их влияние на социальную сплоченность. Анализируются факторы, влияющие на уровень доверия к власти и общественным институтам. Обсуждаются стратегии и инструменты, используемые для консолидации общества, включая политическую риторику, символы и праздники. Анализируется роль гражданского общества.

Социально-экономические аспекты солидарности и стабильности

Содержимое раздела

В данной главе анализируется влияние социально-экономических факторов на солидарность и стабильность в российском обществе. Рассматривается роль экономического благосостояния, уровня социального неравенства, доступности социальных благ и услуг в формировании чувства общности и солидарности. Анализируются последствия экономических кризисов и реформ для социальной структуры и стабильности. Обсуждаются меры социальной политики, направленные на укрепление солидарности и снижение социального напряжения.

Влияние внешних факторов на солидарность и единство

Содержимое раздела

Этот раздел посвящен анализу влияния внешних факторов на солидарность и единство российского общества. Рассматриваются роль геополитических вызовов, санкций, информационных войн и других внешних воздействий на социальную структуру и общественное сознание. Анализируется влияние внешних угроз на консолидацию общества и формирование чувства патриотизма. Обсуждаются стратегии противодействия негативному влиянию внешних факторов и укрепления национальной идентичности.

Перспективы развития солидарности и стабильности в России

Содержимое раздела

В данном разделе рассматриваются перспективы развития солидарности и стабильности в российском обществе в контексте современных вызовов и возможностей. Обсуждаются ключевые факторы, которые могут способствовать укреплению этих социальных феноменов в будущем. Предлагаются рекомендации по совершенствованию государственной политики, направленной на укрепление единства, повышение социальной ответственности и формирование позитивного образа будущего России. Анализируются потенциалы для развития гражданского общества.

Заключение

Содержимое раздела

В заключении обобщаются основные выводы исследования, подчеркивается значимость полученных результатов для понимания роли солидарности, единства и стабильности в российском обществе. Оценивается вклад цивилизационного подхода в анализ этих социальных явлений. Определяются перспективные направления дальнейших исследований. Подводятся итоги работы и формулируются основные рекомендации для укрепления солидарности, единства и стабильности в современной России.

Список литературы

Содержимое раздела

В данном разделе представлен список использованной литературы, включая научные статьи, монографии, диссертации и другие источники, использованные при подготовке доклада. Здесь содержатся ссылки на все процитированные работы, а также перечень дополнительных источников, расширяющих понимание исследуемой темы. Список составлен в соответствии с требованиями к оформлению научной литературы.

Получи Такой Доклад

До 90% уникальность
Готовый файл Word
Оформление по ГОСТ
Список источников по ГОСТ
Таблицы и схемы
Презентация

Создать Доклад на любую тему за 5 минут

Создать

#5528997