Нейросеть

Состав, Вооружение и Оснащение Инженерно-Разведывательного Дозора: Анализ и Перспективы (Доклад)

Нейросеть для создания доклада Гарантия уникальности Строго по ГОСТу Высочайшее качество Поддержка 24/7

Данный доклад посвящен всестороннему исследованию состава, вооружения и оснащения инженерно-разведывательных дозоров. В рамках работы будет проведен детальный анализ типовых структур подразделений, включая численность личного состава, распределение по специальностям и организационные особенности. Особое внимание уделено обзору штатного вооружения, техники и средств инженерной разведки, используемых в современных условиях. Будут рассмотрены современные тенденции и инновации в области экипировки и оборудования, влияющие на эффективность выполнения задач инженерно-разведывательными дозорами.

Идея:

Цель данного доклада — предоставить комплексный анализ организации и оснащения инженерно-разведывательных дозоров, выявив ключевые факторы, влияющие на их боевую эффективность. Основная идея заключается в систематизации знаний и представлении данных в удобной форме для понимания и дальнейшего использования в практической деятельности.

Актуальность:

Актуальность исследования обусловлена возрастающей ролью инженерной разведки в современных военных конфликтах и операциях. Понимание состава, вооружения и оснащения инженерно-разведывательных дозоров имеет решающее значение для повышения их боеспособности и обеспечения безопасности личного состава. Результаты работы могут быть полезны при подготовке специалистов, разработке учебных материалов и совершенствовании тактики действий.

Оглавление:

Введение

Организационная структура инженерно-разведывательного дозора

Вооружение и техника инженерно-разведывательного дозора

Средства инженерной разведки

Оснащение инженерно-разведывательного дозора: Экипировка и средства защиты

Тактика действий инженерно-разведывательного дозора

Перспективы развития инженерно-разведывательных дозоров

Список литературы

Наименование образовательного учреждения

Доклад

на тему

Состав, Вооружение и Оснащение Инженерно-Разведывательного Дозора: Анализ и Перспективы

Выполнил: ФИО

Руководитель: ФИО

Содержание

  • Введение 1
  • Организационная структура инженерно-разведывательного дозора 2
  • Вооружение и техника инженерно-разведывательного дозора 3
  • Средства инженерной разведки 4
  • Оснащение инженерно-разведывательного дозора: Экипировка и средства защиты 5
  • Тактика действий инженерно-разведывательного дозора 6
  • Перспективы развития инженерно-разведывательных дозоров 7
  • Список литературы 8

Введение

Содержимое раздела

В данном разделе будет представлено обоснование актуальности темы исследования, ее цели и задачи. Будут обозначены основные направления, которые будут рассмотрены в докладе, а также описана методология исследования, используемая для сбора и анализа данных. Введение также содержит краткий обзор исторического развития инженерно-разведывательных подразделений и их роли в различных военных конфликтах. В заключение вводной части будет сформулировано значение данного исследования для дальнейших разработок в области инженерных войск.

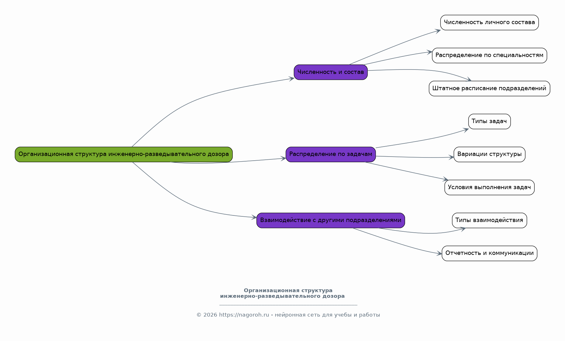
Организационная структура инженерно-разведывательного дозора

Содержимое раздела

Этот раздел посвящен детальному рассмотрению типовой организационной структуры инженерно-разведывательного дозора. Будет проанализирована численность личного состава, его распределение по специальностям и выполняемым задачам. Рассмотрение включает в себя штатное расписание подразделений, а также возможные вариации структуры в зависимости от условий выполнения задач и поставленных целей. Также будут рассмотрены вопросы взаимодействия инженерно-разведывательного дозора с другими подразделениями.

Вооружение и техника инженерно-разведывательного дозора

Содержимое раздела

В данном разделе будет проведен подробный анализ штатного вооружения, техники и специальных средств, состоящих на вооружении инженерно-разведывательного дозора. Будут рассмотрены основные типы стрелкового оружия, инженерного оборудования и транспортных средств, используемых подразделениями. Особое внимание будет уделено характеристикам оборудования для инженерной разведки, такому как миноискатели, средства обнаружения взрывчатых веществ и приборы наблюдения. Раздел содержит также анализ тактико-технических характеристик.

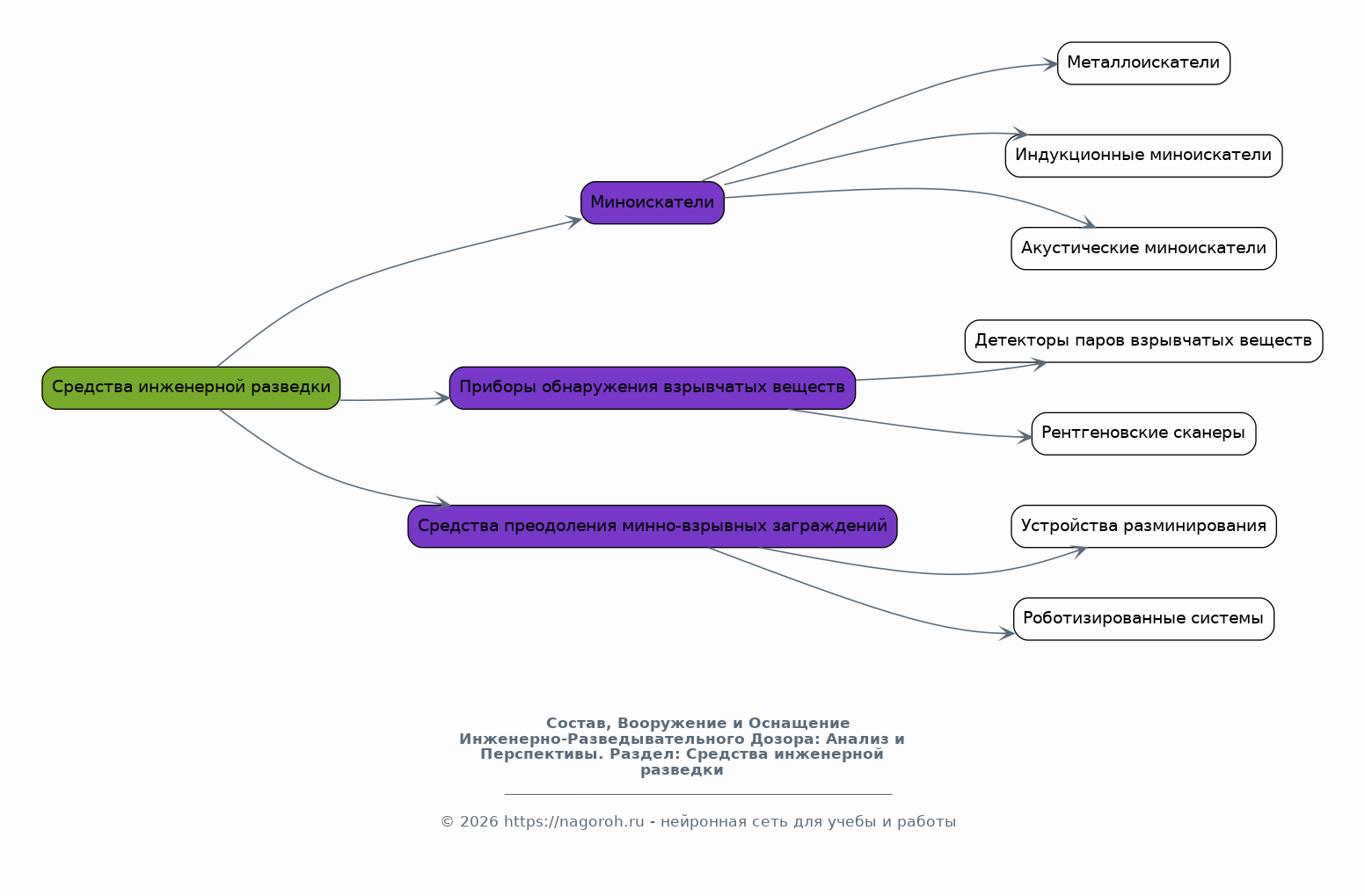
Средства инженерной разведки

Содержимое раздела

В этом разделе будет подробно рассмотрен широкий спектр средств инженерной разведки, применяемых в современных условиях ведения боевых действий. Будет акцентировано внимание на технические характеристики и функциональные возможности различных типов миноискателей, приборов обнаружения взрывчатых веществ, а также средств преодоления минно-взрывных заграждений. Особое внимание будет уделено современным разработкам в этой области, включая беспилотные летательные аппараты и роботизированные системы. Будет проведен анализ эффективности данных средств.

Оснащение инженерно-разведывательного дозора: Экипировка и средства защиты

Содержимое раздела

Данный подраздел посвящен анализу экипировки и средств защиты, используемых личным составом инженерно-разведывательного дозора. Будет рассмотрен состав индивидуальных комплектов защиты, включая бронежилеты, шлемы, средства защиты органов дыхания и другое снаряжение. Особое внимание будет уделено эргономике и функциональности экипировки, а также ее соответствию требованиям защиты в различных условиях. Будут проанализированы новые разработки в области защитного снаряжения и их влияние на повышение выживаемости бойцов.

Тактика действий инженерно-разведывательного дозора

Содержимое раздела

В этом разделе будет рассмотрена тактика действий инженерно-разведывательного дозора в различных условиях обстановки, включая способы передвижения, методы разведки и обнаружения препятствий, а также организацию взаимодействия с другими подразделениями. Будет проанализированы различные типы задач, выполняемых инженерно-разведывательными дозорами, от разведки маршрутов движения до обустройства позиций. Особое внимание будет уделено вопросам обеспечения безопасности личного состава при выполнении боевых задач и современным подходам.

Перспективы развития инженерно-разведывательных дозоров

Содержимое раздела

В данном разделе будут рассмотрены перспективные направления развития инженерно-разведывательных дозоров, включая внедрение новых технологий и совершенствование экипировки. Будет проведен анализ современных тенденций в развитии инженерных войск, таких как использование робототехники, беспилотных систем и других инновационных средств. Рассмотрены факторы, влияющие на повышение эффективности инженерно-разведывательных подразделений, и возможные варианты их оптимизации в будущем. Также будут подняты вопросы подготовки и обучения специалистов.

Список литературы

Содержимое раздела

В данном разделе представлен список использованной литературы, включающий в себя научные статьи, монографии, учебные пособия и другие источники, использованные при подготовке доклада. Список литературы будет упорядочен в соответствии с принятыми стандартами оформления научных работ. Указаны полные библиографические данные каждого источника, обеспечивающие возможность их идентификации и дальнейшего изучения. Данный раздел предоставляет читателю возможность глубокого понимания рассматриваемой темы.

Получи Такой Доклад

До 90% уникальность
Готовый файл Word
Оформление по ГОСТ
Список источников по ГОСТ
Таблицы и схемы
Презентация

Создать Доклад на любую тему за 5 минут

Создать

#6107665