Нейросеть

Совершенствование организационной структуры ПАО «НК «Роснефть»: Анализ, проблемы и перспективы (Доклад)

Нейросеть для создания доклада Гарантия уникальности Строго по ГОСТу Высочайшее качество Поддержка 24/7

Данный доклад посвящен актуальной проблеме оптимизации организационной структуры ПАО «НК «Роснефть», одной из ведущих нефтегазовых компаний России. В работе проводится всесторонний анализ текущей структуры, выявляются ее сильные и слабые стороны, а также потенциальные области для улучшений. Особое внимание уделяется выявлению проблем, связанных с эффективностью управления, координацией деятельности и адаптацией к изменяющимся рыночным условиям. В заключение предлагаются конкретные рекомендации по совершенствованию организационной структуры.

Идея:

Основная идея доклада заключается в разработке предложений по повышению эффективности организационной структуры ПАО «НК «Роснефть» путем анализа существующих проблем и разработки рекомендаций. Это позволит компании более эффективно реагировать на вызовы внешней среды и повысить свою конкурентоспособность.

Актуальность:

Актуальность исследования обусловлена необходимостью повышения эффективности управления крупными нефтегазовыми компаниями в условиях динамично меняющегося рынка. Совершенствование организационной структуры ПАО «НК «Роснефть» способствует оптимизации бизнес-процессов, снижению издержек и повышению общей производительности.

Оглавление:

Введение

Обзор текущей организационной структуры ПАО «НК «Роснефть»

Анализ сильных и слабых сторон текущей структуры

Выявление проблем и вызовов в организационной структуре

Анализ опыта других нефтегазовых компаний

Разработка рекомендаций по совершенствованию организационной структуры

Оценка экономической эффективности предложенных изменений

Заключение

Список литературы

Наименование образовательного учреждения

Доклад

на тему

Совершенствование организационной структуры ПАО «НК «Роснефть»: Анализ, проблемы и перспективы

Выполнил: ФИО

Руководитель: ФИО

Содержание

  • Введение 1
  • Обзор текущей организационной структуры ПАО «НК «Роснефть» 2
  • Анализ сильных и слабых сторон текущей структуры 3
  • Выявление проблем и вызовов в организационной структуре 4
  • Анализ опыта других нефтегазовых компаний 5
  • Разработка рекомендаций по совершенствованию организационной структуры 6
  • Оценка экономической эффективности предложенных изменений 7
  • Заключение 8
  • Список литературы 9

Введение

Содержимое раздела

Введение представляет собой важный раздел доклада, где обосновывается актуальность выбранной темы, формулируются цели и задачи исследования, а также определяется его объект и предмет. В этом разделе будет дан краткий обзор деятельности ПАО «НК «Роснефть», ее места на рынке и основных вызовов, с которыми сталкивается компания. Кроме того, будет представлена структура доклада и его основная методология, используемая для проведения исследования.

Обзор текущей организационной структуры ПАО «НК «Роснефть»

Содержимое раздела

В данном разделе будет представлен детальный анализ текущей организационной структуры ПАО «НК «Роснефть». Будет рассмотрена иерархия управления, распределение функций между подразделениями и филиалами, а также существующие механизмы координации и контроля. Анализ предусматривает выявление основных элементов структуры, их взаимосвязей и оценку их соответствия стратегическим целям компании. Будут изучены основные виды организационных структур, применяемые в нефтегазовой отрасли.

Анализ сильных и слабых сторон текущей структуры

Содержимое раздела

В этом разделе будет проведен SWOT-анализ текущей организационной структуры ПАО «НК «Роснефть». Будут выявлены сильные стороны структуры, такие как эффективная система управления крупными активами и развитая сеть филиалов. Кроме того, будут обозначены слабые стороны, например, возможная бюрократизация процессов принятия решений или недостаточная гибкость. Будет дана оценка влияния выявленных факторов на общую эффективность деятельности компании.

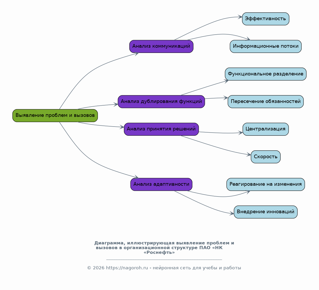
Выявление проблем и вызовов в организационной структуре

Содержимое раздела

Раздел посвящен выявлению конкретных проблем, с которыми сталкивается ПАО «НК «Роснефть» в рамках существующей организационной структуры. Анализ будет включать рассмотрение вопросов, связанных с эффективностью коммуникаций между подразделениями, дублированием функций, сложностью принятия решений и адаптивностью к изменениям на рынке. Будут рассмотрены факторы, влияющие на операционную эффективность и конкурентоспособность компании, а также предложены пути решения выявленных проблем.

Анализ опыта других нефтегазовых компаний

Содержимое раздела

В данном разделе будет проведен сравнительный анализ опыта других крупных нефтегазовых компаний, таких как «ExxonMobil», «Shell» и «BP». Будут рассмотрены их организационные структуры, подходы к управлению и механизмы повышения эффективности. Особое внимание будет уделено лучшим практикам и инновационным решениям в области организационного проектирования и управления. Сравнительный анализ поможет выявить потенциальные возможности для улучшения структуры ПАО «НК «Роснефть».

Разработка рекомендаций по совершенствованию организационной структуры

Содержимое раздела

На основе проведенного анализа будут разработаны конкретные рекомендации по совершенствованию организационной структуры ПАО «НК «Роснефть». Рекомендации будут включать предложения по оптимизации структуры, перераспределению функций, внедрению новых механизмов координации и контроля, а также улучшению процессов принятия решений. Будут предложены конкретные шаги для улучшения эффективности, гибкости и адаптивности организационной структуры компании в долгосрочной перспективе, с учетом текущей стратегии развития.

Оценка экономической эффективности предложенных изменений

Содержимое раздела

В данном разделе будет проведена оценка экономической эффективности предложенных изменений в организационной структуре. Будут проанализированы потенциальные выгоды от реализации рекомендаций, такие как снижение издержек, повышение производительности труда и увеличение прибыли. Будет произведен расчет ожидаемого экономического эффекта на основе различных сценариев развития. Оценка будет включать анализ рисков и возможностей, связанных с предложенными изменениями.

Заключение

Содержимое раздела

В заключении будут подведены итоги проведенного исследования, обобщены основные выводы и подтверждена актуальность темы. Будут сформулированы ключевые рекомендации по совершенствованию организационной структуры ПАО «НК «Роснефть». Кроме того, будут отмечены перспективы дальнейших исследований в данной области и предложены направления для будущей работы. Будет подчеркнута важность непрерывного улучшения организационной структуры для достижения стратегических целей компании.

Список литературы

Содержимое раздела

В данном разделе будет представлен список использованной литературы и информационных ресурсов. Список будет включать научные статьи, книги, аналитические отчеты, а также официальные документы ПАО «НК «Роснефть» и других компаний, использованные в ходе исследования. Информация будет представлена в соответствии с требованиями к оформлению библиографических ссылок. Этот раздел служит важным подтверждением научной обоснованности работы.

Получи Такой Доклад

До 90% уникальность
Готовый файл Word
Оформление по ГОСТ
Список источников по ГОСТ
Таблицы и схемы
Презентация

Создать Доклад на любую тему за 5 минут

Создать

#6093148