Нейросеть

Совершенствование профессионального мастерства библиотекарей посредством современных информационных технологий: подходы и перспективы (Доклад)

Нейросеть для создания доклада Гарантия уникальности Строго по ГОСТу Высочайшее качество Поддержка 24/7

Данный доклад посвящен исследованию способов повышения квалификации библиотекарей через внедрение современных информационных технологий. Основное внимание уделяется анализу текущих вызовов и возможностей, связанных с цифровизацией библиотечного дела. Рассматриваются стратегии интеграции новых технологий в профессиональную деятельность библиотекарей, включая использование онлайн-ресурсов, автоматизированных систем и платформ для обмена знаниями. Целью является определение оптимальных путей совершенствования навыков и компетенций библиотекарей в эпоху цифровой трансформации.

Идея:

Предлагается изучить и обобщить лучшие практики использования современных технологий для обучения и развития библиотечных специалистов. Особое внимание будет уделено разработке рекомендаций по созданию эффективных программ повышения квалификации, адаптированных к потребностям современного библиотечного дела.

Актуальность:

Актуальность доклада обусловлена необходимостью адаптации библиотечных специалистов к быстро меняющейся цифровой среде. Цифровизация библиотек требует от библиотекарей новых знаний и умений, а также непрерывного профессионального развития.

Оглавление:

Введение

Анализ текущего состояния профессиональной подготовки библиотечных специалистов

Роль современных информационных технологий в повышении квалификации библиотекарей

Методы и инструменты повышения квалификации библиотекарей

Разработка модели совершенствования профессионального мастерства библиотекарей

Рекомендации по реализации программ повышения квалификации

Перспективы развития профессионального мастерства библиотекарей

Список литературы

Наименование образовательного учреждения

Доклад

на тему

Совершенствование профессионального мастерства библиотекарей посредством современных информационных технологий: подходы и перспективы

Выполнил: ФИО

Руководитель: ФИО

Содержание

  • Введение 1
  • Анализ текущего состояния профессиональной подготовки библиотечных специалистов 2
  • Роль современных информационных технологий в повышении квалификации библиотекарей 3
  • Методы и инструменты повышения квалификации библиотекарей 4
  • Разработка модели совершенствования профессионального мастерства библиотекарей 5
  • Рекомендации по реализации программ повышения квалификации 6
  • Перспективы развития профессионального мастерства библиотекарей 7
  • Список литературы 8

Введение

Содержимое раздела

В этом разделе представлены общие сведения о проблеме повышения квалификации библиотекарей в контексте современных информационных технологий. Будут обозначены ключевые вызовы, стоящие перед библиотеками в эпоху цифровизации, такие как изменение читательских потребностей, усиление роли онлайн-ресурсов и необходимость эффективного управления информацией. Рассматриваются цели и задачи данного исследования, а также его методологическая основа, что позволит читателям получить представление о структуре и содержании доклада.

Анализ текущего состояния профессиональной подготовки библиотечных специалистов

Содержимое раздела

Данный раздел посвящен анализу существующих программ повышения квалификации и образовательных инициатив для библиотекарей. Будет проведен обзор учебных курсов, семинаров и тренингов, предлагаемых различными организациями и учреждениями. Оценивается их соответствие современным требованиям, предъявляемым к библиотечным специалистам. Анализируются пробелы и недостатки в текущих образовательных программах, а также выявляются направления для их совершенствования, что позволит определить наиболее эффективные методы обучения.

Роль современных информационных технологий в повышении квалификации библиотекарей

Содержимое раздела

В этом разделе рассматривается роль современных информационных технологий в процессе обучения и развития библиотечных специалистов. Анализируются возможности использования онлайн-платформ, образовательных ресурсов, вебинаров и других цифровых инструментов для повышения профессионального мастерства. Обсуждаются преимущества дистанционного обучения и онлайн-обучения, а также способы интеграции новых технологий в учебный процесс для обеспечения доступности и эффективности обучения. Уделяется внимание тому, как технологии могут улучшить процесс обучения.

Методы и инструменты повышения квалификации библиотекарей

Содержимое раздела

Данный раздел посвящен рассмотрению конкретных методов и инструментов, используемых для повышения квалификации библиотекарей. Будут представлены примеры лучших практик, включая программы наставничества, стажировки, проектную деятельность и участие в профессиональных сообществах. Анализируется эффективность различных методов обучения, а также рассматриваются возможности создания персонализированных образовательных траекторий. Подчеркивается важность непрерывного профессионального развития и самообразования для успешной карьеры.

Разработка модели совершенствования профессионального мастерства библиотекарей

Содержимое раздела

В этом разделе будет предложена модель повышения квалификации библиотекарей, основанная на использовании современных информационных технологий и передовых образовательных практиках. Описывается структура модели, включающая в себя различные компоненты, такие как учебные модули, онлайн-курсы, практические задания и оценочные инструменты. Обсуждаются принципы разработки эффективных образовательных программ, адаптированных к потребностям целевой аудитории. Важно учесть адаптивность модели к потребностям разных библиотек.

Рекомендации по реализации программ повышения квалификации

Содержимое раздела

В данном разделе представлены практические рекомендации по реализации программ повышения квалификации для библиотекарей. Обсуждаются вопросы организации учебного процесса, подбора преподавателей и разработчиков образовательных материалов. Рассматриваются способы привлечения финансирования и партнерства с другими организациями. Особое внимание уделяется оценке эффективности образовательных программ и механизмам обратной связи. Для эффективной реализации программ нужны конкретные шаги.

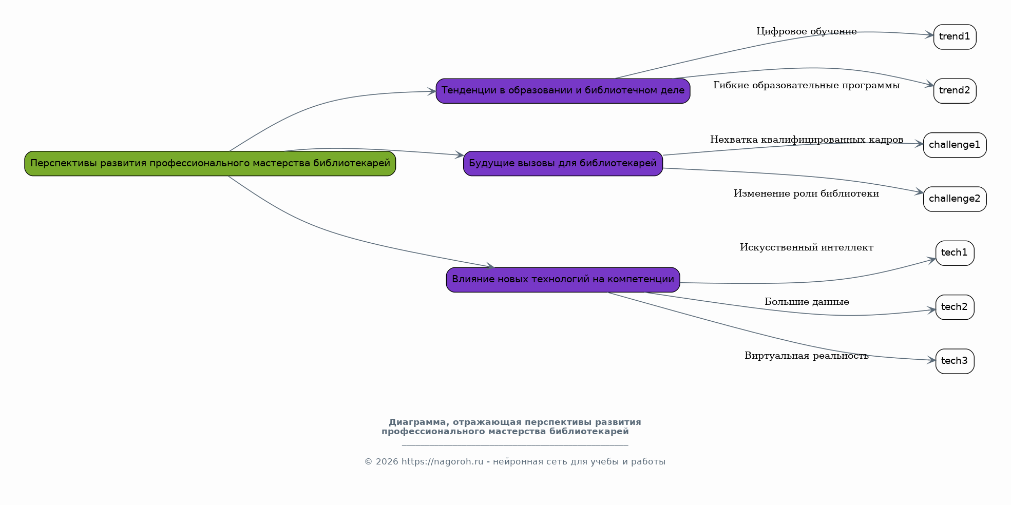
Перспективы развития профессионального мастерства библиотекарей

Содержимое раздела

В этом разделе рассматриваются перспективы развития профессионального мастерства библиотекарей в долгосрочной перспективе. Обсуждаются новые тенденции в области образования и библиотечного дела, а также будущие вызовы, с которыми столкнутся библиотекари. Анализируются возможности использования новых технологий, таких как искусственный интеллект, большие данные и виртуальная реальность. Оценивается влияние этих технологий на профессиональную деятельность библиотекарей и на развитие их компетенций.

Список литературы

Содержимое раздела

В этом разделе представлен список используемой литературы, включающий в себя научные статьи, монографии, учебные пособия и другие источники, использованные при написании доклада. Список будет составлен в соответствии с требованиями к оформлению ссылок и цитирований. Это обеспечит научную обоснованность работы и позволит читателям ознакомиться с использованными источниками. Важно указать все источники для подтверждения достоверности информации.

Получи Такой Доклад

До 90% уникальность
Готовый файл Word
Оформление по ГОСТ
Список источников по ГОСТ
Таблицы и схемы
Презентация

Создать Доклад на любую тему за 5 минут

Создать

#5710557