Нейросеть

Современная биоэтика: Актуальные Проблемы, Вызовы и Перспективы (Доклад)

Нейросеть для создания доклада Гарантия уникальности Строго по ГОСТу Высочайшее качество Поддержка 24/7

Данный доклад посвящен исследованию ключевых проблем и перспектив современной биоэтики, рассматривая этические дилеммы, возникающие в контексте развития биотехнологий, медицины и генной инженерии. Основное внимание уделяется анализу моральных аспектов новых медицинских технологий, таких как редактирование генома и искусственный интеллект в здравоохранении, а также их влиянию на общество. Будут рассмотрены вопросы прав пациентов, этики медицинских исследований и справедливости в распределении ресурсов здравоохранения, что необходимо для понимания текущих вызовов. Исследование направлено на выявление ключевых этических принципов и подходов, которые могут служить основой для принятия решений в сложных ситуациях.

Идея:

Цель доклада — представить систематический анализ этических проблем, возникающих в области современной биоэтики, а также предложить пути решения. Предлагается рассмотреть актуальные вопросы биоэтики с междисциплинарной точки зрения, объединяя знания из философии, медицины, права и социологии.

Актуальность:

Актуальность исследования обусловлена быстрым развитием биотехнологий и медицины, что ставит перед обществом новые моральные вызовы. Понимание этических аспектов этих изменений необходимо для обеспечения защиты прав и благополучия людей, а также устойчивого развития общества.

Оглавление:

Введение

Этические вопросы генетики и репродуктивных технологий

Этика трансплантации органов: вызовы и решения

Этика биотехнологий и биоинженерии

Искусственный интеллект в медицине: этические аспекты

Права пациентов и этика медицинских исследований

Справедливость в здравоохранении: проблемы и решения

Заключение

Список литературы

Наименование образовательного учреждения

Доклад

на тему

Современная биоэтика: Актуальные Проблемы, Вызовы и Перспективы

Выполнил: ФИО

Руководитель: ФИО

Содержание

  • Введение 1
  • Этические вопросы генетики и репродуктивных технологий 2
  • Этика трансплантации органов: вызовы и решения 3
  • Этика биотехнологий и биоинженерии 4
  • Искусственный интеллект в медицине: этические аспекты 5
  • Права пациентов и этика медицинских исследований 6
  • Справедливость в здравоохранении: проблемы и решения 7
  • Заключение 8
  • Список литературы 9

Введение

Содержимое раздела

Введение в проблематику современной биоэтики, обзор основных тенденций и направлений развития. Обозначение цели и задач исследования, а также его методологической основы. Представление контекста биоэтических проблем в современном мире, с акцентом на роль новых технологий в изменении этических норм и ценностей. Краткий обзор основных этических принципов, таких как уважение автономии, непричинение вреда, благодеяние и справедливость, которые будут рассматриваться в дальнейшем изложении.

Этические вопросы генетики и репродуктивных технологий

Содержимое раздела

Детальный анализ этических аспектов генной инженерии, пренатальной диагностики и вспомогательных репродуктивных технологий. Обсуждение вопросов редактирования генома, включая CRISPR-Cas9, и его потенциальных последствий для здоровья человека и будущих поколений. Рассмотрение моральных дилемм, связанных с выбором пола ребенка, использованием донорских яйцеклеток и суррогатным материнством, а также их влияние на семейные ценности и социальные нормы. Анализ нормативно-правовых подходов к регулированию генетических технологий в разных странах и их эффективности.

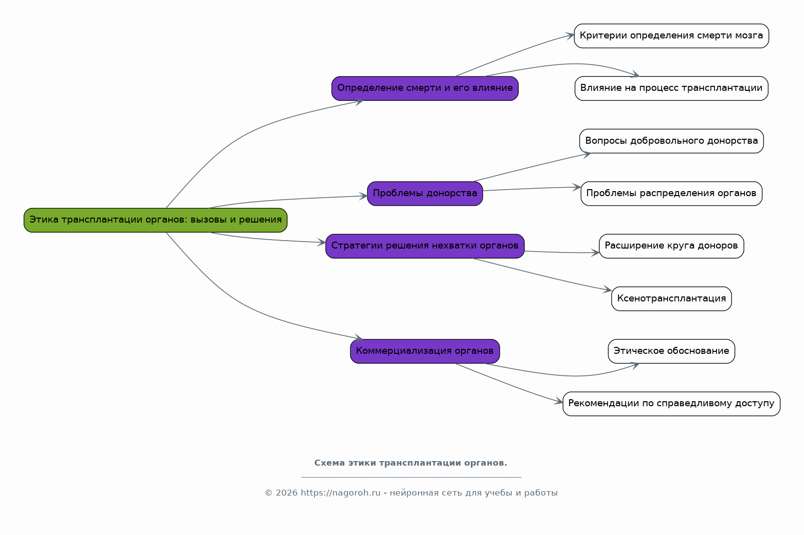
Этика трансплантации органов: вызовы и решения

Содержимое раздела

Изучение этических проблем, связанных с трансплантацией органов, включая вопросы донорства и распределения органов. Обсуждение различных подходов к определению смерти и их влияния на процесс трансплантации. Рассмотрение проблемы нехватки органов и различных стратегий ее решения, таких как расширение круга доноров и использование органов от животных (ксенотрансплантация). Анализ роли коммерциализации органов и ее этических последствий, а также разработка рекомендаций по обеспечению справедливого доступа к трансплантации.

Этика биотехнологий и биоинженерии

Содержимое раздела

Анализ этических вопросов, возникающих в связи с развитием биотехнологий, включая создание ГМО и синтетической биологии. Обсуждение потенциальных рисков и выгод, связанных с использованием генно-модифицированных организмов в сельском хозяйстве и медицине. Рассмотрение этических аспектов разработки и использования биоинженерных продуктов, таких как искусственные органы и ткани, а также их влияния на жизнь человека. Анализ регуляторных подходов к контролю за биотехнологиями и биоинженерией, а также оценка их эффективности.

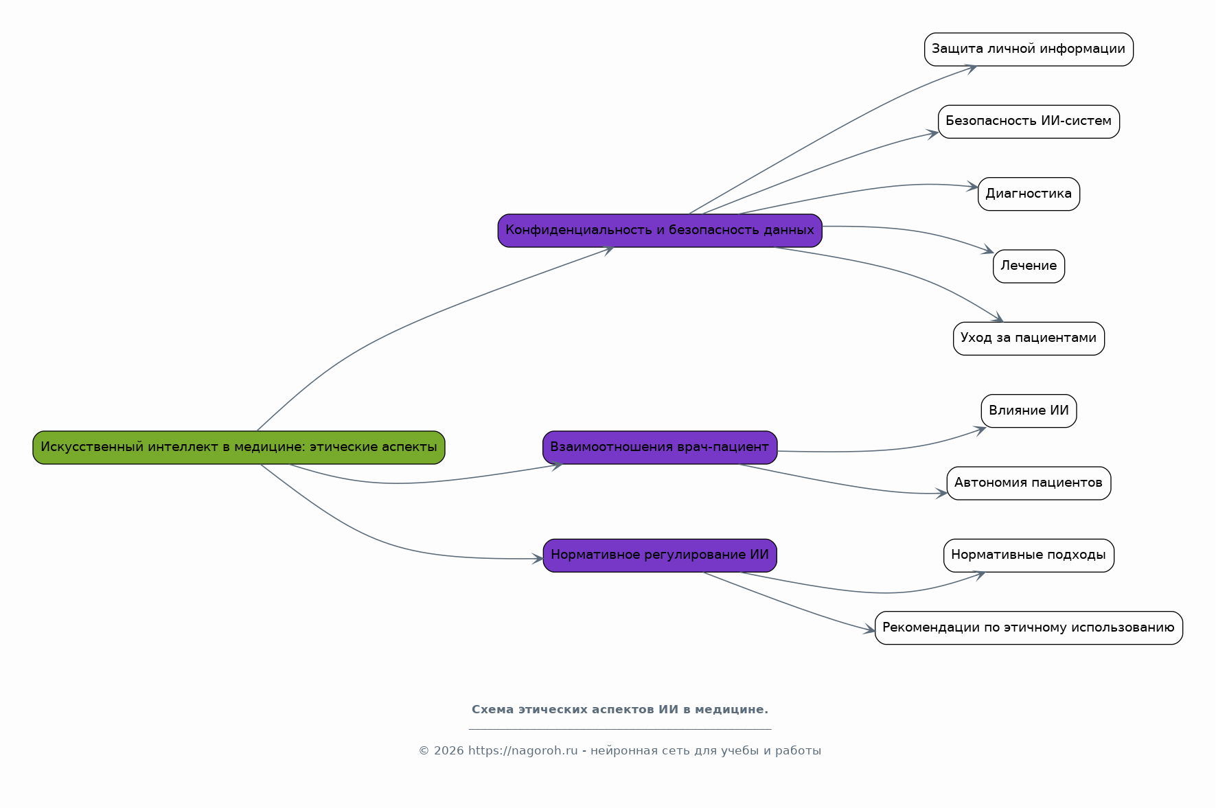
Искусственный интеллект в медицине: этические аспекты

Содержимое раздела

Исследование этических проблем, связанных с применением искусственного интеллекта (ИИ) в медицине, включая диагностику, лечение и уход за пациентами. Обсуждение вопросов конфиденциальности данных пациентов, защиты личной информации и обеспечения безопасности ИИ-систем. Рассмотрение влияния ИИ на взаимоотношения между врачами и пациентами, а также на автономию пациентов в принятии медицинских решений. Анализ нормативных подходов к регулированию ИИ в медицине и разработка рекомендаций по этичному использованию.

Права пациентов и этика медицинских исследований

Содержимое раздела

Изучение прав пациентов в контексте современной медицины, включая право на информацию, согласие на лечение и защиту персональных данных. Обсуждение этических принципов, лежащих в основе медицинских исследований, таких как информированное согласие, минимизация рисков и защита уязвимых групп. Рассмотрение вопросов клинических испытаний, в том числе разработки новых лекарств и медицинских технологий, а также их этических аспектов. Анализ механизмов защиты прав пациентов и обеспечения этичного проведения медицинских исследований.

Справедливость в здравоохранении: проблемы и решения

Содержимое раздела

Анализ вопросов справедливости в распределении медицинских ресурсов и доступности медицинской помощи для всех слоев населения. Обсуждение этических принципов, лежащих в основе справедливого здравоохранения, таких как равенство, солидарность и учет потребностей. Рассмотрение проблем доступа к медицинской помощи, связанных с географическими, экономическими и социальными факторами, а также разработка предложений по их решению. Изучение этических аспектов вакцинации, скрининга и других профилактических мероприятий.

Заключение

Содержимое раздела

Краткое обобщение основных проблем и перспектив современной биоэтики, выявленных в ходе исследования. Подчеркивание важности междисциплинарного подхода к решению этических дилемм в медицине и биотехнологиях. Обозначение ключевых направлений для дальнейших исследований и разработка рекомендаций по улучшению этического регулирования. Подчеркивание необходимости постоянного мониторинга и анализа этических вопросов в связи с развитием медицинских технологий.

Список литературы

Содержимое раздела

Перечень использованных источников: книг, статей, нормативных документов и других материалов, использованных в докладе. Оформление списка литературы в соответствии со стандартами библиографического описания. Указание основных авторов и работ, которые были использованы для подготовки доклада, с акцентом на наиболее значимые и актуальные произведения. Обозначение важных научных источников, которые помогли провести анализ, выявить ключевые аспекты и сделать выводы.

Получи Такой Доклад

До 90% уникальность
Готовый файл Word
Оформление по ГОСТ
Список источников по ГОСТ
Таблицы и схемы
Презентация

Создать Доклад на любую тему за 5 минут

Создать

#6102757