Нейросеть

Современная Россия: Анализ ключевых социально-экономических показателей в 2024 году (Доклад)

Нейросеть для создания доклада Гарантия уникальности Строго по ГОСТу Высочайшее качество Поддержка 24/7

Данный доклад посвящен всестороннему исследованию социально-экономического состояния России в 2024 году, рассматривая ключевые аспекты, влияющие на развитие страны. В рамках работы будут проанализированы основные экономические показатели, такие как ВВП, инфляция, уровень безработицы, а также динамика развития ключевых отраслей экономики. Особое внимание уделено социальным факторам, включая демографические тенденции, уровень жизни населения и социальное неравенство. Целью исследования является формирование целостной картины текущей ситуации, выявление основных вызовов и перспектив развития российской экономики и общества.

Идея:

Предоставить глубокий анализ текущего социально-экономического положения России, опираясь на актуальные данные и статистические показатели. Выявить ключевые тренды и факторы, определяющие траекторию развития страны в среднесрочной перспективе.

Актуальность:

Исследование социально-экономических параметров России в 2024 году имеет высокую актуальность в связи с необходимостью оценки текущей ситуации и прогнозирования будущих тенденций. Анализ позволяет выявить наиболее острые проблемы и определить приоритетные направления для разработки эффективных мер государственной политики, направленных на повышение благосостояния населения и устойчивое развитие.

Оглавление:

Введение

Экономическое развитие России: основные показатели и тренды

Социальная сфера: демография, уровень жизни и социальное неравенство

Влияние геополитических факторов на социально-экономическое развитие

Инновации и цифровая трансформация в российской экономике

Перспективы развития: прогнозы и сценарии

Вызовы и возможности: SWOT-анализ

Заключение

Список литературы

Наименование образовательного учреждения

Доклад

на тему

Современная Россия: Анализ ключевых социально-экономических показателей в 2024 году

Выполнил: ФИО

Руководитель: ФИО

Содержание

  • Введение 1
  • Экономическое развитие России: основные показатели и тренды 2
  • Социальная сфера: демография, уровень жизни и социальное неравенство 3
  • Влияние геополитических факторов на социально-экономическое развитие 4
  • Инновации и цифровая трансформация в российской экономике 5
  • Перспективы развития: прогнозы и сценарии 6
  • Вызовы и возможности: SWOT-анализ 7
  • Заключение 8
  • Список литературы 9

Введение

Содержимое раздела

Вводная часть доклада определяет цели и задачи исследования, а также представляет его структуру и методологическую основу. Введение акцентирует внимание на актуальности выбранной темы и обосновывает необходимость проведения анализа социально-экономических показателей России в 2024 году, учитывая текущие вызовы и перспективы. Здесь будет представлен обзор основных источников данных, использованных в работе, и обозначены ключевые вопросы, на которые предстоит ответить в ходе исследования. Важно подчеркнуть новизну подхода и значимость полученных результатов для понимания текущей ситуации.

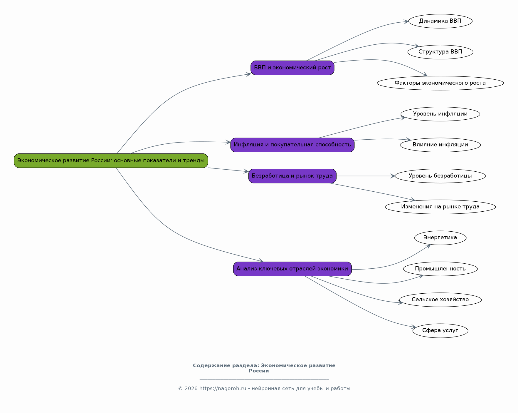
Экономическое развитие России: основные показатели и тренды

Содержимое раздела

Данный раздел посвящен детальному анализу экономических показателей, формирующих основу современной российской экономики. Будут рассмотрены данные по ВВП, его динамике и структуре, а также факторы, влияющие на экономический рост. Особое внимание уделено инфляции и ее влиянию на покупательную способность населения, а также уровню безработицы и изменениям на рынке труда. Анализ включает в себя рассмотрение динамики ключевых отраслей экономики, таких как энергетика, промышленность, сельское хозяйство и сфера услуг, с акцентом на их вклад в общий экономический рост и устойчивость.

Социальная сфера: демография, уровень жизни и социальное неравенство

Содержимое раздела

Этот раздел фокусируется на социальных аспектах жизни в России, затрагивая ключевые демографические тенденции, такие как рождаемость, смертность и миграция, и их влияние на структуру населения. Будет проведен анализ уровня жизни населения, включая доходы, расходы и доступ к основным социальным услугам. Особое внимание уделено проблеме социального неравенства, включая разрыв в доходах между различными группами населения, доступ к образованию и здравоохранению, а также меры, принимаемые для снижения социального неравенства и улучшения качества жизни населения.

Влияние геополитических факторов на социально-экономическое развитие

Содержимое раздела

В данном разделе будет рассмотрено влияние геополитических факторов на социально-экономическое развитие России, включая санкции, торговые отношения и международное сотрудничество. Анализ покажет, как внешние факторы влияют на российскую экономику, инвестиционный климат и возможности для экономического роста. Будет уделено внимание влиянию геополитической ситуации на различные отрасли экономики, экспорт и импорт товаров и услуг, а также на устойчивость финансовой системы. Рассмотрение стратегий адаптации к внешним вызовам, предпринимаемых государством и бизнесом.

Инновации и цифровая трансформация в российской экономике

Содержимое раздела

Этот раздел посвящен роли инноваций и цифровой трансформации в развитии российской экономики. Будет рассмотрено внедрение новых технологий и цифровых решений в различных отраслях, включая промышленность, финансы и сферу услуг. Анализ покажет, как инновации влияют на производительность труда, конкурентоспособность и экономический рост. Особое внимание будет уделено государственной политике в области инноваций и цифровизации, включая поддержку стартапов, развитие инфраструктуры и меры по стимулированию внедрения новых технологий. Также будет оценено влияние цифровизации на рынок труда.

Перспективы развития: прогнозы и сценарии

Содержимое раздела

Раздел посвящен анализу перспектив развития российской экономики в будущем, представляя различные сценарии и прогнозы на основе текущих тенденций и факторов. Будут рассмотрены долгосрочные прогнозы экономического роста, изменения в структуре экономики и демографические тенденции. Анализ будет учитывать как внутренние, так и внешние факторы, влияющие на развитие страны. Оценка рисков и возможностей, связанных с различными сценариями развития, и рекомендации по стратегическим направлениям развития, учитывающим текущие вызовы и потенциальные перспективы, для обеспечения устойчивого роста и повышения благосостояния.

Вызовы и возможности: SWOT-анализ

Содержимое раздела

Этот раздел представляет собой SWOT-анализ, который комплексно оценивает сильные и слабые стороны, а также возможности и угрозы, влияющие на социально-экономическое развитие России. Будут проанализированы внутренние факторы, такие как демография, уровень образования, технологический прогресс, и внешние факторы, влияющие на экономическую ситуацию. Анализ покажет ключевые вызовы, стоящие перед страной, такие как санкции, низкие цены на нефть, демографический кризис, и возможности, связанные с развитием инноваций, цифровизацией, и укреплением торговых отношений с другими странами. Рекомендации по стратегическим направлениям для преодоления вызовов и использования возможностей.

Заключение

Содержимое раздела

В заключении обобщаются основные выводы, полученные в ходе исследования, и подводятся итоги анализа социально-экономического развития России в 2024 году. Будут сформулированы ключевые тенденции, выявленные в ходе исследования, и даны оценки их влияния на различные сферы жизни общества. Подводятся итоги анализа, представлены рекомендации по дальнейшим исследованиям и направлениям государственной политики. Подчеркивается важность мониторинга и анализа социально-экономических показателей для принятия обоснованных решений и обеспечения устойчивого развития.

Список литературы

Содержимое раздела

Данный раздел содержит перечень использованных источников, включая научные статьи, статистические данные, аналитические обзоры и другие материалы, которые были использованы в процессе подготовки доклада. Здесь приведены ссылки на все источники, цитируемые в тексте, что обеспечивает прозрачность и подтверждает достоверность представленной информации. Данный список также предоставляет читателям возможность ознакомиться с дополнительными материалами и углубить свои знания по рассматриваемой теме. Формат списка соответствует академическим стандартам.

Получи Такой Доклад

До 90% уникальность
Готовый файл Word
Оформление по ГОСТ
Список источников по ГОСТ
Таблицы и схемы
Презентация

Создать Доклад на любую тему за 5 минут

Создать

#6095226